考点03 产业转移-2023年高考地理一轮复习小题多维练(原卷版)
展开这是一份考点03 产业转移-2023年高考地理一轮复习小题多维练(原卷版),共10页。试卷主要包含了国家发改委选择沪苏浙8市等内容,欢迎下载使用。
专题20 区际联系与区域协调发展
考点03 产业转移
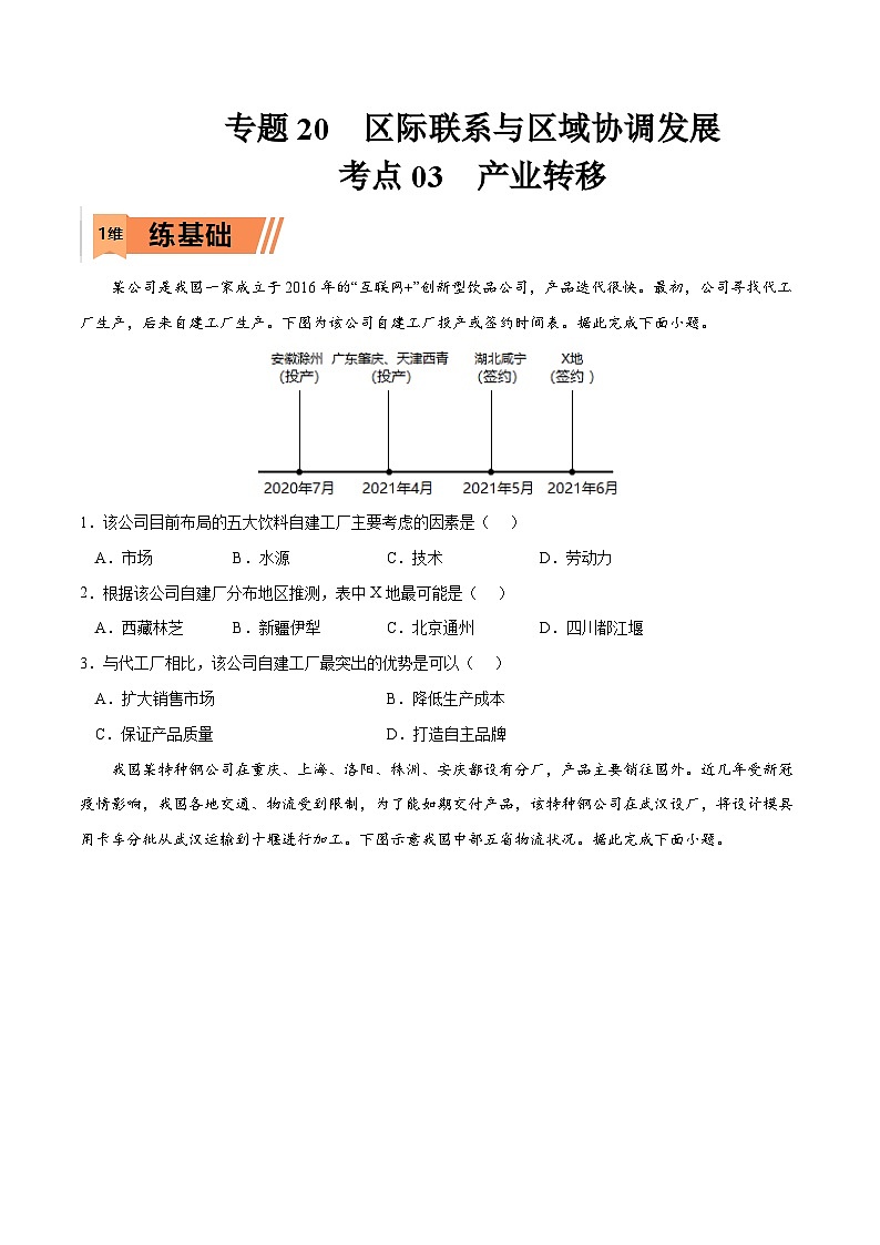
某公司是我国一家成立于2016年的“互联网+”创新型饮品公司,产品迭代很快。最初,公司寻找代工厂生产,后来自建工厂生产。下图为该公司自建工厂投产或签约时间表。据此完成下面小题。
1.该公司目前布局的五大饮料自建工厂主要考虑的因素是( )
A.市场 B.水源 C.技术 D.劳动力
2.根据该公司自建厂分布地区推测,表中X地最可能是( )
A.西藏林芝 B.新疆伊犁 C.北京通州 D.四川都江堰
3.与代工厂相比,该公司自建工厂最突出的优势是可以( )
A.扩大销售市场 B.降低生产成本
C.保证产品质量 D.打造自主品牌
我国某特种钢公司在重庆、上海、洛阳、株洲、安庆都设有分厂,产品主要销往国外。近几年受新冠疫情影响,我国各地交通、物流受到限制,为了能如期交付产品,该特种钢公司在武汉设厂,将设计模具用卡车分批从武汉运输到十堰进行加工。下图示意我国中部五省物流状况。据此完成下面小题。
4.该特种钢公司在武汉设厂,主要是基于武汉( )
A.消费市场广阔 B.地理位置优越
C.疫情防控得力 D.劳动力较廉价
5.该特种钢公司将设计模具用卡车分批从武汉运输到十堰进行加工,是因为十堰( )
A.工业基础较好 B.技术较为先进
C.国际物流发达 D.自然资源丰富
改革开放前,云南省勐腊县(下图)甘蔗种植及制糖业处于徘徊不前状况。20世纪90年代,我国制糖产业逐渐由广东向云南转移,勐腊县糖厂随之蓬勃发展。2000年后,勐腊县关闭或合并落后产能的中小糖厂;2006年选择在老挝琅南塔省进行甘蔗境外种植,成为糖厂原料的重要来源。2018年,勐腊县仅有2家制糖企业,但制糖产业已成为主导产业之一。据此完成下面小题。
6.20世纪90年代后,制糖产业由广东向云南转移的主要原因是( )
A.靠近消费市场 B.降低生产成本 C.就近获取动力 D.改进制糖技术
7.2000年后,勐腊县关闭、合并部分中小糖厂的主要目的是( )
①加强国际合作 ②培育龙头企业 ③提高生产效益 ④控制生产规模
A.①② B.①④ C.②③ D.③④
8.与老挝其他地区相比,勐腊县制糖企业选择在琅南塔省种植甘蔗的突出优势是( )
A.土地租金更便宜 B.劳动力成本更廉价 C.当地市场更广阔 D.交通运输费用更低
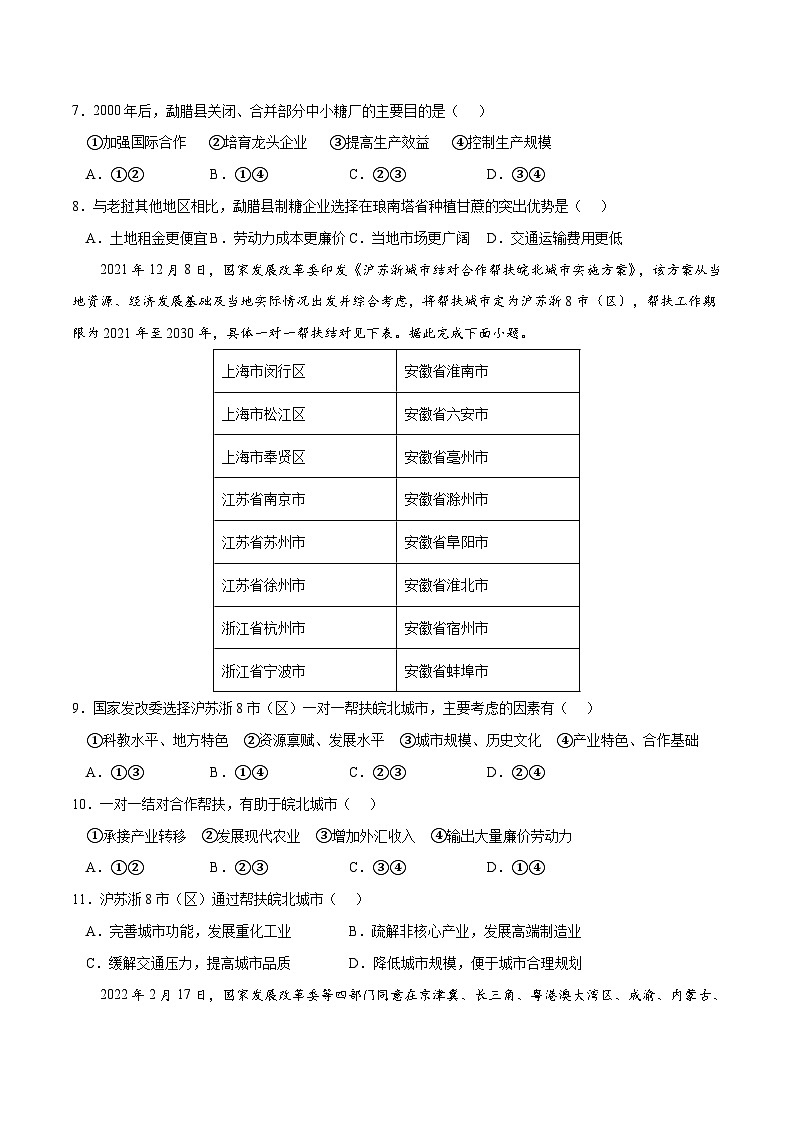
2021年12月8日,国家发展改革委印发《沪苏浙城市结对合作帮扶皖北城市实施方案》,该方案从当地资源、经济发展基础及当地实际情况出发并综合考虑,将帮扶城市定为沪苏浙8市(区),帮扶工作期限为2021年至2030年,具体一对一帮扶结对见下表。据此完成下面小题。
上海市闵行区 | 安徽省淮南市 |
上海市松江区 | 安徽省六安市 |
上海市奉贤区 | 安徽省亳州市 |
江苏省南京市 | 安徽省滁州市 |
江苏省苏州市 | 安徽省阜阳市 |
江苏省徐州市 | 安徽省淮北市 |
浙江省杭州市 | 安徽省宿州市 |
浙江省宁波市 | 安徽省蚌埠市 |
9.国家发改委选择沪苏浙8市(区)一对一帮扶皖北城市,主要考虑的因素有( )
①科教水平、地方特色 ②资源禀赋、发展水平 ③城市规模、历史文化 ④产业特色、合作基础
A.①③ B.①④ C.②③ D.②④
10.一对一结对合作帮扶,有助于皖北城市( )
①承接产业转移 ②发展现代农业 ③增加外汇收入 ④输出大量廉价劳动力
A.①② B.②③ C.③④ D.①④
11.沪苏浙8市(区)通过帮扶皖北城市( )
A.完善城市功能,发展重化工业 B.疏解非核心产业,发展高端制造业
C.缓解交通压力,提高城市品质 D.降低城市规模,便于城市合理规划
2022年2月17日,国家发展改革委等四部门同意在京津冀、长三角、粤港澳大湾区、成渝、内蒙古、贵州、甘肃、宁夏等8地启动建设国家算力枢纽节点,并规划了10个国家数据中心集群。至此,全国一体化大数据中心体系完成总体布局设计,“东数西算”工程正式全面启动。“东数西算”就是在西部地区发展数据中心,把东部地区的数据放到西部地区去计算和处理,促进东西部协同联动。据此完成下面小题。
12.“东数西算”中,影响“西算”的主导因素( )
A.市场 B.资源 C.劳动力 D.土地
13.从“东数西算”的角度出发,下列产业最适合先向西部地区转移的是( )
A.工业互联网 B.远程医疗 C.金融证券 D.存储备份
14.发布消息当日,与成都相比呼和浩特日出方位更( )
A.偏南 B.偏北 C.偏东 D.偏西
近年来,随着产业结构调整和产业转移战略的实施,广东省在粤东、粤西和粤北的欠发达地区纷纷建立产业转移园以吸引来自珠三角的企业。下图是珠三角某城区与粤北某县级市产业园工业企业生产成本比较。据此完成下面小题。
与成本相关因素 | 工业用地单价 | 运费单价 | 平均用工价格 | 工业用水 单价 | 工业用电单价 | 政策导向 |
珠三角城区 | ★★★ | ★★ | ★★★ | ★☆ | ★☆ | 限制 |
粤北产业园 | ★ | ★★ | ★★ | ★ | ★ | 鼓励 |
注:表中五角星越多代表数量越大,空心五角星代表的数量约为实心五角星的1/3。 | ||||||
1.该产业园对珠三角吸引力最大的工业企业是( )
A.汽车制造业 B.化学原料和化学品制造业
C.饮料制造业 D.专用或通用设备制造业
2.珠三角的企业转移到该产业园可能增加的成本是( )
①产品出口运输费用 ②培训和管理成本 ③产品研究开发成本 ④税收成本
A.①② B.①③ C.②③ D.②④
2018年6月2日,波兰宣布将整个国家划为经济特区,与已存在的14个经济特区享有无差别的投资优惠政策,自此波兰经济进入最佳发展状态。波兰第二产业中最发达的是汽车、冶金、机械、精密仪器、纺织和服装业等。作为“一带一路”沿线的重要节点,波兰正在成为汽车制造业“落地生花”的优选之地。近年来,已有近50家国际大牌汽车制造商、零部件制造商和我国的许多企业在该国建立工厂。据此完成下面小题。
3.国际大牌汽车集团将波兰作为良好的产业布局之地,主要是因为波兰( )
A.位置居中,四通八达 B.政策优惠,生产协作条件好
C.市场庞大,土地辽阔 D.科技发达,生产工艺较先进
4.近年来,前往波兰投资建厂的中国企业多集中于( )
A.化学工业 B.煤炭工业 C.机械工业 D.纺织工业
5.推测波兰汽车的境外市场主要是( )
A.欧盟各国 B.亚洲大陆 C.澳大利亚 D.非洲大陆
2020年11月,东盟10国和中国、日本、韩国、澳大利亚、新西兰共15个亚太国家正式签署了《区域全面经济伙伴关系协定》(RCEP)。协定基于互惠互利原则,降低了国家间贸易关税。下图示意RCEP成员国分布。据此完成下面小题。
6.越南的水产品在农产品出口中占有重要地位,其主要生产优势是( )
①海岸线漫长 ②光热条件充足 ③劳动力廉价 ④捕捞设备先进
A.①② B.①③ C.②④ D.③④
7.为了提高本国在成员国中的竞争力,越南应采取的措施( )
A.提高关税保护本国企业 B.大幅增加劳动者的工资
C.有效降低内部交易成本 D.开放所有产业参与竞争
如今5G人工智能、虚拟现实等数字技术与生活场景在加速融合,需求新模式不断涌现。数字技术在为消费者提供便利的同时,也产生了大量数据存储、运算、传输、处理需求。早期,我国数据中心多布局在北上广等经济中心地带。目前,我国启动实施“东数西算”工程,即把东部的数据“输送”到西部进行存储和计算。与此同时,北上广等大城市周边地区仍保留部分数据处理中心。据此完成下面小题。
8.早期,我国数据中心多布局在经济中心地带是因为当地( )
①地形平坦广阔 ②能源充足多样 ③基础设施完善 ④消费市场广阔
A.①② B.③④ C.①③ D.②④
9.西部数据中心最主要的业务可能是( )
A.灾害预警 B.金融证券
C.离线分析 D.远程医疗
10.西部地区承接东部算力需求最突出的优势是( )
A.可利用荒地充足 B.可再生能源丰富
C.网络承载能力高 D.数据管理能力强
现代信息和通信技术的发展,为服务贸易的开展提供了基础条件。长三角地区服务外包产业发展迅速,《长江三角洲地区区域规划》提出了建设全球重要的现代服务业中心的战略定位。下图示意长三角地区不同类型服务外包产业产值总体结构比例变化。据此完成下面小题。
11.对长三角地区服务贸易的开展影响最小的是( )
A.科技发展水平 B.通信基础设施 C.交通便捷程度 D.政府政策支持
12.关于长三角地区服务外包产业结构演化的说法,正确的是( )
A.低端产业所占比例逐年下降 B.2001年至2005年高端产值下降
C.服务外包产业结构趋于优化 D.各行业已形成均衡型发展的态势
2018年6月2日,波兰宣布将整个国家划为经济特区,与已存在的14个经济特区享有无差别的投资优惠政策,自此波兰经济进入最佳发展状态。波兰第二产业中最发达的是汽车、冶金、机械、精密仪器、纺织和服装业等。作为“一带一路”沿线的重要节点,波兰正在成为汽车制造业“落地生花”的优选之地。近年来,已有近50家国际大牌汽车制造商、零部件制造商在该国建立工厂。据此完成下面小题。
1.国际大牌汽车集团将波兰作为良好的产业布局之地,主要是因为波兰( )
A.位置居中,四通八达 B.政策优惠,生产协作条件好
C.市场庞大,土地辽阔 D.科技发达,生产工艺较先进
2.推测波兰汽车的境外市场主要是( )
A.欧盟各国 B.亚洲大陆 C.澳大利亚 D.非洲大陆
第二次世界大战结束以后,日本因时制宜地进行了三次产业结构调整,通过实施积极有效的产业发展战略,逐步跨入世界经济强国行列,读下图,完成下面小题。
3.下列关于日本三次产业结构调整的叙述,正确的是( )
A.第一次产业结构调整,日本具有发展初级产业的比较优势,承接了拉美国家的初级产业转移
B.第二次产业结构调整,日本工业的主导产业从轻工业转向高科技工业
C.第三次产业结构调整,日本工业结构实现了由劳动密集型产业向资源密集型产业的飞跃
D.第三次产业结构调整,日本的环境污染状况得到较大改善
4.关于日本经济发展状况的评价,正确的是( )
①岛国多良港,海运发达 ②人口众多,产品主要面向国内市场
③农业商品率高 ④经济对外依赖性强,制造业多临港布局
A.①② B.②③ C.①④ D.③④
近年来,我国高新技术产业蓬勃发展,以集成电路为例,长三角和珠三角成为我国集成电路产业基础最扎实、技术最先进的区域,区域内的龙头城市以孵化器的身份,将各个上下游链条产业布局在周边城市,继而形成真正意义上的“集群效应”。进入“十四五”规划以来,除北京外,我国各省各地都在高调回归实体经济,南方各地针对高新技术企业出台了更具吸引力的优惠政策,如南京发布了2021年版《南京内优化营商环境100条》。2020年~2021年,我国高新技术企业由北方城市向南方城市搬迁的趋势明显。下图示意我国受高新技术企业欢迎的部分异地搬迁路径。据此完成下面小题。
5.江苏成为受高新技术企业欢迎的地域,主要得益于( )
A.优越的地理位置 B.优惠的招商政策 C.便捷的交通条件 D.先进的技术水平
6.从高新技术产业的发展来看,高新技术企业南迁最可能是因为南方城市具有( )
A.高素质劳动力 B.低廉的土地价格 C.完善的产业链 D.优越的气候条件
2022年初,我国“东数西算”工程正式全面启动。“东数西算”是通过构建数据中心、云计算、大数据一体化的新型算力网络体系,将东部的数据处理、存储等算力需求有序引导到西部。数据中心需要大量能源,其中空调散热占能耗的三分之一。该工程计划在全国布局八大算力枢纽。下图示意八大算力枢纽位置。据此完成下面小题。
7.“东数西算”工程的启动将有助于我国( )
A.平抑我国东部算力 B.缓解东西部间交通压力
C.降低我国西部能耗 D.推进碳达峰碳中和工作
8.“东数西算”工程选址中,贵州、内蒙古两大枢纽具有的独特地理优势是( )
A.气候温和 B.植被良好 C.市场巨大 D.劳动力丰富
9.在西部各枢纽中,本地用户规模最大、应用需求最强烈的是( )
A.甘肃枢纽 B.宁夏枢纽 C.贵州枢纽 D.成渝枢纽
日本汽车工业的海外扩张注重投资与出口协同发展,通过扩大出口提升品牌知名度后再进行投资,并带动全产业链布局,至2018年日本汽车海外产量达到了2000万辆,而国内产能用于出口只有900万辆。完成下面小题。
10.日本汽车工业将生产基地移向海外主要考虑( )
①避开关税和限额 ②输出关键技术 ③保护国内环境 ④降低生产成本
A.①② B.②③ C.③④ D.①④
11.日本汽车工业实现在海外汽车的全产业链布局,有利于汽车企业( )
A.节省汽车零部件生产成本 B.始终保持价值链的核心地位
C.强化与所在国的技术合作 D.充分利用所在国的资源优势
相关试卷
这是一份考点04 国际合作-2023年高考地理一轮复习小题多维练(原卷版),共11页。试卷主要包含了该品牌茶叶的核心竞争优势是,该品牌茶叶销售门店的最佳区位是,关于科隆自贸区,说法正确的是等内容,欢迎下载使用。
这是一份考点03 中国国家发展战略举例-2023年高考地理一轮复习小题多维练(原卷版),共18页。试卷主要包含了该航行路线图说明,此次远航训练告诉我们,钓鱼岛属于我国的自然原因是,“奋斗者”号的探索意味着等内容,欢迎下载使用。
这是一份考点03 海水的运动-2023年高考地理一轮复习小题多维练(原卷版),共12页。试卷主要包含了下列关于马尾藻海,叙述正确的是等内容,欢迎下载使用。

