天津市第四中学2022-2023学年高一生物上学期1月期末试题(Word版附解析)
展开天津市第四中学2022-2023学年度第一学期
高一生物学科期末随堂练习题
第I卷(选择题)
一、单选题(共30题,每题2分)
1. 肺炎是由病原微生物、理化因素、免疫损伤、过敏及药物等因素引起的炎症,可分为细菌性肺炎、非典型病原体肺炎(如支原体肺炎等)、病毒性肺炎(如新冠肺炎)。下列相关叙述正确的是( )
A. 细菌、支原体和新冠病毒的遗传物质彻底水解得到的碱基都是5种
B. 细菌、支原体和新冠病毒都含有糖类
C. 细菌、支原体和新冠病毒的蛋白质都是在宿主细胞的核糖体上合成的
D. 支原体属于原核生物,细胞内含有染色质和核糖体
【答案】B
【解析】
【分析】1、生物病毒是一类个体微小,结构简单,只含单一核酸(DNA或RNA),必须在活细胞内寄生并以复制方式增殖的非细胞型微生物。
2、肺炎支原体是原核生物,没有以核膜为界限的细胞核,有唯一的细胞器(核糖体)。
【详解】A、细菌、支原体的遗传物质是DNA彻底水解以后的碱基是A、T、G、C,新冠病毒的遗传物质是RNA,彻底水解得到的碱基是A、U、G、C,所以细菌、支原体和新冠病毒的遗传物质彻底水解得到的碱基都是四种,A错误;
B、细菌、支原体都含有细胞膜,细胞膜上含有少量的糖类,新冠病毒并不是简单的由蛋白质和核酸组成,它还存在脂质及少量糖类,B正确;
C、细菌和支原体的蛋白质在自身细胞内的核糖体上合成,C错误;
D、支原体属于原核生物,细胞内含有核糖体,没有染色体,D错误。
故选B。
2. 如图为某激素蛋白的合成与分泌过程示意图(其中物质X代表氨基酸,a、b、c、d、e表示细胞结构)。下列说法中正确的是( )
A. 图中a、b、c、d依次表示内质网、高尔基体、囊泡、细胞膜
B. 图中b、c、d中分别进行的是脱水缩合、蛋白质加工和运输过程
C. 图中e是有氧呼吸的主要场所
D. 该过程不在原核细胞中进行,因为原核细胞中无a、b、c、d、e等结构
【答案】C
【解析】
【分析】分析题图:图示表示分泌蛋白合成与分泌过程,其中a是核糖体,合成蛋白质;b是内质网,对核糖体合成蛋白质进行粗加工;c是高尔基体,负责对蛋白质进行再加工;d是细胞膜,将合成好的蛋白质胞吐(外排)出细胞;e是线粒体,为蛋白质合成、加工和运输供能。
【详解】A、激素蛋白是一种分泌蛋白,它在核糖体上合成,经内质网、高尔基体加工包装,通过细胞膜分泌到细胞外,可知a、b、c、d依次表示核糖体、内质网、高尔基体、细胞膜,A错误;
B、图中a、b、c、中分别进行的是脱水缩合、蛋白质初步加工、来自内质网的蛋白质进行再次加工、包装、运输,B错误;
C、e是线粒体,为蛋白质合成、加工和运输供能,线粒体是有氧呼吸的主要场所,C正确;
D、原核细胞有且只有核糖体一种细胞器,因此含有a核糖体这种细胞器,D错误。
故选C。
3. 二硫键“—S—S—”是蛋白质中连接两条肽链之间的一种化学键。如图是由280个氨基酸组成的某蛋白质的结构图,对其叙述正确的是( )
A. 该蛋白质的功能由氨基酸的数量、种类、排列顺序三方面决定
B. 形成该蛋白质的过程中脱去了277个水分子
C. 组成该蛋白质的氨基酸有21种
D. 该蛋白质至少有2个游离的氨基
【答案】D
【解析】
【分析】分析题图:图示是由280个氨基酸组成的某蛋白质的结构图,该蛋白质分子由3条肽链组成,这3条肽链之间通过二硫键“-S-S-”连接,且其中有一条肽链是环状肽链。
【详解】A、该蛋白质的功能由氨基酸的数量、种类、排列顺序和蛋白质的空间结构决定,A错误;
B、因有一个环状肽,只有两条肽链,该蛋白质合成时脱去水分子数目=280-2=278,B错误;
C、组成蛋白质的氨基酸共有21种,该蛋白质未必有21种,C错误;
D、该蛋白质由3条肽链组成,其中有两条是链状肽链,每条链状肽链至少含有一个游离的羧基和游离的氨基,因此该蛋白质分子至少含有2个游离的羧基和氨基,D正确;
故选D。
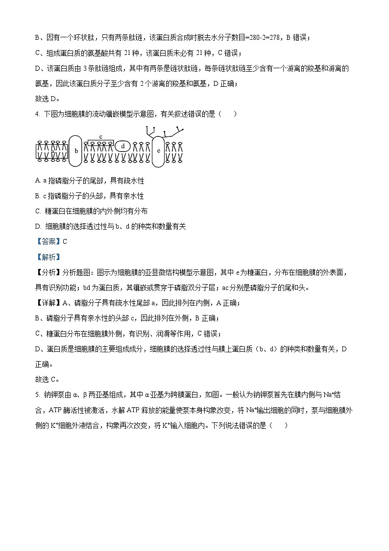
4. 下图为细胞膜的流动镶嵌模型示意图,有关叙述错误的是( )
A. a指磷脂分子的尾部,具有疏水性
B. c指磷脂分子的头部,具有亲水性
C. 糖蛋白在细胞膜的内外侧均有分布
D. 细胞膜的选择透过性与b、d的种类和数量有关
【答案】C
【解析】
【分析】分析题图:图示为细胞膜的亚显微结构模型示意图,其中e为糖蛋白,分布在细胞膜的外表面,具有识别功能;bd为蛋白质,其镶嵌或贯穿于磷脂双分子层;ac分别是磷脂分子的尾和头。
【详解】A、磷脂分子具有疏水性尾部a,因此排列在内侧,A正确;
B、磷脂分子具有亲水性的头部c,因此排列在外侧,B正确;
C、糖蛋白分布在细胞膜外侧,有识别、润滑等作用,C错误;
D、蛋白质是细胞膜的主要组成成分,细胞膜的选择透过性与膜上蛋白质(b、d)的种类和数量有关,D正确。
故选C。
5. 钠钾泵由α、β两亚基组成,其中α亚基为跨膜蛋白,如图。一般认为钠钾泵首先在膜内侧与Na+结合,ATP酶活性被激活,水解ATP释放的能量使泵本身构象改变,将Na+输出细胞的同时,泵与细胞膜外侧的K+细胞外液结合,构象再次改变,将K+输入细胞内。下列说法错误的是( )
A. α亚基对K+的亲和力始终大于Na+
B. 钠钾泵在该过程中,同时承担了催化和转运功能
C. 钠钾泵的生理作用有利于维持细胞膜内外Na+、K+的浓度差
D. 钠钾泵属于载体蛋白,运输物质时其结构会发生改变
【答案】A
【解析】
【分析】转运蛋白可以分为载体蛋白和通道蛋白两种类型。载体蛋白只容许与自身结合部位相适应的分子或离子通过,而且每次转运时都会发生自身构象的改变。
【详解】A、由题意可知,α亚基首先与钠离子结合,完成钠离子的转运,此后与钾离子结合完成钾离子的转运,说明α亚基对Na+的亲和力始终大于K+,A错误;
B、钠钾泵首先在膜内侧与Na+结合,ATP酶活性被激活,水解ATP释放的能量使泵本身构象改变并将Na+输出细胞,说明钠钾泵具有催化功能,能催化ATP水解,还具有转运功能,B正确;
C、细胞外Na+浓度高,细胞内K+浓度高,由题可知,钠钾泵可以将细胞内的Na+排出细胞同时吸收K+,因此钠钾泵的生理作用有利于维持细胞膜内外Na+、K+的浓度差,C正确;
D、据图可知,钠钾泵属于载体蛋白,运输物质时其结构会发生改变,而通道蛋白运输物质时其结构不会发生改变,D正确。
故选A。
6. 某同学在“观察紫色洋葱鳞片叶外表皮细胞质壁分离与复原”实验后,根据观察到的实验现象绘制出下图的细胞图像。下列相关分析错误的是( )
A. 紫色洋葱鳞片叶外表皮细胞有中央大液泡,有利于观察质壁分离
B. X→Y的变化为质壁分离,Y→X的变化为质壁分离的复原
C. b过程后,此时细胞液浓度可能大于外界溶液浓度
D. 水分子以被动运输方式进出该表皮细胞,此时细胞Y的吸水能力小于细胞X
【答案】D
【解析】
【分析】根据题图分析,由X→Y(a)正在发生质壁分离,说明外界溶液浓度大于细胞液浓度,导致细胞失水;由Y→X(b)正在发生质壁分离复原现象,说明外界溶液浓度小于细胞液浓度,导致细胞吸水。
【详解】A、成熟植物细胞内的渗透压主要来自于其大液泡中的细胞液。紫色洋葱鳞片叶外表皮细胞有中央大液泡,能与外界溶液之间形成浓度差,有利于观察质壁分离,A正确;
B、根据题图分析,由X→Y(a)正在发生质壁分离,说明外界溶液浓度大于细胞液浓度,导致细胞失水;由Y→X(b)正在发生质壁分离复原现象,说明外界溶液浓度小于细胞液浓度,导致细胞吸水,B正确;
C、b过程后,细胞质壁分离复原,此时细胞液浓度可能等于外界溶液浓度,也可能大于外界溶液浓度,C正确;
D、水分子通过细胞膜的方式是被动运输(自由扩散),发生a过程细胞失水后,细胞Y的细胞液浓度增大,吸水能力增强,此时细胞Y的吸水能力大于细胞X,D错误。
故选D。
7. 人体成熟红细胞能够运输O2和CO2,其部分结构和功能如图所示,①-⑤表示相关过程。下列叙述正确的是( )
A. ①、②是自由扩散,④、⑤是主动运输
B. 该细胞通过有氧呼吸为③提供ATP
C. 该细胞圆饼状的结构与其较高的气体交换效率是相适应的
D. 该细胞除了膜上的糖蛋白和内部的血红蛋白,不含其他蛋白质
【答案】C
【解析】
【分析】1、自由扩散:顺浓度梯度、无需能量和载体蛋白。
2、协助扩散:顺浓度梯度、需要载体蛋白或通道蛋白、无需能量。
3、主动运输:逆浓度梯度、需要载体蛋白和能量。
4、胞吞、胞吐:需要能量。
【详解】A、①、②是气体通过细胞膜的方式为自由扩散,④、⑤是顺浓度梯度运输,运输方式是协助扩散,A 错误;
B、③是主动运输,需要的 ATP 由红细胞的无氧呼吸提供,B 错误;
C、红细胞圆饼状的结构增加了表面积和体积之比,提高了物质运输效率,C 正确;
D、细胞中还有与无氧呼吸有关的酶等蛋白质,D 错误。
故选C。
8. 唐诗(秋夕)描述“银烛秋光冷画屏,轻曼小扇扑流萤”的景象,为萤火虫发光直接提能量的物质是( )
A. 葡萄糖 B. 脂肪 C. 糖原 D. ATP
【答案】D
【解析】
【分析】ATP的中文名称叫腺苷三磷酸,其结构简式为A-P~P~P,其中A代表腺苷,P代表磷酸基团,代表普通化学键,~代表特殊化学键。ATP为直接能源物质,在体内含量不高,可与ADP在体内迅速转化。
【详解】A、葡萄糖作为细胞中生命的燃料,其中的能量需要转移到ATP中才能被直接利用,显然萤火虫发光消耗的能量不能直接来自葡萄糖,A错误;
B、脂肪作为细胞中良好的储能物质,其中的能量需要转移到ATP中才能被直接利用,显然萤火虫发光消耗的能量不能直接来自脂肪,B错误;
C、糖原作为细胞中良好的储能物质,其中的能量需要转移到ATP中才能被直接利用,显然萤火虫发光消耗的能量不能直接来自糖原,C错误:
D、ATP是细胞中的直接能源物质,因此,萤火虫发光的直接能源物质为ATP,D正确。
故选D
9. 下列有关细胞中能量代谢的某些过程,叙述错误的是( )
A. ATP分子中含有C、H、O、N、P五种元素
B. ①反应的能量只来自于细胞呼吸
C. ATP和ADP的相互转化保证了机体对能量的需求
D. ②过程的能量可为K+进入人的成熟红细胞供能
【答案】B
【解析】
【分析】ATP水解后转化为比ATP稳定的化合物——ADP(腺苷二磷酸的英文名称缩写),脱离下来的磷酸基团如果未转移给其他分子,就成为游离的磷酸(以Pi表示)。在有关酶的作用下,ADP可以接受能量,同时与Pi结合,重新形成ATP。
【详解】A、ATP由腺苷(腺嘌呤+核糖)和磷酸组成,ATP分子中含有C、H、O、N、P五种元素,A正确;
B、①反应表示ATP的合成,对于植物而言,①反应的能量可以来自于细胞呼吸和光合作用,B错误;
C、正常生活的细胞中ATP与ADP的相互转化是时刻不停地发生并且处于动态平衡之中,ATP和ADP的相互转化保证了机体对能量的需求,C正确;
D、K+进入人的成熟红细胞为主动运输,需要消耗能量,②过程为ATP的水解,其能量可为K+进入人的成熟红细胞供能,D正确。
故选B。
10. 如图是“比较过氧化氢在不同条件下分解”的实验。下列有关叙述中错误的是( )
A. ①与④对比证明酶具有催化作用
B. ②③④都能降低反应所需的活化能
C. 实验的自变量是温度和催化剂的种类
D. 实验的因变量可通过单位时间内试管中产生气泡数目的多少反映
【答案】B
【解析】
【分析】实验过程中可以变化的因素称为变量。自变量是想研究且可人为改变的变量称为自变量,对照实验中的自变量要唯一; 因变量是随着自变量的变化而变化的变量称为因变量。无关变量是在实验中,除了自变量外,实验过程中存在一些可变因素,能对实验结果造成影响,这些变量称为无关变量,对照实验中的无关变量应保持适宜且相同。
本实验中,分组对比,自变量可以是温度(①和②)、催化剂的种类(③和④),因变量是过氧化氢的分解速度,通过气泡产生的速度体现出来,无关变量有过氧化氢的量、酶的用量等。
【详解】A、①与④对比,④中加入了过氧化氢酶,自变量使是否加入酶,证明了酶具有催化作用,A正确;
B、②中通过加热提供能量,没有降低反应所需的活化能;③④都能降低反应所需的活化能,且酶具有高效性,B错误;
C、通过①和②、③和④的对比可知,本实验的自变量是温度和催化剂的种类,C正确;
D、实验的因变量为过氧化氢的分解速率,过氧化氢分解后释可放出氧气,因而能通过试管中单位时间产生气泡数目的多少反映过氧化氢的分解速率,D正确。
故选B。
11. 下列有关酶的实验设计的叙述,正确的是( )
A. 探究过氧化氢分解实验中,加热组与加入肝脏研磨液组对比可以证明酶具有高效性
B. 探究pH对酶活性影响的实验,需要设计系列梯度pH条件作对照,对温度没有要求
C. 探究酶的专一性时,需将等量蔗糖酶分别加到等量蔗糖溶液和淀粉溶液中,可用碘液进行检测
D. 探究温度对酶活性的影响,先将底物和酶分别在相应温度条件下保温,以保证实验结果的准确
【答案】D
【解析】
【分析】1、实验过程中可以变化的因素称为变量。其中人为改变的变量叫自变量,随着自变量的变化而变化的变量称做因变量。除自变量外、实验过程中可能还会存在一些可变因素,对实验结果造成影响,这些变量称为无关变量。 除了一个因素以外,其余因素都保持不变的实验叫做对照实验。
2、影响酶活性的因素主要是温度和pH,在最适温度 (pH)前,随着温度(pH) 的升高,酶活性增强;到达最适温度(pH) 时,酶活性最强,超过最适温度 (pH)后,随着温度(pH) 的升高,酶活性降低。另外低温酶不会变性失活,但高温、pH过高或过低都会使酶变性失活。
【详解】A、探究过氧化氢分解实验中,加入无机催化剂组与加入肝脏研磨液组对比可以证明酶具有高效性,A错误;
B、探究pH对酶活性影响的实验,pH为自变量,温度为无关变量,所以需要设计系列梯度pH条件作对照,温度要相同且适宜,B错误;
C、探究酶的专一性时,需将等量蔗糖酶分别加到等量蔗糖和淀粉中,可用斐林试剂检测结果,碘液无法检测蔗糖是否水解,C错误;
D、探究温度对酶活性影响的实验中,温度为自变量,应先将底物和酶分别在相应温度保温,以保证实验结果的准确,D正确。
故选D。
12. 下列有关ATP的叙述,不正确的是( )
A. 每分子ATP具有2个特殊的化学键
B. 图中的a是构成RNA的基本单位之一
C. 图中的A代表腺嘌呤
D. ATP中的A代表腺苷,由腺嘌呤和脱氧核糖结合而成
【答案】D
【解析】
【分析】分析题图:图示为ATP的结构式,其中A表示腺嘌呤,a表示腺嘌呤核糖核苷酸,b、c表示特殊的化学键。
【详解】A、图中ATP有两个特殊的化学键分别为b、c,A正确;
B、图中的a是腺嘌呤核糖核苷酸,是构成RNA的基本单位之一,B正确;
C、图中的碱基A与五碳糖连接,则代表腺嘌呤,C正确;
D、ATP中的A代表腺苷,由腺嘌呤和核糖结合而成,D错误。
故选D。
13. ATP是细胞的能量“货币”,可直接为生命活动提供能量,下列叙述错误的是( )
A. ATP中末端的磷酸基团具有较高的转移势能
B. 人剧烈运动时,为满足能量需求,肌细胞中ATP的水解速率和合成速率都会加快
C. 吸能反应与ATP合成相联系,放能反应与ATP水解相联系
D. 植物体内产生ATP的场所有叶绿体、线粒体和细胞质基质
【答案】C
【解析】
【分析】ATP是腺苷三磷酸的英文名称缩写,ATP分子的结构式可以简写成A-P~P~P,其中A代表腺苷,P代表磷酸基团,~代表一种特殊的化学键。
【详解】A、ATP末端的磷酸基团具有较高的转移势能,容易水解释放能量,A正确;
B、ATP和ADP在细胞中的含量很少,但转化效率很高,如果机体需能越多,ATP与ADP之间的相互转换速率就越快,B正确;
C、吸能反应与ATP水解相联系,放能反应与ATP合成相联系,C错误;
D、植物细胞可以发生光合作用和呼吸作用,因此产生ATP的场所有叶绿体、线粒体和细胞质基质,D正确。
故选C。
14. 下图是探究酵母菌细胞呼吸方式的实验装置,相关叙述正确的是( )
A. 装置甲为对照组,装置乙为实验组
B. B瓶应封口放置一段时间后再连通盛有澄清石灰水的锥形瓶
C. 图中的澄清石灰水可换成溴麝香草酚蓝溶液,现象为由黄变绿再变蓝
D. 通过检测是否有CO2产生可确定酵母菌细胞呼吸的方式
【答案】B
【解析】
【分析】根据题意和图示分析可知:装置甲是探究酵母菌的有氧呼吸方式,其中质量分数为10%NaOH的作用是吸收空气中的二氧化碳,A瓶是酵母菌的培养液;澄清石灰水的目的是检测有氧呼吸产生的二氧化碳。装置乙是探究酵母菌无氧呼吸方式,B瓶是酵母菌的培养液,澄清石灰水的目的是检测无氧呼吸产生的二氧化碳,CO2能使澄清石灰水变浑浊或使溴麝香草酚蓝水溶液由蓝变绿再变黄。检测酒精的产生:橙色的重铬酸钾溶液在酸性条件下与酒精发生反应,变成灰绿色。
【详解】A、该实验为对比实验,甲组和乙组都是实验组,相互对照,A错误;
B、乙图中B瓶应封口放置一段时间后再连通盛有澄清石灰水的锥形瓶,以保证引起澄清石灰水变浑浊是由于无氧呼吸产生的二氧化碳所致,B正确;
C、图中的澄清石灰水可换成溴麝香草酚蓝溶液,现象为由蓝变绿再变黄,C错误;
D、酵母菌有氧和无氧呼吸都产生CO2,不能通过检测是否有CO2产生来确定酵母菌细胞呼吸的方式,D错误。
故选B。
15. 下列关于细胞呼吸作用原理应用的叙述错误的是( )
A. 松土可以促进根部细胞吸收矿质营养,并且避免无氧呼吸积累酒精对植物根系造成伤害
B. 有氧运动可以减少细胞因无氧呼吸积累过多的乳酸而导致的肌肉酸胀无力
C. 选用“创可贴”、透气的纱布包扎伤口,可为伤口创造透气的环境,避免伤口处的细胞无氧呼吸
D. 储藏水果和粮食的仓库,往往通过降低温度、氧气含量等措施抑制细胞的呼吸作用,以延长保质期
【答案】C
【解析】
【分析】1、提倡慢跑:促进肌细胞有氧呼吸,防止无氧呼吸产生乳酸使肌肉酸胀。
2、土壤松土,促进根细胞呼吸作用,有利于主动运输,为矿质元素吸收供应能量。
3、用透气纱布或“创可贴”包扎伤口:增加通气量,抑制致病菌的无氧呼吸。
【详解】A、松土能增强根部细胞周围的通气量,促进根部细胞的有氧呼吸,以促进根部细胞通过主动运输的方式吸收矿质元素,同时避免无氧呼吸积累酒精对植物根系造成伤害,A正确;
B、如果人剧烈运动,部分肌肉细胞会进行无氧呼吸,积累乳酸而使肌肉酸胀无力,故有氧运动可以减少细胞因无氧呼吸积累过多的乳酸而导致的肌肉酸胀无力,B正确;
C、伤口处的细胞进行有氧呼吸所需的氧气由血液循环供给,纱布透气是为了抑制破伤风杆菌等厌氧菌在伤口处的繁殖,防止伤口感染,C错误;
D、水果和粮食在储存过程中,细胞旺盛的有氧呼吸会消耗掉很多有机物,影响品质,所以降低温度、氧气含量等措施,能适当抑制细胞的有氧呼吸,减少有机物的消耗,延长保质期,D正确。
故选C。
16. 下图表示一植物的非绿色器官在不同的氧浓度下气体交换的相对值的变化,下列有关叙述正确的是( )
A. 图中曲线QR区段下降的主要原因是氧气浓度增加,有氧呼吸受抑制
B. Q点只进行无氧呼吸,P点只进行有氧呼吸
C. 若图中的AB段与BC段的距离等长,此时有氧呼吸消耗的葡萄糖量等于无氧呼吸
D. 氧浓度应调节到Q点的对应浓度,更有利于水果的运输
【答案】B
【解析】
【分析】当细胞只释放CO2不吸收O2时,细胞只进行无氧呼吸;当CO2释放量大于O2的消耗量时,细胞既进行有氧呼吸也进行无氧呼吸;当CO2释放量与O2吸收量相等时,细胞只进行有氧呼吸。
【详解】A、图中曲线QR区段下降的主要原因是O2浓度增加,无氧呼吸受抑制,有氧呼吸较弱,A错误;
B、Q点不吸收O2,说明只进行无氧呼吸。P点O2吸收量等于CO2生成量,说明只进行有氧呼吸,B正确;
C、若图中的AB段与BC段的距离等长,说明有氧呼吸和无氧呼吸产生等量的CO2,有氧呼吸消耗一分子葡萄糖产生6分子CO2,而无氧呼吸消耗一分子葡萄糖产生两分子CO2,故此时有氧呼吸消耗的葡萄糖与无氧呼吸消耗的葡萄糖之比是1∶3,C错误;
D、图中R点时CO2的释放量表现为最低,则有机物的分解量最少,即呼吸作用最弱,该点O2浓度更有利于蔬菜、水果的运输和储存,D错误。
故选B。
17. 将酵母菌研磨后取出一部分匀浆进行离心,得到了上清液(含细胞质基质)和沉淀物(含各种细胞器且不含细胞质基质)。将等量上清液、沉淀物和未曾离心的匀浆分别放入甲、乙、丙三支敞口试管中,下列相关叙述正确的是( )
A. 向甲试管中滴入适量葡萄糖溶液,不发生反应
B. 向乙试管中滴入适量丙酮酸溶液,试管中的最终产物是CO2和H2O
C. 向丙试管中滴入适量葡萄糖溶液,最终产物中有CO2,葡萄糖中的能量大部分储存在ATP中
D. 在无氧条件下向三支试管分别滴入等量葡萄糖溶液,能使酸性重铬酸钾发生变色的是乙
【答案】B
【解析】
【分析】有氧呼吸的第一、二、三阶段的场所依次是细胞质基质、线粒体基质和线粒体内膜。有氧呼吸第一阶段是葡萄糖分解成丙酮酸和[H],合成少量ATP;第二阶段是丙酮酸和水反应生成二氧化碳和[H],合成少量ATP;第三阶段是氧气和[H]反应生成水,合成大量ATP。
【详解】A、甲试管中上清液,含有细胞质基质,滴入适量葡萄糖溶液,可进行无氧呼吸,产生酒精和CO2,A错误;
B、乙试管中是沉淀物,含有线粒体,滴入一定量的丙酮酸,可继续完成有氧呼吸的第二阶段和第三阶段,试管中的最终产物是CO2和H2O,B正确;
C、丙试管是匀浆,含有无氧呼吸所需要的酶,则向丙试管中滴入适量的葡萄糖液,可通过无氧呼吸产生酒精和CO2,释放少量能量,大部分能量储存在酒精当中,C错误;
D、据ABC分析可知,在无氧条件下向三个试管分别滴入等量的葡萄糖液,能使重铬酸钾变色(检测酒精)的是甲、丙,D错误。
故选B。
18. 如图表示新鲜菠菜叶中四种色素的相对含量及在滤纸条上的分离情况。下列说法不正确的是( )
A. 丙、丁两种色素主要吸收蓝紫光
B. 四种色素均可溶于有机溶剂无水乙醇中
C. 四种色素在层析液中溶解度最大的是乙
D. 若用发黄的菠菜叶进行该实验,则甲、乙色素带会变窄
【答案】C
【解析】
【分析】“绿叶中色素的提取与分离”实验中,叶绿体色素被层析后,滤纸条上色素带从上至下依次是:胡萝卜素、叶黄素、叶绿素a、叶绿素b。分析图可知,甲为叶绿素b,乙为叶绿素a,丙为叶黄素,丁为胡萝卜素,据此答题即可。
【详解】A、根据在滤纸条上的扩散距离可知,丙为叶黄素,丁为胡萝卜素,这两种色素主要吸收蓝紫光,A正确;
B、绿叶中的色素能够溶解在有机溶剂无水乙醇中,所以,可以用无水乙醇提取绿叶中的色素,即四种色素均可溶于有机溶剂无水乙醇中,B正确;
C、溶解度高的随层析液在滤纸上扩散得快,所以四种色素在层析液中溶解度最大的是丁,C错误;
D、甲为叶绿素b,乙为叶绿素a,发黄的菠菜叶中叶绿素含量少,所以若用发黄的菠菜叶进行该实验,则甲、乙色素带会变窄,D正确。
故选C。
19. 当外界因素中光照强度、CO2浓度骤然变化时,短时间内将直接影响光合作用过程中C3、C5、ATP及ADP的生成量 , 进而影响叶肉细胞中这些物质的含量,他们的关系归纳如下 ,正确的是( )
选项
条件
首先变化的物质
随后变化的物质
A
CO2供应不变,光照增强
[H]、ATP增加
C3增加,C5增加
B
CO2供应不变,光照停止
[H]、ATP增加
C3增加,C5减少
C
光照不变,CO2供应增加
C3增加,C5增加
[H]、ATP减少
D
光照不变,CO2供应停止
C3减少,C5增加
[H]、ATP增加
A. A B. B C. C D. D
【答案】D
【解析】
【分析】光合作用包括光反应和暗反应两个阶段:①光合作用的光反应阶段(场所是叶绿体的类囊体膜上):水的光解产生[H]与氧气,以及ATP的形成;②光合作用的暗反应阶段(场所是叶绿体的基质中):CO2被C5固定形成C3,C3在光反应提供的ATP和[H]的作用下还原生成糖类等有机物。
【详解】A、CO2供应不变,光照增强时,首先导致光反应过程中的[H]、ATP增加,进而促进暗反应过程中C3的还原,因此导致C3减少,C5增加,A错误;
B、CO2供应不变,光照停止时,光反应立即停止,首先导致[H]、ATP生成量减少,这将抑制暗反应中C3的还原,从而导致C3增加,C5减少,B错误;
C、光照不变,CO2供应增加,这将促进暗反应中CO2固定,因此首先使C3增加,而C5减少;同时由于C3增加导致C3还原时消耗[H]和ATP增多,因此[H]、ATP减少,C错误;
D、光照不变, CO2供应停止,这将抑制暗反应中CO2固定,因此首先使C3减少,而C5增加;同时由于C3减少C3还原时消耗[H]和ATP减少,因此[H]、ATP增多,D错误。
故选D
20. 2021年,中国科学家在人工合成淀粉方面取得突破性进展,首次实现以二氧化碳为原料,不依赖植物光合作用,直接人工合成淀粉。该技术通过耦合化学催化与生物催化模块体系,实现“光能—电能—化学能”的能量转换方式。人工合成淀粉速度比玉米提高8.5倍,下列叙述正确的是( )
A. 人工合成淀粉与光合作用合成淀粉需要的酶相同
B. 玉米光合作用合成淀粉在光反应阶段完成
C. 人工合成的淀粉彻底水解的单体是葡萄糖
D. 玉米光合作用过程中能量转换方式不是“光能—电能—化学能”
【答案】C
【解析】
【分析】1、光合作用:①光反应场所在叶绿体类囊体薄膜,发生水的光解、ATP和NADPH的生成;此过程将光能变为电能,然后转变为活跃的化学能。②暗反应场所在叶绿体的基质,发生CO2的固定和C3的还原,消耗ATP和NADPH;此过程中活跃的化学能转变成化合物中稳定的化学能。
2、淀粉是由单体葡萄糖脱水缩合形成的多聚体,属于多糖。
【详解】A、据题意可知,人工合成淀粉是通过耦合化学催化与生物催化模块体系,因此人工合成淀粉与光合作用合成淀粉需要的酶并不相同,A错误;
B、光反应阶段包括水的光解和ATP的合成,没有淀粉合成,淀粉的合成是在光合作用的暗反应阶段,B错误;
C、淀粉是由单体葡萄糖形成的,因此人工合成的淀粉彻底水解的单体是葡萄糖,C正确;
D、光合作用的光反应中光能转变为电能,然后转变为活跃的化学能,在暗反应阶段是活跃的化学能转变为稳定的化学能,因此玉米光合作用过程中能量转换方式是“光能—电能—化学能”,D错误。
故选C。
21. 光合作用可分为光反应和暗反应两个阶段。与暗反应有关的酶分布的场所是( )
A. 叶绿体外膜 B. 叶绿体内膜
C. 叶绿体基质 D. 叶绿体类囊体薄膜
【答案】C
【解析】
【分析】光合作用,通常是指绿色植物(包括藻类)吸收光能,把二氧化碳和水合成富能有机物,同时释放氧气的过程。光合作用分为光反应阶段和暗反应阶段。光反应阶段的特征是在光驱动下生成氧气、ATP和NADPH的过程。暗反应阶段是利用光反应生成NADPH和ATP进行碳的同化作用,使气体二氧化碳还原为糖。由于这阶段基本上不直接依赖于光,而只是依赖于NADPH和ATP的提供,故称为暗反应阶段。
【详解】A、叶绿体外膜不参与光合作用,A错误;
B、叶绿体内膜不参与光合作用,B错误;
C、叶绿体基质是暗反应的场所,分布着与暗反应有关的酶,C正确;
D、叶绿体类囊体薄膜是光反应的场所,D错误。
故选C。
22. 关于生物学实验和研究方法的叙述,错误的是( )
A. 分泌蛋白的合成与分泌途径和卡尔文循环的发现——同位素标记法
B. 细胞器的分离、利用人成熟红细胞制备纯净的细胞膜——差速离心法
C. 探究酶的高效性、酵母菌细胞呼吸的方式——对比实验法
D. 制作真核细胞的三维结构模型和DNA双螺旋结构的发现——建构物理模型法
【答案】B
【解析】
【分析】1、分离细胞器和分离细胞膜是差速离心法;研究DNA半保留复制用到密度梯度离心法;分离绿叶中的色素是纸层析法。
2、高中阶段用同位素标记法的有:分泌蛋白的合成与分泌途径(3H标记)、卡尔文循环的发现(14C标记)、鲁宾和卡门探究光合作用产生的氧气来源(18O标记)、T2噬菌体侵染大肠杆菌实验(32P,35S标记)、研究DNA半保留复制(15N标记)等。
3、研究生物学的模型:物理模型(如“DNA双螺旋结构”)、数学模型(“J”曲线,“S”曲线)、概念模型(如“中心法则”)。
【详解】A、分泌蛋白的合成与分泌途径(3H标记亮氨酸)和卡尔文循环的发现(14C标记CO2)都用到了同位素标记法,A正确;
B、细胞器的分离——差速离心法,利用人成熟红细胞制备纯净的细胞膜——离心法,B错误;
C、探究酶的高效性实验设置了空白组、无机催化剂和酶三组实验进行对比,探究酵母菌细胞呼吸方式的实验中利用有氧和无氧两组实验进行对比,C正确;
D、制作真核细胞的三维结构模型和DNA双螺旋结构的发现都是通过构建物理模型,D正确。
故选B。
23. 下列有关高等植物细胞有丝分裂实验的叙述,错误的是( )
A. 应剪取洋葱根尖2~3mm制成临时装片观察
B. 处于分裂中期的细胞可以观察到核仁
C. 分生区的细胞通常呈正方形
D. 装片制作流程为:解离→漂洗→染色→制片
【答案】B
【解析】
【分析】观察植物细胞有丝分裂实验:
1、解离:剪取根尖2-3mm,立即放入盛有质量分数为15%的氯化氢溶液和体积分数为95%的酒精溶液的混合液(1:1)的玻璃皿中,在室温下解离3-5min。
2、漂洗:待根尖酥软后,用镊子取出,放入盛有清水的玻璃皿中漂洗约10min。
3、染色:把洋葱根尖放进盛有质量浓度为0.01g/mL或0.02g/mL的甲紫溶液的培养皿中,染色3-5min。
4、制片:取一干净载玻片,在中央滴一滴清水,将染色的根尖用镊子取出,放入载玻片的水滴中,并且用镊子尖把根尖弄碎,盖上盖玻片,在盖玻片再加一载玻片。然后,用拇指轻轻地压载玻片,取下后加上的载玻片,即制成装片。
5、观察:(1)低倍镜观察把制成洋葱根尖装片先放在低倍镜下观察,要求找到分生区的细胞,特点是:细胞呈正方形,排列紧密,有的细胞正在分裂。(2)高倍镜观察找到分生区的细胞后,把低倍镜移走,直接换上高倍镜,用细准焦螺旋和反光镜把视野调整的既清晰又较亮,直到看清细胞物象为止。
【详解】A、根尖的分生区存在于根尖的2~3mm处,该区域会进行旺盛的有丝分裂,故剪取洋葱根尖2~3mm制成临时装片观察,A正确;
B、核仁在前期已经消失,因此处于分裂中期的细胞不能观察到核仁,B错误;
C、分生区的细胞通常呈正方形,排列紧密,C正确;
D、观察洋葱根尖细胞有丝分裂过程中,装片的制作过程为解离、漂洗、染色、制片,D正确。
故选B。
24. 下图是某生物体细胞有丝分裂的不同分裂时期的图像,对图像的描述正确的是( )
A. 甲图示前期,发生中心体倍增,形成纺锤体,该生物最可能是低等植物
B. 乙细胞染色体数目加倍,染色单体数为8
C. 丙细胞内,染色体数:染色单体数:核DNA数=1:2:2
D. 甲、乙、丙三细胞分别处于有丝分裂的前期、末期和中期
【答案】C
【解析】
【分析】 有丝分裂:①间期:DNA分子复制和相关蛋白质的合成;②前期:染色质螺旋化形成染色体,核仁逐渐解体,核膜逐渐消失,细胞两极发出纺锤丝,形成纺锤体;③中期:纺锤丝牵引着染色体运动,使其着丝点排列在赤道板上,染色体形态稳定、数目清晰,便于观察;④后期:着丝点分裂,姐妹染色单体分离,染色体数目加倍;④末期:染色体解螺旋为染色质,纺锤体消失,核膜核仁重新出现,植物细胞中部出现细胞板,细胞板扩展形成细胞壁,动物细胞膜从中部向内凹陷缢裂成两个细胞。
【详解】A、甲图示前期,发生中心体倍增,形成纺锤体,该生物最可能是动物,A错误;
B、乙细胞染色体数目加倍,染色单体数为0,B错误;
C、丙细胞内,染色体数:染色单体数:核DNA数=1:2:2,C正确;
D、甲、乙、丙三细胞分别处于有丝分裂的前期、后期和中期,D错误。
故选C。
25. 下图是细胞有丝分裂过程中一个细胞中核DNA含量变化曲线和染色体数量变化曲线,下列有关曲线分析不正确的是( )
A. ab段曲线上升的原因是发生DNA复制
B. gh时刻,着丝粒分裂,使染色体数量加倍
C. cd段和ij段曲线下降到2C,是由于一个细胞分裂成两个子细胞
D. hi段1条染色体含2个DNA分子,两条姐妹染色单体
【答案】D
【解析】
【分析】根据题意和图示分析可知:左图中ab表示DNA分子复制;cd段着丝粒分裂,姐妹染色单体分开后,进入两个细胞中。右图gh表示着丝粒分裂,姐妹染色单体分开,染色体数目暂时加倍。
【详解】A、有丝分裂间期ab段DNA复制导致核DNA含量加倍,发生在间期,A正确;
B、有丝分裂后期gh段着丝粒分裂,染色单体分开成为子染色体,染色体数目加倍,B正确;
C、由于染色体是核DNA的载体,故故cd段和ij段曲线下降到2C,是由于有丝分裂末期染色体平均分配到2个细胞核导致,此时核DNA也平均分配到2个细胞中,C正确;
D、hi段着丝粒已经分裂,此时1条染色体含1个DNA分子,没有染色单体,D错误。
故选D。
26. 细胞骨架是细胞质中的三维网络结构系统,主要由微管、微丝和中间纤维三类蛋白质纤维组成,其中微管与纺锤体的形成有关。下列说法正确的是( )
A. 真核细胞中不存在细胞骨架
B. 细胞骨架主要在高尔基体中合成
C. 纺锤体在有丝分裂前期出现,末期消失
D. 微管参与无丝分裂过程中纺锤体的形成
【答案】C
【解析】
【分析】细胞骨架是真核细胞中由蛋白质聚合而成的三维的纤维状网架体系。细胞骨架包括微丝、微管和中间纤维。细胞骨架在细胞分裂、细胞生长、细胞物质运输、细胞壁合成等等许多生命活动中都具有非常重要的作用。
【详解】A、真核细胞内存在细胞骨架,A错误;
B、细胞骨架的主要成分是蛋白质纤维,其合成场所是核糖体,B错误;
C、细胞有丝分裂过程中,纺锤体在前期形成,在末期消失,C正确;
D、无丝分裂不形成纺锤体,D错误。
故选C。
27. 细胞衰老是一种普遍现象,下列现象中不属于细胞衰老的现象的是( )
A. 细胞内的水分减少,细胞萎缩,细胞体积减小,新陈代谢速率减慢
B. 细胞内的多种酶的活性降低
C. 细胞膜通透性改变,使物质运输功能降低
D. 核膜内折,染色质收缩、染色加深,细胞核的体积减小
【答案】D
【解析】
【分析】衰老细胞的特征:
(1)细胞内水分减少,细胞萎缩,体积变小,但细胞核体积增大,染色质固缩,染色加深;
(2)细胞膜通透性功能改变,物质运输功能降低;
(3)细胞色素随着细胞衰老逐渐累积;
(4)有些酶的活性降低;
(5)呼吸速度减慢,新陈代谢减慢。
【详解】A、衰老细胞内的水分减少,细胞萎缩,细胞体积减小,细胞核体积增大,新陈代谢速率减慢,A正确;
B、衰老细胞内的多种酶的活性降低,因而细胞代谢速率减慢,B正确;
C、衰老细胞物质转运速率下降,因而会导致细胞内的色素会随着细胞衰老而堆积,C正确;
D、衰老细胞内核膜内折,染色质固缩、染色加深,细胞核的体积变大,D错误。
故选D。
28. 生长和衰老,出生和死亡,都是生物界的正常生命现象,下列有关叙述错误的是( )
A. 老年人头发变白与黑色素细胞中的酪氨酸酶活性降低有关
B. 衰老细胞内的色素逐渐积累,妨碍物质交流和传递
C. 细胞凋亡的过程中,溶酶体的数量可能增加
D. 被病原体感染的细胞的清除属于细胞的坏死
【答案】D
【解析】
【分析】细胞凋亡是由基因决定的细胞编程性死亡的过程。细胞凋亡是生物体正常的生命历程,对生物体是有利的,而且细胞凋亡贯穿于整个生命历程。细胞衰老的学说包括自由基学说和端粒学说。
【详解】A、老年人毛囊中的黑色素细胞衰老,其中的酪氨酸酶活性降低黑色素合成减少,导致头发变白,A正确;
B、衰老细胞的色素积累,妨碍细胞内的物质交流和传递,影响细胞正常的生理功能,B正确;
C、溶酶体可分解衰老、损伤的细胞器,因此细胞凋亡的过程中,溶酶体的数量可能增加,C正确;
D、被病原体感染的细胞的清除属于细胞的凋亡,受基因的控制,D错误。
故选D。
29. 下列有关细胞分化和全能性的叙述中正确的是( )
A. 具有分裂能力的细胞一定会分化
B. 细胞分化是基因选择性表达的结果
C. 造血干细胞分化成各种血细胞时遗传物质会发生改变
D. 马铃薯块茎长出大量的不定根体现了细胞的全能性
【答案】B
【解析】
【分析】关于“细胞分化”,考生可以从以下几方面把握:(1)细胞分化是指在个体发育中,由一个或一种细胞增殖产生的后代,在形态,结构和生理功能上发生稳定性差异的过程。(2)细胞分化的特点:普遍性、稳定性、不可逆性。(3)细胞分化的实质:基因的选择性表达。(4)细胞分化的结果:使细胞的种类增多,功能趋于专门化。
【详解】A、分化的实质是基因的选择性表达,分化程度越高,分裂能力越弱,具有分裂能力的细胞不一定会分化,有可能继续分裂,A错误;
BC、细胞分化过程只是基因选择性表达的过程,遗传物质并没有改变,则造血干细胞分化成各种血细胞时遗传物质会不发生改变,B正确,C错误;
D、马铃薯块茎长出大量的不定根,没有形成个体,因此不能体现细胞的全能性,D错误。
故选B。
30. 下列关于细胞生命历程的叙述,错误的是( )
A. 一般情况下,细胞的分化程度越高,表现出来的全能性就越弱
B. 端粒受损可能会导致细胞衰老
C. 细胞分化发生在胚胎期,细胞衰老和凋亡发生在老年期
D. 细胞凋亡是受严格的遗传机制调控的
【答案】C
【解析】
【分析】1、细胞分化是指在个体发育中,由一个或一种细胞增殖产生的后代,在形态,结构和生理功能上发生稳定性差异的过程。细胞分化的实质:基因的选择性表达。
2、细胞凋亡是由基因决定的细胞编程序死亡的过程。细胞凋亡是生物体正常的生命历程,对生物体是有利的,而且细胞凋亡贯穿于整个生命历程。细胞凋亡是生物体正常发育的基础、能维持组织细胞数目的相对稳定、是机体的一种自我保护机制。在成熟的生物体内,细胞的自然更新、被病原体感染的细胞的清除,是通过细胞凋亡完成的。
【详解】A、细胞全能性的高低与细胞分化程度呈负相关,因此,细胞的分化程度越高,表现出来的全能性就越弱,A正确;
B、根据端粒学说,端粒受损影响细胞分裂,最终会导致细胞衰老,B正确;
C、细胞分化、衰老和凋亡发生在生长发育的全过程,C错误;
D、细胞凋亡是指由基因控制的细胞自动结束生命的过程,受严格的遗传机制调控,D正确。
故选C。
第Ⅱ卷(非选择题)
31. Ⅰ.下图是浸润在0.3g/ml的蔗糖溶液中的紫色洋葱鳞片叶外表皮细胞模式图。
请回答:
(1)图中细胞的质壁分离指的是细胞壁和__________的分离。后者的结构包括___________(填编号)。发生此现象的内部原因是细胞壁的伸缩性比原生质层的伸缩性_______。若进行后续实验,滴加清水细胞并未发生质壁分离的复原,可能的原因是__________________。
(2)图中6处充满_____________________。
Ⅱ. A、B、C、D表示物质,a、b、c、d表示物质跨膜运输方式:图乙表示三种不同的物质在一个动物细胞内外的相对浓度差异。请据图回答下列问题:
(3)不同细胞的细胞膜选择透过性不同,主要原因是细胞膜上________(填字母)的种类和数量不同。图甲中可以表示乙图中CO2跨膜运输方式的是______(填字母),图甲中a、d可以分别表示乙图中______、______(填物质种类)跨膜运输的方式。
(4)胰岛B细胞分泌胰岛素的方式和a方式相比较,共同点是_____________。
【答案】(1) ①. 原生质层 ②. 2、4、5 ③. 小 ④. 细胞失水过多死亡 (2)蔗糖溶液
(3) ①. A ②. c ③. K+ ④. Na+ (4)需要消耗能量
【解析】
【分析】1、对于水分子来说,细胞壁是全透性的,即水分子可以自由地通过细胞壁,细胞壁的作用主要是保护和支持细胞,伸缩性比较小。成熟的植物细胞由于中央液泡占据了细胞的大部分空间,将细胞质挤成一薄层,所以细胞内的液体环境主要指的是液泡里面的细胞液。细胞膜和液泡膜以及两层膜之间的细胞质称为原生质层。
2、主动运输:物质逆浓度梯度进行跨膜运输,需要载体蛋白的协助,同时还需要消耗细胞内化学反应所释放的能量。
【小问1详解】
图中细胞的质壁分离指的是细胞壁和原生质层的分离。细胞膜和液泡膜以及两层膜之间的细胞质称为原生质层,分析图可知,图中2表示细胞膜,5表示细胞质,4表示液泡膜,细胞膜和液泡膜以及两层膜之间的细胞质称为原生质层,即图中的2、4、5。发生此现象的内部原因是细胞壁的伸缩性比原生质层的伸缩性小。若进行后续实验,滴加清水细胞并未发生质壁分离的复原,可能的原因是细胞失水过多死亡。
【小问2详解】
由于细胞壁具有全透性,所以图中6处充满外界溶液,即蔗糖溶液。
【小问3详解】
不同细胞的细胞膜选择透过性不同,主要原因是细胞膜上A蛋白质的种类和数量不同。分析图甲可知,上侧有糖蛋白,所以上侧为细胞膜外侧。c表示顺浓度梯度运输、不消耗能量也不需要蛋白质协助,因此c表示自由扩散出细胞,CO2跨膜运输方式是自由扩散出细胞,所以图甲中可以表示乙图中CO2跨膜运输方式的是c。图甲中的a表示逆浓度梯度运输,且需要消耗能量和蛋白质协助,所以a表示从细胞外到细胞内的主动运输,因此可表示乙图中钾离子的运输;同理d是从细胞内到细胞外的主动运输,可对应图乙到的钠离子运输。
【小问4详解】
胰岛B细胞分泌胰岛素的方式是胞吐,和a方式(主动运输)相比较,共同点是需要消耗能量。
32. 某研究小组为探究影响H2O2分解的因素,做了三个实验。相应的实验结果如下图所示(实验1、实验2均在适宜条件下进行,实验3其他条件适宜)。回答下列问题:
(1)实验1的自变量为_____。
(2)实验2结果反映,在bc段所对应的H2O2浓度范围内,H2O2溶液浓度会_____(填“升高”“降低”或“不影响”)过氧化氢酶的活性,bc段O2产生速率不再增大的原因最可能是_____。
(3)实验3的结果显示,H2O2酶的最适pH为_____,实验结果表明,当pH小于d或大于f时H2O2酶的活性将永久丧失,其原因是_____。
【答案】(1)催化剂种类
(2) ①. 不影响 ②. 酶的数量有限
(3) ①. e ②. 酶的空间结构被破坏
【解析】
【分析】据图分析,实验1的自变量是催化剂的种类(过氧化氢酶、Fe3+),因变量是氧气的产生速率;实验2的自变量是过氧化氢浓度,因变量是是氧气的产生速率,曲线bc段反应速率不再增加的原因是酶的数量的限制;实验3的自变量是pH,因变量是溶液中过氧化氢的量,图中d、f的pH不同,但是溶液中过氧化氢的量相同。
【小问1详解】
观察图形可知实验1的自变量是催化剂的种类(过氧化氢酶、Fe3+)、反应时间,因变量为氧气的产生速率。
【小问2详解】
由实验2曲线可知,在b、c所对应的H2O2浓度范围内,O2的产生速率不变,所以该浓度范围内的过氧化氢溶液浓度不会影响过氧化氢酶的活性,bc段O2产生速率不再增大的原因最可能是酶的数量(浓度)有限。
【小问3详解】
实验3的结果显示,e点溶液中H2O2剩余量最少,所以过氧化氢酶的最适pH为e,实验结果表明,当pH小于d或大于f时,由于强酸或强碱,使酶的空间结构被破坏,所以过氧化氢酶的活性将永久丧失。
33. 下图为光合作用过程示意图,字母表示物质,数字表示过程。
(1)叶绿体中的色素包括类胡萝卜素和_________两大类,它们分布在叶绿体的__________上。类胡萝卜素主要吸收________光。
(2)图中字母A表示_________,G表示___________,H接受【 】__________和NADPH释放的能量,并且被【 】__________还原。(【 】中填写图中字母,_______上填写名称)
(3)暗反应包括①、②两个关键步骤,②通常称为_____________。
【答案】(1) ①. 叶绿素 ②. 类囊体薄膜 ③. 蓝紫
(2) ①. O2
②. C5 ③. 【B】ATP ④. 【C】NADPH
(3)二氧化碳的固定
【解析】
【分析】分析图可知,A表示水光解产生的氧气,B表示光反应产物ATP,C表示光反应产物NADPH,D表示暗反应给光反应提供的NADP+和Pi,K表示暗反应原料二氧化碳,G表示C5,H表示C3,据此答题即可。
【小问1详解】
叶绿体中的色素包括类胡萝卜素和叶绿素两大类,它们分布在叶绿体的类囊体薄膜上。类胡萝卜素主要吸收蓝紫光。
【小问2详解】
分析图可知,A表示水光解产生的氧气,G表示C5,H表示C3,C3接受 B(ATP)和NADPH释放的能量,并且被 C(NADPH)还原。
【小问3详解】
暗反应包括①C3的还原、②二氧化碳的固定两个关键步骤。
34. 图1表示观察洋葱根尖分生区细胞有丝分裂实验的主要操作步骤。图2表示其观察结果,已知洋葱根尖细胞的细胞周期约为12h,①~⑤表示处于不同阶段的细胞。图3为洋葱根尖分生区细胞一个细胞周期的示意图。图4为有丝分裂某些时期的相关数量关系。请据图回答问题:
(1)根据图1可知制作植物根尖有丝分裂装片的步骤包括:甲:___→乙:漂洗→丙:染色→丁:制片
(2)染色体因容易被_____性(“酸”或“碱”)染料染成深色而得名。把制成的装片放在显微镜下观察,先找到分生区细胞,此细胞的特点是:细胞呈______形,排列紧密。观察时不能选定一个细胞持续观察它的整个分裂过程,原因是___________________。
(3)根据观察结果可知,在一个视野内多数细胞处于_________期,对应图3细胞周期中的_____(填字母)阶段。图4的数量关系可以对应图3细胞周期中的_____(填字母)阶段。
(4)在图2中,④细胞处于__________期,此时细胞内的染色体与核DNA的数量比为_________。
实验中观察的分生区细胞总数为200个,发现如图④细胞共有4个,据此估算,此时期对应在细胞周期中的时长大致为_______h。
【答案】(1)解离 (2) ①. 碱 ②. 正方 ③. 解离过程中细胞已经死亡
(3) ①. 分裂间 ②. e ③. ab
(4) ①. 后 ②. 1∶1 ③. 0.24
【解析】
【分析】有丝分裂不同时期的特点:(1)间期:进行DNA的复制和有关蛋白质的合成;(2)前期:核膜、核仁逐渐解体消失,出现纺锤体和染色体;(3)中期:染色体形态固定、数目清晰;(4)后期:着丝粒分裂,姐妹染色单体分开成为染色体,并均匀地移向两极;(5)末期:核膜、核仁重建、纺锤体和染色体消失。
【小问1详解】
甲为用解离液处理根尖,属于解离,乙为漂洗,丙为染色,丁为制片。
【小问2详解】
碱性染料能与染色体结合,使其染色;分生区细胞呈正方形,排列紧密。解离过程中细胞已经死亡,因此观察时不能选定一个细胞持续观察它的整个分裂过程。
【小问3详解】
结合图2可知, 多数细胞处于间期;间期时间远远长于分裂期,因此图3的e为间期;图4中具有染色单体,为有丝分裂的前期、中期,对应图3中的a、b段。
【小问4详解】
天津市朱唐庄中学2023-2024学年高一上学期期中生物试题(Word版附解析): 这是一份天津市朱唐庄中学2023-2024学年高一上学期期中生物试题(Word版附解析),共19页。试卷主要包含了单项选择,填空题等内容,欢迎下载使用。
天津市新华中学2022-2023学年高三生物上学期期末试题(Word版附解析): 这是一份天津市新华中学2022-2023学年高三生物上学期期末试题(Word版附解析),共20页。试卷主要包含了单选题,非选择题等内容,欢迎下载使用。
重庆市长寿中学2022-2023学年高一生物上学期期末试题(Word版附解析): 这是一份重庆市长寿中学2022-2023学年高一生物上学期期末试题(Word版附解析),共21页。试卷主要包含了1cm,8 cm等内容,欢迎下载使用。

