山东省青岛市即墨区2022-2023学年高三生物上学期期中考试试题(Word版附答案)
展开2022—2023学年度第一学期教学质量检测
高三生物试题
说明:本试卷分第I卷(选择题)和第Ⅱ卷(非选择题)两部分,共12页。满分100分,考试时间90分钟。将第I卷(选择题)的正确答案选项填涂在答题卡上,考试结束后,将答题卡交回。
注意事项:
1.答卷前,考生务必用2B铅笔和0.5毫米黑色签字笔(中性笔)将姓名、准考证号、考试科目、试卷类型填涂在答题卡规定的位置上。
2.第I卷每小题选出答案后,用2B铅笔把答题卡上对应的答案标号涂黑;如需改动,用橡皮擦干净后,再选涂其他答案标号,答案不能答在试题卷上。
3.第Ⅱ卷必须用0.5毫米黑色签字笔(中性笔)作答,答案必须写在答题卡各题目指定区域内相应的位置,不能写在试题卷上;如需改动,先划掉原来的答案,然后再写上新的答案;不准使用涂改液、胶带纸、修正带。不按以上要求作答的答案无效。
第I卷(选择题,共45分)
一、选择题:本大题共有15小题,每小题2分,共30分。在每小题给出的四个选项中,只有一个选项是符合题目要求的。
1.截至2022年9月2日,全球猴痘确诊病例突破52875例,该病由猴痘病毒引发。猴痘病毒是一种包膜双链DNA病毒,它与天花病毒是近亲,人感染后通常会出现发烧、头痛、皮疹或皮肤损伤等症状。84消毒液、75%酒精等家用消毒剂可以杀死猴痘病毒。下列相关叙述错误的是( )
A.超速离心的纯猴痘病毒化学组成有核酸、蛋白质、脂质等
B.研制针对包膜的蛋白酶和脂肪酶可有效治疗猴痘病毒
C.接种天花疫苗在一定程度上可以预防猴痘
D.包膜使猴痘病毒很容易以胞吞形式侵入宿主细胞,同时释放遗传物质
2.目前被普遍接受的细胞膜结构模型是流动镶嵌模型。当细胞所处温度降低到一定程度时,细胞膜会发生相变,即从流动的液晶状态转变为固化的凝胶状态。已知细胞膜中脂肪酸的不饱和度越高,细胞膜的相变温度越低。下列相关叙述正确的是( )
A.膜蛋白在生物膜中的分布位置是固定的
B.维持凝胶状态是实现细胞膜功能的必要前提
C.耐寒植物的细胞膜中脂肪酸不饱和度较高
D.细胞膜中脂肪酸饱和度越高,流动性越强
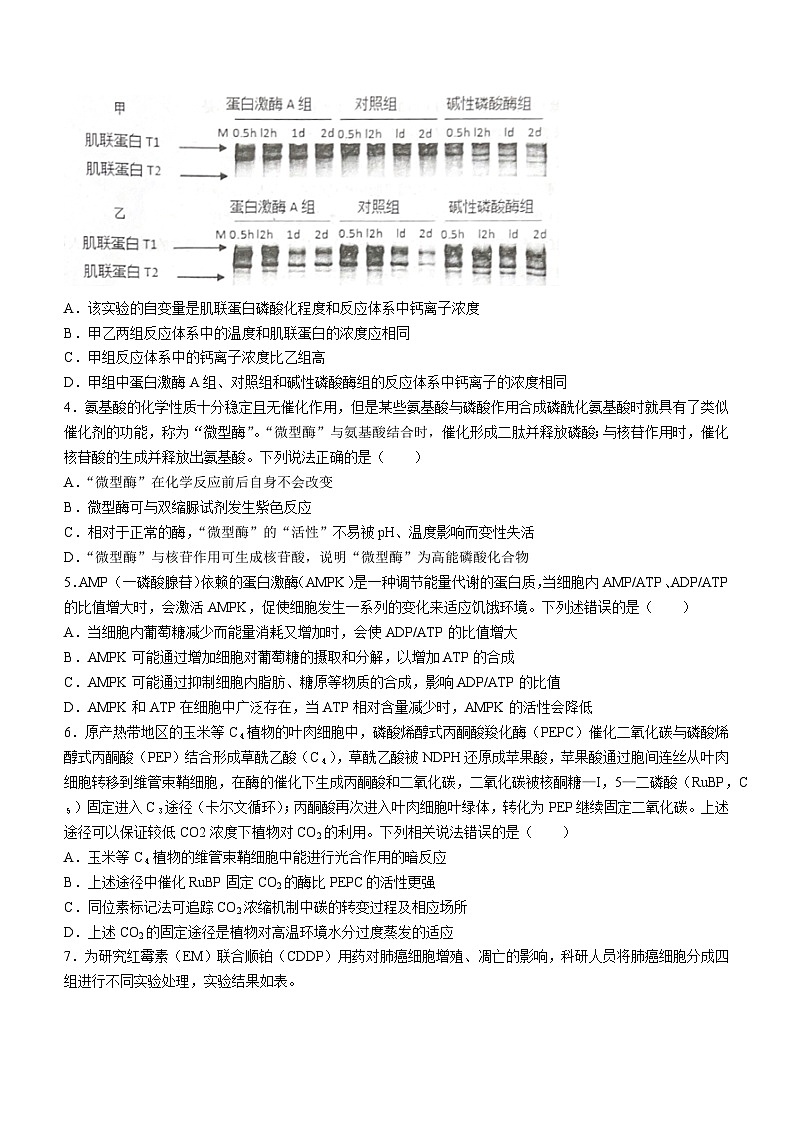
3.科学家研究了小尾寒羊中的肌联蛋白,发现肌联蛋白的去磷酸化和钙离子浓度会促进肌联蛋白的降解。已知蛋白激酶A促进肌联蛋白磷酸化,碱性磷酸酶可以促进磷酸化的肌联蛋白去磷酸化。他们的实验结果如下图所示,肌联蛋白Tl是未降解的蛋白,图中在肌联蛋白T1下方的蛋白条带的分子量均小于肌联蛋白T1,是降解后的蛋白。下列有关分析错误的是( )
A.该实验的自变量是肌联蛋白磷酸化程度和反应体系中钙离子浓度
B.甲乙两组反应体系中的温度和肌联蛋白的浓度应相同
C.甲组反应体系中的钙离子浓度比乙组高
D.甲组中蛋白激酶A组、对照组和碱性磷酸酶组的反应体系中钙离子的浓度相同
4.氨基酸的化学性质十分稳定且无催化作用,但是某些氨基酸与磷酸作用合成磷酰化氨基酸时就具有了类似催化剂的功能,称为“微型酶”。“微型酶”与氨基酸结合时,催化形成二肽并释放磷酸;与核苷作用时,催化核苷酸的生成并释放出氨基酸。下列说法正确的是( )
A.“微型酶”在化学反应前后自身不会改变
B.微型酶可与双缩脲试剂发生紫色反应
C.相对于正常的酶,“微型酶”的“活性”不易被pH、温度影响而变性失活
D.“微型酶”与核苷作用可生成核苷酸,说明“微型酶”为高能磷酸化合物
5.AMP(一磷酸腺苷)依赖的蛋白激酶(AMPK)是一种调节能量代谢的蛋白质,当细胞内AMP/ATP、ADP/ATP的比值增大时,会激活AMPK,促使细胞发生一系列的变化来适应饥饿环境。下列述错误的是( )
A.当细胞内葡萄糖减少而能量消耗又增加时,会使ADP/ATP的比值增大
B.AMPK可能通过增加细胞对葡萄糖的摄取和分解,以增加ATP的合成
C.AMPK可能通过抑制细胞内脂肪、糖原等物质的合成,影响ADP/ATP的比值
D.AMPK和ATP在细胞中广泛存在,当ATP相对含量减少时,AMPK的活性会降低
6.原产热带地区的玉米等C4植物的叶肉细胞中,磷酸烯醇式丙酮酸羧化酶(PEPC)催化二氧化碳与磷酸烯醇式丙酮酸(PEP)结合形成草酰乙酸(C4),草酰乙酸被NDPH还原成苹果酸,苹果酸通过胞间连丝从叶肉细胞转移到维管束鞘细胞,在酶的催化下生成丙酮酸和二氧化碳,二氧化碳被核酮糖—I,5—二磷酸(RuBP,C5)固定进入C3途径(卡尔文循环);丙酮酸再次进入叶肉细胞叶绿体,转化为PEP继续固定二氧化碳。上述途径可以保证较低CO2浓度下植物对CO2的利用。下列相关说法错误的是( )
A.玉米等C4植物的维管束鞘细胞中能进行光合作用的暗反应
B.上述途径中催化RuBP固定CO2的酶比PEPC的活性更强
C.同位素标记法可追踪CO2浓缩机制中碳的转变过程及相应场所
D.上述CO2的固定途径是植物对高温环境水分过度蒸发的适应
7.为研究红霉素(EM)联合顺铂(CDDP)用药对肺癌细胞增殖、凋亡的影响,科研人员将肺癌细胞分成四组进行不同实验处理,实验结果如表。
组别
细胞周期(%)
细胞凋亡
率(%)
细胞周期
蛋白相对
表达量
细胞凋亡
蛋白相对
表达量
分裂间期的
细胞比例
分裂期的
细胞比例
空白对照组
89.12
10.88
0.46
0.89
0.41
10mg/LEM组
91.37
8.63
0.51
0.76
0.73
10 mg/LEM+IC50—CDDP组
96.61
3.39
19.71
0.75
0.75
IC50—CDDP组
93.93
6.07
16.08
0.84
0.42
注:半数抑制浓度(IC50)是指能将细胞生长、增殖等抑制50%所需的浓度。
据表分析下列说法错误的是( )
A.EM组抑制细胞周期蛋白的合成促进细胞凋亡
B.肺癌细胞凋亡前需要经历细胞分化和衰老的过程
C.EM和IC50—CDDP均能使肺癌细胞的细胞周期阻滞在分裂间期
D.EM联合CDDP用药抑制肺癌细胞增殖和促进肺癌细胞调亡的作用更强
8.“母体影响”是指子代某些性状是由于母体核基因的某些产物积累在卵母细胞的细胞质中,使子代表型不由自身的基因型所决定,而出现与母体核基因型所决定的表型相同的遗传现象。椎实螺的外壳旋转方向由一对核基因控制,右旋(D)对左旋(d)为显性。椎实螺为雌雄同体,既可异体受精又可自体受精。现有一只基因型为dd(♀)的左旋螺与基因型为DD(♂)的右旋螺进行异体受精,得到的F1均为左旋。下列叙述错误的是( )
A.F1进行自体受精得到F2,其表型为右旋:左旋=3:l
B.F1进行自体受精得到的F2中纯合子所占比例为1/2
C.F2自体受精得到F3的基因型及比例为DD:Dd:dd=3:2:3
D.一只左旋螺的自体受精后代全为右旋,则该左旋螺的基因型一定为Dd
9.研究发现水稻品种甲和乙的配子部分不育,这种不育机制与位于非同源染色体上的两对基因(A、a和B、b)有关。甲的基因型为AABB,乙的基因型为aabb。Aa杂合子所产生的含a的雌配子不育;Bb杂合子所产生的含b的雄配子不育。甲乙杂交得到F1,下列叙述正确的是( )
A.F1经过减数分裂产生可育的雄配子及比例是AB:Ab=l:1
B.F1雌雄配子随机结合导致非同源染色体上的基因自由组合
C.F1分别作父本和母本与乙杂交子代基因型及比例相同
D.F:自交子代基因型及比例是AABB:AaBB:AABb:AaBb=1:1:1:1
10.如图是甲、乙两种遗传病的系谱图,甲病是某单基因突变引起的遗传病,乙病是常染色体显性遗传病,致病基因频率为1/10。图2表示家系中部分成员关于甲病基因DNA酶切片段的电泳结果。下列有关叙述正确的是( )
A.甲病是伴X染色体隐性遗传病
B.若Ⅲ—l是个男孩,其患病的概率是1/4
C.I—2和II—1关于甲病基因DNA酶切片段的电泳结果可能相同
D.若Ⅲ—l是女孩,其与患乙病的男性结婚生育患乙病孩子的概率是13/19
11.研究发现,肺炎链球菌在小鼠体内可发生转化,而将加热杀死的S型细菌与R型活菌混合在培养基中培养时,很难观察到转化现象,若在培养基中加入一定量的抗R型菌抗体,就比较容易观察到转化现象。下列分析不合理的是( )
A.在培养基中S型细菌的竞争力可能较弱,因此很难观察到转化现象
B.S型细菌对小鼠免疫力的抵抗力可能更强,因此在小鼠体内容易大量繁殖
C.未加抗R型细菌抗体时,S型细菌DNA不能进入R型细菌,因此未发生转化
D.抗R型细菌的抗体抑制了R型细菌的增殖,因此在体外培养容易观察到转化现象
12.研究发现基因突变虽然具有多方向性,但也是可逆的。野生型基因经过突变成为突变型基因的过程称为正向突变;突变基因又可以通过突变而成为野生型基因,这一过程称为回复突变。回复突变常包含两种类型,一种是真回复突变,突变发生的位点跟正向突变的位置一样,一种是抑制因子突变,即突变发生在另一基因座上,但掩盖了原来突变型的表型效应,据此推测不合理的是( )
A.将回复突变体与野生型个体杂交,若子一代都是野生型则可判断为真回复突变
B.将回复突变体与野生型个体杂交,若子代出现突变型则可判断为抑制因子突变
C.基因突交的多方向性可表现为某基因可突变为该基因座上的其他等位基因
D.不能根据回复突变体与野生型个体杂交子代的表现型推断抑制因子与野生型基因的位置关系
13.终止子是基因中外显子的一段保守的AATAAA序列,转录到此培部位后,产生AAUAAA序列,被结合在RNA聚合酶上的延长因子识别并结合,然后在AAUAAA下游10—30个碱基的部位切断RNA,也就是说终止子是给予RNA聚合酶转录终止信号的DNA序列。已知终止密码子有UGA、UAA、UAG,下列相关叙述错误的是( )
A.因AATAAA序列不编码蛋白质,故其发生改变不会引起性状改变
B.终止子被RNA聚合酶催化转录形成的片段中有终止密码子
C.外显子AATAAA序列中共含有2种脱氧核糖核苷酸和12个氢键
D.解旋酶和RNA聚合酶都可以改变基因片段的空间结构
14.重叠基因是指两个或两个以上的基因共有一段DNA序列。噬菌体中φ×174的遗传物质是一种特殊的单链环状DNA。下图表示该噬菌体部分DNA的碱基排列顺序(图中的数字表示对应氨基酸的编号)。下列相关叙述正确的是( )
A.噬菌体φ×174中的DNA进行半保留复制
B.基因D、E和J翻译时的起始密码子相同,都是ATG
C.基因D和基因E的重叠部分指导合成的氨基酸的序列不同
D.噬菌体φ×174中的嘌呤与嘧啶的数量相同,不存在游离的磷酸基团
15.图1为某种老鼠原种群被一条河流分割成甲、乙两个种群后的进化过程示意图。图2为种群乙在被河流分割后某时间段内A基因频率的变化情况,其中P年时种群乙AA、Aa、aa的基因型频率分别为30%、40%、30%,由于生存环境的变化,使得aa个体每年减少10%,AA和Aa个体每年分别增加10%。下列相关叙述正确的是( )
A.图2中P点后的下一年中,种群乙中A的基因频率为55%
B.图l中a表示生殖隔离,b表示可遗传变异和自然选择,c表示地理隔离
C.b过程会定向改变两种群的基因频率,最终使两种群的基因库有较大差异
D.图2中RT段A的基因频率保持稳定,在此之后种群乙不会发生进化
二、不定项选择题:本题共5小题,每小题3分,共15分。在每小题给出的四个选项中,至少有一项符合题目要求,全部选对的得3分,选对但不全的得1分,有选错的得0分。
16.细胞进入有丝分裂期后,会出现“线粒体钙闪”现象,即线粒体中Ca2+的浓度突然快速增加,该过程需要线粒体钙单向转运蛋白(MCU)参与,由内膜两侧的浓度梯度提供动力。细胞能量不足时,能量感受器(AMPK)被激活,使MCU磷酸化而活化,促进 Ca2+快速转运。Ca2+可以促进有氧呼吸相关酶的活性,线粒体基质Ca2+浓度过高会导致细胞死亡。下列说法错误的是( )
A.MCU减少可能会导致细胞周期缩短
B.AMPK被激活会导致葡萄糖的消耗速率增加
C.磷酸化的MCU运输Ca2+的方式为主动运输
D.“线粒体钙闪”会导致线粒体内Ca2+持续增加
17.实验中常用希尔反应来测定除草剂对杂草光合作用的抑制效果。希尔反应基本过程:将黑暗中制备的离体叶绿体加到含有DCIP(氧化型)、蔗糖和pH7.3磷酸缓冲液的溶液中并照光。水在光照下被分解,产生氧气等,溶液中的DCIP被还原,颜色由蓝色变成无色。用不同浓度的某除草剂分别处理品种甲和品种乙杂草的离体叶绿体并进行希尔反应,实验结果如图所示。下列叙述错误的是( )
A.相同浓度除草剂处理下,单位时间内溶液颜色变化慢的品种受除草剂抑制效果更显著
B.与品种甲相比,除草剂抑制品种乙类囊体的功能较强
C.除草剂浓度为K时,品种乙的叶绿体能合成有机物
D.不用除草剂处理时,品种乙的叶绿体放氧速率等于品种甲
18.果蝇的体色由位于2号染色体上的一组复等位基因A+(红色)、A(黄色)、a(棕色)控制,复等位基因的显隐性关系是A+对A、a为显性,A对a为显性,即A+>A>a,且A+A+个体在胚胎期致死;只有基因B存在时,上述体色才能表现,否则表现为黑色。研究人员欲判断B、b基因是否位于2号染色体上,选择一只红色雄蝇与一只黑色雌蝇进行杂交,得到F1中红色:棕色=2:1,再从F1中一只红色雄蝇与F1中多只棕色雌蝇交配,统计F2的表型及比例。下列说法正确的是( )
A.F1中棕色个体相互交配产生的子代中,出现棕色个体的概率为3/4
B.若F2表型及比例为红色:棕色:黑色=1:2:1,则B、b基因位于2号染色体上
C.若F2表型及比例为红色:棕色:黑色=2:1:1,则B、b基因位于2号染色体上
D.若F2表型及比例为红色:棕色:黑色=1:2:1,则B、b基因不位于2号染色体上
19.如图表示人类X染色体上几种基因的位置,控制红色色盲和绿色色盲的2个隐性基因相距很近、紧密连锁,能共同传给同一个后代。位于一对同源染色体上位置相距非常远的两对等位基因形成的配子,与非同源染色体上的两对等位基因形成的配子类型及比例很接近。已知在减数分裂时,女性X染色体上的非姐妹染色单体间会发生交叉互换,而男性中不会。假设眼白化基因用m表示,血友病B基因用n表示。下列叙述正确的是( )
A.血友病A基因与血友病B基因是一对等位基因
B.红绿色盲是一种多基因遗传病,可由两个基因控制
C.基因型xMnxmN的女性与XmnY婚配所生儿子中,眼白化和血友病B两病均患的概率约为1/4
D.一个患红色盲但不患绿色盲的女性所生儿子中,患红色盲比患红绿色盲的概率小
20.分子生物学研究表明,某些环境因素虽然没有改变基因的碱基序列,却会引起基因的一些特定化学修饰,进而影响基因表达,且这种化学修饰变化还可以遗传给后代,使子代表现型发生相应的改变,这通常被称之为表观遗传,也就是说在一定程度上,你的生活习惯可能改变你的遗传特性,进而影响到你的子孙后代。针对以上信息和所学知识,下列描述合( )
理的是
A.除了DNA的化学修饰,构成染色体的组蛋白发生甲基化、乙酰化等修饰也会影响基因的表达
B.基因特定的化学修饰造成基因表达的差异可能为癌症、糖尿病等疾病的治疗带来新的研究思路
C.同一株水毛茛,裸露在空气中和浸在水中的叶,表现出两种不同的形态,就是表观遗传的具体体现
D.亲代的等位基因在通过配子传递给子代时发生了修饰,会使亲代的等位基因具有不同的表达特性
第Ⅱ卷(非选择题 共55分)
三、非选择题:本大题共6小题,共55分。
21.(12分)细胞作为基本的生命系统,其结构复杂而精巧;各组分之间分工合作成为一个统一的整体,是生命活动能够在变化的环境中自我调控、高度有序地进行。回答下列与细胞有关的问题:
(1)生物膜的组成成分相似,但功能各有不同,从组成成分上分析,其主要原因是_______________。
(2)人体疾病往往与细胞器异常相关联。如内质网在病理条件下,受到损伤时,会发生肿胀、肥大和某些物质积累。肿胀是由于水分和钠的流入,使内质网变成囊泡,进而影响内质网的功能。内质网在病理条件下的肿胀现象能体现出生物膜具有的结构特点是_______________,这是因为______________________________。内质网出现功能异常后,可能被溶酶体分解,溶酶体除具有此类功能外,还具有_______________的功能。
(3)用含2H标记的亮氨酸(R基为—C4H9)的培养液培养胰腺腺泡细胞,实验中需要将亮氨酸中的H均标记为3H,通过追踪放射性强度来确定实验结果,亮氨酸经脱水缩合产生的水中的放射性强度并未明显影响实验结果,原因是______________________________。
(4)许多科学家认为,线粒体自由基体分别起源于一种原始的需氧细菌和蓝细菌类原核细胞。它们被原始真核细胞吞噬后未被消化,而是与宿主间形成共生关系,最终逐渐演化为重要的细胞器。根据此学说,线粒体的外膜是从原始真核细胞的_______________衍生而来的。根据线粒体和叶绿体的特点,请列出支持该学说的一条证据______________________________。
22.(11分)植物的叶肉细胞在光下进行光合作用,影响光合作用强度的因素很多,内因如叶绿体中色素的种类和含量,外因如温度、水分等。请回答下列相关问题:
(l)叶绿体中含有多种色素,叶绿素含量会影响植物光合作用速率,在提取到植物叶片光合色素后,可通过测定色素对某种颜色的光的吸收率来计算叶片中的叶绿素含量。为减少其他光
合色素的干扰,“某种颜色的光”最可能是_______________(填“红光”“蓝紫光”或“绿光”),
原因是_______________。
(2)在水分胁迫条件下会影响气孔导度,导致胞间CO2浓度不能满足光合作用的需求引起光合作用强度降低,短时间内叶肉细胞中核酮糖—1,5—二磷酸(RuBP)含量会_______________ (填“增加”或“减少),原因是
______________________________。
(3)低温胁迫下细胞产生的自由基可攻击并破坏蛋白质、磷脂分子等有机物。科研人员通过实验探究了木霉对寒地盐碱土壤条件下某种植物抗逆性的影响,测的数据如下:
寒地条件下,施用木霉可以提高该植物光合速率的原因是______________________________。
施用木霉可提高该植物耐盐碱的能力,据图分析理由是______________________________。
23.(12分)玉米常用作遗传学的实验材料,某品种玉米体内含有A和B基因,A基因决定花粉的育性,B基因决定植株是否存活。科研人员利用基因工程技术将抗病基因随机导入AABB(甲)植株的受精卵,获得改造后的AaBB(乙)和AABb(丙)两种抗病植株(a和b分别指抗病基因插入A和B基因)。请回答下列问题:
(1)玉米可作为遗传学实验材料的原因是______________________________(答出两点即可)。
(2)从A和B基因的角度分析,插入抗病基因,引起其发生的变异为
(3)研究发现,A基因失活为a基因使“花粉”的育性减少了1/3。①请从甲、乙、丙中选择实验材料,设计杂交实验进行验证。请写出相关的遗传图解。
(4)为进一步研究这两对基因在同源染色体上的位置关系(不考虑基因突变和交叉互换),
科研人员提出了两种假设:
假设1:两对基因分别位于两对同源染色体上;
假设2:两对基因位于一对同源染色体上。
利用上述实验中的个体设计实验,探究两对基因在同源染色体上的位置关系。(写出简要思路、预期结果和结论)
________________________________________________________________________________
24.(12分)染色体DNA上的短串联重复序列(简称STR)是以2~6个核苷酸为单元重复排
列而成的片段,单元的重复次数在不同个体间存在差异。根据单元的重复次数,成对染色体的
同一STR位点简记为n/m(一条染色体中重复n次,另一条染色体中重复m次),如图所示。
若某染色体无它的同源区段,则STR位点简记为n。请回答下列问题:
(l)采用精准的检测技术比较染色体上STR位点GATA单元重复次数的差异,可用于现实生活中的________________________________。(答一点即可)。
(2)某孕妇妊娠25周后胎死腹中,引产后娩出一男死婴,胎盘娩出后随之娩出与胎盘不相连的一堆葡萄状组织(医学上称葡萄胎),是异常受精后无法发育为胚胎的病变体。经鉴定,死亡胎儿的染色体组成为44+XY,无染色体变异。为明确诊断葡萄胎的成因,医生分别从死亡胎儿的肝脏组织、葡萄胎组织及双亲静脉血提取DNA,用于STR分析,结果如表(“—”表示未检出)。
STR位点
父亲
母亲
胎儿
葡萄胎
D1
18/43
17/19
19/23
18/18
D2
25/29
23/29
25/29
29/29
D3
36/36
24/28
36/24
36/36
D4
28
17/21
21
—
D5
30
—
30
30/30
①若只考虑STR位点D3,这对夫妻日后再次怀孕,则下一胎与此次死胎具有相同基因型的概率为_________。
②若本例中的父亲是红绿色盲患者、母亲的父亲也是红绿色盲患者,其余人皆正常,则与色盲基因位于同一条染色体上的STR位点肯定是_________,本例中的胎儿和葡萄胎细胞中带有色盲基因的概率分别是_________、_________。
③表中对于分析此葡萄胎的染色体来源于双亲的情况没有诊断意义的STR位点是_________。
④现代医学研究发现,减数分裂异常使卵细胞染色体丢失而形成空卵,一个精子在空卵中自我复制,或者两个精子同时进入同一空卵,均可发育成葡萄胎。根据题表信息分析,本例葡萄胎的形成可能属于
______________________________________________________。
你作出判断的理由是____________________________________。
25.(8分)已知果蝇的性别由性指数决定。所谓性指数,即果蝇体细胞中X染色体的数目(X)
与常染色体染色体组数目(A)的比例(X:A)。当果蝇胚胎性指数为1:2时,发育为雄性,
超雌(性指数≥1.5)和无X染色体个体均胚胎致死。果蝇Y染色体存在与否仅与雄果蝇是否
可育相关。
(1)正常雌性果蝇的染色体组成是_________,性指数(X:A)为_________。
(2)用红眼雄蝇(xBY)和纯合白眼雕蝇(xbxb)交配,子代中偶然会出现性染色体组成为XXY的白眼雌蝇,这称为性染色体数量异常(三体)。为探究三体在减数分裂时同源染色体的配对情况,某兴趣小组查阅资料获得信息并提出如下假说:
假说一:同源程度更高的染色体间更容易配对(占总体的80%),而未发生配对的染色体则随机分向两极。
假说二:同源程度更高的染色体间更难以配对(占总体的20%),而未发生配对的染色体则随机分向两极。
为验证哪一种假说是正确的,兴趣小组成员用性染色体组成为XXY的白眼雌蝇与正常红眼雄蝇交配,并统计后代的性状及比例。
预期结果与结论:
若杂交后代中红眼雌蝇:红眼雄蝇:白眼雌蝇:白眼雄蝇=_________,则说明假说一正确。
若杂交后代中红眼雌蝇:红眼雄蝇:白眼雕蝇:白眼雄蝇=_________,则说明假说二正确。
(3)研究发现,性指数在调控果蝇的性别发育时存在如下途径,X:A的值决定了是否能够激活性别相关基因Sxl的表达。(注:dsxF(雌性特异蛋白)和dsxM(雄性特异蛋白)是dsx基因的不同表达产物)
科学家在冈比亚按蚊中也发现了相似的性别调控途径,只有雌性按蚊传播疟疾、登革热、寨卡病毒病等疾病,导致每年全球上亿人感染,数百万人死亡。结合上图信息,请设计一个控制蚊媒疟疾传播的方案(简要写明措施及结果)。
高三生物试题参考答案
2022.11
一、单项选择题(30分)
1—5 BCCCD 6—10 BBADC 11—15 CDACC
二、不定项选择题(15分)
16. AD 17. BC 18. ABC 19. BC 20. ABD
三、非选择题(55分,除特殊说明外,每空1分)
21、(12分)
(1)蛋白质的种类和数量不同 (2分)
(2)(一定的)流动性 构成生物膜的磷脂分子和大多数蛋白质分子可以运动(2分) 吞噬并杀死侵入细胞的病毒或病菌(2分)
(3)亮氨酸产生水中的放射性强度明显低于肽链中放射性强度(2分)
(4)细胞膜 线粒体和叶绿体内存在与细菌相似的环状DNA(或线粒体和叶绿体内有DNA,不完全受核DNA控制或线粒体和叶绿体具备独立、完整的蛋白质合成系统或线粒体和叶绿体内膜和外膜有显著差异或线粒体和叶绿体的基因组与细菌相似或线粒体和叶绿体均以分裂方式繁殖,类似于细菌)(合理即可得分)(2分)
22.(11分)
(1)红光 叶绿素主要吸收红光和蓝紫光,类胡萝卜素主要吸收蓝紫光,通过比较红光的吸收率,能更准确地计算出叶绿素含量(2分)
(2)增加 胞间CO2浓度降低,RUBP消耗减慢,RUBP生成速度基本不变,RUBP含量增加(2分)
(3)①施用木霉可以降低自由基的产生,减少对光合作用有关的酶及类囊体薄膜的破坏作用,有利于提高玉米光合速率(3分)②施用木霉可以提高细胞内可溶性糖含量,细胞渗透压升高,吸水力更强(2分)
23.(12分)
(1)易培养,后代籽粒多便于统计分析;有易于区分的相对性状;易于自交、杂交(2分)
(2)基因突变(3分)
(4) 实验思路:将AaBB和AABb杂交获得F1,在F1中选择基因型为AaBb的植株自交,观察F2的植株中抗病与不抗病性状的比例。(2分)
预期结果:
①若F2中抗病植株与不抗病植株的比例为9:1,则两对基因分别位于两对同源染色体上(2分)
②若F2中抗病植株与不抗病植株的比例为1:0,则两对基因位于一对同源染色体上(2分)
24.(12分)
(1) 亲子鉴定、嫌疑人身份确认等
(2) ①1/2(2分) ② D4(2分) 1/2(2分) 0 ③ D2(2分)
④两个精子同时进入同一空卵或一个精子在空卵中自我复制 根据STR位点D4和D5监测情况分析,该葡萄胎细胞中不含X染色体,而含有两条Y染色体(2分)
25.(8分)
(1) 6+XX 1∶1
(2) 18∶1∶1∶18(2分) 3∶1∶1∶3(2分)
(3) 敲除按蚊的Sxl基因(或抑制Sxl基因的表达或促进dsx基因特异性表达为dsxM蛋白),使其发育为雄性(2分)
山东省青岛市即墨区2023-2024学年高二上学期期末考试生物试卷(Word版附解析): 这是一份山东省青岛市即墨区2023-2024学年高二上学期期末考试生物试卷(Word版附解析),共39页。试卷主要包含了答卷前,考生务必用2B铅笔和0,第Ⅱ卷必须用0, 斯他林提出等内容,欢迎下载使用。
2022-2023学年山东省青岛市即墨区二中高三期初调研检测生物试题含答案: 这是一份2022-2023学年山东省青岛市即墨区二中高三期初调研检测生物试题含答案,共25页。试卷主要包含了单选题,多选题,综合题等内容,欢迎下载使用。
2022-2023学年山东省青岛市即墨区高三上学期期中考试生物试题含答案: 这是一份2022-2023学年山东省青岛市即墨区高三上学期期中考试生物试题含答案,共14页。试卷主要包含了AMP等内容,欢迎下载使用。

