2022-2023学年天津市化学九年级上册期末试题知识点汇编-15酸和碱、中和反应
展开
这是一份2022-2023学年天津市化学九年级上册期末试题知识点汇编-15酸和碱、中和反应,共17页。试卷主要包含了多选题,单选题等内容,欢迎下载使用。
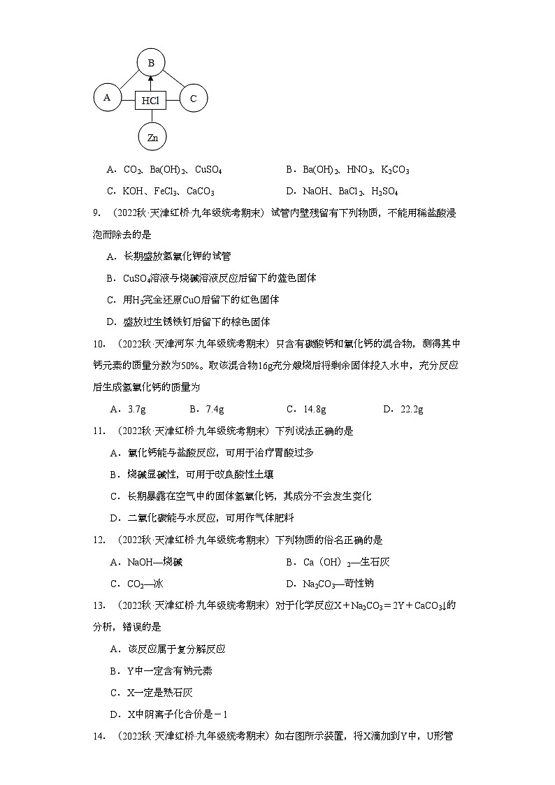
2022-2023秋学年天津市化学九年级上册期末试题知识点汇编-15酸和碱、中和反应 一、多选题1.(2022秋·天津河西·九年级统考期末)为测定某不纯K2CO3样品组成(可能含有Na2CO3、CuSO4、NaCl中的一种或几种杂质)。做如下实验:取样品13.8g,加入100g稀盐酸中,恰好完全反应,得到无色溶液,同时产生4.4g气体。下列判断正确的是A.反应后得到无色溶液,说明样品中一定不含CuSO4B.样品中一定不含NaClC.该样品由两种物质组成D.所加稀盐酸溶质的质量分数为7.3%2.(2022秋·天津河西·九年级统考期末)下列鉴别物质的两种方法都正确的是选项需要鉴别的物质方法和试剂方法一方法二A碳酸钙和硫酸钡加入足量水加入盐酸B石灰水和氢氧化钠溶液通入二氧化碳加入碳酸钠溶液C稀盐酸和稀硫酸滴加氯化钡溶液滴加紫色石蕊溶液D硫酸铵和磷矿粉观察颜色加入足量水A.A B.B C.C D.D3.(2022秋·天津红桥·九年级统考期末)下列鉴别物质的方法,其中可行的是A.用碳酸钠固体可以鉴别稀盐酸和稀硫酸B.用分别通入适量二氧化碳气体的方法,可以鉴别氢氧化钠溶液和石灰水C.用无色酚酞溶液,可以鉴别稀盐酸和水D.用硝酸银溶液,可以鉴别硝酸钾溶液和氯化钠溶液4.(2022秋·天津红桥·九年级统考期末)下列关于氢氧化钠的描述中错误的是A.其水溶液能使石蕊溶液变红B.能去除油污,可做厨房的清洁剂C.固体氢氧化钠可用作二氧化碳气体的干燥剂D.如果不慎将氢氧化钠溶液沾到皮肤上,要用较多的水冲洗,再涂上硼酸溶液 二、单选题5.(2022秋·天津河西·九年级统考期末)除去下列物质中混有的少量杂质,所用试剂和操作方法均正确的是序号物质杂质所用试剂和操作方法ACOCO2通过灼热的CuO粉末BNa2CO3溶液Na2SO4加入适量的Ba(NO3)2溶液,过滤CNaCl固体MgCl2溶于水,加入适量KOH溶液,过滤、蒸发DCuCuO加入过量的稀盐酸,过滤、洗涤、干燥A.A B.B C.C D.D6.(2022秋·天津河西·九年级统考期末)下列物质存放在敞口烧杯中一段时间后,总质量减轻的是A.浓盐酸 B.铁粉C.氢氧化钠固体 D.浓硫酸7.(2022秋·天津河西·九年级统考期末)下列实验操作,正确的是ABCD稀释浓硫酸蒸发食盐水过滤粗盐测溶液的pHA.A B.B C.C D.D8.(2022秋·天津红桥·九年级统考期末)构建知识网络是一种重要的学习方法。如图是关于盐酸化学性质的知识网络图:“一”表示相连的两种物质能发生反应,“→”表示一种物质能转化为另一种物质。若A、B、C分别属于不同类别的化合物,则A、B、C可能是A.CO2、Ba(OH)2、CuSO4 B.Ba(OH)2、HNO3、K2CO3C.KOH、FeCl3、CaCO3 D.NaOH、BaCl2、H2SO49.(2022秋·天津红桥·九年级统考期末)试管内壁残留有下列物质,不能用稀盐酸浸泡而除去的是A.长期盛放氢氧化钾的试管B.CuSO4溶液与烧碱溶液反应后留下的蓝色固体C.用H2完全还原CuO后留下的红色固体D.盛放过生锈铁钉后留下的棕色固体10.(2022秋·天津河东·九年级统考期末)只含有碳酸钙和氧化钙的混合物,测得其中钙元素的质量分数为50%。取该混合物16g充分煅烧后将剩余固体投入水中,充分反应后生成氢氧化钙的质量为A.3.7g B.7.4g C.14.8g D.22.2g11.(2022秋·天津红桥·九年级统考期末)下列说法正确的是A.氧化钙能与盐酸反应,可用于治疗胃酸过多B.烧碱显碱性,可用于改良酸性土壤C.长期暴露在空气中的固体氢氧化钙,其成分不会发生变化D.二氧化碳能与水反应,可用作气体肥料12.(2022秋·天津红桥·九年级统考期末)下列物质的俗名正确的是A.NaOH—烧碱 B.Ca(OH)2—生石灰C.CO2—冰 D.Na2CO3—苛性钠13.(2022秋·天津红桥·九年级统考期末)对于化学反应X+Na2CO3=2Y+CaCO3↓的分析,错误的是A.该反应属于复分解反应B.Y中一定含有钠元素C.X一定是熟石灰D.X中阴离子化合价是-114.(2022秋·天津红桥·九年级统考期末)如右图所示装置,将X滴加到Y中,U形管中的液面变得左高右低,则X、Y对应的试剂组可能是选项试剂ABCDXH2OH2OH2OHClYNaClNH4NO3生石灰Na2CO3 A.A B.B C.C D.D15.(2022秋·天津红桥·九年级统考期末)晓晓同学需配制100 g溶质质量分数为12%的NaOH溶液来制作“叶脉书签”。在配制溶液的过程中,下列做法正确的是A.在托盘右盘上垫纸称量12 g NaOH固体B.用100 mL量筒量取88.0 mL水C.称量时发现指针向右偏转,应调节游码使天平平衡D.用药匙搅拌,加速NaOH溶解16.(2022秋·天津红桥·九年级统考期末)下列变化不属于化学变化的是A.钢铁锈蚀 B.酒精燃烧 C.用活性炭吸附杂质 D.氢氧化钠长期露置在空气中17.(2022秋·天津红桥·九年级统考期末)如图所示,广口瓶内盛有气体X,滴管内盛有液体Y。若挤压胶头滴管的胶头,液体滴入瓶中,振荡,套在玻璃管一端的小气球慢慢鼓起,则气体X和液体Y可能是A.X是O2,Y是H2O B.X是CO,Y是H2OC.X是CO2,Y是NaOH溶液 D.X是CO2,Y是H2SO4溶液18.(2022秋·天津和平·九年级统考期末)回收含铜废料(主要成分为Cu)中的铜,部分实验流程如下:注:灼烧后得到黑色固体和残留物,残留物不溶于水和稀硫酸。下列关于该流程的说法,错误的是A.“灼烧”的主要目的是将Cu转变为CuO B.滤液X中的溶质为FeSO4C.“酸溶”和“还原”过程中发生的反应均为置换反应 D.将Cu、Fe混合物加入足量稀硫酸中,充分反应后过滤得Cu19.(2022秋·天津河东·九年级统考期末)鉴别O2、CO、CO2三种气体,简便可行的方法是( )A.用燃着的木条分别伸入瓶内B.将气体分别通入紫色石蕊试液C.测试三种气体在水中的溶解性D.将气体分别通入澄清石灰水20.(2022秋·天津河西·九年级统考期末)下列应用与中和反应无关的是A.硫酸厂的污水中含硫酸,用熟石灰处理B.用醋酸除去瓶胆内部的碳酸钙水垢C.烧碱溶液沾到皮肤上,水洗后再涂上硼酸溶液D.用含Al(OH)3的药物治疗胃酸过多21.(2022秋·天津红桥·九年级统考期末)下列实验操作中,正确的是A.滴加液体 B.蒸发食盐水C.倾倒液体 D.测定溶液pH22.(2022秋·天津红桥·九年级统考期末)酸和碱作用生成盐和水的反应叫做中和反应。她在工农业生产和日常生活中有广泛用途。下列用途符合中和反应的是A.工业上用碳酸钠和氢氧化钙混合制烧碱(NaOH)B.用熟石灰和硫酸铜溶液配制波尔多液C.用稀盐酸洗净长期盛放石灰水的试剂瓶内壁上的一层白色固体D.蚊虫叮咬分泌的蚁酸可涂抹稀氨水减轻痛痒23.(2022秋·天津河西·九年级统考期末)下表为一些常见食物汁液的近似 pH,其中显碱性的是食物橘子汁葡萄汁牛奶鸡蛋清pH3.0~4.03.5~4.56.3~6.67.6~8.0A.橘子汁 B.葡萄汁 C.牛奶 D.鸡蛋清24.(2022秋·天津红桥·九年级统考期末)类比、迁移和推理是化学学习常用的思维方法,下列有关推理正确的是A.二氧化锰在氯酸钾分解反应中都作催化剂,所以二氧化锰可作一切化学反应的催化剂B.合金是由一种金属跟其他金属(或非金属)熔合而成的具有金属特性的物质,所以合金熔点比其中任何一种金属都低、硬度比其中任何一种金属都大、性能更好C.中和反应生成盐和水,所以生成盐和水的反应一定是中和反应D.由一种元素组成的物质一定是单质25.(2022秋·天津红桥·九年级统考期末)下列排序正确的是A.空气中物质含量:B.溶液的pH:C.利用金属的年代:D.氮元素化合价:
参考答案:1.AD【详解】A、最后生成无色溶液,则排除硫酸铜,A正确;B、样品若全是一种固体组成,则分别为碳酸钾和碳酸钠会与盐酸反应生成二氧化碳,设生成二氧化碳的质量分别为x、y 产生相同质量的二氧化碳,需要碳酸钠10.6g,碳酸钾恰好13.8g,而碳酸钾又是不纯的,如果只含氯化钠,那么生成的二氧化碳质量偏小,如果只含碳酸钠,生成的二氧化碳质量偏多,所以固体中一定含有氯化钠和碳酸钠,B错误;C、根据B的分析,该样品中含三种物质,C错误;D、由上诉化学反应方程式分析可知盐酸与二氧化碳都满足一定数量关系,即表示为,所以反应的质量比是一定的,设需要盐酸的质量为a 盐酸的质量分数=,D正确。故选AD。2.BD【详解】A.碳酸钙与硫酸钡均不溶于水,方法一加水无法鉴别,方法二加入盐酸,碳酸钙会产生气泡,硫酸钡无明显现象,能够鉴别,故两种方法不都正确;B.石灰水和氢氧化钠与二氧化碳均能反应,但是通入二氧化碳石灰水会出现白色沉淀,氢氧化钠无明显现象,能够鉴别,加入碳酸钠石灰水会出现白色沉淀,氢氧化钠无明显现象,能够鉴别,故两种方法均正确;C.滴加氯化钡溶液后,稀硫酸中会出现白色沉淀,稀盐酸无明显现象,能够鉴别,滴加紫色石蕊溶液后,均变为红色,无法鉴别,故两种方法不都正确;D.硫酸铵是白色的,磷矿粉是灰色的,观察颜色可以鉴别,加足量的水硫酸铵溶解,磷矿粉不溶解,加足量水可以鉴别,故两种方法均正确;故选BD。3.BD【详解】A、碳酸钠与稀盐酸、稀硫酸反应均发生气体,不能鉴别,选项错误;B、分别通入适量二氧化碳气体,无明显现象的是氢氧化钠溶液,溶液变浑浊的是石灰水,可以鉴别,选项正确;C、稀盐酸和水分别显中性、酸性,均不能使酚酞试液变色,不能鉴别,选项错误;D、硝酸银能与氯化钠反应生成氯化银沉淀和硝酸,与硝酸钾不反应,无明显现象的是硝酸钾溶液,有白色沉淀的是氯化钠溶液,可以鉴别,选项正确。故选BD。4.AC【详解】A、氢氧化钠溶液显碱性,能使石蕊溶液变蓝,符合题意;B、氢氧化钠能与油脂反应,从而去除油污,因此可做厨房的清洁剂,不符合题意;C、固体氢氧化钠可和二氧化碳气体反应生成碳酸钠和水,不能用于干燥二氧化碳气体,符合题意;D、氢氧化钠腐蚀性较强,如果不慎将氢氧化钠溶液沾到皮肤上,要用较多的水冲洗,再涂上硼酸溶液,中和氢氧化钠,不符合题意。故选AC。5.D【详解】A、通过灼热的氧化铜粉末,一氧化碳和氧化铜在加热的条件下反应生成铜和二氧化碳,除去了原物质,不符合题意;B、加入适量的硝酸钡溶液,硝酸钡和碳酸钠反应生成碳酸钡和硝酸钠,硝酸钡和硫酸钠反应生成硫酸钡和硝酸钠,过滤,除去硫酸钡和碳酸钡,不但除去了杂质,也除去了原物质,不符合题意;C、溶于水,加入适量氢氧化钾溶液,氢氧化钾和氯化镁反应生成氢氧化镁和氯化钾,过滤,除去氢氧化镁,虽然除去了杂质,但是引入了新的杂质氯化钾,不符合题意;D、加入过量的稀盐酸,氧化铜和稀盐酸反应生成氯化铜和水,铜和稀盐酸不反应,过滤、洗涤、干燥可得铜,符合题意。故选D。6.A【详解】A、浓盐酸具有挥发性,敞口放置会挥发出氯化氢气体,则总质量减少,符合题意;B、铁粉在空气中容易和水、氧气共同作用而生锈,则质量增加,不符合题意;C、氢氧化钠固体在空气中易潮解并且能与二氧化碳反应生成碳酸钠和水,因此总质量会增加,不符合题意;D、浓硫酸具有吸水性,在空气中因吸水则质量增加,不符合题意;故选:A。7.B【详解】A、稀释浓硫酸:将浓硫酸沿器壁慢慢注入水中,并用玻璃棒不断搅拌,使热量尽快散发出去,不能将水注入浓硫酸中,图中操作错误,不符合题意;B、蒸发时,应用玻璃棒不断搅拌,防止局部温度过高,造成液滴飞溅,符合题意;C、过滤时,应遵循“一贴、二低、三靠”的原则,图中缺少玻璃棒引流,漏斗下端没有紧靠烧杯内壁,不符合题意;D、测定溶液的pH:用洁净、干燥的玻璃棒蘸取待测液点在pH试纸上,观察颜色的变化,然后与标准比色卡对照,不能将pH试纸伸入溶液中,会污染原溶液,不符合题意。故选B。8.B【详解】A、CO2属于氧化物,但不与HCl反应,Ba(OH)2属于碱,HCl不能生成Ba(OH)2,CuSO4属于盐,不与HCl反应,故A错误;B、Ba(OH)2属于碱,能与HCl反应,HNO3属于酸,HCl与硝酸银反应能生成HNO3,K2CO3属于盐,能与HCl反应,并且HNO3分别能与Ba(OH)2和K2CO3反应,故B正确;C、KOH属于碱,能与HCl反应,FeCl3属于盐,HCl与氧化铁反应能生成FeCl3,CaCO3属于盐,能与HCl反应,但FeCl3只能与KOH反应,不与CaCO3反应,且CaCO3和FeCl3都属于盐,故C错误;D、NaOH属于碱,能与HCl反应,BaCl2属于盐,HCl与氢氧化钡反应能生成BaCl2,H2SO4属于酸,不与HCl反应,故D错误。故选B。9.C【详解】A、长期盛放氢氧化钾的试管中可能含有氢氧化钾以及氢氧化钾与二氧化碳反应生成的碳酸钾,氢氧化钾能与稀盐酸反应生成氯化钾和水,碳酸钾能与稀盐酸反应生成氯化钾、二氧化碳和水,能用稀盐酸浸泡除去,不符合题意;B、硫酸铜与氢氧化钠反应生成氢氧化铜和硫酸钠,故蓝色固体是氢氧化铜,氢氧化铜能与稀盐酸反应生成氯化铜和水,可用稀盐酸浸泡除去,不符合题意;C、氢气和氧化铜在加热的条件下反应生成铜和水,故红色固体是铜,铜与稀盐酸不反应,不能用稀盐酸除去,符合题意;D、盛放过生锈铁钉后留下的棕色固体是铁锈,铁锈的主要成分是氧化铁,氧化铁能与稀盐酸反应生成氯化铁和水,可用稀盐酸除去,不符合题意。故选C。10.C【详解】由题意可得,16g该混合物质中,钙元素的质量为16g×50%=8g,因为在整个反应过程中钙元素质量守恒,所以充分反应后生成氢氧化钙的质量为。故选C。11.D【详解】A、氧化钙与水反应生成氢氧化钙,具有很强的腐蚀性,所以不能用来治疗胃酸过多,故A不正确;B、氢氧化钠具有腐蚀性,不能用于改良酸性土壤,故B不正确;C、长期暴露在空气中的固体氢氧化钙,氢氧化钙和二氧化碳反应生成碳酸钙和水,其成分会发生变化,故C不正确;D、二氧化碳和水是植物光合作用的原料,则二氧化碳能与水反应,可用作气体肥料,故D正确。故选D。12.A【详解】A、氢氧化钠俗称烧碱、火碱或苛性钠,选项正确;B、氢氧化钙俗称熟石灰或消石灰,氧化钙俗称生石灰,选项错误;C、二氧化碳的固体俗称干冰,选项错误;D、碳酸钠俗称纯碱或苏打,氢氧化钠俗称苛性钠,选项错误,故选A。13.C【详解】A、复分解反应是指两种物质相互交换成分而生成了两种新的物质,所以可以判断该反应是一种碱或盐与碳酸钠交换成分后而发生的反应,故属于复分解反应,故A分析正确;B、根据化学反应前后元素的种类不变可以知道,在Y中一定含有钠元素,故B分析正确;C、不仅仅氢氧化钙能够和碳酸钠反应生成碳酸钙,氯化钙等也可以和碳酸钠反应生成碳酸钙,故C分析错误;D、反应前钠原子有2个,而反应后中出现在Y中,且其化学计量数为2,所以可以判断钠元素的化合价为+1,所以可以判断在Y中的阴离子的化合价为-1价,根据复分解反应的特点反应可以知道,X中的阴离子即为Y中的阴离子,故D分析正确。故选:C。14.B【分析】将X滴加到Y中,U形管中的液面变得左高右低,说明加入试剂X后,集气瓶中压强减小,可能是温度降低或集气瓶中气体被消耗。【详解】A、氯化钠溶于水,温度变化不大,压强变化不大,不符合题意;B、硝酸铵溶于水吸热,装置内温度降低,压强减小,符合题意;C、生石灰是氧化钙的俗称,氧化钙和水反应生成氢氧化钙,放出大量的热,使装置内气体受热膨胀,压强增大,不符合题意;D、碳酸钠和稀盐酸反应生成氯化钠、二氧化碳和水,反应生成了气体,装置内压强增大,不符合题意。故选B。15.B【详解】A、用托盘天平称量物质时,物品放在左侧托盘,砝码放在右侧托盘,且NaOH具有腐蚀性,应该放在玻璃器皿中称量,故选项说法错误;B、选取量筒的原则:所选量程要大于且最接近于所要量取液体的体积,则量取88mL的水选择100mL的量筒,故选项说法正确;C、称量时发现指针向右偏转,说明左侧药品的质量偏小,需要向左侧托盘中继续加药品,故选项说法错误;D、加速溶解时应该用玻璃棒搅拌,不能用药匙搅拌,故选项说法错误。故选B。16.C【详解】A、钢铁锈蚀,有铁锈等新物质生成,属于化学变化;B、酒精燃烧,有二氧化碳等新物质生成,属于化学变化;C、用活性炭吸附杂质,只是将杂质吸附在活性炭表面,无新物质生成,属于物理变化;D、氢氧化钠长期露置在空气中,氢氧化钠能与空气中的二氧化碳反应生成碳酸钠和水,有新物质生成,属于化学变化。故选C。17.C【分析】挤压胶头滴管的胶头,使液体滴入瓶中,振荡,套在玻璃管一端的小气球慢慢鼓起,则说明气体被消耗,说明气体能与该物质反应。【详解】A、氧气不易溶于水,且与水不反应,不符合题意;B、一氧化碳难溶于水,且与水不反应,不符合题意;C、二氧化碳能与氢氧化钠反应生成碳酸钠和水,使装置内气体减小,压强减小,气球胀大,符合题意;D、二氧化碳和硫酸不反应,不符合题意。故选C。18.C【详解】A、“灼烧”的主要目的是将Cu转变为CuO,故选项正确;B、铁和硫酸反应生成FeSO4,滤液X中的溶质为FeSO4,故选项正确;C、“酸溶”是氧化铜和稀硫酸反应生成硫酸铜和水,属于复分解反应,“还原”是稀硫酸和铁反应生成硫酸亚铁和氢气属于置换反应,故选项错误;D、将Cu、Fe混合物加入足量稀硫酸中,铁和稀硫酸反应生成硫酸亚铁和氢气,铜不和稀硫酸反,过滤得Cu,故选项正确。故选:C。19.A【详解】A、将燃烧的木条分别伸入三瓶气体中,木条燃烧更剧烈的是O2,木条火焰熄灭的是CO2,气体能燃烧的是CO.比较方便.所以此方法正确;B、将气体分别通入石蕊试液,只能鉴别出CO2;不能将O2、CO鉴别开来,所以此方法不正确;C、用实验测定气体在水中的溶解程度能够鉴别三种物质,但是比较麻烦,所以此方法不正确;D、将气体分别通入澄清石灰水,只能鉴别出CO2;不能将O2、CO鉴别开来,所以此方法不正确.故选A.20.B【分析】中和反应是指酸和碱反应生成盐和水的化学变化。【详解】A、硫酸和熟石灰即氢氧化钙反应生成硫酸钙和水,属于酸和碱反应即中和反应,不符合题意;B、用醋酸除去瓶胆内部的碳酸钙水垢,醋酸和碳酸钙反应生成醋酸钙、水和二氧化碳,反应物不是酸和碱,不属于中和反应,符合题意;C、烧碱即氢氧化钠,会与硼酸反应,反应物是酸和碱因此属于中和反应,不符合题意;D、氢氧化铝和盐酸反应生成氯化铝和水,反应物是酸和碱属于中和反应,不符合题意;故选:B。21.B【详解】A、胶头滴管加液时,既不能伸入容器,更不能接触容器,应垂直悬空于容器上方,图中操作错误,不符合题意;B、蒸发时,应用玻璃棒不断搅拌,防止局部温度过高,造成液滴飞溅,符合题意;C、倾倒液体时,瓶塞应倒放,瓶口应紧挨,标签应朝向手心处,图中操作错误,不符合题意;D、测定溶液pH:用洁净、干燥的玻璃棒蘸取待测液点在pH试纸上,观察颜色的变化,然后与标准比色卡对照,不能将pH试纸伸入溶液中,会污染原溶液,不符合题意。故选B。22.D【详解】A、碳酸钠和氢氧化钙反应生成碳酸钙和氢氧化钠,碳酸钠属于盐,氢氧化钙、氢氧化钠属于碱,不属于中和反应,不符合题意;B、熟石灰是氢氧化钙的俗称,氢氧化钙和硫酸铜反应生成氢氧化铜和硫酸钙,氢氧化钙、氢氧化铜属于碱,硫酸铜、硫酸钙属于盐,不属于中和反应,不符合题意;C、长期盛放石灰水的试剂瓶内壁上的一层白色固体是氢氧化钙和空气中的二氧化碳反应生成的碳酸钙,碳酸钙和稀盐酸反应生成氯化钙、二氧化碳和水,碳酸钙属于盐,稀盐酸属于酸,不属于中和反应,不符合题意;D、蚊虫叮咬分泌的蚁酸可涂抹稀氨水减轻痛痒,蚁酸属于酸,氨水属于碱,氨水和蚁酸反应属于中和反应,符合题意。故选D。23.D【详解】A、橘子汁的pH<7,显酸性,故错误;B、葡萄汁的pH<7,显酸性,故错误;C、牛奶的pH<7,显酸性,故错误;D、鸡蛋清的pH>7,显碱性,故正确。故选D。【点睛】当溶液的pH等于7时,呈中性;当溶液的pH大于7时,呈碱性;当溶液的pH小于7时,呈酸性。24.B【详解】A、二氧化锰作为氯酸钾和过氧化氢反应的催化剂,改变反应速率,但是不是所有反应都以二氧化锰为催化剂,选项A错误;B、合金是由一种金属跟其他金属(或非金属)熔合而成的具有金属特性的物质,所以合金熔点比其组成的纯金属都低、硬度大、性能更好,选项B正确;C、中和反应生成盐和水,但有盐和水生成的反应不一定是中和反应,例如氧化铁与稀盐酸反应生成氯化铁和水,选项C错误;D、由一种元素组成的物质不一定是单质,如氧气和臭氧的混合物中只含有一种元素,但不是单质,选项D错误。故选:B。25.B【详解】A、按体积计算,空气中含量最多的是氮气、其次为氧气,二氧化碳的含量较小,故选项错误;B、肥皂水显碱性,pH大于7;食盐水呈中性,pH等于7;柠檬汁显酸性,pH小于7,故选项正确;C、金属的冶炼历史顺序与金属活动性有关,越不活泼的金属越容易冶炼,越早被人类使用,故利用金属的年代应该是Cu、Fe、Al,故选项错误;D、N2O4中,氮元素显+4价;NH3中,氮元素显﹣3价;N2O中,氮元素显+1价,故选项错误。故选:B。
相关试卷
这是一份云南2020-2022三年中考化学真题知识点分类汇编-05酸和碱、中和反应,共19页。试卷主要包含了单选题,填空题,实验题,流程题,计算题等内容,欢迎下载使用。
这是一份西藏2020-2022三年中考化学真题知识点分类汇编-05酸和碱、中和反应,共13页。试卷主要包含了单选题,填空题,科学探究题,推断题等内容,欢迎下载使用。
这是一份天津2020-2022三年中考化学真题知识点分类汇编-05酸和碱、中和反应,共12页。试卷主要包含了多选题,单选题,填空题,推断题等内容,欢迎下载使用。

