2022-2023学年北京市化学九年级上册期末试题知识点汇编-12化学式与化合价④
展开2022-2023学年北京市化学九年级上册期末试题知识点汇编-12化学式与化合价④
一、单选题
1.(2022秋·北京通州·九年级统考期末)下列物质中,含有氧分子的是
A.H2O B.O2 C.CO2 D.SO2
2.(2022秋·北京通州·九年级统考期末)下列含金属元素的物质是
A.H2SO4 B.Al2O3 C.NO2 D.P2O5
3.(2022秋·北京密云·九年级统考期末)下列符号表示2个氧原子的是
A.O2 B.2O2 C.2O D.O2-
4.(2022秋·北京通州·九年级统考期末)下列符号表示2个氢原子的是
A.2H B.2H+ C.H2 D.2H2
5.(2022秋·北京海淀·九年级统考期末)下列试剂瓶标签中的化学式不正确的是
A. B. C. D.
6.(2022秋·北京海淀·九年级统考期末)下列物质不含金属元素的是
A.Ca(OH)2 B.HCl C.MgO D.Fe3O4
7.(2022秋·北京西城·九年级统考期末)甲醛(CH2O)是一种无色、有刺激性气味的气体,对人体有害。下列说法不正确的是
A.甲醛由碳和水组成
B.甲醛的相对分子质量为30
C.甲醛中氢元素的质量分数计算式为
D.居室装修后为防甲醛残留,应开窗通风
8.(2022秋·北京西城·九年级统考期末)二氧化硅(SiO2)是制备电子芯片硅的原料。SiO2中硅元素的化合价是
A.+1 B.+2 C.+4 D.-2
9.(2022秋·北京西城·九年级统考期末)某同学制作的试剂标签如下。其中化学式书写不正确的是
A. B. C. D.
10.(2022秋·北京大兴·九年级统考期末)下列说法中正确的是
A.镁离子的符号为Mg2+ B.O2中氧元素的化合价为-2价
C.碳酸钠的化学式为NaCO3 D.铝的元素符号为AL
11.(2022秋·北京大兴·九年级统考期末)北京冬奥会火种灯的火种燃料为丙烷。丙烷燃烧前后分子种类变化微观示意图如下、下列说法不正确的是
A.乙为单质
B.丙的相对分子质量为44
C.生成丙与丁的分子个数比为3:4
D.丙烷由3个碳原子、8个氢原子构成
12.(2022秋·北京大兴·九年级统考期末)尿素[CO(NH2)2]是一种常用的化肥,其中质量分数最大的是
A.氮元素 B.氧元素 C.碳元素 D.氢元素
13.(2022秋·北京门头沟·九年级统考期末)甲酸(HCOOH)具有清洁制氢的巨大潜力,其分解制氢的微观示意图如下,下列说法正确的是
A.甲酸分子中氢、氧原子个数比为1∶2
B.乙中碳、氧元素质量比为1∶2
C.46 g甲酸完全分解可制得氢气的质量为2 g
D.生成甲与乙的分子个数比为2∶1
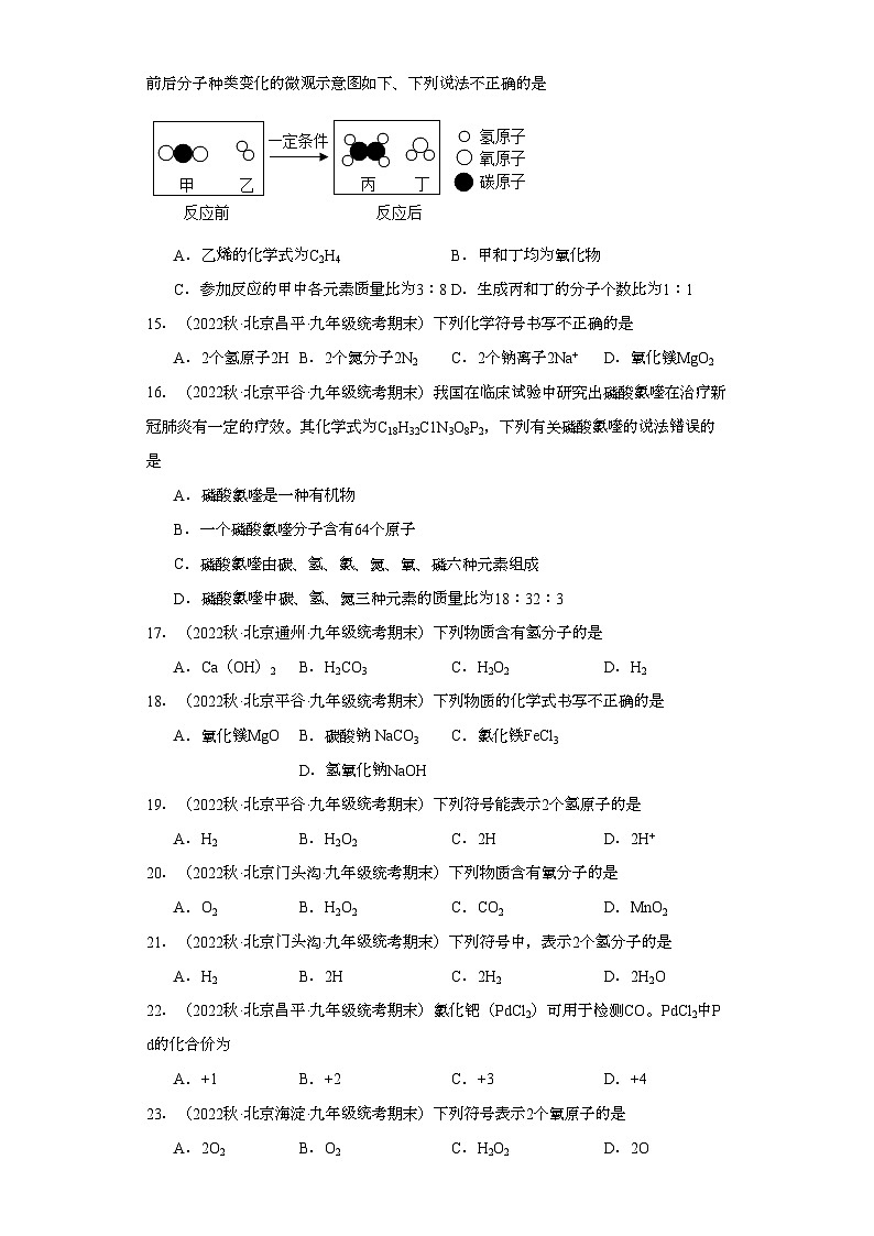
14.(2022秋·北京平谷·九年级统考期末)科学家成功地将二氧化碳转化为乙烯,反应前后分子种类变化的微观示意图如下、下列说法不正确的是
A.乙烯的化学式为C2H4 B.甲和丁均为氧化物
C.参加反应的甲中各元素质量比为3:8 D.生成丙和丁的分子个数比为1:1
15.(2022秋·北京昌平·九年级统考期末)下列化学符号书写不正确的是
A.2个氢原子2H B.2个氮分子2N2 C.2个钠离子2Na+ D.氧化镁MgO2
16.(2022秋·北京平谷·九年级统考期末)我国在临床试验中研究出磷酸氯喹在治疗新冠肺炎有一定的疗效。其化学式为C18H32C1N3O8P2,下列有关磷酸氯喹的说法错误的是
A.磷酸氯喹是一种有机物
B.一个磷酸氯喹分子含有64个原子
C.磷酸氯喹由碳、氢、氯、氮、氧、磷六种元素组成
D.磷酸氯喹中碳、氢、氮三种元素的质量比为18:32:3
17.(2022秋·北京通州·九年级统考期末)下列物质含有氢分子的是
A.Ca(OH)2 B.H2CO3 C.H2O2 D.H2
18.(2022秋·北京平谷·九年级统考期末)下列物质的化学式书写不正确的是
A.氧化镁MgO B.碳酸钠 NaCO3 C.氯化铁FeCl3 D.氢氧化钠NaOH
19.(2022秋·北京平谷·九年级统考期末)下列符号能表示2个氢原子的是
A.H2 B.H2O2 C.2H D.2H+
20.(2022秋·北京门头沟·九年级统考期末)下列物质含有氧分子的是
A.O2 B.H2O2 C.CO2 D.MnO2
21.(2022秋·北京门头沟·九年级统考期末)下列符号中,表示2个氢分子的是
A.H2 B.2H C.2H2 D.2H2O
22.(2022秋·北京昌平·九年级统考期末)氯化钯(PdCl2)可用于检测CO。PdCl2中Pd的化合价为
A.+1 B.+2 C.+3 D.+4
23.(2022秋·北京海淀·九年级统考期末)下列符号表示2个氧原子的是
A.2O2 B.O2 C.H2O2 D.2O
24.(2022秋·北京门头沟·九年级统考期末)某同学制作的试剂标签如下,其中化学式书写不正确的是
A. B. C. D.
25.(2022秋·北京丰台·九年级统考期末)蔗糖存在于多种植物的果实中,其化学式为C12H22O11。下列有关蔗糖的说法正确的是
A.属于混合物
B.由12个碳原子、22个氢原子和11个氧原子构成
C.由碳、氢、氧三种元素组成
D.碳、氧元素质量比为12:11
26.(2022秋·北京·九年级统考期末)下列微粒中,能表示2个氢分子的是
A.2H B.2H+
C. H2O D. 2H2
27.(2022秋·北京昌平·九年级统考期末)下列化学符号中,表示2个氢分子的是
A.H2 B.2H C.2H2 D.2H+
28.(2022秋·北京丰台·九年级统考期末)下列符号中,能表示2个氧分子的是
A.2O B.2O2 C.2H2O D.H2O2
29.(2022秋·北京通州·九年级统考期末)我国科学家发现用亚硝酸钠(Na2SeO3)能消除加速人体衰老的活性氧,亚硝酸钠中硒(Se)元素的化合价为
A.—2 B.+2 C.+4 D.+6
二、选择题组
(2022秋·北京门头沟·九年级统考期末)“新型疫情”仍在持续,疫情防护从我做起。请回答下面小题。
30.75%的酒精溶液可杀灭“新冠病毒”,酒精溶液中的溶剂是
A.水 B.乙醇 C.酒精 D.白酒
31.化学反应前后一定发生变化的是
A.物质种类 B.原子数目 C.原子质量 D.元素种类
32.过氧乙酸可以起到消毒杀菌的作用。其化学式为C2H4O3下列有关过氧乙酸的叙述不正确的是
A.过氧乙酸是由碳、氢、氧三种元素组成的
B.过氧乙酸可以消毒杀菌,是由于过氧乙酸中含有臭氧分子的缘故
C.一个过氧乙酸分子中含有9个原子
D.过氧乙酸中碳、氢、氧三种元素的质量比为6:1:12
参考答案:
1.B
【详解】A、水是由水分子构成的,因此,水中不含氧分子,错误;
B、氧气是由氧分子构成的,因此,氧气中含有氧分子,正确;
C、二氧化碳是由二氧化碳分子构成的,因此,二氧化碳中不含氧分子,错误;
D、二氧化硫由二氧化硫分子构成的,因此,二氧化硫中不含氧分子,错误;
故选:B。
2.B
【详解】A、硫酸是由氢元素、硫元素和氧元素组成,他们都是非金属元素,故错误;
B、Al2O3是由铝元素和氧元素组成,故含有金属元素,故正确;
C、二氧化氮是由氮元素和氧元素组成,氮元素和氧元素都是非金属元素,故错误;
D、P2O5是由磷元素和氧元素组成,磷元素和氧元素都是非金属元素,故错误。故选B。
3.C
【详解】表示原子个数,在元素符号前面加数字,故表示2个氧原子的是2O,故选C。
4.A
【详解】试题分析:下列符号中,表示两个氢原子的是2H,2H +表示两个氢离子,2H2表示两个氢分子,H2表示宏观的物质和微观的分子。故选A.
考点:符号的意义
5.D
【详解】A、硫酸中氢元素的化合价为+1价,硫酸根的化合价为-2价,则硫酸的化学式为H2SO4,故选项化学式书写正确;
B、碳酸镁中镁元素的化合价为+2价,碳酸根的化合价为-2价,则碳酸镁的化学式为MgCO3,故选项化学式书写正确;
C、氧化钙中钙元素的化合价为+2价,氧元素的化合价为-2价,则碳酸镁的化学式为CaO,故选项化学式书写正确;
D、氢氧化钠中钠元素化合价为+1价,氢氧根的化合价为-1价,则氢氧化钠的化学式为NaOH,故选项化学式书写不正确。
故选D。
6.B
【详解】A、氢氧化钙由Ca、O、H三种元素组成,钙元素属于金属元素,不符合题意;
B、氯化氢由氢元素和氯元素组成,氢元素和氯元素均属于非金属元素,符合题意;
C、氧化镁是由镁元素和氧元素组成,镁元素属于金属元素,不符合题意;
D、四氧化三铁由铁元素和氧元素组成,铁元素属于金属元素,不符合题意。
故选B。
7.A
【详解】A. 由化学式可知甲醛由碳、氢、氧元素组成,错误;
B. 甲醛的相对分子质量为12+2+16=30,正确;
C. 甲醛中氢元素的质量分数计算式为,正确;
D. 居室装修后为防甲醛残留,应开窗通风,正确。
故选A。
8.C
【详解】二氧化硅中氧元素化合价为-2价,设硅元素化合价为x,根据化合物中正负化合价代数为0,则有x+(-2)×2=0,得x=+4价;
故选C。
9.B
【详解】A、硫酸铜是由铜离子和硫酸根离子构成,铜离子显+2价,硫酸根离子显-2价,化学式为CuSO4,不符合题意;
B、氯化铁是由铁离子和氯离子构成,铁离子显+3价,氯离子显-1价,化学式为FeCl3,符合题意;
C、氧化铝中铝元素显+3价,氧元素显-2价,化学式为:Al2O3,不符合题意;
D、氢氧化钾是由钾离子和氢氧根离子构成,钾离子显+1价,氢氧根离子显-1价,化学式为KOH,不符合题意。
故选B。
10.A
【详解】A、离子所带电荷标注在元素符号右上角,先写数字再写正负号,正确。
B、O2为单质,氧元素的化合价为0价,错误。
C、碳酸钠中钠元素化合价为+1价,碳酸根的化合价为-2价,其化学式为Na2CO3,错误。
D、铝的元素符号为Al,错误。
故选A。
11.D
【分析】由图可知,丙烷和氧气在点燃的条件下反应生成二氧化碳和水,该反应的化学方程式为:。
【详解】A、乙为氧气,氧气是由氧元素组成的纯净物,属于单质,不符合题意;
B、丙的相对分子质量为:12+16×2=44,不符合题意;
C、生成丙与丁的分子个数比为:3:4,不符合题意;
D、由图可知,每个丙烷分子由3个碳原子、8个氢原子构成,符合题意。
故选D。
12.A
【详解】尿素中C、O、N、H元素的质量比为12:16:(14×2):(1×4)=3:4:7:1,则氮元素的质量分数最大。
故选A。
13.C
【详解】A、由甲酸的化学式可知,甲酸分子中氢、氧原子个数比为2:2=1:1,选项错误;
B、由图可知,乙为二氧化碳,其中碳、氧元素质量比=12:(16×2)=3:8,选项错误;
C、46 g甲酸完全分解可制得氢气的质量=46g××100%=2g,选项正确;
D、由图可知,图中反应前后各原子的数目与种类相同,则生成甲与乙的分子个数比为1:1 ,选项错误,故选C。
14.D
【分析】由图可知,该反应为二氧化碳和氢气在一定条件下反应生成乙烯和水,该反应的化学方程式为:。
【详解】A、由图可知,每个乙烯分子由2个碳原子、4个氢原子构成,化学式为:C2H4,不符合题意;
B、甲为二氧化碳,是由C、O元素组成的化合物,属于氧化物;丁为水,是由H、O元素组成的化合物,属于氧化物,不符合题意;
C、参加反应的甲中C、O元素质量比为:12:(16×2)=3:8,不符合题意;
D、由化学方程式可知,生成丙和丁的分子个数比为:1:4,符合题意。
故选D。
15.D
【详解】本题考查了基本化学用语中化学符号周围数字的含义及化学式的书写。
A、数字在化学符号前面表示的是粒子的数目,2H表示2个氢原子,选项正确,不符合题意;
B、数字在化学符号前面表示的是粒子的数目,2N2表示2个氮分子,选项正确,不符合题意;
C、数字在化学符号前面表示的是粒子的数目,2Na+表示2个钠离子,选项正确,不符合题意;
D、氧化镁中氧元素为-2价,镁元素为+2价,故氧化镁化学式为MgO,选项错误,符合题意。
故选D。
【点睛】化学符号前面的数字表示的是粒子的数目。
16.D
【详解】A、由化学式可知,磷酸氯喹是一种含碳元素的化合物,属于有机物,选项说法正确;
B、由化学式(C18H32C1N3O8P2)可知,一个磷酸氯喹分子含有18个碳原子、32个氢原子、1个氯原子、3个氮原子、8个氧原子和2个磷原子,共64个原子,选项说法正确;
C、由化学式(C18H32C1N3O8P2)可知,磷酸氯喹由碳、氢、氯、氮、氧、磷六种元素组成,选项说法正确;
D、磷酸氯喹中碳、氢、氮三种元素的质量比为(12×18):(1×32):(14×3)=216:32:42=108:16:21,选项说法错误。
故选D。
17.D
【分析】本题考查微粒的组成。
【详解】A、氢氧化钙中没有氢分子,故A不符合题意;
B、碳酸中没有氢分子,故B不符合题意;
C、过氧化氢中没有氢分子,故C不符合题意;
D、氢气是由氢气分子构成的,故D符合题意;
故选D。
【点睛】本题难度不大,熟记即可。
18.B
【详解】A、氧化镁中镁元素显+2价,氧元素显-2价,故氧化镁的化学式为:MgO,不符合题意;
B、碳酸钠中钠元素显+1价,碳酸根离子显-2价,化学式为:Na2CO3,符合题意;
C、氯化铁中铁元素显+3价,氯元素显-1价,氯化铁的化学式为:FeCl3,不符合题意;
D、氢氧化钠中钠元素显+1价,氢氧根离子显-1价,故氢氧化钠的化学式为:NaOH,不符合题意。
故选B。
19.C
【详解】A、该符号可以表示氢气这种物质,一个氢分子,不能表示2个氢原子,不符合题意;
B、该符号可以表示过氧化氢这种物质,一个过氧化氢分子,不能表示2个氢原子,不符合题意;
C、该符号可以表示2个氢原子,符合题意;
D、该符号可以表示2个氢离子,不符合题意。
故选C。
20.A
【详解】A、氧气是由氧分子构成的,氧气中含有氧分子,正确;
B、分子是由原子构成的,分子中不含分子;过氧化氢是由过氧化氢分子构成的,过氧化氢分子中含有氧原子不含氧分子,错误;
C、1个二氧化碳分子中含有2氧原子,错误;
D、1个二氧化锰分子中含有2个氧原子,错误。
故选A。
21.C
【详解】A、H2表示氢气、一个氢分子、氢气是由氢元素组成的、一个氢分子是由两个氢原子构成的,不合题意;
B、2H表示两个氢原子,不合题意;
C、2H2表示两个氢分子,表示方法正确,符合题意;
D、2H2O表示两个水分子,不合题意。
故选C。
22.B
【详解】氯元素通常为-1价,设PdCl2中Pd的化合价为x,根据化合物中,正、负化合价的代数和为零,可得:x+(-1)×2=0,x=+2。
故选B。
23.D
【详解】原子的表示方法就是用元素符号来表示一个原子,表示多个该原子,就在其元素符号前加上相应的数字。所以2个氧原子,就可表示为:2O。
故选:D。
24.B
【详解】A、氧化铁的化学式为Fe2O3。A正确;
B、硝酸根显负一价,银元素显正一价,根据化合物中各元素化合价代数和为零可知,硝酸银的化学式为AgNO3。B错误;
C、氢氧根显负一价,钙显正二价,氢氧化钙的化学式为Ca(OH)2。C正确;
D、氯化钠的化学式为NaCl。D正确。
故选B。
25.C
【详解】A、蔗糖是由蔗糖一种物质组成的,属于纯净物,故错误。
B、蔗糖是由蔗糖分子构成的,而不是由原子直接构成的,故错误;
C、由蔗糖的化学式C12H22O11可知,蔗糖是由碳、氢、氧三种元素组成的,故正确;
D、蔗糖中,碳元素与氧元素的质量比为:(12×12):(16×11)≠12:11,故错误。
故选:C。
26.D
【详解】一个氢分子由2个氢原子构成;表示分子分数,在化学式前面加数字,故表示2个氢分子:2H2,故选D。
27.C
【详解】分析:根据标在元素符号前面的数字表示原子的个数;标在化学式前面的数字表示分子的个数;标在元素符号右下角的数字表示一个分子中所含原子的个数;根据标在离子符号前面的数字表示离子个数;进行解答.
解:A、根据标在元素符号右下角的数字表示一个分子中所含原子的个数;因此H2表示一个氢分子由2个氢原子构成,故A不符合题意;
B、根据标在元素符号前面的数字表示原子的个数;所以2H表示2个氢原子;故B不符合题意;
C、根据标在化学式前面的数字表示分子的个数;所以2H2表示2个氢分子;故C符合题意;
D、根据标在离子符号前面的数字表示离子个数;所以2H+表示2个氢离子;故D不符合题意;
故选C.
点评:本题主要考查学生对化学用语的书写和理解能力,题目设计既包含对化学符号意义的了解,又考查了学生对化学符号的书写
28.B
【详解】化学式前面加数字表示的是分子数目。A中表示的是2个氧原子;B中表示的是2个氧分子;C中表示的是2个水分子;D表示的是一个过氧化氢分子。故选B。
29.C
【详解】在亚硝酸钠(Na2SeO3)中Na的化合价为+1,O的化合价为-2,设:硒(Se)元素的化合价为x,根据在化合物中,正负化合价的代数和为0,则有:(+1)×2+x+(-2)×3=0,x=+4。故(Se)的化合价为+4。故选C。
30.A 31.A 32.B
【分析】30.酒精溶液是酒精的水溶液,有水时,不管量多量少,一般把水看作溶剂,故溶质是酒精,溶剂是水。
故选:A。
31.A、化学变化是有新的物质生成,则物质的种类一定会发生变化,选项A符合题意;
B、化学变化的实质是分子分成原子,原子再重新组合成新的分子,所以原子数目一定不变,选项B不符合题意;
C、化学变化的实质是分子分成原子,原子重新组合成新的分子,原子是化学变化中的最小微粒,则原子的质量不变,选项C不符合题意;
D、化学变化的实质是分子分成原子,原子再重新组合成新的分子,原子的种类不变,则元素的种类也一定不改变,选项D不符合题意;
故选:A。
32.A、由过氧乙酸的化学式为C2H4O3可知,过乙酸的是由C、H、O三种元素组成,选项A正确;
B、一个过氧乙酸分子是由2个碳原子、4个氢原子和3个氧原子构成的,所以在过氧乙酸中不含臭氧分子,选项B错误;
C、一个过氧乙酸分子是由2个碳原子、4个氢原子和3个氧原子构成的,则每个过氧乙酸分子中含有9个原子,选项C正确;
D、过氧乙酸中碳、氢、氧三种元素的质量比=(2 × 12):(4×1):(16×3)= 6:1:12,选项D正确;
故选:B。
2022-2023学年广东省广州市化学九年级上册期末试题知识点汇编-08化学式与化合价③: 这是一份2022-2023学年广东省广州市化学九年级上册期末试题知识点汇编-08化学式与化合价③,共9页。试卷主要包含了单选题等内容,欢迎下载使用。
2022-2023学年广东省广州市化学九年级上册期末试题知识点汇编-08化学式与化合价②: 这是一份2022-2023学年广东省广州市化学九年级上册期末试题知识点汇编-08化学式与化合价②,共13页。试卷主要包含了单选题等内容,欢迎下载使用。
2022-2023学年天津市化学九年级上册期末试题知识点汇编-08化学式与化合价②: 这是一份2022-2023学年天津市化学九年级上册期末试题知识点汇编-08化学式与化合价②,共10页。试卷主要包含了单选题,多选题等内容,欢迎下载使用。

