2.1.1 人口(讲练)-【高考君】备战2023年高考地理大一轮复习全考点精讲练(新高考专用)
展开人口
【考点呈现】
1.人口分布的特点。
2.影响人口分布的因素。
3.区域资源环境承载力及影响因素。
4.人口合理容量。
【素养解读】
1.区域认知:结合相关材料,描述世界人口分布的特点,明确人口分布的区域差异。
2.综合思维:结合具体实例,分析影响人口分布的因素。
3.地理实践力:根据中国人口分界线,描述中国人口分布的特点。
【考点】
一 影响人口分布的因素
影响人口分布的因素
1.自然因素
自然环境对人口分布的影响明显,其中气候、地形等自然因素对人口分布的影响尤为重要。
自然因素
对人口分布的影响
举例
气候
气温
温暖的气候适宜人类生产和生活
①高纬度地带,由于严寒在很大程度上限制了人类的生活和生产,人口稀少;
②北半球温带地区,气温适宜人类居住和农业生产,世界上约半数以上的人口居住在这一地带
降水
降水主要通过影响植被分布间接影响人口分布。降水适中的地区适宜人类居住和生产,人口分布往往较为集中
干旱的沙漠、戈壁地区,由于降水量极少,生存环境恶劣,往往成为无人区或人口稀少区
地形
平原地区地形平坦,交通便利,易于开发,是人类的主要聚居地
我国的华北平原、长江中下游平原,印度的恒河平原,都是人口密集的地区
水源
一般来说,河流、湖泊沿岸供水方便,具有交通、水产养殖等方面的优势,利于人类生产和生活,人口较为密集
北美五大湖地区,人口稠密
在干旱地区,有水灌溉的地方往往成为人口聚居地
我国塔里木盆地的绿洲
土壤
土壤是发展农业生产最基本的物质基础,它大多是通过农业发展间接地影响人口分布
在我国东北地区,肥沃的黑土分布区农业比较发达,人口密度也较大
矿产资源
矿产资源的开发促进了地区经济发展,提供了大量就业岗位,从而影响人口分布
大型油田的发现和开采,使原本荒无人烟的地区崛起为一座新城市
2.人文因素
人文因素
影响及实例
经济发展水平
一般来说,经济发展水平较高的地区,人口稠密,如我国东部地区、美国东部地区和欧洲西部地区
历史因素
历史较悠久的地区人口较稠密,如东亚、南亚的人口稠密区
政治因素
战争
有时可在较短时间内改变人口分布状况。如两次世界大战使世界政治版图发生明显变化,人口也随之大规模移动,改变了人口的空间分布
政策
鼓励或限制政策能够影响人口的流动和增长,进而影响人口分布。如二战后,日本先后制定了 5 次全国综合开发计划,有计划地开发落后地区和疏散过密的城市人口和产业,改变了人口的空间分布
文化因素
婚育习俗等影响人口增长,进而影响人口分布。如发展中国家和地区普遍盛行早婚早育,增加了出生人口;发达国家和地区普遍盛行晚婚晚育甚至不育,减少了出生人口
【典题精研】
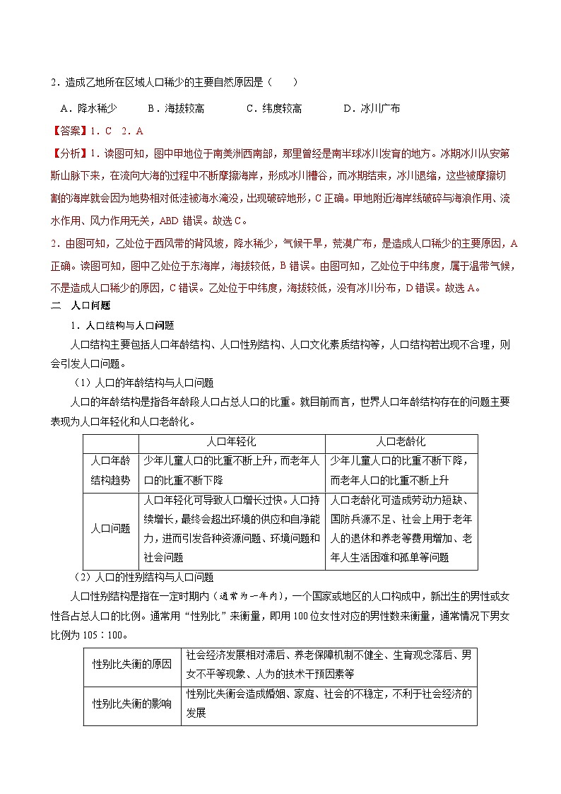
下图为某大洲局部区域图。据图完成下面小题。
1.导致甲地附近海岸线破碎的主要地质作用是( )
A.海浪作用 B.流水作用 C.冰川作用 D.风力作用
2.造成乙地所在区域人口稀少的主要自然原因是( )
A.降水稀少 B.海拔较高 C.纬度较高 D.冰川广布
【答案】1.C 2.A
【分析】1.读图可知,图中甲地位于南美洲西南部,那里曾经是南半球冰川发育的地方。冰期冰川从安第斯山脉下来,在流向大海的过程中不断摩擦海岸,形成冰川槽谷,而冰期结束,冰川退缩,这些被摩擦切割的海岸就会因为地势相对低洼被海水淹没,出现破碎地形,C正确。甲地附近海岸线破碎与海浪作用、流水作用、风力作用无关,ABD错误。故选C。
2.由图可知,乙处位于西风带的背风坡,降水稀少,气候干旱,荒漠广布,是造成人口稀少的主要原因,A正确。读图可知,图中乙处位于东海岸,海拔较低,B错误。由图可知,乙处位于中纬度,属于温带气候,不是造成人口稀少的原因,C错误。乙处位于中纬度,海拔较低,没有冰川分布,D错误。故选A。
二 人口问题
1.人口结构与人口问题
人口结构主要包括人口年龄结构、人口性别结构、人口文化素质结构等,人口结构若出现不合理,则会引发人口问题。
(1)人口的年龄结构与人口问题
人口的年龄结构是指各年龄段人口占总人口的比重。就目前而言,世界人口年龄结构存在的问题主要表现为人口年轻化和人口老龄化。
人口年轻化
人口老龄化
人口年龄结构趋势
少年儿童人口的比重不断上升,而老年人口的比重不断下降
少年儿童人口的比重不断下降,而老年人口的比重不断上升
人口问题
人口年轻化可导致人口增长过快。人口持续增长,最终会超出环境的供应和自净能力,进而引发各种资源问题、环境问题和社会问题
人口老龄化可造成劳动力短缺、国防兵源不足、社会上用于老年人的退休和养老等费用增加、老年人生活困难和孤单等问题
(2)人口的性别结构与人口问题
人口性别结构是指在一定时期内(通常为一年内),一个国家或地区的人口构成中,新出生的男性或女性各占总人口的比例。通常用“性别比”来衡量,即用100位女性对应的男性数来衡量,通常情况下男女比例为105∶100。
性别比失衡的原因
社会经济发展相对滞后、养老保障机制不健全、生育观念落后、男女不平等现象、人为的技术干预因素等
性别比失衡的影响
性别比失衡会造成婚姻、家庭、社会的不稳定,不利于社会经济的发展
性别比失衡的对策
加强非法性别选择的监管,大力发展生产力,提高妇女地位,建立健全养老保障体系,加强宣传教育,转变群众的婚育观念等
(3)人口文化素质结构与人口问题
2.不同国家或地区的人口问题及对策
3.我国的人口问题及对策
我国人口问题比较特殊,由于我国人口总量大,人口数量多,尽管人口自然增长率较低,但新增人口仍然较多,人口压力大;同时,我国人口老龄化严重,出现“未富先老”的情况。除此之外,我国在人口上还存在着其他不合理问.具体如下表所示:
人口问题
解决措施
人口性别结构不合理(男性比重偏高)
调整计划生育政策,转变人口生育观念
人口素质较低
大力发展科技教育,提高人口素质
人口地区分布不平衡
加强经济建设,提高和改善落后地区的社会经济条件
人口流动规模大
积极发展交通、经济,缩小地区发展差距,增加就地就业机会
空巢老人、留守儿童、独生子女家庭增多
发展社会保障事业,增加就地就业岗位和机会等
【典题精研】
国家统计局公布:2021年我国60岁及以上人口已超2.64亿。老年人口增加,使家庭养老负担和基本公共服务供给压力增大,但促进了“银发经济”发展。“银发经济”又称老年产业,指的是随着社会的老龄化而产生的专门为老年人服务的产业。“银发经济”大致分为日用品经济、保健品经济和服务类经济等。根据材料,结合我国现状,完成下面小题。
3.“银发经济”催生朝阳产业,下列完全属于“银发经济”的是( )
A.医药保健用品生产 B.商场专设为老人服务的座椅和电梯
C.疗养院 D.居家养老家政护理
4.造成我国养老机构入住率变化的解释合理的是( )
A.养老产业的发展,养老机构床位增加的速度超过入住老人增加速度
B.2016年养老机构入住率最低,主要是受自然灾害影响,老年人口减少较多
C.养老成本的急剧增加,老龄人口被迫居家养老
D.图中养老机构入住率波动下降的原因是受中国传统文化的影响,家庭养老越来越多
【答案】3.D 4.A
【解析】3.“银发经济”指的是随着社会的老龄化而产生的专门为老年人服务的产业,大致分为日用品经济、保健品经济和服务类经济等。医药保健用品生产、疗养院不一定完全是专门为老年人服务的,A、C错误;商场专设为老人服务的座椅和电梯是属于基本公共服务,不属于“银发经济”,B错误;居家养老家政护理是完全专门为老年人服务的,D正确。故正确选项为D,A、B、C错误。
4.养老产业从无到有,逐渐壮大的过程中,老年人口的急剧增加刺激养老机构发展,养老机构床位增加的速度超过老年人入住的速度,入住率就会下降,A正确;2016年养老机构入住率最低,不代表入住的人数最少,中国老年人口是在逐年增加,B错误;2016年后期,养老机构入住率均高于2016年,如果单纯养老成本增加,后期应该持续走低,因此,2016年最低不可能是养老成本增加造成的,C错误;中国传统文化是家庭养老,但随着社会发展,独生子女家庭增多,社会上出现“银发经济”,说明家庭养老在减少,D错误。故正确选项为A,B、C、D错误。
【拓展提升】
下图为某同学绘制的一幅世界人口分布示意图。据此完成下面小题。
1.该图反映人口分布特征的指标是( )
A.人口密度 B.人口数量 C.人口增长率 D.人口年龄结构
2.下列地区中,人口稠密的是( )
A.东亚 B.南极 C.西非 D.北亚
3.图中①处呈现空白状的主要原因是( )
A.地处平原 B.距海较近 C.海拔较高 D.气候湿热
【答案】1.A 2.A 3.D
【解析】1.结合图示单位(人/km²)可知该图反映人口分布的疏密程度即人口密度,A项正确,B、C、D项与题意不符合。故选A。
2.从图中可看出≥200的地区主要为东亚、南亚、西欧、北美等地,A项正确;南极地区<1,B错误;西非、北亚<100,C、D错误。故选A。
3.①处人口密度小,结合所学,该地为南美北部的亚马孙河流域,属于热带雨林气候,气候湿热,经济发展程度较低,人口密度小,D项正确;该地区以平原为主,但是对人口分布的影响较小,A、C错;该地大部分地区距海较远,B错。故选D。
自1935年以来,我国人口空间分布格局的“胡焕庸线”具有高度稳定性。下表为我国“2000~2020年各区域人口分布基尼系数变化”(基尼系数最大为“1”,最小为“0”,基尼系数越接近0,表明人口分布越趋向均衡)。据此完成下面小题。
2000年
2010年
2020年
全国
0.711
0.718
0.735
胡焕庸线两侧
东南半壁
0.517
0.534
0.566
西北半壁
0.754
0.748
0.752
四大地区
东部
0.365
0.398
0.427
中部
0.302
0.305
0.336
西部
0.773
0.765
0.771
东北
0.449
0.459
0.504
4.2000~2010年,表中数据显示( )
A.东南半壁人口趋向均衡 B.西北半壁人口趋向集中
C.东部地区人口趋向集中 D.中部地区人口趋向均衡
5.2000年以来,东北人口基尼系数变大的主要原因是( )
A.乡村振兴有序推进 B.粮食产量提高
C.生态环境持续退化 D.矿产开采逐步萎缩
6.下列省份人口空间分布格局与我国人口分布现状基本一致的是( )
A.四川 B.陕西 C.吉林 D.湖南
【答案】4.C 5.D 6.A
【解析】4.2000-2010年,西北半壁人口基尼系数下降,反映人口分布更趋向均衡,B错误;东南半壁、东部地区和中部地区人口基尼系数都上升,人口趋向集中,AD错误,C正确,所以选C。
5.2000年以来,东北人口基尼系数变大反映人口分布趋于集中,与东北地区经济发展不平衡有关。乡村振兴、粮食产量提高有助于促进人口均衡分布,AB错误;生态环境持续退化与东北实际情况不符,C错误;东北地区资源开采大多进入减产阶段,资源型工业衰落,人口大量外迁,而中心城市向外迁移的相对较少,人口相对集中于中心城市,D正确,所以选D。
6.胡焕庸线反映土地面积和人口数量的对比关系,我国人口分布现状是东南部密集,西北部稀疏。四川省东南部的成都平原密集,西北部的川西高原稀疏,与我国人口分布现状基本一致,A正确;陕西省关中地区人口密度大,南北人口密度小,B错误;吉林省中部人口密度大,东西部人口密度小,C错误;湖南西部、南部和东部人口稀少,中部和北部人口稠密,D错误,所以选A。
下图为某国1960-2020年总人口变化统计。2020年,该国人口密度约为8.5人/平方千米。据此完成下面小题。
7.2000年以来,该国人口增长呈现出的特点是( )
A.高出生率,低死亡率 B.高出生率,低自然增长率
C.低出生率,高死亡率 D.低死亡率,低自然增长率
8.据材料判断,该国属于( )
A.亚洲国家 B.欧洲国家 C.非洲国家 D.北美洲国家
【答案】7.D 8.B
【解析】7.读图可知,2000年以前,该国人口总数持续上升,且速度较快,2000-2010年,该国人口总数有所下降,2010-2020年,人口总数有所上升,但速度都较慢。结合图中人口数量以及人口密度,国土面积=人口总数×人口密度,可以计算出该国面积约为一千七百多万平方公里,故该国应该是俄罗斯,所以该国人口出生率较低,自然增长率较低,死亡率也较低,D正确, ABC错误。故选D。
8.结合图中信息,该国人口出现了负增长,应为发达国家人口增长特点,再结合上题,通过该国人口数量和人口密度可以计算出该国国土面积,应该是俄罗斯,属干欧洲国家,B正确, ACD错误。故选B。
下图示意我国某区域人口密度分布。据此完成下面小题。
9.该区域( )
A.人口稀疏区仅位于西部、北部 B.地域特征差异明显,人口分布极不均衡
C.人口密集区集中在东南部、西北部 D.人口迁移频繁,人口分布地域差异小
10.影响该区域人口分布的主要自然因素是( )
A.海陆位置 B.气候变化 C.地形条件 D.水资源数量
【答案】9.B 10.C
【解析】9.人口密度0.012-0.1981的地区除西部、北部分布外,东南部也有分布,A错误;图中显示西藏东南部人口密度明显高于西北部,人口分布极不平衡,B正确,C错误;图中没有显示人口迁移的相关内容,且人口分布地域差异大,D错误。故选B。
10.根据图示可知,西藏地区的人口密集区主要分布在雅鲁藏布江及其沿岸藏南河谷,相对于青藏高原其他地区,藏南谷地海拔较低,温度条件适宜人类居住,C正确;青藏高原均属于内陆地区,且海拔较高,海陆位置对人口分布影响不大,A错误;西藏地区大部分属于高山高原气候,各地气候差距不明显,B错误;西藏地区地下水和高山冰雪融水较丰富,水资源并不匮乏,对人口分布影响不大,D错误。故选C。
读某城市第七次全国人口普查公报发布的图表资料(下图和下表).下图示意该城市历次人口普查常住人口及年均增长率。据此完成下面小题。
各区人口性别构成(2020年)
地区
全市|
A区
B区
C区
D区
E区
F区
G区
H区
Ⅰ区
J区
K区
性别比(女性=100)
122.4
107.3
103.9
118.8
113.8
129.3
118.9
130.9
137.4
141.3
136.6
122.4
11. 该城市是( )
A.合肥 B.深圳 C.北京 D.重庆
12.该城市人口变化会导致( )
A.家庭规模减小 B.人口素质下降 C.城市人口承载压力减小 D.人口红利继续保持
13.G、H、I、J四区人口性别比都在130以上,最有可能是因为( )
A.正处于基础设施兴建时期,施工人员以男性为主
B.产业结构升级,高端新兴产业男性劳动力比重较高
C.二孩政策落实以后,出生人口性别比提高
D.原材料工业及装备制造业等重工业发展迅速
【答案】11.B 12.D 13.A
【解析】11.由图可知,1982-1990年,该市人口年均增长率在20%以上,这与深圳经济特区成立时间相吻合,之后,年均增长率虽有所下降,但仍保持较高水平。2010-2020年十年间,年均增长率在5%以上,人口继续保持较快增长,深圳作为全国改革开放的排头兵,坚持创新驱动发展,经济活力增强,经济总量位列全国大中城市前列,吸引了大量流动人口,十年间也沉淀了大量人口,因此B选项正确,A、C、D选项错误。
12.根据所学知识,实施“全面二孩”政策后,家庭少儿有所增加,同时随着人口居住稳定,家庭接入老年人来深共同生活,家庭老龄人口增加,使户均人口有所加大,家庭规模有所加大,A选项错误。随着经济的发展,教育水平的提高,以及城市产业结构的调整,人口素质应该不断提高,B选项错误。由表可知,该城市常住人口不断增加,人口的快速增长,使得城市人口承载压力加大,C选项错误。大量流入的人口仍以年轻人为主,人口红利继续保持,D选项正确。
13.由图可知,G、H、I、J四区人口性别比都在130以上,说明人口结构较为不合理,男性比重较女性高。正处于基础设施兴建时期,施工人员以男性为主,因此人口性别比超过130,A选项正确。高端新兴产业对人口素质要求高,性别要求小,B选项错误。实施二孩政策后,人口结构会更加趋于合理,C选项错误。原材料工业及装备制造业等重工业机械化、自动化程度高,对人口性别比的影响也很有限,D选项错误。
人口性别比通常以100个女性对应的男性人口数值来表示,正常范围为102-107。下图示意四川省攀技花市1964-2020年总人口性别比的变化,而四川省在2016-2019年有3年的总人口性别比都低于100,成为我国人口性别比最低的省区。据此完成下面小题。
14.攀枝花市在1964-1982年的18年时间里,总人口性别比迅速攀升的原因最可能是( )
A.计划生育政策 B.产业布局变化 C.重男轻女思想 D.适婚女性外嫁
15.自90年以后,攀枝花市总人口性别比的变化带来的影响是( )
A.产业结构日趋优化 B.未婚青年人数增加
C.婚姻制度不断变革 D.男女比例逐渐均衡
16.应对四川省人口性别比现状采取的措施合理可行的是( )
A.限制人口外迁 B.鼓励晚婚晚育 C.调整产业结构 D.放宽落户政策
【答案】14.B 15.D 16.C
【分析】14.根据所学知识可知,攀枝花为我国重要的重工业城市,1964—1982年的18年时间里,随着工业的发展,重工业比重提高,导致对男性劳动力的需求不断提高,大量外来男性劳动力迁入,导致总人口性别比迅速攀升,B正确;计划生育、生育观念都不是导致总人口性别比迅速攀升的原因,AC错误;改革开放之前,适龄女性外嫁较少,D错误。所以选B。
15.由图可知,总人口性别比在90年代之后不断降低,说明男女比例趋于均衡,D正确;总人口性别比与产业结构、未婚青年人数、婚姻制度相关性不大,ABC错误。所以选D。
16.四川省总人口性别比低于100,说明四川省女多男少,应调整产业结构,多发展利于女性就业的产业,C正确;鼓励晚婚晚育、放宽落户政策男女是一样的,无法改变人口性别比,也不能缓解女性的就业问题,BD错误;限制人口外迁会激化矛盾,A错误。所以选选C。
下图为某地区人口数量与资源环境承载力的关联变化关系图。读图,据此完成下面小题。
17.据图可知,该地区( )
A.在纯自然状态下提供的物资可以养活大约6000人
B.t2时期,资源环境承载力的提高主要得益于农业生产力的发展
C.t3时期,该地区的社会发展最为繁荣安定
D.t4时期的生态环境优于t1时期
18.图中人口数量与资源环境承载力的关联变化说明( )
A.资源环境承载力只受自然资源因素的影响
B.人口数量的变化不受资源环境承载力的制约
C.人口数量必须低于资源环境承载力
D.资源环境承载力是维持人类与自然环境和谐发展的底线
【答案】17.B 18.D
【分析】17.资源环境承载力受到资源、科技等因素的影响,从图中可以看出,该地区资源环境承载力为6000人,这是考虑了影响资源环境承载力的各种因素而估计出的数值,故A错误;t2时期,该地区人口数量和资源环境承载力均得到提高,据此推测该时期资源环境承载力的提高主要得益于农业生产力的发展,故B正确;t3时期,该地区实际人口数量超出资源环境承载力,环境恶化,故C错误;t4时期,该地区实际人口数量接近资源环境承载力,生态环境较t1时期差,故D错误,本题选B。
18.根据所学知识可知,资源环境承载力受到资源、科技、对外开放程度、消费水平等因素的影响,故A错误;一个地区的人口数量变化受资源环境承载力的制约,故B错误;读图可知,t3时期人口数量超过了资源环境承载力,故C错误;资源环境承载力是指在保证资源合理开发利用和保护良好生态环境的前提下,区域的资源环境条件所能承载的人口数量,是维持人类与自然环境和谐发展的底线,故D正确。
下图为中国人口老龄化系数(与人口老龄化程度呈正相关)的全局趋势三维透视图。该图揭示中国县域人口老龄化空间分布的总体格局及特定方向的变化趋势。读图完成下列小题。
19.我国县域人口老龄化水平( )
A.东西差异先扩大后减小 B.2020年东北最高
C.东西差异大于南北差异 D.整体升高,中部升幅最大
20.2000—2020年我国南部沿海地区人口老龄化程度的变化会( )
A.增加青壮年的社会负担 B.使劳动力成本增幅降低
C.促进社会养老体系完善 D.制约产业结构调整升级
【答案】19.C 20.B
【分析】本题组以中国人口老龄化系数(与人口老龄化程度呈正相关)的全局趋势三维透视图为情境,考查中国县域人口老龄化空间分布的总体格局及特定方向的变化趋势和我国南部沿海地区人口老龄化程度的变化,突出了区域认知、综合分析和地理实践力等地理核心素养。
19.本题主要考查地理图表的判读。中国人口老龄化系数与人口老龄化程度呈正相关。结合坐标图信息可知,我国县域人口老龄化水平东西差异先扩大后减小然后继续扩大,A项错误;从南北方向看,2020年东北并不是最高,B项错误;图中显示东西差异明显大于南北差异,C项正确;县域人口老龄化水平整体升高,东北升幅最大,D项错误。ABD错误,C正确,故选:C。
20.本题主要考查人口迁移的影响。图中显示2000—2020年我国南部沿海地区人口老龄化系数明显下降,说明青壮年人口较多,所以其变化会使劳动力成本增幅降低,B项正确;青壮年增多会使社会负担减轻,A项错误;与促进社会养老体系完善关系较小,C项错误;不会制约产业结构调整升级,D项错误。ACD错误,B正确,故选:B。
下面两表分别反映“世界人口纬度分布趋势”和“世界各大洲距海岸200千米范围内面积、人口占各洲的比例(%)”。据此完成下面小题。
纬度
>60°N
40°N~60°N
20°N~40°N
0°~20°N
0°~20°S
20°S~40°S
>40°S
人口占世界总人口比例
0.4%
30%
49.4%
10.4%
6.1%
3.5%
0.2%
地区
欧洲
亚洲
非洲
北美洲
南美洲
大洋洲
面积
48.7
26.9
19.4
38.5
26.8
44.2
人口
54.9
47.3
45.1
51.3
62.8
94.3
21. 依据材料分析,下列地区中人口分布最为密集的是( )
A.斯堪的纳维亚半岛 B.亚马孙平原
C.尼罗河三角洲 D.苏门答腊岛
22.欧洲距海岸200千米范围内的面积比重最大的原因是( )
A.海岸线曲折,多海湾 B.山地少,平原占比高
C.纬度跨度大,面积广 D.人口密集,填海造陆多
【答案】21.C 22.A
【分析】21.由所学知识可知,斯堪的纳维亚半岛位于北欧(纬度大部分>60°,人口占世界总人口比例0.4%),,严寒且冬半年白昼时间短,人口较少,A错误。亚马孙平原(纬度南美0°~20°S,人口占世界总人口比例6.1%)热带雨林广布,气候湿热,环境恶劣,人口极少,B错误。尼罗河三角洲(纬度在非洲20°N~40°N,人口占世界总人口比例49.4%),埃及9000万人口,挤在尼罗河沿岸及三角洲,人口密度大,C正确。苏门答腊岛(位于亚洲0°〜20°N, 0~20°S,人口占世界总人口比例16.5%)热带雨林广布,气候湿热,D错误。故选C。
22.由所学知识可知,海岸线曲折使得海岸线较长;海湾凹进陆地,使得200千米的范围较大,A正确。与山地少,平原占比高及纬度跨度大,面积广无关,BC错误。 人口密集,填海造陆多,海岸线较平直,距海岸200千米范围内的面积比重较小,D错误。故选A。
下图示意我国某区域人口空间分布和该区域不同坡度上的人口密度。据此完成下列各题。
23.该区域位于( )
A.云贵高原 B.四川盆地 C.内蒙古高原 D.横断山区
24.影响该区域人口分布的主要因素是( )
A.光照 B.热量 C.降水 D.地形
【答案】23.A 24.D
【解析】23.根据图中经纬度信息可知,该区域应位于我国云贵高原地区,A正确;四川盆地和内蒙古高原纬度应更高,横断山区经度在100°E附近,应在该区域的西侧,BCD错误。故选A。
24.结合上题分析可知,该区域位于我国云贵高原地区,结合图示信息可知,其人口主要集中在坡度较小、地形平坦的地区,表明影响该区域人口分布的主要因素是地形,D正确;光照、热量、降水等均非主要影响因素,ABC错误。故选D。
二、综合题
25.阅读图文材料,完成下列要求。
“无人区”是指长期闲置的土地或不适合人类居住的地区。青藏高原独特的高寒环境限制了人口的自然分布与有序发展,形成了我国面积广大的“无人区”(下图)。研究表明:青藏高原居民点集中分布在藏北高原南部、藏南谷地和川藏高山峡谷区,零星分布在青海高原北部、祁莲山地、以及新疆境内昆仑山脉南部,另外在江河流域呈明显的带状分布。居民点分布的海拔上限值为5665m,高差上限值为2402m。研究青藏高原“无人区”具有深刻的地理意义。
(1)从地形的角度解释青藏高原形成大面积“无人区”的原因。
(2)简述研究青藏高原“无人区”的地理意义。
【答案】(1)青藏高原高海拔区域面积广;海拔高,含氧量低,超出人体的耐受能力;海拔高,太阳辐射强,气温低,相对湿度小。
(2)有利于研究青藏高原环境变化;有利于开展青藏高原资源环境承载力评价;有利于建设青藏高原生态安全屏障等。
【分析】(1)题设要求从地形角度解释青藏高原“无人区”的原因,从地形对人口分布影响及材料中无人区分布的特点可知:无人区因海拔高,属于高寒气候地带,这里气候严寒干燥,四季如冬;天气变化无常;太阳辐射强,紫外线强;空气稀薄,含氧量低,超出人体的耐受能力;液态淡水匮乏,这里的湖泊也大多是咸水;烧火做饭也困难等恶劣的环境制约人口分布。
(2)青藏高原“无人区”生态环境受人类干扰极少,有独特的自然环境,成为重要生态安全屏障区和生物多样性保护的热点地区,加上气候暖湿化明显,对其进行研究:有利于研究青藏高原环境变化;有利于开展青藏高原资源环境承载力评价;有利于建设青藏高原生态安全屏障等。
26.阅读图文材料,完成下列要求。
涉县位于河北省西南部,太行山东麓,是邯郸市唯一全山区县,该县山多地少,劳动力比较丰富。近年来涉县河南店镇胡峪村,试行鱼菜共生生态种养,水中养鱼不换水,水上种菜不施肥。水上青菜、莴苣、叶甘蓝等长势喜人,水下草鱼、鲶鱼、泥鳅等鱼类来回穿梭。这种无土栽培方式,提高了经济效益,大大减少了种植、养殖过程的环境污染,实现了废弃物零排放,是一种可持续循环型的低碳生产模式。如图为涉县等高线图,如表为试验塘与对照塘水质检测结果。
试验塘与对照塘水质监测结果表
时间
(天)
DO含氧量(mg/L)
NH3-N(mg/L)
pH值
透明度(cm)
实验塘
对照塘
实验塘
对照塘
试验塘
对照塘
实验塘
对照塘
0
5.48
5.37
0.21
0.21
7.5
7.4
23
24
20
5.26
4.85
0.23
0.26
7.6
7.5
25
23
40
5.13
4.46
0.21
0.31
7.9
7.7
24
23
60
4.93
4.1
0.18
0.34
7.9
7.8
24
21
(1)根据图文资料,描述涉县的地形特征,并推断该地人口分布情况。
(2)结合以上材料,简述“水中养鱼不换水,水上种菜不施肥”的过程。
(3)你是否赞同大力推广鱼菜共生的农业生产模式?请表明观点并说明理由。
【答案】(1)太行山东麓,以山区为主,崎岖不平,地势西北高东南低。人口主要集中在东南河谷地区,西部北部山区人烟稀少。
(2)鱼类的分泌物、排泄物、饵料残渣等废弃物可通过微生物转化为供蔬菜吸收的营养盐类。蔬菜吸收营养盐类后,可以净化水质,保持水质清澈,改善鱼类生长环境。循环往复,菜不用肥,鱼不用药,大大减少了种植、养殖过程的环境污染,实现了零排放,是一种可持循环型的低碳生产模式。
(3)赞同。①经济效益:充分利用了农村资源,降低生产成本,种菜、养鱼带来经济收入实现劳动致富、科技致富,提升生活水平。②社会效益:解决了当地剩余劳动力和留守人员的再就业问题,吸引劳动力返乡创业。③环境效益:缓解人多地少的矛盾,节约水资源,鱼菜共生是良性生态循环,无污染。④提升农业经营集约化、标准化、绿色化水平。
不赞同。①资金投入大、技术要求高。②农村劳动力素质普遍较低。③当地地形崎岖,可用土地面积少。④适应的蔬菜和鱼的种类有限,若搭配不当鱼可能会把蔬菜根须作为食物吃掉,影响蔬菜生涨。
【分析】(1)描述地形地势特征:地形类型(平原、山地、丘陵、高原、盆地等),典型用语:以××地形为主。地势起伏状况、地形倾斜方向和走势、区域极值(地势最高值、最低值)。典型用语:××方向高,××方向低。根据图中等高线,海拔多高于500米,且等高线比较密集,因此地形以山区为主;结合其海拔高低的变化方向,可以判断其地势西北高,东南低。人口主要分布在地势平坦开阔,土壤肥沃的地区。图示地区的东南侧等高线稀疏,地势平坦,且河谷地区水源充足,因此人口主要集中在东南河谷地区,而西北的山区人烟稀少。
(2)从生态系统循环的角度分析,鱼的排泄物、分泌物、饵料残渣等可以肥田,促进水上蔬菜的生长,因此不需要额外施肥,即“水上种菜不施肥”。菜在光合作用制造养分、生长的过程中,需要吸收水中的废弃物,能够起到净化水质的作用,不需要担心长期不换水,水质变差,所以“水中养鱼不换水”。
(3)该题属于开放性试题,只要言之有理即可。赞同。可以从鱼菜共生模式能够产生的经济效益、社会效益和环境效益三个角度作答。如,可以充分利用资源,降低生产成本,提供经济效益,提高人们的生活水平;可以解决当地人们就业的问题,吸引劳动力返乡;可以缓解人多地少的矛盾,形成良性循环;可以提升农业的集约化和规模化水平。
不赞同。可以结合当地经济落后和山区面积广这一特点,从土地条件、资金、技术条件等方面分析其发展鱼菜共生模式的不利条件。如,当地农民较贫困,鱼菜共养共生模式生产成本较大,技术要求较高;当地农民普遍技术水平低,掌握鱼菜共生模式的生产技术困难;涉县山地面积大,平原面积少,适合鱼菜共生的土地资源有限;鱼菜共生的鱼类品种有限,若选择不当,鱼会把蔬菜根吃掉,影响蔬菜的生长。
2.3.1 城镇化(讲练)-【高考君】备战2023年高考地理大一轮复习全考点精讲练(新高考专用): 这是一份2.3.1 城镇化(讲练)-【高考君】备战2023年高考地理大一轮复习全考点精讲练(新高考专用),共17页。
2.2 人口迁移(讲练)-【高考君】备战2023年高考地理大一轮复习全考点精讲练(新高考专用): 这是一份2.2 人口迁移(讲练)-【高考君】备战2023年高考地理大一轮复习全考点精讲练(新高考专用),共19页。
2.1.2 人口统计图的判读(讲练)-【高考君】备战2023年高考地理大一轮复习全考点精讲练(新高考专用): 这是一份2.1.2 人口统计图的判读(讲练)-【高考君】备战2023年高考地理大一轮复习全考点精讲练(新高考专用),共20页。

