2023济南莱芜一中高二上学期期末阶段性生物试题含解析
展开高二上期期末训练达标卷
生物试题
一、单选题
1. 初到高原的人往往发生高原反应,出现呼吸困难,发热,尿量减少等现象,严重时还会导致肺水肿;重返平原后会发生低原反应(俗称“醉氧”),出现疲倦、无力、嗜睡、胸闷、头昏、腹泻等症状。下列叙述错误的是( )
A. 高原反应引起的发热是人体稳态失衡的表现
B. 肺水肿患者肺部组织液的渗透压升高导致肺部组织液增加
C. “醉氧”是由于内环境中血红蛋白增多导致运输氧气能力过强
D. “醉氧”患者发生严重腹泻时,补充水分的同时也要补充无机盐
2. 徒步是有目的地在城市的郊区、农村或者山野间进行中长距离的户外运动方式。某同学由于平时缺乏锻炼,一次较长时间的徒步运动使其脚掌磨出了“水泡”,但是几天后“水泡”又消失了。下列有关叙述错误的是( )
A. 水泡中的液体主要是组织液,主要由血浆中的水渗出到组织液形成的
B. 水泡形成的可能原因是皮肤毛细血管通透性增加,血浆蛋白进入组织液
C. 水泡自行消失的原因是其中的液体可以渗入到毛细血管和毛细淋巴管
D. 人们可以使用针或剪刀直接将水泡戳破,从而将水泡里面的水排出
3. 内环境稳态是机体进行正常生命活动的必要条件,一旦失衡便会导致相应疾病的发生。相关叙述错误的是( )
A. 炎热导致机体产热过快,常会发生体温异常升高引发中暑
B. 急性缺氧导致血浆中乳酸浓度升高,引发代谢性酸中毒
C. 发生过敏时组织胺释放导致毛细血管壁通透性增强,引发组织水肿
D. 抗体与神经-肌肉接头处突触后膜上乙酰胆碱受体结合,引发重症肌无力
4. 抑郁症是由于患者个体内遗传系统(基因)存在异常,或后天环境的巨变所引起的一种情绪性功能障碍,以持久自发性的情绪低落为主的一系列抑郁症状。研究表明抑郁症的发生与5-羟色胺(5-HT)的含量降低有关,SSRI是治疗抑郁症的一种药物,如下图所示:
下列叙述不正确的是( )
A. 图中结构能将电信号转变为化学信号再转变为电信号
B. 5-羟色胺以胞吐的方式被释放,以胞吞的方式被回收
C. SSRI作用于5-HT转运体阻止5-羟色胺回收来治疗抑郁症
D. 积极建立和维系良好的人际关系、适量运动等有助于应对情绪波动
5. 脑卒中(脑中风)在我国比较常见:患者往往突然出现脸部、手臂及腿部麻木等症状,随后身体左侧上下肢都不能运动。研究表明,脑中风患者的脊髓、脊神经等正常,四肢也都没有任何损伤,但是脑部血管阻塞使得大脑某区出现了损伤。个别患者即使出院后也有尿失禁现象。下列说法正确的是( )
A. 患者的大脑皮层第一运动区可能有损伤
B. 患者能发生膝跳反射,但针刺左手没有感觉
C. 刺激患者大脑皮层中央前回的顶部,可引起头部器官的运动
D. 患者出现尿失禁,是由于血管堵塞破坏了大脑的低级排尿中枢
6. 阿尔茨海默病主要表现为患者逐渐丧失记忆和语言功能、推理和计算能力受损、情绪不稳定等,下列说法错误的是( )
A. 阿尔茨海默病患者丧失的记忆、语言功能是人脑特有的高级功能
B. 阿尔茨海默病的形成可能与脑内神经递质的作用、某些蛋白质的合成有关
C. 脑的高级功能可以使人类主动适应环境,适时调整情绪
D. 阿尔茨海默病轻度患者看不懂文字、不能讲话,说明大脑皮层言语区的V、S区受损
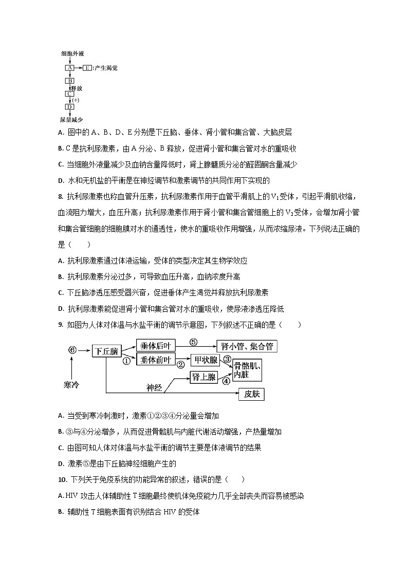
7. 图是人体水盐平衡调节部分示意图,相关叙述错误的是( )
A. 图中的A、B、D、E分别是下丘脑、垂体、肾小管和集合管、大脑皮层
B. C是抗利尿激素,由A分泌、B释放,促进肾小管和集合管对水的重吸收
C. 当细胞外液量减少及血钠含量降低时,肾上腺髓质分泌的醛固酮含量减少
D. 水和无机盐的平衡是在神经调节和激素调节的共同作用下实现的
8. 抗利尿激素也称血管升压素,抗利尿激素作用于血管平滑肌上的V1受体,引起平滑肌收缩,血流阻力增大,血压升高;抗利尿激素作用于肾小管和集合管细胞上的V2受体,会增加肾小管和集合管细胞的细胞膜对水的通透性,使水的重吸收作用增强,从而浓缩尿液。下列说法正确的是( )
A. 抗利尿激素通过体液运输,受体的类型决定其生物学效应
B. 抗利尿激素分泌过多,可导致血压升高,血钠浓度升高
C. 下丘脑渗透压感受器兴奋,促进垂体产生渴觉并释放抗利尿激素
D. 抗利尿激素能促进肾小管和集合管对水的重吸收,使尿液渗透压降低
9. 如图为人体对体温与水盐平衡的调节示意图,下列叙述不正确的是( )
A. 当受到寒冷刺激时,激素①②③④分泌量会增加
B. ③与④分泌增多,从而促进骨骼肌与内脏代谢活动增强,产热量增加
C. 由图可知人体对体温与水盐平衡的调节主要是体液调节的结果
D. 激素⑤是由下丘脑神经细胞产生的
10. 下列关于免疫系统的功能异常的叙述,错误的是( )
A. HIV攻击人体辅助性T细胞最终使机体免疫能力几乎全部丧失而容易被感染
B. 辅助性T细胞表面有识别结合HIV的受体
C. 过敏反应中产生抗体的细胞来源于骨髓中的造血干细胞
D. 胸腺受损后人体免疫功能表现为细胞免疫缺陷,而体液免疫正常
11. 被称为“糖丸爷爷”的顾方舟“一生只做一件事情”,即研制“糖丸”——脊髓灰质炎 活疫苗,为我国消灭脊髓灰质炎(俗称小儿麻痹症)作出了重要贡献。下列叙述错误的是( )
A. 减毒的脊髓灰质炎病毒相当于免疫学中的抗原
B. 由于该疫苗是活疫苗,因此“糖丸”要用凉开水送服,切忌用热开水溶化
C. B 细胞在“糖丸”的刺激下产生相应的浆细胞和记忆细胞
D. 患免疫缺陷病的儿童可以通过吃“糖丸”预防脊髓灰质炎
12. T细胞易被HIV识别破坏,与其细胞膜上的CCR5蛋白有关。某研究小组从一名CCR5基因异常的捐献者身上取得骨髓,并将其移植到一名感染HIV十多年的白血病患者身上,结果不但治愈了白血病,而且彻底清除了机体内的HIV。根据以上信息,下列叙述中错误的是( )
A. CCR5基因异常的捐献者的T细胞不易被HIV识别破坏,免疫功能正常
B. 移植给患者的骨髓造血干细胞能在患者体内分化形成新的血细胞
C. 题中患者HIV被彻底清除的原因是癌变的淋巴细胞不断增殖消耗了大量HIV
D. 预防HIV感染,要做到洁身自好,同时要杜绝血液传播和母婴传播
13. 某些植物必须经过春化作用才能开花结实。如表是对冬小麦进行春化处理的研究结果,以下对研究结果的分析错误的是( )
处理方式 | 未经低温处理(第1组) | 经低温处理(第2组) | 先低温处理后高温处理(第3组) |
检测结果 | 没有某些特殊蛋白质 | 有某些特殊蛋白质 | 出现某些特殊蛋白质,高温处理后这些蛋白质消失 |
现象 | 不能抽穗开花 | 抽穗开花 | 不能抽穗开花 |
A. 温度是决定冬小麦抽穗开花的环境因素
B. 高温可以解除冬小麦的春化作用
C. 春化作用产生的特殊蛋白质是低温诱导基因突变的结果
D. 未经低温处理,北方春季补种的冬小麦只会长苗不会开花结果
14. 某科研小组进行如下实验:将100粒莴苣种子放置在适合生长的恒温条件下,并在黑暗中吸收足够的水分,如下图中的Ⅰ~Ⅴ所示,通过图中不同组合的光照条件处理,48小时后,检查发芽率(发芽种子的比例),得到下图所示结果。下列相关叙述错误的是( )
A. 本实验的课题是研究不同光环境对莴苣种子发芽率的影响
B. 光直射和黑暗下种子能萌发是因光反应为暗反应提供了ATP、[H]
C. 由图中实验可知,影响发芽率的关键因素是黑暗处理前是否进行光直射
D. 莴苣种子萌发需要合适的温度、水分和氧气,图中Ⅴ中发芽率应该是100%
15. 下列关于温度对植物生命活动调节的叙述,错误的是( )
A. 年轮是由于不同季节的温度不同引起植物细胞分裂快慢和细胞体积大小不同而产生的
B. 一些植物在生长期需要经过一段时期的低温诱导之后才能开花的现象叫作春化作用
C. 温度可以通过影响种子萌发、植株生长、开花结果等生命活动参与调节植物的生长发育
D. 植物的所有生理活动都是在一定的温度范围内进行的,植物分布的地域性由光照决定
16. 如图表示草原上某食草动物种群数量在不同条件下的变化曲线,关于该种群数量变化的分析正确的是( )
A. a点以前,该种群的数量呈“J”型曲线增长
B. a~b时间段内该生物很少被捕食,其年龄组成为稳定型
C. 如果生物数量变化出现曲线甲,有可能与季节变化相关
D. 如果该生物数量变化如曲线丙,说明此草原条件较好,该种生物数量较长时间高于K值
17. 如表为研究人员对某地区长毛兔种群进行调查的数据结果。下列相关判断错误的是( )
组成 | 幼年组 | 亚成年组 | 成年组Ⅰ | 成年组Ⅱ | 小计 |
雄性/只 | 10 | 27 | 10 | 5 | 52 |
雌性/只 | 8 | 20 | 10 | 7 | 45 |
合计/只 | 18 | 47 | 20 | 12 | 97 |
组成百分比% | 18.56% | 48.45% | 20.62% | 12.37% | 100% |
性别比例(♀:♂) | 1:1.25 | 1:1.35 | 1:1 | 1:0.71 | 1:1.16 |
A. 调查该长毛兔种群密度时标记物不应容易脱落,也不应引起天敌注意
B. 根据表中数据判断,该长毛兔种群的年龄结构不属于稳定型
C. 该种群不同组别的性别比例均不同,说明调查数据不合理
D. 影响该种群数量变化的因素,除种群数量特征外,还有环境因素
18. 关于 “S” 型曲线的叙述,错误的是( )
A. t 0 ~ t 1 之间,种群数量小于 K /2 ,由于资源和空间相对充裕,种群数量增长较快,增长率不断增加
B. t 1 ~ t 2 之间,由于资源和空间有限,当种群密度增大时,种内斗争加剧,天敌数量增加,种群增长速率下降
C. t 2 时,种群数量达到 K 值,此时出生率等于死亡率,种群增长速率为 0
D. 为有效防治蝗灾,应在 t 1 前及时控制其种群密度
19. 政府对青龙山矿山进行了生态修复,对平台及平地采用“整体覆土+撒播草籽+种植灌木”等手段进行绿化,斜坡采取挂网客土喷播进行复绿,使青龙山披上了绿妆,鸟类及其他物种也越来越丰富。下列相关叙述错误的是( )
A. 青龙山不同地段物种组成的差异,体现了群落的垂直结构
B. 青龙山生态修复进行的演替与弃耕农田的演替类型相同
C. 可以预测青龙山演替的不同阶段,优势植物种群类型不同
D. 采矿产生的大石坑和深水塘,使群落偏离了自然演替的方向
20. 为保护鸟类多样性,某地依据下列示意图将荒草地改建为湿地公园,以作为鸟类的栖息地。拟从“草本植物”“低矮灌木”“高大乔木”中选择适宜树种种植在水岸高地。下列说法错误的是( )
A. 湿地公园中群落演替到相对稳定阶段后,群落内的物种组成不再发生变化
B. 将荒草地改建为湿地公园体现了人类活动能改变演替的速度和方向
C. 为适合不同鸟类筑巢,水岸高地宜选择种植低矮灌木和高大乔木
D. 图中由深水区到水岸高地分布着不同的植物类群,这属于群落的水平结构
21. 在人工垦荒种植到弃耕过程中,某地经历了人工裸地→农田→草地演变,地上的植被在发生明显变化的同时,地下土壤微生物也随之改变,但其速度明显滞后于地上变化。下列叙述错误的是( )
A. 人工垦荒种植改变原有群落演替的方向和速度,弃耕后短时间内不能完全恢复
B. 人工垦荒形成的裸地土壤中,土壤微生物群落由于缺少地上植被而没有垂直结构
C. 人工垦荒可明显改变地上植被类型,再通过植被来间接影响地下土壤微生物群落
D. 该地经历了人工垦荒种植到弃耕后逐渐恢复,说明生态系统具有自我调节能力
22. 古诗词是中华传统文化的瑰宝,很多古诗词不仅抒发了诗人的家国情怀,往往还蕴含着生物学原理。下列对古诗词的理解错误的是( )
A. “草盛豆苗稀”体现了具有竞争关系的两种生物之间有相互抑制作用
B. “燕燕于飞,差池其羽”“燕燕于飞,上下其音”,燕子表达的是物理信息和行为信息
C. “落红不是无情物,化作春泥更护花”中“落红”的物质和能量可以被植物利用
D. “野火烧不尽,春风吹又生”说明了草原生态系统的恢复力稳定性较高
23. 雄安新区“千年秀林”坚守创新植树造林理念,遵循森林自然演替规律,并适度人为干预,以实现森林的自我调节、自我更新、自我演替,最终形成大面积异龄、复层、斑块式混交样式的近自然森林。下列叙述错误的是( )
A. 复层、斑块式种植方式,遵循的是生物群落的空间结构
B. 异龄复层的造林方式有助于提高“千年秀林”的自我调节能力
C. “千年秀林”不需补充系统外的能量便可维持生态系统的正常功能
D. 适度人为干预可以加快林区群落演替的进程,提高新区生态系统的稳定性
24. 下图是河流生态系统受到生活污水(含大量有机物)轻度污染后净化作用示意图。据图分析错误的是( )
A. 水中溶氧量逐渐恢复的原因是藻类释放氧气,同时好氧细菌消耗氧气量下降
B. 在AB段,溶氧量减少的原因藻类减少且好氧细菌的大量繁殖
C. 在BC段上,藻类由于利用污水中的有机物使其数量上升
D. 若上游工厂继续向该河流排放污水,将会破坏该生态系统的稳定性
25. “无废弃物农业”是我国古代传统农业的辉煌成就之一,也是生态工程最早和最生动的一种模式。将人畜粪便、农产品加工过程中的废弃物等,通过堆肥转变为有机肥料施用到农田中。下列说法错误的是( )
A. 无废弃物农业可以改善人类生活环境,减少环境污染
B. 无废弃物农业可以提高土壤肥力,实现“地力常新”
C. 无废弃物农业实现了物质的多级利用和能量的循环再生
D. 现代生态农业吸收了传统农业的“协调、循环和再生”的思想
二、多选题
26. 下列有关人体内环境及稳态的叙述中,错误的是( )
A. 美国生理学家坎农提出内环境稳态的维持是通过神经一体液一免疫调节网络机制实现的
B. 胰岛素、胰蛋白酶都属于内环境的成分
C. 长期营养不良、毛细淋巴管受阻、肾小球肾炎、过敏反应都可能引起组织水肿
D. 淋巴细胞、吞噬细胞都属于免疫细胞,免疫活性物质就是指由免疫细胞产生的发挥免疫作用的物质
27. 当膀胱内尿量达400~500mL时,膀胱充盈、扩张,使膀胱壁的牵张感受器受到刺激而兴奋,传导膀胱充胀感觉的盆神经传入冲动增多,送到冲动脊髓排尿中枢,同时也上传至大脑皮层,产生尿意。在环境条件允许时,便发生排尿反射。下面有关分析不正确的是( )
A. 脑与脊髓中的神经中枢分工明确,独立地调控机体的生命活动
B. 大脑可以对脊髓的排尿中枢进行调控,体现了神经系统对躯体运动的分级调节
C. 大脑皮层产生尿意的部位在其中央前回的顶部附近,且其代表区的范围不大
D. 婴幼儿虽然大脑皮层发育不完善,但排尿反射依然可以进行,只是排尿不完全
28. 饮入大量清水引起尿量增多的现象叫作水利尿。科学家发现向清醒狗的颈动脉内持续灌注高渗盐水或蔗糖溶液5分钟就可以抑制原有的水利尿,而切除垂体后这种反应则完全消失。下列有关叙述正确的是( )
A. 水利尿现象是细胞外液渗透压降低导致的
B. 水利尿被抑制的原因是抗利尿激素促进了肾小管和集合管对水的重吸收
C. 切除垂体后不再抑制原有的水利尿是机体无法合成和分泌抗利尿激素导致的
D. 抑制原有的水利尿是机体进行神经一体液调节的结果
29. 在全球新冠肺炎疫情依然严峻的情况下,注射新冠疫苗成为控制疫情的重要手段。陈薇院士团队研发的腺病毒载体疫苗只需单针接种,根据新冠病毒通过表面棘突蛋白(S蛋白)与人细胞膜上ACE2受体结合后入侵人体细胞的特点,将编码新冠病毒S蛋白的基因插入腺病毒DNA中,构建无害的腺病毒载体。下列相关叙述正确的是( )
A. 新冠病毒主要侵染肺泡细胞,是由于其表面存在ACE2受体
B. 注射疫苗后产生的记忆细胞,会在新冠病毒侵染机体时迅速产生大量抗体
C. 疫苗进入人体内可以持续表达抗原S蛋白,刺激机体产生足量抗体
D. 感染过腺病毒的个体接种该疫苗的免疫预防效果较差
30. 植物开花受多种因素的影响,其中低温诱导和光周期(一天之中白天和黑夜的相对长度)最为重要,研究表明有一系列基因产物控制开花。下图表示光周期(日照长短)诱导植物开花激素的产生以及影响开花的实验,图中植物去掉了顶端的全部叶子,茎端生长点的花芽分化引起植物开花。下列分析错误的是( )
AD植株分别接受长日照、短日照
BC植株方框内为受短日照处理的部分
A. 温度、光照等环境因子能通过调节相关基因的表达,进而调控植物的生长发育
B. 对照实验A和D可说明该植物属于长日照植物
C. 据对照实验B和C可推测该植物感受光周期并产生开花激素的部位是顶端花蕾
D. 根据以上所有实验可得出短日照诱导植物顶端花蕾产生开花激素促进开花
31. 为了探究从重组大肠杆菌中提取质粒的适宜培养时间,科研人员通过培养大肠杆菌并抽样计数、提取质粒进行电泳分析,得到如下结果。相关叙述正确的是( )
A. 培养大肠杆菌时需设置空白对照,以检测实验过程是否有杂菌污染
B. 培养大肠杆菌过程中,摇床培养可防止大肠杆菌聚沉、减少菌体间的质粒转化
C. 涂布平板培养大肠杆菌时,倒置培养有利于减少水分蒸发,减少杂菌污染
D. 在0~28h培养液中大肠杆菌种群数量呈S型增长,16h左右提取质粒较为适宜
32. 互花米草引种后随着其快速繁殖,入侵本地植被群落,生物多样性锐减。下图是某沿海互花米草入侵区域植物群落及主要鸟类类群分布图,相关叙述正确的是( )
A. 互花米草入侵后群落发生演替属于初生演替
B. 从光滩到芦苇丛分布着不同的种群属于群落的垂直结构
C. 互花米草入侵导致某些鸟类的食物减少、栖息地质量降低
D. 由于长期的协同进化,少数鸟类逐步适应互花米草生境
33. 生态学家对某生态系统中各营养级的能量进行统计分析,结果如表。下列叙述错误的是( )
营养级 | 同化量 | 未被利用量 | 分解者分解量 | 呼吸释放量 |
甲 | 4.90×1010 | 2.00×108 | 1.20×1010 | 3.60×1010 |
乙 | 2.40×107 | 6.00×105 | 4.00×105 | 2.30×107 |
丙 | 7.58×108 | 2.40×106 | 6.00×106 | 7.16×108 |
注:单位为kJ·hm-2·a-1
A. 若该生态系统受到DDT污染,则DDT在甲中的浓度最高
B. 第二、三营养级之间的能量传递效率为3.17%
C. 乙、丙中的生物之间可能存在化学信息交流
D. 乙用于生长、发育和繁殖的能量为2.40×107kJ·hm-2·a-1
34. 为了实现可持续发展,现代有机农业、无公害农业通过加大有机肥的使用,提高水肥效率,降低了“石油农业”大量使用化肥、农药对土壤环境造成的伤害。某农科所对三种农业模式的土壤生物情况进行了调查,结果如下表所示。下列说法错误的是( )
农业模式 | 生物组分(类) | 食物网复杂程度(相对值) |
石油农业 | 14 | 1.00 |
有机农业 | 18 | 1.13 |
无公害农业 | 16 | 1.04 |
A. 三种农业模式中有机农业食物网复杂程度高,其土壤生态系统抵抗力稳定性最高
B. 许多土壤小动物身体微小、活动能力强,通常用标记重捕法进行调查
C. 土壤中存在与农作物根部共生的微生物,可以实现能量的循环利用
D. 有机肥的使用能提高土壤腐生菌的种类,有利于生态系统的物质循环
35. 海绵城市建设遵循生态优先等原则,将自然途径与人工措施相结合,最大限度地实现雨水在城市区域的积存、渗透和净化,促进雨水资源的利用和生态环境保护。湿地建设和河流生态修复工程是海绵城市的重要措施,下列叙述正确的是( )
A. 湿地具有净化水质、降解污染物等生态功能,体现了生物多样性的间接价值
B. 湿地生态系统中群落演替的方向和速度不同于陆生生态系统和水生生态系统
C. 恢复后的生态系统,其结构功能可接近受损前的状态
D. 曝气孔增加厌氧微生物降解有机污染物的能力,同时吸附基质可增加微生物附着的表面积,提高了净化效果
三、填空题
36. 帕金森氏病的主要临床表现为静止性震颤(主动肌与拮抗肌交替收缩引起的节律性震颤,常见手指搓丸样动作,频率4 ~ 6 次/s,静止时出现,紧张时加重,随意运动时减轻,睡眠时消失;也可见于下颌、唇和四肢等)、运动迟缓、肌强直和姿势步态障碍。图甲中脑内纹状体通过抑制黑质影响神经元a释放多巴胺,而黑质也可以通过抑制纹状体而影响神经元 b 释放乙酰胆碱,以上两种途径作用于脊髓运动神经元,产生兴奋或抑制“-”表示抑制); 图乙表示患者用某种特效药后的效果图。回答下列问题:
(1)兴奋在b 神经元和脊髓运动神经元之间的传递是_____的,脑中神经元a可抑制脊髓运动神经元的兴奋,说明 _____
(2)患者的纹状体合成乙酰胆碱_____ (填“增多”或“减少”),多巴胺合成及分泌_____ (填“增多”或“减少”),它们的受体都分布在_____。
(3)某科研所研制了另一种治疗帕金森氏病的特效药乙,欲证明特效药乙有治疗效果,应该观察 _____;欲证明特效药乙与特效药甲的作用机理是否相同,应该观察_____。
37. 图甲是特异性免疫的部分过程图,图乙为一种树突状细胞(DC细胞)参与免疫过程的示意图。请据图回答:
(1)图甲所示免疫过程为___________免疫。
(2)细胞B、C、D中具有特异性识别功能的是________。(填字母)
(3)DC细胞处理抗原后,细胞外出现特定的物质能与辅助性T细胞外具有_______作用的受体相结合,激活信号分子(S1、S2),从而激发辅助性T细胞出现免疫效应,此过程说明了细胞膜具有_________________的功能。
(4)DC免疫疗法是通过采集患者自体的外周血液,在体外诱导培养出大量DC细胞,使之负载上肿瘤抗原信息后再回输给患者。这些DC细胞进入患者体内后,还可诱导细胞毒性T细胞迅速产生___________________精确杀伤肿瘤细胞,同时,还能使机体产生免疫记忆,具有防止肿瘤复发的功效,该免疫过程属于__________免疫。
(5)免疫系统能消灭侵入体内的病菌,这体现了免疫系统的_____________功能。
38. 为研究机械压力在豌豆幼苗出土时对上胚轴生长的影响,科研人员完成下列实验。
(1)在植物生长过程中,_____等环境因素参与调节植物的生长。对出土的豌豆幼苗而言,机械压力具有重要影响。
(2)科研人员将若干豌豆幼苗分为实验组和对照组,实验组施加机械压力,对照组不施加(如图1),测定幼苗的乙烯产生量,实验结果如图2。
请结合图1,解释图2两条曲线异同的原因_____。
(3)科研人员进一步实验,给豌豆幼苗施加机械压力(分别覆盖厚度为60mm、90mm、120mm的玻璃珠)或施用不同浓度乙烯处理(单位为ppm),得到图3所示结果。
①由实验结果分析,_____可导致豌豆上胚轴缩短变粗。
②综合上述结果,科研人员推测机械压力导致豌豆上胚轴缩短变粗依赖于乙烯,论证依据是_____。
(4)由此可见,植物生长发育的调控是由_____共同完成的。
39. 平潭岛属于南亚热带海洋性季风气候区,气温适宜。某研究小组运用空间代替时间的方法,选择4个不同演替阶段的群落进行相关研究,部分数据如图所示。
不同演替阶段群落特征
演替阶段 | 生物多样性 | 物种丰富度 |
5年灌草丛 | 1.21 | 15.25 |
15年针叶林 | 2.02 | 20.00 |
25年针阔混交林 | 2.51 | 30.25 |
35年阔叶林 | 221 | 23.25 |
回答下列问题:
(1)研究者选择平潭岛上的不同坡度地区研究不同群落,这能体现群落的_____结构,其不同群落的演替过程依次是_____(用文字和箭头表示)。
(2)平潭岛上群落演替过程中,其土壤pH和养分的变化分别是_____和_____。根据图中生物多样性和物种丰富度的变化规律能否说明群落物种丰富度与生物多样性变化规律总是一致的?请说明理由:_____。
(3)研究发现,不同群落中土壤微生物数量和土壤肥力总呈正相关,其原因是_____。
40. 根据材料,回答下列问题。
材料一:人均生态足迹是指平均维持一个人生存所需要的资源和净化生产过程中产生的二氧化碳的土地和水域面积。在具体计算中,各种资源和能源消费项目被折算为耕地、草场、林地、化石能源、土地和水域等面积。如耕地足迹是指用来生产农产品所要求的土地面积……而碳足迹是指吸收生产、生活中排放的二氧化碳所需要的森林、草地或农田的面积。人均生态足迹的值越大,人类对生态的影响就越大。
材料二:生态赤字/盈余等于一定地区的生态承载力和生态足迹的差额,若该差额小于零,则称为生态赤字,若该差额大于零,则称为生态盈余。
材料三:下图为“我国人均生态足迹组成部分的生态赤字/盈余”。
(1)结合材料,说明人均生态足迹是由哪些部分组成的。____________________________________。
(2)说明我国人均生态赤/盈的发展变化总趋势,并分析原因。___________________________。
(3)据图可知,我国增长最快的生态足迹组成部分是__________________,从资源开发与利用角度提出降低该种组分增长速度的措施: __________________________________。
15,山东省济南市莱芜一中2023-2024学年高三上学期期末模拟生物试题: 这是一份15,山东省济南市莱芜一中2023-2024学年高三上学期期末模拟生物试题,共28页。试卷主要包含了选择题,非选择题等内容,欢迎下载使用。
15,山东省济南市莱芜一中2023-2024学年高三上学期期末模拟生物试题: 这是一份15,山东省济南市莱芜一中2023-2024学年高三上学期期末模拟生物试题,共28页。试卷主要包含了选择题,非选择题等内容,欢迎下载使用。
2024届山东省济南市莱芜第一中学高三上学期期中考试生物试题含解析: 这是一份2024届山东省济南市莱芜第一中学高三上学期期中考试生物试题含解析,文件包含山东省济南市莱芜第一中学2024届高三上学期期中考试生物试题word版含解析docx、山东省济南市莱芜第一中学2024届高三上学期期中考试生物试题docx等2份试卷配套教学资源,其中试卷共43页, 欢迎下载使用。

