浙江省宁波市鄞州区2022-2023学年高一生物下学期期末考试试题(Word版附答案)
展开这是一份浙江省宁波市鄞州区2022-2023学年高一生物下学期期末考试试题(Word版附答案),共13页。试卷主要包含了本次考试期间不得使用计算器;,考试结束后,只需上交答题纸,DCCBA,ABDAB等内容,欢迎下载使用。
鄞州区2022学年第二学期期末考试
高一年级生物学科 (选考)试题
考生须知:
1.本卷共8页满分100分,考试时间90分钟;
2.答题前,在答题卷指定区域完成相应内容的填写和填涂考试号、贴好条形码,所有答案必须写在答题纸上,写在试卷上无效;
3.本次考试期间不得使用计算器;
4.考试结束后,只需上交答题纸。
选择题部分
一、选择题(本大题共35小题,每小题2分,共70分。每小题列出的四个备选项中只有一个是符合题目要求的,不选、多选、错选均不得分)
1.下列关于无机盐和水的叙述,错误的是
A.哺乳动物血液中必须含有一定量的Ca2+,若血液中的Ca2+含量太低,会出现抽搐
B.Fe是构成血红蛋白的重要元素,Mg是构成叶绿素的重要元素
C.高强度运动后肌肉产生的乳酸不会影响人体内的pH,这与某些无机盐离子有关
D.细胞的代谢能力随结合水相对含量的升高而增强
2.右图,甲、乙、丙表示某动物细胞中的不同化合物,下列叙述正确的是
A.物质甲为该生物的主要遗传物质,彻底水解后可获得6种产物
B.可用双缩脲试剂来检测物质乙,注意A液和B液混合后再使用
C.物质丙是一种由甘油、脂肪酸和磷酸等所组成的分子
D.甲、乙、丙三种物质不可能同时出现在线粒体中
3.下列有关构成细胞的化合物种类和鉴别方法的叙述,正确的是
A.几丁质、纤维素等多糖都能用斐林试剂鉴别
B.细胞中的脂质都能被苏丹Ⅲ染成橘黄色,都只含C、H、O三种元素
C.生物体内蛋白质种类众多,都能与双缩脲试剂发生紫色反应
D.检测生物组织中的糖类、脂肪和蛋白质实验中都需要使用光学显微镜观察实验现象
4.下列关于细胞学说的叙述,正确的是
A.细胞学说揭示生物间不存在亲缘关系
B.细胞学说的重要内容之一是动物和植物都是由细胞构成的
C.细胞学说使人们对生物的认识深入到了分子水平
D.细胞学说论证了生物界的多样性和统一性
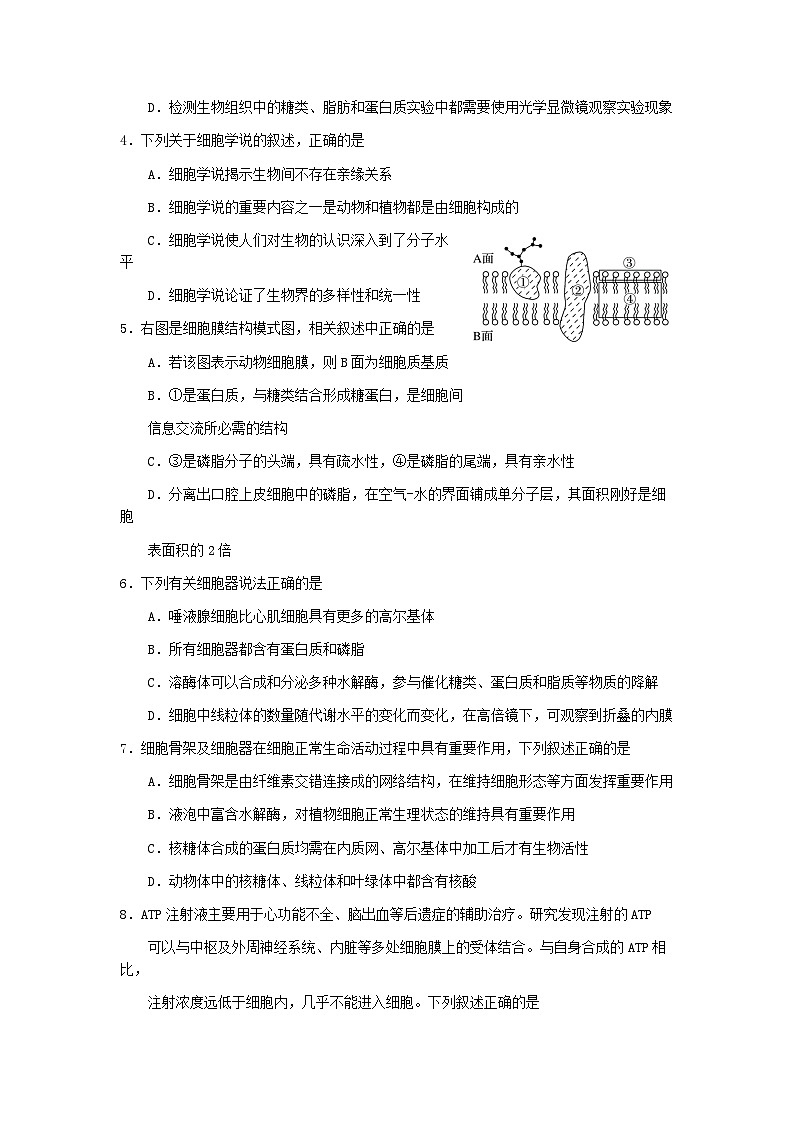
5.右图是细胞膜结构模式图,相关叙述中正确的是
A.若该图表示动物细胞膜,则B面为细胞质基质
B.①是蛋白质,与糖类结合形成糖蛋白,是细胞间
信息交流所必需的结构
C.③是磷脂分子的头端,具有疏水性,④是磷脂的尾端,具有亲水性
D.分离出口腔上皮细胞中的磷脂,在空气-水的界面铺成单分子层,其面积刚好是细胞
表面积的2倍
6.下列有关细胞器说法正确的是
A.唾液腺细胞比心肌细胞具有更多的高尔基体
B.所有细胞器都含有蛋白质和磷脂
C.溶酶体可以合成和分泌多种水解酶,参与催化糖类、蛋白质和脂质等物质的降解
D.细胞中线粒体的数量随代谢水平的变化而变化,在高倍镜下,可观察到折叠的内膜
7.细胞骨架及细胞器在细胞正常生命活动过程中具有重要作用,下列叙述正确的是
A.细胞骨架是由纤维素交错连接成的网络结构,在维持细胞形态等方面发挥重要作用
B.液泡中富含水解酶,对植物细胞正常生理状态的维持具有重要作用
C.核糖体合成的蛋白质均需在内质网、高尔基体中加工后才有生物活性
D.动物体中的核糖体、线粒体和叶绿体中都含有核酸
8.ATP注射液主要用于心功能不全、脑出血等后遗症的辅助治疗。研究发现注射的ATP
可以与中枢及外周神经系统、内脏等多处细胞膜上的受体结合。与自身合成的ATP相比,
注射浓度远低于细胞内,几乎不能进入细胞。下列叙述正确的是
A.1个ATP分子中含有1分子核糖、1分子腺苷和3分子磷酸基团
B.ATP的合成需要酶的催化,酶需要ATP提供能量才能发挥作用
C.注射的ATP主要通过为心、脑细胞内代谢反应供能而发挥治疗作用
D.注射的ATP作为辅助治疗药物主要是利用了其信号分子的作用
9.下列关于细胞生命历程的叙述,正确的是
A.细胞分化是基因在特定的时间和空间条件下选择性表达的结果
B.目前解释细胞凋亡机制的学说主要有自由基学说和端粒学说
C.衰老细胞代谢速率明显降低但细胞内各种基因的表达水平不变
D.细胞内原癌基因和抑癌基因都发生突变是癌细胞形成的必要条件
10.右图为“探究pH值影响过氧化氢酶活性的实验装
置”,下列相关叙述正确的是
A.肝脏匀浆的新鲜程度对实验效果没有影响
B.计时应从过氧化氢溶液接触滤纸片时开始
C.最终量筒内的气体体积可以反应酶活性
D.实验装置使用清水清洗之后即可进行下次实验
11.下列关于假说-演绎法的分析正确的是
A.亲本产生配子时,成对的遗传因子发生分离属于演绎的内容
B.为了验证提出的假说是否正确,孟德尔设计并完成了测交实验
C.孟德尔提出的假说的核心内容是“受精时,雌雄配子的结合是随机的”
D.得出分离定律时采用了假说—演绎法,得出自由组合定律时未使用
12.将A、B两种物质混合,t1时加入酶C。下图为最适温度下A、B浓度的变化曲线。
下列叙述正确的是
A.酶C降低了B生成A这一反应的活化能
B.该过程中反应的速度在t1之后不断提高
C.适当提高反应温度,t2值将会向右移动
D.改变该过程的pH,B曲线最大值会上移
13.下列关于观察根尖分生区组织细胞的有丝分裂的说法,错误的是
A.可以选用高等植物的根尖或芽尖作为观察实验的材料
B.细胞中的染色体容易被碱性染料甲紫溶液着色
C.装片的制作流程为解离→染色→漂洗→制片
D.需要利用高倍显微镜观察有丝分裂不同时期的细胞
14.某同学将植物细胞浸在一定浓度的蔗糖溶液中,并在显微镜下观察细胞的形态变化,
结果示意图右图,甲、乙分别为实验开始和结束时的细胞形态。下列叙述正确的是
A.实验开始时,植物细胞的细胞液浓度等于外界溶液浓度
B.实验过程中,植物细胞的吸水能力逐渐变大,颜色变深
C.实验过程中,水分子通过主动转运进入细胞
D.实验结束时,植物细胞的细胞液浓度大于外界溶液浓度
15.某研究小组对菠菜绿叶中的色素进行提取,并用纸层析法进行分离,分离结果如右
图所示。下列叙述正确的是
A.甲、乙色素带呈黄绿色,丙、丁色素带呈蓝绿色
B.丁色素带最宽,所含的色素在层析液中扩散速度最快
C.菠菜绿叶的新鲜程度不会影响四种色素带宽窄的比例
D.实验中通过研磨使细胞破裂,有利于有机溶剂提取色素
16.在“噬菌体侵染细菌的实验”中,下列叙述正确的是
A.噬菌体增殖过程中的原料和能量均由细菌提供
B.可用含N和P的培养基替代大肠杆菌培养基培养噬菌体
C.用32P标记噬菌体侵染未标记的细菌,搅拌不充分将显著降低上清液中的放射性强度
D.用35S标记噬菌体侵染未标记的细菌,保温时间过长将显著提高上清液中放射性强度
17.据右图判断有关孟德尔一对相对性状的遗传实验,错误的描述是
A.自交实验不用进行图中的操作过程
B.该图所示的实验,其高茎植株为母本
C.①和②的操作过程中先进行①后进行②
D.正交实验的子代和反交实验的子代性状表现不同
18.某生物兴趣小组尝试构建减数分裂过程中染色体变化的模型。下列叙述正确的是
A.该活动若用橡皮泥模拟染色体,可用2种颜色、2种不同长度的橡皮泥
B.将两种颜色、长度相同的染色单体中部用铁丝扎起,代表复制完成一条染色体
C.将8条染色体的着丝粒排列在赤道面上,可表示减数分裂I中期染色体行为模型
D.模拟减数分裂Ⅰ后期时,细胞一极的橡皮泥颜色和数目与另一极的橡皮泥相同
19.研究发现,某些蛋白质的肽链进入内质网腔后,经过初步折叠和修饰,在内质网膜上多种蛋白的作用下,形成COPⅡ膜泡,定向运至高尔基体。若一些尚未在内质网完成初步折叠修饰的蛋白质被误送至高尔基体,则其会被高尔基体中的一些受体蛋白(蛋白A)所识别,在高尔基体膜上多种蛋白的作用下,形成COPI膜泡,将这些错误蛋白定向运回内质网。下列相关叙述错误的是
A.COPI、COPⅡ膜泡上受体蛋白的识别依赖于糖蛋白的结构
B.COPI、COPⅡ膜泡的运输依赖于生物膜的选择透性
C.错误蛋白通过COPI膜泡运回内质网的过程消耗能量
D.若破坏高尔基体中的蛋白A,则可能出现功能异常的分泌蛋白
20.某同学将两色围棋子放到不透明的箱子中,模拟性状分离比的实验。下列叙述正确的是
A.甲、乙两个箱子代表雌、雄生殖器官,两个箱子中围棋子的总数量必须相等
B.每个箱子中两色的围棋子代表两种类型的配子,数量可以不相等
C.从每个箱子抓取围棋子并统计,抓取后不放回不会影响统计
结果
D.多次抓取后,同色围棋子组合与不同色围棋子组合出现的比
例大致相等,即杂合子与纯合子出现的频率相等
21.科研人员开展了萌发种子呼吸作用的相关研究,利用右图所示装置探究其呼吸方式。实验开始前将阀门B打开,红色液滴静止位置标记为O点,关闭阀门B后持续观察液滴的移动情况,待稳定后记录测量结果,不考虑环境条件可能造成的影响。下列有关分析错误的是
A.为使测量结果更准确,还需增设对照组,即将装置内萌
发种子替换为等量煮熟的萌发种子
B.若红色液滴向O点右侧移动了L单位,则L表示萌发种子对O2的消耗量
C.若红色液滴移动至O点左侧,说明该萌发种子中一定存在无氧呼吸
D.若红色液滴移动至O点右侧,说明该萌发种子呼吸作用底物中可能还有脂肪等物质
22.下列有关基因重组叙述正确的是
A.姐妹染色单体的交换可引起基因重组
B.Aa个体自交因基因重组后代出现隐性个体
C.基因重组是生物变异的根本来源
D.生物通过有性生殖,实现了基因重组,生物进化的速度明显加快
23.如基因启动子序列中的胞嘧啶发生甲基化后转变成5-甲基胞嘧啶。下列叙述正确的是
A.胞嘧啶发生甲基化后仍然与腺嘌呤配对
B.亲代DNA的甲基化不会遗传给子代
C.基因启动子序列中的这种变化可能会影响其与RNA聚合酶结合
D.启动子甲基化不会改变基因序列,也不会改变生物的表型
24.下列有关生物育种技术的叙述,正确的是
A.杂交育种就是将不同物种的优良性状重新组合
B.诱变育种可明显提高与有利变异相关基因的突变频率
C.花药离体培养是产生单倍体植株的简便而有效的方法
D.用秋水仙素处理单倍体幼苗所获得的植株均为纯合子
25.下列有关基因突变分析错误的是
A.在基因突变形成后,突变基因的碱基序列发生了改变
B.亲代的突变基因不一定能传递给子代
C.基因突变不可以自发产生,必须要X射线等物理或化学等因素诱发
D.子代获得突变基因不一定能改变性状
26.现有新发现的一种感染A细菌的病毒B,科研人员设计了如图所示两种方法来探究该病毒的遗传物质是DNA还是RNA。一段时间后检测甲、乙两组子代病毒B的放射性和丙、丁两组子代病毒B的产生情况。下列相关说法正确的是
A.同位素标记法中,若换用3H标记上述两种核苷酸不能实现实验目的
B.酶解法中,向丙、丁两组分别加入DNA酶和RNA酶应用了加法原理
C.若甲组产生的子代病毒B无放射性而乙组有,则说明该病毒的遗传物质是RNA
D.若丙组能产生子代病毒B而丁组不能产生,则说明该病毒的遗传物质是DNA
27.核孔复合物(NPC)是细胞核的重要结构,曾被Nature杂志评为结构生物学领域最被期待解决的重大科学问题。施一公团队解析了来自非洲爪蟾NPC的近原子分辨率结构,并取得了突破性进展,该团队通过电镜观察到NPC“附着”并稳定融合在与细胞核膜高度弯曲的部分。下列叙述错误的是
A.附着NPC的核膜为双层膜结构,且与内质网膜相连
B.核仁中的染色质是遗传信息的主要载体,是生命活动的“蓝图”
C.NPC具有选择性,蛋白质等大分子通过NPC进出细胞核没有穿过生物膜
D.通常新陈代谢旺盛的细胞中NPC的数量比较多
28.已知某双链病毒X的核酸片段,其中一条链上的A:G:T:C=3:2:4:1,下图是某同学用相应材料构建的病毒X的部分核酸片段,下列叙述正确的是
A.1表示核糖或脱氧核糖
B.病毒X的核酸片段中,每个磷酸都连接两个脱氧核糖
C.若构建好2的互补链后,需加上8个氢键
D.该病毒的遗传物质中A+T所占的比例为60%
29.某植物的花色有红色和白色两种,该相对性状可能由一对等位基因(A/a)控制,也可能由两对等位基因(A/a和B/b)控制。红花植株甲进行自花传粉,子一代中红花:白花=15:1。下列推测不支持该分离比的是
A.甲的基因型为Aa,雌配子中A:a=7:1
B.甲的基因型为Aa,雌雄配子中A:a=3:1
C.甲的基因型为AaBb,产生的可育雌雄配子各有4种且比例相同
D.甲的基因型为AaBb,产生的可育雌雄配子只有AB、ab,且比例为2:1
30.某玉米植株(基因型为Cc,C基因决定子粒有色,c基因决定子粒无色)中携带C基因的染色体发生了末端缺失。在细胞分裂过程中,末端缺失的染色体因失去端粒而不稳定,其姐妹染色单体可能会连接在一起,并在着丝粒分裂后向两极移动时出现“染色体桥”结构。因纺锤丝的作用,“染色体桥”可在两着丝粒间任一位置发生断裂,形成的两条子染色体移到细胞两极。不考虑其他变异,关于该缺失个体的说法错误的是
A.在子粒细胞有丝分裂中期可观察到“染色体桥”结构
B.某些子粒细胞可能因不含C基因而形成无色组织
C.含C基因的子细胞持续分裂,可形成含多个C基因的子细胞
D.该植株所结子粒可能呈现出花斑色(有色组织和无色组织混合在一起)
31.右图表示某家族成员中患甲(相关基因用A/a表示)、乙(相关基因用B/b表示)两种遗传病的情况。已知两对基因只有一个位于X染色体上,甲病患者群体中杂合子的比例18/19,I-4不携带致病基因,下列分析错误的是
A.基因B、b位于X染色体上
B.Ⅱ-5的致病基因来源于I-3
C.Ⅱ-2和Ⅱ-3生一个不患甲病孩子的概率为3/19
D.若Ⅲ-1甲病基因为杂合子,Ⅲ-1与Ⅲ-2生一个患病孩子的概率为3/4
32.将一个果蝇精原细胞(所有DNA双链均被32P标记)置于不含32P的培养基中培养,该精原细胞连续分裂两次,形成4个子细胞。下列说法错误的是
A.若4个子细胞中有的没有放射性,则此精原细胞进行的是有丝分裂
B.若4个子细胞中均有放射性,则此精原细胞进行的一定是减数分裂
C.若每个子细胞中只有1个染色体组,则每个子细胞中均有放射性
D.若每个子细胞均含有Y染色体,则在分裂过程中一个细胞最多可能有4个染色体组
33.ABC转运蛋白是一类跨膜转运蛋白,参与细胞吸收多种营养物质,每种ABC转运蛋白均有物质运输的特异性。ABC转运蛋白的结构及转运过程如下图所示。下列相关推测合理的是
A.ABC转运蛋白可提高CO2的跨膜运输速
率
B.ABC转运蛋白参与的跨膜运输方式属于
协助扩散
C.Cl—和葡萄糖依赖同一种ABC转运蛋白跨膜运输
D.若ATP水解受阻,ABC转运蛋白不能完成转运过程
34.进入线粒体基质的蛋白质需要基质导向序列,进入的部位在线粒体内膜和外膜的接触处,进入的过程需要ATP水解供能,还需要线粒体内膜两侧具有一定的电化学梯度,具体过程如图所示。下列叙述正确的是
A.线粒体的内膜和外膜是完全分离的
B.与细胞呼吸有关的酶均分布在线粒体基质
C.进入线粒体基质的蛋白质可能参与有氧呼吸
第二阶段
D.含基质导向信号的蛋白质的跨膜运输过程属于放能反应
35.某水稻品种雄性不育与TMS5和Ub基因有关,TMS5基因编码正常的核酸酶RNaseZS1,tms5基因编码的RNaseZS1无活性。Ub基因编码Ub蛋白(其等位基因无此功能),25℃以上高温能诱导Ub基因过度表达出Ub蛋白导致花粉败育,机理如下图。下列说法正确的是
A.Ub基因过度转录是导致雄
性不育的直接原因
B.由图可知,雄性不育属于显性性状
C.利用雄性不育水稻作父本进行杂交
育种,具有不需要去雄的优势
D.若水稻为tms5基因纯合且温度在
25℃以上,则表现为雄性不育
非选择题部分
二、非选择题(本大题共4小题,共30分)
36.(6分)下列是关于某哺乳动物的细胞分裂信息,请分析回答:
(1) 由图甲可知,该动物的性别为____性,细胞②的名称是_________;图甲中细胞③含有_________对同源染色体。
(2)如果图乙中Ⅰ→Ⅱ完成了图丙中_________(用字母表示)段的变化,则图乙中表示核DNA的是_________(填a、b、c)。
(3)图丙中CD段形成的原因是_________。
37.(9分)如图是有关黄瓜绿叶组织的相关图解,其中图1是叶肉细胞的光合作用过程图解;图2表示种植黄瓜的密闭大棚内一昼夜二氧化碳浓度的变化。请据图回答下列问题。
(1)由图1可知,A、B分别代表的物质是_____、_____,要想使叶绿体内C3的含量快速下降,可以改变的环境条件是_______;若光反应中O2的生成发生在类囊体膜内,产生的O2扩散到同一细胞的线粒体中被利用,至少要经过_____层生物膜。
(2)图2中甲、乙、丙、丁4点中光合作用速率等于呼吸作用速率的有_______;乙到丙段大棚内CO2浓度下降的原因是_________。
(3)从生长状况相同的黄瓜叶片上剪出大小相同的若干圆片,抽干叶片细胞内的气体,将叶片平均分成若干份;分别置于不同浓度的NaHCO3溶液中,在最适温度下,给予相同的一定强度光照,测量圆叶片上浮至液面所需时间,其记录结果绘成曲线如图3所示,请据此回答:根据图3分析bc段曲线平缓的限制因素最可能是_____;而c点以后曲线上行,其原因应该是NaHCO3浓度太大,导致_____,光合速率____(填上升或下降)。
38.(8分)狂犬病是由狂犬病毒(RABV)引起的一种人兽共患病。科研人员对 RABV 的增殖机制及其与宿主相互作用的机制进行了研究。RABV 进入机体后会通过神经纤维运动到中枢神经系统后大量增殖,图甲为RABV 在神经元中的增殖过程。回答下列问题(图甲中b 表示大分子物质,1和2表示中心法则涉及的过程)。 图甲
(1)已知人感染RABV初期,病毒少量繁殖且神经细胞仍存活,推测这段时间内,被RABV 感染的神经细胞内所有可能发生的中心法则过程为______(填序号),其中能在细胞核中进行的过程为_____(填序号) 。
① DNA复制 ②RNA 复制 ③转录 ④逆转录 ⑤翻译
(2)RABV 在宿主细胞内进行1过程,此过程需要的原料为_________。在宿主细胞内进行2过程,生成的产物b为_________。为了提高该过程的效率,一个RNA上会串联多个________。
华中农业大学狂犬病研究团队报道了一种新型的长链非编码RNA(EDAL)能够显著抑制RABV 的增殖,其机制如图乙所示,已知P蛋白可以通过抑制子代RABV逃逸避免其侵染更多的细胞(图乙中“→”表示促进,“⊥ ”表示抑制)。
(3)由图乙所示信息,推测能够抑制RABV 增殖的事件有______。
A.天然构象的E酶 B.修饰后的E酶
C.P基因启动子的甲基化 D.正常P基因启动子
(4)科研人员将EDAL基因导入小鼠体内,一段时间后用RABV 感染小鼠,EDAL 基因_____(填具体中心法则过程)出的EDAL会与E酶结合并____ 图乙
(填 “促进”或“抑制”)P基因启动子的甲基化。
39.(7分)某纯合野生型果蝇品系经γ射线照射后,从大量子代群体中获得了4种浅红眼的单基因突变纯合品系甲、乙、丙和丁,分别与野生型果蝇进行杂交,实验结果如表所示(“+”表示红眼,“m”表示浅红眼,相关基因均不位于Y染色体上,不考虑致死、交叉互换的情况)。
组别 | 亲本果蝇 | F1果蝇的表型 | F1果蝇的表型及数量 | |||||
雌性 | 雄性 | 雌性 | 雄性 | 雌性 | 雄性 | |||
+ | m | + | m | |||||
1 | 甲 | 野生型 | + | + | 762 | 242 | 757 | 239 |
2 | 乙 | 野生型 | + | + | 312 | 101 | 301 | 105 |
3 | 丙 | 野生型 | + | m | 114 | 104 | 111 | 102 |
4 | 丁 | 野生型 | + | m | 160 | 151 | 155 | 149 |
回答下列问题:
(1)选择果蝇作为遗传学实验的材料,其优势是_________(答出1点即可)。
(2)实验结果表明浅红眼是_________(填“显性”或“隐性”)性状。由杂交结果可知,突变基因在X染色体上的是突变品系_________,甲和丙品系不同突变基因的遗传遵循_________定律。
(3)为探究甲、乙品系不同浅红眼突变基因之间的关系,选择甲品系的雌果蝇和乙品系的雄果蝇进行杂交实验,F1随机交配得到F2。
①若F2表型全为______,则突变基因为同一基因突变所致;
②若F2表型及比例为____,则突变基因为同源染色体上的非等位基因;
③若F2表型及比例为_____,则突变基因为非同源染色体上的非等位基因。
一、选择题部分
1-5.DCCBA
6-10.ABDAB
11-15.BCCDD
16-20.ADABD
21-25.BDCCC
26-30.CBCDA
31-35.DBDCD
二、非选择题部分
36
1) 雌 初级卵母细胞 0
2) AB c
3) 着丝粒分裂
37
1) CO2 ATP和NADPH 增强光照或不提供CO2 5
2) 乙和丙 光合作用强度大于呼吸作用
3)光照强度 细胞失水气孔关闭 下降
38
1)②③⑤ ③
2)核糖核苷酸 多肽(蛋白质) 核糖体
3)D
4)转录 抑制
39
1) 果蝇后代数量多,生活周期短,有多对易于区分的相对性状
2) 隐性 丙、丁 自由组合
3) ①浅红眼
② 红眼:浅红眼≈1:1
③
相关试卷
这是一份浙江省宁波市2023-2024学年高一上学期期末考试生物试卷(Word版附解析),文件包含浙江省宁波市2023-2024学年高一1月期末生物试题Word版含解析docx、浙江省宁波市2023-2024学年高一1月期末生物试题Word版无答案docx等2份试卷配套教学资源,其中试卷共35页, 欢迎下载使用。
这是一份浙江省宁波市鄞州区2022-2023学年高一生物下学期期末试题(Word版附解析),共33页。试卷主要包含了本次考试期间不得使用计算器;,考试结束后,只需上交答题纸, 下列有关细胞器说法正确的是等内容,欢迎下载使用。
这是一份浙江省宁波市九校2022-2023学年高一生物下学期期末联考试题(Word版附解析),共22页。试卷主要包含了选择题,非选择题等内容,欢迎下载使用。

