2023年内蒙古通辽市中考化学真题(含解析)
展开2023年内蒙古通辽市初中毕业生学业考试试卷
化学
注意事项:
1.本试卷共6页,17小题,满分为50分,与物理同卡不同卷,合考时间为120分钟。
2.根据网上阅卷需要,本试卷中的所有试题均要求在答题卡上作答,答在本试卷上的答案无效。
可能用到的相对原子质量:H-1 C-12 N-14 O-16 S-32 Ca-40 Fe-56 Zn-65
一、选择题(本题包括10小题,每小题2分,共20分。每小题只有一个正确答案,请在答题卡上将代表正确答案的字母用2B铅笔涂黑。)
1. 化学为人类提供了丰富的生活、生产资料。下列过程主要涉及化学变化的是
A. 沙里淘金 B. 粮食酿酒
C. 麦磨成面 D. 石蜡熔化
【答案】B
【解析】
【详解】A、沙里淘金,只是将沙子里的金淘洗出来,无新物质生成,属于物理变化;
B、粮食酿酒,有酒精等新物质生成,属于化学变化;
C、麦磨成面,只是形状的改变,无新物质生成,属于物理变化;
D、石蜡熔化,只是状态的改变,无新物质生成,属于物理变化。
故选B。
2. 下列物质所属类别正确的是
A. 氢气一化合物 B. 空气—纯净物
C. 碳酸氢钠—盐 D. 冰水混合物—混合物
【答案】C
【解析】
【详解】A、氢气是由氢元素组成的气体,属于单质,故A错误;
B、空气中含有氢气氧气等多种物质,属于混合物,故B错误;
C、碳酸氢钠即NaHCO3,是能电离出金属阳离子钠离子和酸根阴离子碳酸氢根离子的化合物,属于盐类,故C正确;
D、冰水混合物中只含有水分子,属于纯净物,故D错误。
故选C。
3. 正确的实验操作是实验成功的保证。以下操作正确的是
A. 取用稀硝酸 B. 转移蒸发皿
C. 检查装置气密性 D. 测溶液的pH
【答案】C
【解析】
【详解】A、为防止腐蚀胶头滴管,使用滴管的过程中不可平放或倒置滴管,图示操作错误;
B、正在加热的蒸发皿温度较高,为防止烫伤手,不能用手直接拿热的蒸发皿,应用坩埚钳夹取,图示操作错误;
C、检查装置气密性的方法:连接仪器,把导管的一端浸没在水里,双手紧贴试管外壁,若导管口有气泡冒出,则说明装置不漏气,图示操作正确;
D、用pH试纸测定溶液的pH时,正确的操作方法为在白瓷板或玻璃片上放一小片pH试纸,用玻璃棒蘸取待测液滴到pH试纸上,把试纸显示的颜色与标准比色卡比较,读出pH。不能将pH试纸伸入待测液中,以免污染待测液,图示操作错误;
故选C。
4. 下列物质由分子构成的是
A. 碳酸钾 B. 液氧 C. 金刚石 D. 银
【答案】B
【解析】
【详解】A、碳酸钾是含有金属元素和非金属元素的化合物,碳酸钾是由钾离子和碳酸根离子构成的,故选项错误;
B、液氧是液态的氧气,氧气属于气态非金属单质,是由氧分子构成的,故选项正确;
C、金刚石属于固态非金属单质,是由碳原子直接构成的,故选项错误;
D、银属于金属单质,是由银原子直接构成的,故选项错误。
故选B。
5. 对下列事实解释不合理的是
A. 钛合金被广泛应用于航天航空——钛合金硬度大、耐腐蚀
B. 食品包装中充氮气以防腐——通常情况下,氮气化学性质不活泼
C. 蓝墨水在热水中比在冷水中扩散得快——温度越高,分子运动越快
D. 氨气可以被压缩成液氨——氨气分子体积变小
【答案】D
【解析】
【详解】A、钛合金具有硬度大,耐腐蚀的性质,被广泛应用于航天航空,故A解释合理;
B、通常情况下,氮气化学性质不活泼,可用作保护气,故可在食品包装中充氮气以防腐,故B解释合理;
C、蓝墨水在热水中比在冷水中扩散得快,是因为温度越高,分子运动越快,故C解释合理;
D、氨气可以被压缩成液氨,是因为分子间有间隔,在加压时分子之间的间隔变小,分子本身的体积不变,故D解释不合理;
故选D。
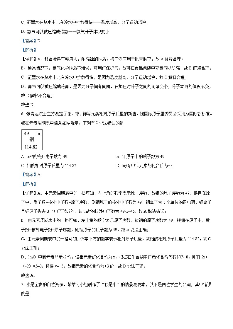
6. 张青莲院士主持测定了铟、铱、铈等元素相对原子质量的新值,被国际原子量委员会采用为国际新标准。铟在元素周期表中信息如图所示。下列有关说法错误的是
A. 1n3+的核外电子数为49 B. 铟原子中的质子数为49
C. 铟的相对原子质量为114.82 D. In2O3中铟元素的化合价为+3
【答案】A
【解析】
【详解】A、由元素周期表中的一格可知,左上角的数字表示原子序数,故铟的原子序数为49,根据在原子中,质子数=核外电子数=原子序数,则铟原子的核外电子数为49,铟离子带3个单位的正电荷,铟离子是铟原子失去3个电子形成的,故1n3+的核外电子数为49-3=46,故A说法错误;
B、由元素周期表中的一格可知,左上角的数字表示原子序数,故铟的原子序数为49,根据在原子中,质子数=核外电子数=原子序数,则铟原子的质子数为49,故B说法正确;
C、由元素周期表中的一格可知,汉字下方的数字表示相对原子质量,故铟的相对原子质量为114.82,故C说法正确;
D、In2O3中氧元素显示-2价,设铟元素化合价为x,根据在化合物中正负化合价代数和为0,则有2x+(-2)×3=0,解得x=+3,故铟元素的化合价为+3价,故D说法正确;
故选A。
7. 水是宝贵的自然资源,某学习小组创作了“我是水”的情景剧剧本,以下是四位学生的台词,其中错误的是
A. 学生甲:“合理施用农药、化肥,不随意填埋垃圾,都是人类爱护我的表现。”
B. 学生乙:“我可以在空气中与二氧化碳发生化学反应,使常温下雨水的pH<7。
C. 学生丙:“我能使可燃物的温度降至着火点以下,可灭火。”
D. 学生丁:“酸碱中和反应能生成我,能生成我的化学反应一定是中和反应。”
【答案】D
【解析】
【详解】A.合理施用农药、化肥,不随意填埋垃圾,都是对水资源的爱护行为,故选项A不符合题意;
B.水可以在空气中与二氧化碳发生化学反应,生成碳酸,使常温下雨水呈酸性,pH<7,故选项B不符合题意;
C.水在灭火时,对燃烧的物体进行降温,使可燃物的温度降至着火点以下,故选C不符合题意;
D.酸碱中和反应能生成水,但生成水的化学反应不一定是中和反应,例如过氧化氢催化分解生成水和氧气,不属于中和反应,故选项D符合题意。
故选D。
8. 下列操作或方法不能达到实验目的的是
选项 | 操作或方法 | 实验目的 |
A | 闻气味 | 鉴别氯化钠溶液和白醋 |
B | 将带火星的木条伸入集气瓶内观察 | 检验集气瓶内气体是否为氧气 |
C | 加入足量铝粉 | 除去硝酸铜溶液中的硝酸银 |
D | 将浓硫酸沿着烧杯壁,缓慢地注入水中, 并用玻璃棒不停搅拌 | 稀释浓硫酸 |
A. A B. B C. C D. D
【答案】C
【解析】
【详解】A、氯化钠溶液没有味道,白醋有酸味,可以用闻气味的方法鉴别氯化钠溶液和白醋,故A能达到实验目的;
B、氧气具有助燃性,能使带火星的木炭复燃,所以可用带火星的木条伸入集气瓶内,检验瓶内气体是否为氧气,故B能达到实验目的;
C、根据金属活动性顺序铝>铜>银,加入足量的铝粉,硝酸铜和硝酸银都会与铝粉发生反应,除去杂质的同时也除去了原物质,不符合除杂原则,故C不能达到实验目的;
D、稀释浓硫酸时,要把浓硫酸缓缓地沿器壁注入水中,同时用玻璃棒不断搅拌,以使热量及时地扩散;一定不能把水注入浓硫酸中,故D能达到实验目的;
故选C。
9. 二氧化碳和氢气在一定条件下转换为化工原料乙烯(C2H4),是我国科学研究的又一重大突破,其反应微观过程如下图所示。下列说法错误的是
A. 化学反应的本质是原子的重新组合
B. 乙烯中碳元素和氢元素的质量比是1:2
C. 在化学反应中分子本身发生了改变
D. 参加该化学反应的二氧化碳和氢气的质量比是22:3
【答案】B
【解析】
【详解】A、由反应的微观变化过程示意图可知,反应前后原子种类、数目没有变化,可看出原子结合方式发生改变,可判断化学反应的本质是原子的重新组合,故A说法正确;
B、乙烯中碳元素和氢元素的质量比是(12×2):(1×4)=6:1,故B说法错误;
C、由反应的微观变化过程示意图可知,化学反应前后分子种类发生改变,即在化学反应中分子本身发生了改变,故C说法正确;
D、由反应的微观变化过程示意图可知,氢气与二氧化碳在催化剂和加热条件下反应生成乙烯和水,该反应的化学方程式为:,参加该化学反应的二氧化碳和氢气的质量比是(2×44):12=22:3,故D说法正确;
故选B。
10. 学会识图能发展化学思维。下列图像不能正确反映对应变化关系的是
A. 向等质量的水中分别加入等质量的氢氧化钠和硝酸铵固体
B. 向等质量、等浓度稀硫酸中分别逐渐加入锌粉和铁粉至过量
C. 向一定质量的氢氧化钠溶液中逐滴加入稀盐酸
D. 向过氧化氢的水溶液中加入二氧化锰制氧气
【答案】A
【解析】
【详解】A、氢氧化钠溶解放热,溶液温度升高,硝酸铵溶解吸热,溶液温度降低,该选项不正确;
B、由于、,则刚开始时,等量的铁和锌与足量的硫酸反应时,铁产生氢气较多,但当金属过量时,锌和铁消耗的硫酸质量相同,则产生氢气质量相同,该选项正确;
C、氢氧化钠溶液显碱性,溶液pH>7,而氢氧化钠和盐酸反应生成氯化钠和水,则溶液pH减小,且盐酸pH<7,最后溶液pH<7,该选项正确;
D、过氧化氢在二氧化锰催化作用下生成水和氧气,则反应过程中水质量增大,且反应结束后,水质量不变,该选项正确。
故选A。
二、填空与简答题(本题包括3小题,共12分)
11. 阅读下列短文并回答问题。
N2O是一种温室气体,由于N2O在大气中的存留时间长,大气中N2O含量过高会加剧全球变暖。在微生物作用下土壤中氮元素转化为N2O是大气中N2O的最主要来源之一。在大棚蔬菜、农产品生产中施用石灰氮(CaCN2),能减少土壤中N2O的排放。查阅相关资料可知,石灰氮在土壤中与水反应生成氢氧化钙和氰氨(H2CN2),氰氨可进一步与水反应生成尿素[CO(NH2)2]。
CO2是另一种温室气体,减少CO2的排放,实现碳中和,已成为全球共识。碳替代、碳减排、碳封存、碳循环是实现碳中和的4种主要途径。科学家预测,到2050年,4种途径对全球碳中和的贡献率如图所示。
(1)氰氨生成尿素的化学方程式为:H2CN2+H2O=CO(NH2)2,该反应属于______(填基本反应类型)。
(2)石灰氮与水反应生成氢氧化钙和氰氨的化学方程式为______。
(3)由图可知,到2050年,碳减排对全球碳中和的贡献率排在第______位。
(4)人工光合固氮装置通过电化学手段将二氧化碳还原为甲酸,反应的化学方程式为:,X的化学式为______。
【答案】(1)化合反应
(2)
(3)2##二 (4)O2
【解析】
【小问1详解】
该反应是由两种物质反应生成一种物质,符合多变一的特点,属于化合反应;
【小问2详解】
石灰氮与水反应生成氢氧化钙和氰氨,该反应的化学方程式为:;
【小问3详解】
由图可知,到2050年,碳替代为47%、碳减排为21%、碳循环为17%、碳封存为15%,故碳减排对全球碳中和的贡献率排在第2位;
【小问4详解】
根据质量守恒定律,反应前后原子种类和数目不变,反应前有2个C、6个O、4个H,反应后有2个C、4个O、4个H,故X中有2个O,化学式为O2。
12. 下表是碳酸钠和氯化钠在不同温度时的溶解度。请回答下列问题。
温度/℃ | 0 | 10 | 20 | 30 | 40 | |
溶解度/g | NaCl | 35.7 | 35.8 | 36.0 | 36.3 | 36.6 |
Na2CO3 | 7.0 | 12.5 | 22.0 | 40.0 | 48.8 | |
(1)40℃时,将16g氯化钠溶解在50g水中,得到______(填“饱和”或“不饱和”)溶液。
(2)取30℃时碳酸钠和氯化钠的饱和溶液各100g,降温至20℃,析出碳酸钠的质量______(填“大于”或“小于”)氯化钠的质量。
(3)海水晒盐是利用______的方法获得晶体。
(4)将接近饱和的碳酸钠溶液变为饱和溶液,可采用的方法是______(写出一种即可)。
【答案】(1)不饱和 (2)大于 (3)蒸发结晶 (4)加碳酸钠固体
【解析】
【小问1详解】
据表格可知,40℃时氯化钠的溶解度为36.6g,其涵义是40℃时,100g水中最多溶解36.6g氯化钠,溶液达到饱和状态,即该温度下,50g水中最多能溶解氯化钠18.3g。所以40℃时,将16g氯化钠溶解在50g水中,得到不饱和溶液。故填:不饱和。
【小问2详解】
降温后溶解度减小的多的析出的晶体就多,由表格可知将30℃时碳酸钠和氯化钠的饱和溶液各100g,降温至20℃,碳酸钠的溶解度减小的多,所以析出的多。即析出碳酸钠的质量大于氯化钠的质量。故填:大于。
【小问3详解】
食盐的溶解度受温度变化的影响较小,从食盐溶液中获得食盐主要利用阳光和风力蒸发水分,使海水中的水分蒸发掉,使氯化钠结晶出来,利用的是蒸发溶剂的方法。即海水晒盐是利用“蒸发结晶”的方法来得到食盐晶体的。故填:蒸发结晶。
【小问4详解】
据表格可知,碳酸钠的溶解度随着温度的升高而增大,将接近饱和的碳酸钠溶液转化为饱和溶液,可采用增加碳酸钠、蒸发溶剂、降低温度等方法,其中增加碳酸钠是最可靠的方法。故填:加碳酸钠固体。
13. 下图是用粗硅原料(含氧化镁杂质,不考虑其他杂质与酸反应)制备高纯硅和金属镁的流程。
已知:硅不与稀盐酸反应。请回答下列问题。
(1)操作1的名称是______。
(2)上述流程中,可循环利用的物质是______。
(3)滤液中含有的阳离子为______。
(4)MgCl2制备Mg的化学方程式为______。
【答案】(1)过滤 (2)HCl、Cl2
(3)Mg2+、H+
(4)
【解析】
【小问1详解】
操作1实现了固液分离,名称是过滤;
【小问2详解】
由图可知,HCl、Cl2既是反应物,又是生成物,可以循环利用;
【小问3详解】
氧化镁和稀盐酸反应生成氯化镁和水,硅和其它杂质与稀盐酸不反应,稀盐酸过量,故滤液中含有的阳离子为:Mg2+、H+;
【小问4详解】
氯化镁在通电的条件下反应生成镁和氯气,该反应的化学方程式为:。
三、实验与探究题(本题包括3小题,共14分)
14. 有A、B、C、D四种溶液,分别是硫酸铜溶液、氢氧化钠溶液、稀硫酸和氯化钡溶液中的一种。小明为鉴别以上溶液,进行如下实验:
I、观察颜色,发现只有A呈蓝色,其余为无色。
Ⅱ、将A分别与B、C混合,观察到:A+C→蓝色沉淀,A+B→无明显现象。
回答下列问题。
(1)A为______。
(2)铁与A反应的化学方程式为______。
(3)B与D反应的化学方程式为______,现象为______。
【答案】(1)硫酸铜溶液
(2)
(3) ①.
②. 产生白色沉淀
【解析】
【分析】有A、B、C、D四种溶液,分别是硫酸铜溶液、氢氧化钠溶液、稀硫酸和氯化钡溶液中的一种。
I、观察颜色,发现只有A呈蓝色,其余为无色,故A为硫酸铜溶液;
Ⅱ、将A分别与B、C混合,观察到:A+C→蓝色沉淀,硫酸铜与氢氧化钠反应生成氢氧化铜沉淀(蓝色沉淀)和硫酸钠,故C为氢氧化钠溶液;根据硫酸铜与稀硫酸不反应,无明显现象,稀硫酸与氯化钡反应生成硫酸钡沉淀和盐酸,可观察到产生白色沉淀,所以A+B→无明显现象,故B为稀硫酸,则D为氯化钡溶液。
小问1详解】
A为硫酸铜溶液;
【小问2详解】
A为硫酸铜溶液,铁与硫酸铜反应生成硫酸亚铁和铜,该反应的化学方程式为:;
【小问3详解】
B为稀硫酸,D为氯化钡溶液,稀硫酸与氯化钡反应生成硫酸钡沉淀和盐酸,该反应的化学方程式为:,现象为产生白色沉淀。
15. 请结合下列实验装置图及所给信息回答问题。
已知:实验室用乙酸钠固体和碱石灰固体共热制甲烷。甲烷是密度比空气小,难溶于水,易燃,不与酸、碱发生化学反应的气体。
(1)实验室制取甲烷的发生装置是______(填字母序号)。
(2)可选用______(填物质名称,写出一种即可)干燥甲烷。
(3)若用D装置收集甲烷,应从导管口______(填“a”或“b”)通入气体。
(4)点燃实验室制得的甲烷前要______。
【答案】(1)C (2)浓硫酸 (3)b (4)检验纯度
【解析】
【小问1详解】
实验室用乙酸钠固体和碱石灰固体共热制甲烷。反应物为固体,反应条件是加热,所以实验室制取甲烷的发生装置是C。
【小问2详解】
甲烷是最简单的有机物,既不具有酸性,也不具有碱性,化学性质很稳定。各类干燥剂都可以干燥甲烷,比如 碱石灰、浓硫酸、 无水氯化钙、无水硫酸铜 等。
【小问3详解】
由于甲烷密度比空气小,所以用D装置收集甲烷时,应从导管口b通入气体。
【小问4详解】
由于甲烷易燃,具有可燃性,可燃性气体或粉尘达到爆炸极限时点燃都能爆炸,可燃性气体点燃前,都需要检验纯度,故点燃实验室制得的甲烷前要检验纯度。
16. 工业上可用高温煅烧贝壳制氧化钙。小明对贝壳的成分进行探究并测其含量。
(1)探究贝壳的成分。
【提出猜想】
小明猜想贝壳中含有碳酸钙。
小明猜想的依据之一是化学变化中元素不变,之二是贝壳难溶于水,之三是______。
【查阅资料】
①钙能与水反应生成Ca(OH)2,Ca(OH)2微溶于水。
②若用铁丝蘸取某溶液在酒精灯火焰上灼烧,火焰呈砖红色,则可证明该溶液中含有钙的化合物。
【实验验证】
①取适量贝壳置于大试管中,加入稀盐酸使之溶解,产生______(填颜色和气味)的气体,该气体能使澄清石灰水变浑浊。证明贝壳中含有碳酸盐。
②用铁丝蘸取贝壳与稀盐酸反应所得的溶液在酒精灯火焰上灼烧,火焰呈砖红色。证明贝壳中含有钙的化合物。
得出结论】
贝壳中含有碳酸钙。
(2)测贝壳中碳酸钙的含量。
【查阅资料】
①Ba(OH)2易溶于水。
②BaCO3难溶于水。
【设计实验】
小明设计如图(夹持装置已略去)所示实验,测贝壳中碳酸钙含量。
①装置A中NaOH溶液的作用是______。
②装置C中过量Ba(OH)2溶液的作用是______。
【改进实验】
为减少实验药品的使用,小明设计如图所示实验,通过测量二氧化碳体积确定碳酸钙的含量。
①称取四份质量均为ag的贝壳,分别使之与稀盐酸反应,测得二氧化碳体积分别为wL、xL、yL、zL,其中w、x、y相近,z明显偏小,其偏小的原因可能是______(写出一种即可)。
②舍弃①所测z,计算wxy平均值为b,在通常状况下,二氧化碳密度为Pg/L,则贝壳中碳酸钙的质量分数为(用含a、b、P的代数式表示,不必化简)______×100%。
【反思与期待】
受条件所限,小明未能对贝壳中含有的其他成分进行探究,他期待在今后的学习中进一步探究。
【答案】(1) ①. 碳酸钙高温煅烧生成氧化钙和二氧化碳 ②. 无色无味
(2) ①. 吸收空气中的二氧化碳 ②. 检验和完全吸收反应生成的二氧化碳
③. 装置漏气(合理即可)
④.
【解析】
【小问1详解】
提出猜想:碳酸钙高温煅烧生成氧化钙和二氧化碳,故利用高温煅烧贝壳制氧化钙,可猜测贝壳中含碳酸钙,猜想三:碳酸钙高温煅烧生成氧化钙和二氧化碳;
实验验证:①结论为该贝壳中含有碳酸盐,碳酸盐能与稀盐酸反应生成二氧化碳,二氧化碳能使澄清石灰水变浑浊,故产生无色无味的气体;
【小问2详解】
设计实验:①二氧化碳能与氢氧化钠反应生成碳酸钠和水,故装置A的作用是:吸收空气中的二氧化碳;
②二氧化碳能与氢氧化钡反应生成碳酸钡和水,产生白色沉淀,故装置C中过量氢氧化钡溶液的作用是:检验且完全吸收反应生成的二氧化碳;
改进实验:①z偏小,可能是装置漏气,部分气体逸出;
②解:设贝壳中碳酸钙的质量分数为x
x=
答:贝壳中碳酸钙的质量分数为:×100%。
四、计算与分析题(本题包括1小题,共4分)
17. 硫酸铵是氮肥,与烧碱反应的化学方程式为:(NH4)2SO4+2NaOH=Na2SO4+2NH3↑+2H2O
(1)施用硫酸铵时,要避免与______(填“酸”或“碱”)性物质混用,否则会降低肥效。
(2)硫酸铵与烧碱反应生成3.4g氨气,请计算消耗硫酸铵的质量(写出计算过程)。
【答案】(1)碱 (2)解:设消耗硫酸铵的质量为x,
x=13.2g
答:消耗硫酸铵的质量为13.2g。
【解析】
【小问1详解】
硫酸铵属于铵态氮肥,与碱性物质混合会发生反应生成氨气,会降低肥效,所以施用硫酸铵时要避免与碱性物质混用,否则会降低肥效;
【小问2详解】
见答案。
2023年内蒙古通辽市中考化学真题(含答案): 这是一份2023年内蒙古通辽市中考化学真题(含答案),共10页。
2023年内蒙古通辽市中考化学真题(含解析): 这是一份2023年内蒙古通辽市中考化学真题(含解析),共15页。试卷主要包含了单选题,科普阅读题,填空题,流程题,推断题,实验题,科学探究题,计算题等内容,欢迎下载使用。
2023年内蒙古通辽市中考化学真题: 这是一份2023年内蒙古通辽市中考化学真题,共6页。

