专题32 地理区位类综合题之农业区位分析(解析版)-备战2021届高考地理二轮复习题型专练
展开专题32 地理区位类综合题之农业区位分析
【方法指导】
1.影响农业生产的区位因素
影响农业的区位因素主要包括自然因素和人文因素,各因素对农业生产及农业区位选择的影响如下:
(1)自然因素
因素 | 对农业的影响 | 举例 | |
气 候 | 热量 | 影响农作物的种类、分布及复种制度 | ①柑橘等亚热带水果主要分布在南方地区,苹果等暖温带水果主要分布在北方地区; ②我国南方地区作物一年两熟到三熟,华北地区两年三熟或一年两熟,东北地区一年一熟 |
光照 | 影响农作物的品质 | 新疆光照充足,长绒棉品质优良 | |
降水 | 降水多少及季节分配影响农业类型及农作物的分布 | 我国南方地区发展水田农业,北方地区发展旱作农业,西北地区发展畜牧业 | |
日温 差 | 影响农作物的品质 | 我国西北地区气温日较差大,瓜果糖分积累多,品质好 | |
水源 | 水源丰富的地区农作物收成较有保证,但在有些地区它会成为限制性因素 | 干旱地区种植业主要分布在灌溉水源丰富的地区,如我国新疆地区的绿洲农业、河西走廊的灌溉农业 | |
地形 | 海拔、坡度等影响农业生产的类型、规模及机械化程度 | 平原地区适宜发展种植业,生产规模大,多采用机械化;山地、丘陵地区适宜发展林业或畜牧业,生产规模较小,不易实现机械化 | |
土壤 | 是农作物生长的物质基础。土壤结构、肥力、土层厚度、酸碱度等影响作物类型及产量 | 东南丘陵的酸性红壤适宜种植茶树 | |
(2)人文因素
因素 | 对农业的影响 | 举例 | |
市场 | 市场的需求、农产品的价格在很大程度上决定了农业生产的类型和规模,从而影响农业区位的选择 | 城郊发展蔬菜、水果、肉、蛋、奶及花卉等农副产品生产 | |
交通 运输 | 农产品需要运往销售市场,交通运输快捷,可以节省农产品的运输、存储费用和运输时间 | 产品易腐烂变质的园艺业、果蔬业等,应布局在交通便捷的地方 | |
政策 法规 | 政府制定的各项政策法规,如税收办法、鼓励或限制农业生产规模和类型,以及提高或降低农产品的价格等,都对农业生产有很大影响 | 我国制定了基本农田保护条例,不准占用基本农田发展林果业,不准在基本农田内挖塘养鱼和进行畜禽养殖,以确保国家粮食安全 | |
劳动力 | 劳动力的数量和素质影响农业生产的类型和经营方式等 | 我国南方地区劳动力丰富,发展水田农业,可以精耕细作 | |
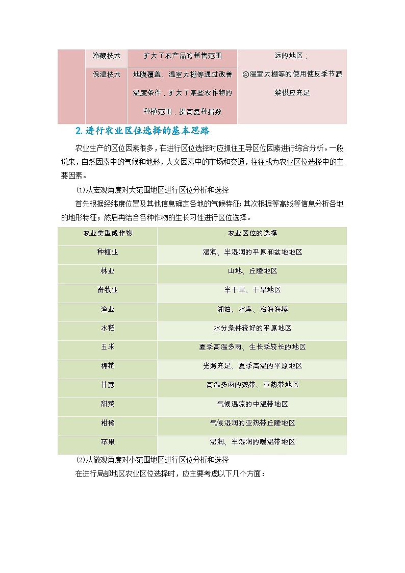
科 技 | 机械化 | 机械替代了人力和畜力,提高劳动生产率 | ①美国中部平原农业生产机械化水平高; ②杂交水稻的发明; ③冷藏运输使新鲜瓜果能运到更远的地区; ④温室大棚等的使用使反季节蔬菜供应充足 |
生物化学技术 | 为农业生产提供良种、化肥、农药等,提高农业产出 | ||
冷藏技术 | 扩大了农产品的销售范围 | ||
保温技术 | 地膜覆盖、温室大棚等通过改善温度条件,扩大了某些农作物的种植范围,提高复种指数 | ||
2.进行农业区位选择的基本思路
农业生产的区位因素很多,在进行区位选择时应抓住主导区位因素进行综合分析。一般说来,自然因素中的气候和地形,人文因素中的市场和交通,往往成为农业区位选择中的主要因素。
(1)从宏观角度对大范围地区进行区位分析和选择
首先根据经纬度位置及其他信息确定各地的气候特征;其次根据等高线等信息分析各地的地形特征;然后再结合各种作物的生长习性进行区位选择。
农业类型或作物 | 农业区位的选择 |
种植业 | 湿润、半湿润的平原和盆地地区 |
林业 | 山地、丘陵地区 |
畜牧业 | 半干旱、干旱地区 |
渔业 | 湖泊、水库、沿海海域 |
水稻 | 水分条件较好的平原地区 |
玉米 | 夏季高温多雨、生长季较长的地区 |
棉花 | 光照充足、夏季高温的平原地区 |
甘蔗 | 高温多雨的热带、亚热带地区 |
甜菜 | 气候温凉的中温带地区 |
柑橘 | 气候湿润的亚热带丘陵地区 |
苹果 | 湿润、半湿润的暖温带地区 |
(2)从微观角度对小范围地区进行区位分析和选择
在进行局部地区农业区位选择时,应主要考虑以下几个方面:
3.区位因素变化对农业的影响
社会经济条件、科技条件等人文因素在不断变化,通过对地形、光热、土壤的改造或对技术、交通等因素的改进,间接或直接影响农业发展,具体分析如下所示:
自然要素 | 地形 | 基塘农业、鱼塘—台田农业、梯田农业、打坝淤地 |
气候 | 温室农业、大棚农业(气温) | |
土壤 | 改良土壤(盐碱地、红壤)、无土栽培 | |
水源 | 灌溉农业、绿洲农业、农田水利工程 | |
人文要素 | 市场 | 交通运输条件的改善和农产品保鲜、冷藏等技术的发展——市场地域扩大 |
交通 | ||
技术 | 温室农业、大棚农业;机械化、水利化、良种化、化肥化 |
4.经济快速发展,促使我国农业区位选择变化
(1)经济发展推动了城镇化的进程,农副产品的市场需求量大增,在交通运输条件改善的基础上,在远离城市的广大农、牧地区形成一大批农副产品生产基地。
(2)经济发展提高了人民的生活水平,增加了高品质农产品的需求。
(3)经济发展也推动育种技术、栽培和耕作技术的进步,使农作物生产摆脱了传统地域的限制。
(4)城镇化的推进使得农村劳动力大量减少,同时农业机械化迅速推广,促使农民选择易于机械化作业的农作物生产。
【拓展练习】
1.阅读图文资料,完成下列问题。
位于日本九州中部低山区的阿苏草原是一片依靠人工维持的半自然草原(面积约230平方千米)。上千年来,当地农民在每年早春会对草原进行烧荒。经过世代的传承,该区域形成了以畜牧业为主的特色草地农业系统。下图为阿苏草原位置示意图。
(1)在无人工维持的自然状态下,指出阿苏草原地区的植被类型可能的演变方向,并说明理由。
(2)分析当地农民将烧荒时间选择在早春的原因。
(3)说明当地农民对草原进行烧荒的意义。
(4)你是否赞同在阿苏草原发展水稻种值业,请表明态度并说明理由。
【答案】(1)演变方向:由草原向森林(亚热带常绿阔叶林/灌丛)演变;理由:本区域降水较多(亚热带季风气候/水热充足),适合森林(灌丛)的生长;在此环境中森林(灌丛)的物种竞争力更强。
(2)草原干枯,便于燃烧;对草原生态系统的危害较小(或新草未发芽)。
(3)防止草原向森林演化(或保持草原生态稳定),维持畜牧业发展;增加草木灰(提高土壤肥力);减少病虫害;增加光照(利于新草发芽)。
(4)赞同:夏季高温多雨(雨热同期/水热充足);市场需求量大;促进农业生产结构的多样化;工业基础好(小型农业机械化水平高)不赞同:劳动力不足(人口老龄化严重);地形坡度大;破坏草原生态。
【解析】(1)自然植被的演替要结合所处的地理位置推断所处的原生态自然植被类型。该地位于亚热带季风气候区,雨热同期,降水充足,现在的植被类型是草原,若无人工维持,根据当地的降水量特点可推测,未来将会演替成森林。
(2)烧荒时间的选择要考虑气候状况:要求天气晴朗,另外草类植物要干燥易燃且对草原生态破坏少等。早春时期,雨季未到,天气晴朗,易于烧荒;同时此时草类尚未返青,烧荒不会影响随后的草类生长。
(3)草场是人工干扰的植被,烧荒的意义可以强化此种干扰,并且可以增加草场肥力和减少病虫害等方面分析。该地属于亚热带季风气候,水热充足,适合森林植被的生长发育,因此草原很容易向灌木过渡,逐步演变成森林,因此通过烧荒可以维持草原植被;通过烧荒可以减少有机物的积蓄,产生的草木灰可以成为刚发芽的嫩草肥料,确保新草破土而出;烧荒还可以烧死害虫病菌等,促进草的生长。
(4)本题属于开放性题目,可结合日本国家特点从劳动力数量、市场需求、工农业基础以及劳动力年龄结构、植被类型等方面辩证分析。
赞同:自然条件方面,日本属于典型的季风气候雨热同期适宜水稻种植业发展,社会经济因素,日本经济发达,人口众多,工业基础好,市场需求量大,利于发展水稻种植业。
不赞同:水稻种植业属于劳动密集型农业,日本高龄化严重,劳动力不足;山地丘陵多,平原面积狭小,种植水稻的面积较小;该地原有草原会因此被破坏,危害生态。
2.阅读图文材料,完成下列要求。
果园套种三叶草是常见的果园经营管理方式。三叶草是一种牧草或绿肥兼用的草本植物,侵占性强,其间难生杂草,根多纤细、横生,其固氮根瘤菌能吸收空气中的氮素,转化为植物可利用的形态,腐烂后有代替人工深耕的效果;茎纤细、平卧或匍匐,高度一般不超过30厘米;耐寒、耐旱、耐阴、耐践踏,大多地区冬季能保持生长。下图为果园套种三叶草景观。.
(1)根据材料,分析果园套种的草类最宜具有的特征。
(2)简述在我国西北地区果园套种三叶草对春夏季节果园小气候的有利影响。
(3)说明果园套种的三叶草难以大规模作为畜牧饲料使用的原因。
【答案】(1)根浅、茎叶矮,与果树争夺养分少;耐寒,生长期主要在冬半年,与果树错季生长,共用养分时间短;耐阴,适宜在果树下生长;耐践踏,便于果园管理;固氮能力强,掩埋或死亡后能明显增加土壤肥力,改善土壤质地;侵占性强,能减少杂草生长。
(2)春季覆盖地面,能防风阻沙;夏季覆盖地面,降低果园内气温;三叶草蒸腾水汽,能增加果园空气湿度。
(3)果园套种的三叶草,产量有限,不便于机械化作业,人工投入多,生产成本高;水果喷施农药时,牧草不能给牲畜食用(可能有农药残留)。
【解析】(1)根据材料可知,果园套种的草类最宜具有的特征:侵占性强,抑制杂草生长;根浅、茎纤细、植株矮小,与果树争夺养分少;固氮能力强,增加土壤有机肥,改善土壤质地;耐寒、耐旱、耐阴,冬季能生长;耐践踏,便于果园管理等。
(2)春季,多大风天气,春季覆盖地面,能防风阻沙;夏季,西北地区气温高,三叶草覆盖可以降低地表温度,同时,通过蒸腾,增加果园水气,增加湿度。
(3)由于采用套种方式,种植规模小,产量小,且难以采用机械收割,人工成本高;果园喷洒农药会有残留,不能给牲畜作饲料。
3.阅读图文材料,完成下列要求。
中国某企业承建了西非国家科特迪瓦的奥贝公路建设工程,该公路横穿科特迪瓦北部边疆,线路经过的区域地貌、土壤类型复杂多样。大量中国管理者、工程师驻扎在当地项目部的营地,该营地距离科特迪瓦最大城市阿比让约800km。项目部从中国购买各类蔬菜的菜籽,在营地里开垦了约2000m2的荒地,将种植"营地菜园,作为工程施工期间的一项重要任务。营地附近土壤坚硬,难以耕作,项目部采用客土置换的方式更新土壤。经过项目部员工的共同努力,"营地菜园,已成型,各分组都认领了自己的菜地。下图示意该项目营地区位。
(1)说明项目部将种植"营地菜园"作为工程施工期间重要任务的原因。
(2)从气候角度,分析项目部员工种植"营地菜园"面临的困难。
(3)推测"营地菜园"土壤的来源,并说明理由。
【答案】(1)项目部工作人员多,蔬菜需求量大;该营地位置偏僻,当地蔬菜匮乏,.营地菜园,可满足项目部多样化的膳食需求;营地交通不便,从外地运人蔬菜成本高,.营地菜园,可节约饮食成本;种植.营地菜园,有利于提高驻外员工的集体感、凝聚力、认同感,促进工程建设。
(2)地处低纬,终年高温,耕作时容易中暑;湿季降水多,菜地易出现渍涝;干季降水稀少,蔬菜生长过程中易缺水;终年高温,虫害较多。
(3)来源:工程弃土。理由:营地附近土壤坚硬,难以耕作;公路经过区域土壤类型多样,经过土质较为松软的地区时,开凿公路的弃土可回收利用;利用弃土有利于节约成本,提高资源利用率;可减小弃土堆放造成的不利影响。
【解析】(1)原因可以从自给自足、降低费用、保证供给、提高生活质量等方面来分析。项目部施工人员众多,蔬菜需求量大,种植蔬菜有利于自给自足;该营地位置偏僻,当地蔬菜匮乏,营地菜园可满足项目部多样化的膳食需求,提高健康保障;营地交通不便,从外地运人蔬菜成本高,营地菜园可节约饮食成本,节约经费,提高工人工资;种植营地菜园,有利于提高驻外员工的集体感、凝聚力、认同感,丰富课外生活,促进工程建设。
(2)面临的困难:地处赤道附近地区,纬度低,终年高温,耕作时容易中暑;湿季降水多,菜地易出现积水、渍涝,需要及时排水;干季降水稀少,蔬菜生长过程中易缺水,需要灌溉;终年高温,虫害较多,收成较低,营地附近土壤坚硬,难以耕作。
(3)"营地菜园"土壤的来源是工程弃土。理由:营地附近土壤坚硬,难以耕作,项目部采用客土置换的方式更新土壤;公路经过区域土壤类型多样,经过土质较为松软、土壤比较肥沃的地区时,开凿公路的弃土可回收利用,置换原来土壤;利用弃土,减少回填,有利于节约成本,提高资源利用率,提高蔬菜收成;可减小弃土堆放造成的固体废弃物污染等不利影响。
4.阅读图文材料,完成下列要求。
沙棘属多年生落叶性灌木,果实有很高的营养及药用价值,被称为“圣果”维C之王”。沙棘在我国分布比较广泛,常生长于海拔800~3600米温带地区向阳的山脊、谷地、干涸河床地或山坡,多砾石或沙质土壤或黄土上。皇甫川流域(位于黄土高原与鄂尔多斯高原的交接地带)多沟壑,是我国沙棘主要种植区域之一。近年来,该地引进了品质优、产量大的俄罗斯大果沙棘替换本地品种。下图为皇甫川流域位置示意图。(注:干燥度即可能蒸发量与降水量之比)
(1)根据材料说明沙棘的生活习性。
(2)试分析皇甫川种植沙杯的有利自然条件。
(3)有人建议当地应该扩大俄罗斯大果沙棘的种植面积,你是否赞成,请阐述理由。
【答案】(1)沙棘分布于干涸的河谷,说明沙棘耐旱;沙棘常生长于海拔800~3600米温带地区向阳的山脊、谷地、干涸河床地或山坡,说明沙棘喜光;沙棘分布在多砾石或沙质土壤或黄土上,说明沙棘对土壤要求不高或对土壤适应性强或适宜生长在透水性高、含水量低的土壤上。
(2)皇甫川地处高原,光照充足,利于糖分生成;昼夜温差大,糖分积累多;该地有河流经过,灌溉条件便利;降水少、土壤干燥,适合沙棘生长。
(3)赞成。扩大沙棘种植面积,有利于提高沙棘果的总产量,提高经济效益;沙棘果实有很高的营养及药用价值,可以为相关产业提供充足的原料,带动相关产业发展;沙棘根系发达,可以减轻水土流失、土地荒漠化等生态环境问题。不赞成。扩大沙棘种植面积,会破坏当地原有的自然植被;当地气候、土壤干燥,扩大种植面积会导致灌溉水源不足;种植结构单一,不利于多种农业经营,农业潜在风险加剧;可能会产生产品积压,导致经济效益降低。
【解析】(1)由材料“常生长于海拔800~3600米温带地区向阳的山脊、谷地、干涸河床地或山坡,多砾石或沙质土壤或黄土上”可推测出沙棘的生长习性为喜光、耐旱、对土壤适应性强。
(2)皇甫川种植水棘的有利自然条件可结合沙棘的生长习性来回答。结合图中的等干燥度线可看出,该地可能蒸发量约是降水量的2倍,可知该地气候较为干旱,光照充足,利于糖分的生成。降水少,晴天多,昼夜温差大,有利于糖分积累。降水少,土壤干燥,适合沙棘生长。从图中看该地不河流经过,灌溉水源较为充足。
(3)是否赞成扩大沙棘种植面积可从种植沙棘的区位条件和对当地影响两方面来分析。赞同答有利区位条件和对当地有利影响,如扩大沙棘种植面积,有利于提高沙棘果的总产量,提高经济效益;沙棘果实有很高的营养及药用价值,可以为相关产业提供充足的原料,带动相关产业发展;沙棘根系发达,可以减轻水土流失、土地荒漠化等生态环境问题。不赞同可从不利的区位条件和对当地不利影响方面来回答,如扩大沙棘种植面积,会破坏当地原有的自然植被;当地气候、土壤干燥,扩大种植面积会导致灌溉水源不足;种植结构单一,不利于多种农业经营,农业潜在风险加剧;可能会产生产品积压,导致经济效益降低。
5.阅读图文资料,回答下列题目。
黑木耳属食用菌,适宜生长在环境洁净、靠近水源、光照时间较长的向阳山坡。陕西省柞水县是“九山半水半分田”的山区,森林覆盖率达65%,因柞树多而得名。柞树质地坚硬,不易腐坏,因此是当地栽培黑木耳的最佳树种。柞水县自古就是优质黑木耳产地,其出产的黑木耳味道鲜美,个大肉厚,营养成分各项指标达国家一级标准。近年来,柞水县把黑木耳产业作为脱贫致富的主导产业,不断革新种植技术,由原来的柞木栽培转为现在的吊袋栽培(如图二、图三),黑木耳产量激增。2020年4月,柞水县黑木耳借助网络电商平台成为市场上热销的农产品。
(1)简析柞水县自古就是优质黑木耳产地的自然条件。
(2)与柞木栽培相比,简析柞水县采用吊袋栽培黑木耳带来的生态效益和经济效益。
(3)简析柞水县黑木耳在市场上热销的原因。
(4)柞水县欲以黑木耳产业为基础来带动其他产业发展,请对此提出合理建议。
【答案】(1)柞水县拥有大量栽培黑木耳的最佳树种—柞树,河流水系发达,水源充足;植被覆盖高,空气(环境)质量好;位于秦岭南坡(阳坡),日照时间长。
(2)减少柞木砍伐(保护森林植被),减少水士流失;节约土地资源(充分利用土地空间),提高单位面积产量,增加经济效益。
(3)品质好,营养价值高;电商推广,知名度提高,市场范围扩大。
(4)以黑木耳为原料,发展加工工业;为方便黑木耳外运,完善交通、仓储和物流业;以黑木耳为主题,发展(休闲观光、采摘体验的)乡村旅游业。
【解析】(1)本题考查农业的自然区位因素,主要根据材料中提示的黑木耳的生长习性来进行分析。“森林覆盖率达65%,因柞树多而得名。柞树质地坚硬,不易腐坏,因此是当地栽培黑木耳的最佳树种”,可见柞水县拥有大量栽培黑木耳的最佳树种—柞树;据图可知,该地河流水系发达,水源充足,满足黑木耳“靠近水源”的生活习性;“森林覆盖率达65%”。可见该地植被覆盖高,植被具有调节气候的作用,所以该地的空气质量好,满足黑木耳“环境洁净”的生活习性;据图可知,该地位于秦岭南坡,为阳坡,日照时间长,能够满足黑木耳“光照时间较长的向阳山坡”的生长要求。
(2)本题考查新兴生产方式带来的生态效益和经济效益。根据图二可知,柞木栽培需要砍伐柞树,截成木段;而吊袋栽培用锯末、秸秆做成菌袋,可知与柞木栽培相比,采用吊袋栽培黑木耳可以减少柞木砍伐,保护当地的森林植被,从而减少水士流失,减少一系列的生态问题,利于当地的生态可持续发展;吊袋栽培成串吊在大棚内,可以充分利用土地空间,从而节约土地资源,提高单位面积产量,最终增加经济效益,促进当地的经济发展。
(3)本题考查产品热销的原因,主要从产品品质、营养价值、推广方式、知名度等角度分析。“柞水县自古就是优质黑木耳产地,其出产的黑木耳味道鲜美,个大肉厚,营养成分各项指标达国家一级标准”,可知,该地的黑木耳品质好,营养价值高;“2020年4月,柞水县黑木耳借助网络电商平台成为市场上热销的农产品”,可知,通过采用电商方式进行推广,该地黑木耳的知名度大大提高,市场范围不断扩大,成为市场上热销的产品。
(4)“柞水县把黑木耳产业作为脱贫致富的主导产业,不断革新种植技术,由原来的柞木栽培转为现在的吊袋栽培,黑木耳产量激增”,可知,该地黑木耳产量大,可以以黑木耳为原料,发展加工工业,从而获得更多的附加值;“柞水县黑木耳借助网络电商平台成为市场上热销的农产品”,据此可知,为方便黑木耳外运,当地需要完善交通、仓储和物流业等相关产业,促进产品外销;“柞水县自古就是优质黑木耳产地,其出产的黑木耳味道鲜美,个大肉厚,营养成分各项指标达国家一级标准”,据此可知,当地可以以黑木耳为主题,发展休闲观光、采摘体验的乡村旅游业,还可拉动当地与旅游相关产业的发展。
专题35 地理区位类综合题之交通区位分析(解析版)-备战2021届高考地理二轮复习题型专练: 这是一份专题35 地理区位类综合题之交通区位分析(解析版)-备战2021届高考地理二轮复习题型专练,共9页。
专题34 地理区位类综合题之服务业区位分析(原卷版)-备战2021届高考地理二轮复习题型专练: 这是一份专题34 地理区位类综合题之服务业区位分析(原卷版)-备战2021届高考地理二轮复习题型专练,共6页。
专题34 地理区位类综合题之服务业区位分析(解析版)-备战2021届高考地理二轮复习题型专练: 这是一份专题34 地理区位类综合题之服务业区位分析(解析版)-备战2021届高考地理二轮复习题型专练,共10页。

