所属成套资源:2022成都石室中学高二上学期生物周练及答案(九科)
2022成都石室中学高二上学期生物周练03含答案
展开
这是一份2022成都石室中学高二上学期生物周练03含答案,共7页。试卷主要包含了下列属于人体内环境的组成成分是,下列有关说法中正确的是等内容,欢迎下载使用。
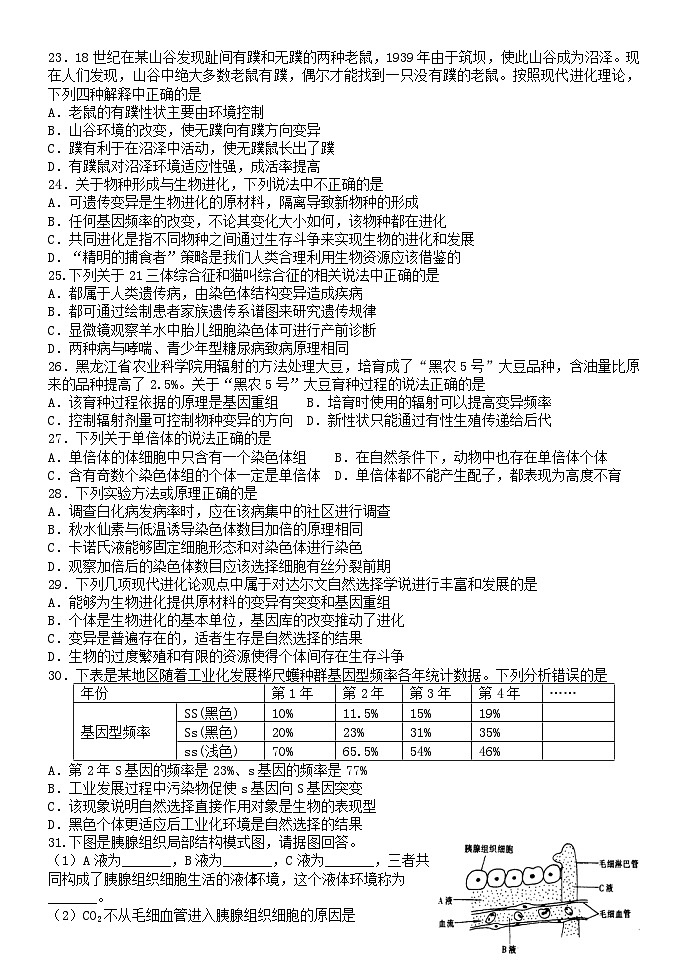
石室中学高2023届生物周练习三 1.哺乳动物肌肉细胞之间进行物质交换的环境是A.血液 B.体液 C.组织液 D.细胞内液2.右图为哺乳动物某组织示意图,其中①是毛细血管壁,②是成熟红细胞,③是血浆,④是细胞内液,⑤是组织液。下列相关叙述正确的是( )A.②经过体外细胞培养即可形成细胞株B.组织胺能使①通透性增大,从而导致⑤中液体减少C.过敏反应产生的抗体主要分布在③中,③和⑤的成分有区别D.②中的氧气到达④至少需要经过4层生物膜,②处氧气浓度高于④3.下列能够在人体内环境中进行的生理过程是( )A.淀粉水解成麦芽糖 B.氨基酸的缩合反应 C.乳酸和碳酸氢钠作用生成乳酸钠和碳酸 D. 丙酮酸+水→CO2+氢+能量4.下列不属于人体内环境的组成成分的是( )A.血红蛋白 B.抗体 C.胰岛素 D.尿素5.用某种药物饲养动物一段时间后测得实验组比对照组动物血浆中血红蛋白含量明显增高。该药物的作用可能是 A.增强血红蛋白的合成能力 B.提高血浆蛋白的含量C.增加红细胞的合成数量 D.对红细胞有破坏作用6.下列属于人体内环境的组成成分是①血浆、组织液和淋巴 ②血红蛋白、O2和葡萄糖③葡萄糖、CO2和纤维蛋白原 ④激素、呼吸酶和氨基酸A.①③ B.③④ C.①② D. ②④7.下表是正常成年人血浆、肾小球、输尿管中P和Q两种物质的浓度。P和Q各是什么物质( ) 血浆肾小球输尿管P0.03%0.03%2%Q0.1%0.1%0A.P是葡萄糖、Q是蛋白质 B.P是葡萄糖、Q是尿素 C.P是尿素、Q是葡萄糖 D.P是尿素、Q是蛋白质8.人体剧烈运动时,肌肉产生的大量乳酸进入血液.但不会引起血浆pH发生剧烈的变化其中发挥缓冲作用的物质主要是:A、碳酸氢钠 B、碳酸 C、三磷酸腺苷 D、钾离子9.下列不能造成人体组织水肿的原因是A.花粉过敏 B.蛋白质供给不足 C.肾脏病变 D.胰岛素分泌不足10.下图是人体局部内环境示意图。以下叙述不正确的是 ( )A.某人长期摄入蛋白质过少,会引起C液增加B.2结构的细胞所处的内环境只有淋巴C.二氧化碳浓度最高的是3D.A液中的氧气浓度比C液中高11.下列关于人体内环境的描述中,错误的是A.血浆的主要成分包括水、葡萄糖、血红蛋白和激素等B.免疫对内环境稳态具有重要作用C.HCO3-、HPO22一等参与维持血浆pH相对稳定D.淋巴细胞生活的液体环境是淋巴、血浆等12.内环境稳态是机体进行正常生命活动的基本条件,若被破坏就会引起细胞代谢紊乱,导致疾病。下列情况不属于内环境稳态遭受破坏的是A.原发性高血压 B.钙盐不足引起肌肉抽搐 C.糖尿病 D.苯丙酮尿症13.下列有关内环境的叙述中,正确的是A. 用一定量的盐酸滴定等量的人体血浆与0.9%的NaCl溶液,两者的pH 变化相同B. 内环境稳态是机体在神经系统的调节下,由各个器官、系统的协调活动共同维持C. 在正常情况下,内环境的各项理化性质是保持不变的D. 在正常情况下,内环境的各项理化性质是经常处于变动之中的,但都保持在适宜的范围内14.稳态被破坏后,细胞新陈代谢会紊乱的根本原因是: A.温度条件不能满足细胞新陈代谢的正常要求B.渗透压条件不能满足细胞新陈代谢的正常要求C.细胞内复杂的酶促反应受严重影响D.酸碱度条件不能满足细胞新陈代谢的正常要求15.下列关于稳态的叙述,错误的是A.稳态的主要调节机制是神经-体液-免疫调节B.正常情况下内环境的各项理化指标都在一定范围内波动C.稳态是机体通过消化、呼吸、循环和排泄系统共同维持的D.体内多对缓冲物质对维持体液pH相对稳定具有重要作用16.下列有关基因突变的说法,正确的是A.基因突变是DNA片段的增添、缺失和替换所引起的改变B.基因突变不一定会引起生物性状的改变C.基因突变只能定向形成新的等位基因D.基因突变会造成某些基因的丢失17.下列有关基因重组的说法,不正确的是A.基因重组是指在生物体进行有性生殖过程中,控制不同性状基因的重新组合B.有性生殖的基因重组有助于生物在复杂变化的环境中生存C.同源染色体非姐妹染色单体之间交叉互换可导致基因重组D.基因重组是指雌雄配子随机结合,产生多种基因型后代18.下列有关说法中正确的是A.生殖细胞中含有的全部染色体一定就是一个染色体组B.经花药离体培养得到的植株一定为单倍体植株C.体细胞中含有两个染色体组的个体一定是二倍体D.体细胞中含奇数染色体组的个体一定是单倍体19.下列关于“低温诱导植物染色体数目的变化”实验的叙述,正确的是A.原理:低温可诱导着丝点分裂,使染色体数目加倍B.解离:用卡诺氏液浸泡根尖1h,使组织细胞分离开C.染色:可用甲基绿或健那绿代替改良苯酚品红染液D.观察:镜检发现视野中少数细胞染色体数目增加20.下列关于“调查人群中遗传病”的叙述,正确的是A.调查遗传病发病率时,应该在患者足够多的群体中调查B.某遗传病发病率=C.调查某遗传病的发病方式时,要在患者家系中调查并绘制遗传系谱图D.调查某遗传病的发病方式时,对已经死亡的个体信息不作统计21.下列属于染色体结构变异引起的遗传病是A.人类猫叫综合征 B.血友病 C.21—三体综合征 D.青少年型糖尿病22.下列不能作为基因工程操作工具的是A.限制酶 B.DNA连接酶 C.DNA聚合酶 D.噬菌体23.18世纪在某山谷发现趾间有蹼和无蹼的两种老鼠,1939年由于筑坝,使此山谷成为沼泽。现在人们发现,山谷中绝大多数老鼠有蹼,偶尔才能找到一只没有蹼的老鼠。按照现代进化理论,下列四种解释中正确的是A.老鼠的有蹼性状主要由环境控制B.山谷环境的改变,使无蹼向有蹼方向变异C.蹼有利于在沼泽中活动,使无蹼鼠长出了蹼D.有蹼鼠对沼泽环境适应性强,成活率提高24.关于物种形成与生物进化,下列说法中不正确的是A.可遗传变异是生物进化的原材料,隔离导致新物种的形成B.任何基因频率的改变,不论其变化大小如何,该物种都在进化C.共同进化是指不同物种之间通过生存斗争来实现生物的进化和发展D.“精明的捕食者”策略是我们人类合理利用生物资源应该借鉴的25.下列关于21三体综合征和猫叫综合征的相关说法中正确的是A.都属于人类遗传病,由染色体结构变异造成疾病B.都可通过绘制患者家族遗传系谱图来研究遗传规律C.显微镜观察羊水中胎儿细胞染色体可进行产前诊断D.两种病与哮喘、青少年型糖尿病致病原理相同26.黑龙江省农业科学院用辐射的方法处理大豆,培育成了“黑农5号”大豆品种,含油量比原来的品种提高了2.5%。关于“黑农5号”大豆育种过程的说法正确的是A.该育种过程依据的原理是基因重组 B.培育时使用的辐射可以提高变异频率C.控制辐射剂量可控制物种变异的方向 D.新性状只能通过有性生殖传递给后代27.下列关于单倍体的说法正确的是A.单倍体的体细胞中只含有一个染色体组 B.在自然条件下,动物中也存在单倍体个体C.含有奇数个染色体组的个体一定是单倍体 D.单倍体都不能产生配子,都表现为高度不育28.下列实验方法或原理正确的是A.调查白化病发病率时,应在该病集中的社区进行调查B.秋水仙素与低温诱导染色体数目加倍的原理相同C.卡诺氏液能够固定细胞形态和对染色体进行染色D.观察加倍后的染色体数目应该选择细胞有丝分裂前期29.下列几项现代进化论观点中属于对达尔文自然选择学说进行丰富和发展的是A.能够为生物进化提供原材料的变异有突变和基因重组B.个体是生物进化的基本单位,基因库的改变推动了进化C.变异是普遍存在的,适者生存是自然选择的结果D.生物的过度繁殖和有限的资源使得个体间存在生存斗争30.下表是某地区随着工业化发展桦尺蠖种群基因型频率各年统计数据。下列分析错误的是年份第1年第2年第3年第4年……基因型频率SS(黑色)10%11.5%15%19% Ss(黑色)20%23%31%35% ss(浅色)70%65.5%54%46% A.第2年S基因的频率是23%、s基因的频率是77%B.工业发展过程中污染物促使s基因向S基因突变C.该现象说明自然选择直接作用对象是生物的表现型D.黑色个体更适应后工业化环境是自然选择的结果31.下图是胰腺组织局部结构模式图,请据图回答。(1)A液为_______,B液为_______,C液为_______,三者共同构成了胰腺组织细胞生活的液体环境,这个液体环境称为_______。(2)CO2不从毛细血管进入胰腺组织细胞的原因是_________________________________。32.(西瓜(2N=22)消暑解渴,深受百姓喜爱。三倍体无籽西瓜由日本植物细胞遗传学家木原均在1951年培育得到。已知西瓜的宽叶(A)对窄叶(a)为显性,不抗病(B)对抗病(b)为显性,两对等位基因自由组合。现利用纯种宽叶不抗病品种甲和纯种窄叶抗病品种乙进行育种,请根据下列育种方法的流程图回答有关问题。(1)通过①过程获得无子西瓜A时需要喷施的试剂是 ,该试剂的作用和过程④传粉的作用都是促进果实的 。(2)②过程最常用的试剂是 ,三倍体植株的基因型为 ,其不能产生配子的主要原因是减数分裂过程中出现 。(3)通过过程③最终获得纯种宽叶抗病植株的育种方式为 ,该育种方式的基本原理是 ,Fn植株与四倍体植株因存在 ,所以不属于同一物种。33.下图为培育某新农作物品种的基本流程图。回答下列问题:(1)图中育种流程中,基因重组发生在 (填编号),甲和乙虽然能够杂交,但是它们杂交产生的后代 ,所以还是两个物种。(2)过程③通常使用的试剂是 ,其通过抑制 的形成来发挥作用。(3)实现过程④和⑤所需要的两种重要的工具酶是 、 ,请列举一种将抗虫基因T导入受精卵的运载体 。34.(下图表示物种的形成过程。图中的小圆圈表示物种,箭头表示变异。带有两条短线的箭头表示被淘汰的变异类型。据图回答:(1)根据变异和进化的方向看,该图表示达尔文学说的观点是:a ,b 。(2)部分变异个体被淘汰是通过 实现的。 (3)图解中生存下来的个体类型必须具备的特征是 ;这些类型的变异能通过 得以不断积累和加强。(4)生物进化的标志是 。(5)达尔文观点,生物的生存斗争发生的根本原因是 。(6)对达尔文自然选择学说的正确评价是A 它能正确解释生物界的多样性和适应性 B 它能正确解释遗传和变异的本质C 它能正确解释生物界的多样性和适应性,但没有阐明遗传和变异的本质D 它能解释自然选择作用,不能阐明生物界的多样性 石室中学高2023届生物周练习三答案1-5 CDCAD 6-10 ACADB 11-15AADCC16-20 BDBDC 21-25 ACDCC 26-30BBBAB31.(1)组织液、血浆、淋巴,内环境(2)毛细血管内CO2浓度低于胰腺组织细胞中CO2的浓度32.(1)生长素类似物(或生长素) 发育(2)秋水仙素 AaaBbb 联会紊乱(或同源染色体不能形成四分体)(3)杂交育种 基因重组(或基因自由组合) 生殖隔离33.(1)①⑤ 不可育(2)秋水仙素 纺锤体(3)限制酶 DNA连接酶 质粒(或植物病毒,)34.(1)变异是不定向的 自然选择是定向的 (2)生存斗争 (3)适应环境(适应性) 遗传 (4)种群基因频率的改变 (5)遗传变异(6)C
相关试卷
这是一份2022成都石室中学高二上学期生物周练01含答案,共6页。
这是一份2022成都石室中学高二上学期生物周练02含答案,共5页。
这是一份2022成都石室中学高二上学期生物周练05含答案,共7页。试卷主要包含了阿托品是一种常见的麻醉药物,下图是人体神经元结构模式图,排尿是一种复杂的反射活动,下图是反射弧的局部结构示意图等内容,欢迎下载使用。

