回归教材重难点07 电场及带电粒子在电场中的运动-【查漏补缺】2022年高考物理三轮冲刺过关(原卷版)
展开回归教材重难点07 电场及带电粒子在电场中的运动
高考对这部分内容的考查侧重基本概念和基本规律,侧重模型的考查,以选择题为主。融合点电荷的电场、电场力的性质、电场能的性质等一起考查;考查对称法、等效法等解题方法的应用。
由于涉及的知识点多且抽象难懂,包含的思想方法多,综合性强,考查面广;在复习备考时需注意以下几点:⑴建构知识体系,透析电场规律;以电场强度、电势、电势能、电势差、电场力做功等基本概念入手,夯实电场基础,掌握基本模型;⑵前后联系,归纳方法;善于利用类比法把复杂、抽象的电场问题转化为较为熟悉的力学问题,掌握对称法、等效法、微元法等解题方法,学会解决静电场综合问题;⑶关心科技,善于思考;关注本部分知识在科技、生产、生活实践中的体现,培养考生的综合应用能力。
知识点一 对库仑定律的理解和应用
1.对库仑定律的理解
(1)F=k,r指两点电荷间的距离.对可视为点电荷的两个均匀带电球,r为两球心间距.
(2)当两个电荷间的距离r→0时,电荷不能视为点电荷,它们之间的静电力不能认为趋于无限大.
2.电荷的分配规律
(1)两个带同种电荷的相同金属球接触,则其电荷量平分.
(2)两个带异种电荷的相同金属球接触,则其电荷量先中和再平分.
知识点二 电场线与带电粒子的运动轨迹分析
1.电荷运动的轨迹与电场线一般不重合.若电荷只受电场力的作用,在以下条件均满足的情况下两者重合:
(1)电场线是直线.
(2)电荷由静止释放或有初速度,且初速度方向与电场线方向平行.
2.由粒子运动轨迹判断粒子运动情况:
(1)粒子受力方向指向曲线的内侧,且与电场线相切.
(2)由电场线的疏密判断加速度大小.
(3)由电场力做功的正负判断粒子动能的变化.
3.求解这类问题的方法:
(1)“运动与力两线法”——画出“速度线”(运动轨迹在初始位置的切线)与“力线”(在初始位置电场线的切线方向),从二者的夹角情况来分析曲线运动的情景.
(2)“三不知时要假设”——电荷的正负、场强的方向(或等势面电势的高低)、电荷运动的方向,是题意中相互制约的三个方面.若已知其中的任一个,可顺次向下分析判定各待求量;若三个都不知(三不知),则要用“假设法”分别讨论各种情况.
知识点三 静电力作用下的平衡问题
1.解决这类问题与解决力学中的平衡问题的方法步骤相同,只不过是多了静电力而已.
2.(1)解决静电力作用下的平衡问题,首先应确定研究对象,如果有几个物体相互作用时,要依据题意,适当选取“整体法”或“隔离法”.
(2)电荷在匀强电场中所受电场力与位置无关;库仑力大小随距离变化而变化.
知识点四 电势高低及电势能大小的比较
1.比较电势高低的方法
(1)根据电场线方向:沿电场线方向电势越来越低.
(2)根据UAB=φA-φB:若UAB>0,则φA>φB,若UAB<0,则φA<φB.
(3)根据场源电荷:取无穷远处电势为零,则正电荷周围电势为正值,负电荷周围电势为负值;靠近正电荷处电势高,靠近负电荷处电势低.
2.电势能大小的比较方法
(1)做功判断法
电场力做正功,电势能减小;电场力做负功,电势能增加(与其他力做功无关).
(2)电荷电势法
正电荷在电势高处电势能大,负电荷在电势低处电势能大.
知识点五 等势面与粒子运动轨迹的分析
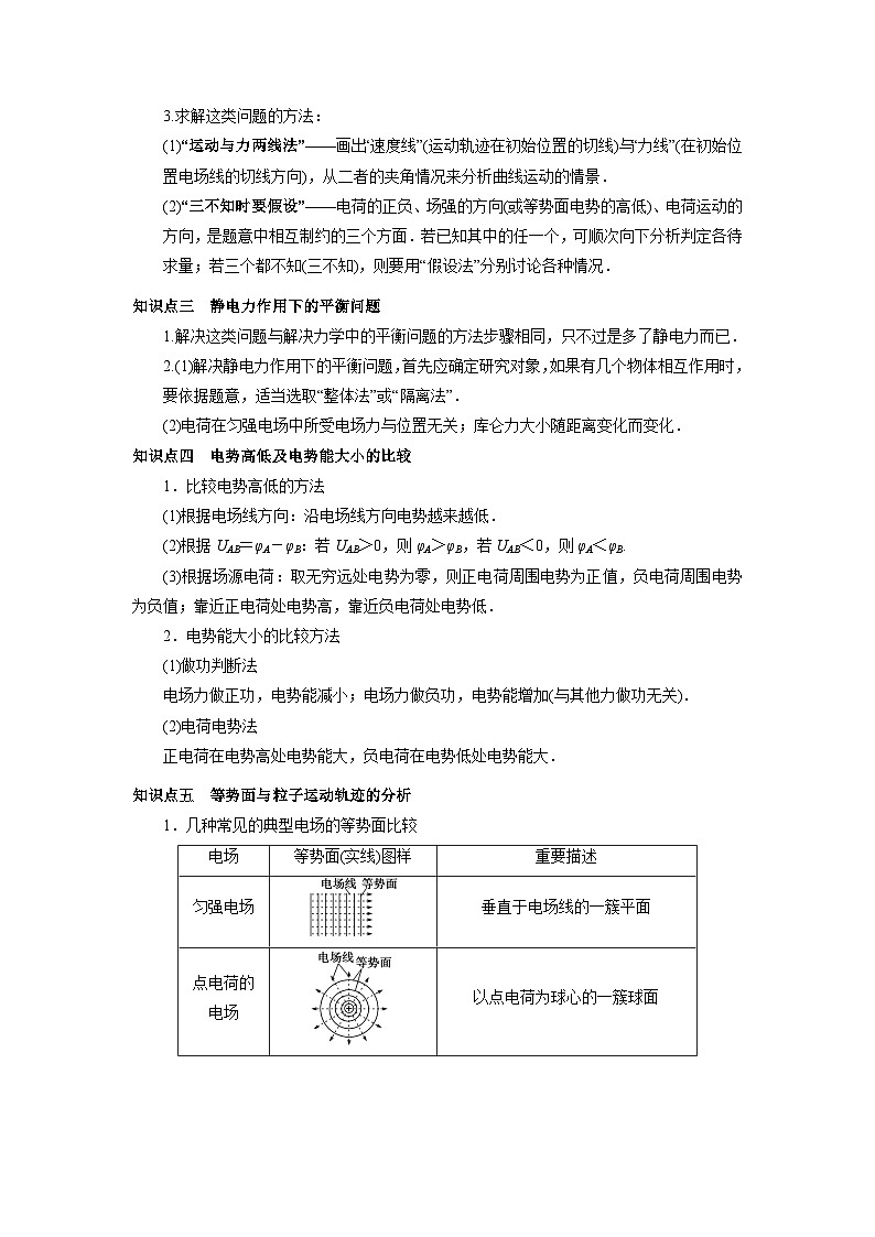
1.几种常见的典型电场的等势面比较
电场 | 等势面(实线)图样 | 重要描述 |
匀强电场 | 垂直于电场线的一簇平面 | |
点电荷的电场 | 以点电荷为球心的一簇球面 | |
等量异种点电荷的电场 | 连线的中垂线上的电势为零 | |
等量同种正点电荷的电场 | 连线上,中点电势最低,而在中垂线上,中点电势最高 |
2.带电粒子在电场中运动轨迹问题的分析方法
(1)从轨迹的弯曲方向判断受力方向(轨迹向合外力方向弯曲),从而分析电场方向或电荷的正负;
(2)结合轨迹、速度方向与静电力的方向,确定静电力做功的正负,从而确定电势能、电势和电势差的变化等;
(3)根据动能定理或能量守恒定律判断动能的变化情况.
知识点六 公式U=Ed的拓展应用
1.在匀强电场中U=Ed,即在沿电场线方向上,U∝d.推论如下:
(1)如图甲,C点为线段AB的中点,则有φC=.
(2)如图乙,AB∥CD,且AB=CD,则UAB=UCD.
2.在非匀强电场中U=Ed虽不能直接应用,但可以用作定性判断.
知识点七 电场中的功能关系
1.求电场力做功的几种方法
(1)由公式W=Flcos α计算,此公式只适用于匀强电场,可变形为W=Eqlcos α.
(2)由WAB=qUAB计算,此公式适用于任何电场.
(3)由电势能的变化计算:WAB=EpA-EpB.
(4)由动能定理计算:W电场力+W其他力=ΔEk.
注意:电荷沿等势面移动电场力不做功.
2.电场中的功能关系
(1)若只有电场力做功,电势能与动能之和保持不变.
(2)若只有电场力和重力做功,电势能、重力势能、动能之和保持不变.
(3)除重力、弹簧弹力之外,其他各力对物体做的功等于物体机械能的变化.
(4)所有外力对物体所做的功等于物体动能的变化.
3.在解决电场中的能量问题时常用到的基本规律有动能定理、能量守恒定律和功能关系.
(1)应用动能定理解决问题需研究合外力的功(或总功).
(2)应用能量守恒定律解决问题需注意电势能和其他形式能之间的转化.
(3)应用功能关系解决该类问题需明确电场力做功与电势能改变之间的对应关系.
(4)有电场力做功的过程机械能不守恒,但机械能与电势能的总和可以守恒.
知识点八 平行板电容器的动态分析
运用电容的定义式和决定式分析电容器相关量变化的思路
1.确定不变量,分析是电压不变还是所带电荷量不变.
(1)保持两极板与电源相连,则电容器两极板间电压不变.
(2)充电后断开电源,则电容器所带的电荷量不变.
2.用决定式C=分析平行板电容器电容的变化.
3.用定义式C=分析电容器所带电荷量或两极板间电压的变化.
4.用E=分析电容器两极板间电场强度的变化.
5.在分析平行板电容器的动态变化问题时,必须抓住两个关键点:
(1)确定不变量:首先要明确动态变化过程中的哪些量不变,一般情况下是保持电量不变或板间电压不变.
(2)恰当选择公式:要灵活选取电容的两个公式分析电容的变化,还要应用E=,分析板间电场强度的变化情况.
知识点九 带电粒子在电场中的直线运动
1.运动类型
(1)带电粒子在匀强电场中做匀变速直线运动.
(2)带电粒子在不同的匀强电场或交变电场中做匀加速、匀减速的往返运动.
2.分析思路
(1)根据带电粒子受到的电场力,用牛顿第二定律求出加速度,结合运动学公式确定带电粒子的运动情况.
(2)根据电场力对带电粒子所做的功等于带电粒子动能的变化求解.此方法既适用于匀强电场,也适用于非匀强电场.
(3)对带电粒子的往返运动,可采取分段处理.
知识点十 带电粒子在电场中的偏转
1.基本规律
设粒子带电荷量为q,质量为m,两平行金属板间的电压为U,板长为l,板间距离为d(忽略重力影响),则有
(1)加速度:a===.
(2)在电场中的运动时间:t=.
(3)位移,
y=at2=.
(4)速度,vy=,
v=,tan θ==.
2.两个结论
(1)不同的带电粒子从静止开始经过同一电场加速后再从同一偏转电场射出时的偏转角度总是相同的.
证明:由qU0=mv及tan θ=得tan θ=.
(2)粒子经电场偏转后,合速度的反向延长线与初速度延长线的交点O为粒子水平位移的中点,即O到电场边缘的距离为.
3.带电粒子在匀强电场中偏转的功能关系:当讨论带电粒子的末速度v时也可以从能量的角度进行求解:qUy=mv2-mv,其中Uy=y,指初、末位置间的电势差.
知识点十一 E-x和φ-x图象的处理方法
1.E-x图象
(1)反映了电场强度随位移变化的规律.
(2)E>0表示场强沿x轴正方向;E<0表示场强沿x轴负方向.
(3)图线与x轴围成的“面积”表示电势差,“面积”大小表示电势差大小,两点的电势高低根据电场方向判定.
2.φ-x图象
(1)描述了电势随位移变化的规律.
(2)根据电势的高低可以判断电场强度的方向是沿x轴正方向还是负方向.
(3)斜率的大小表示场强的大小,斜率为零处场强为零.
知识点十二 对称思想、等效思想在电场问题中的应用
一、割补法求解电场强度
由于带电体不规则,直接求解产生的电场强度较困难,若采取割或补的方法,使之具有某种对称性,从而使问题得到简化.
二、等效法求解电场中的圆周运动
1.带电粒子在匀强电场和重力场组成的复合场中做圆周运动的问题是一类重要而典型的题型.对于这类问题,若采用常规方法求解,过程复杂,运算量大.若采用“等效法”求解,则过程往往比较简捷.
2.等效法求解电场中圆周运动问题的解题思路:
(1)求出重力与电场力的合力F合,将这个合力视为一个“等效重力”.
(2)将a=视为“等效重力加速度”.
(3)将物体在重力场中做圆周运动的规律迁移到等效重力场中分析求解.
1.(2021·浙江卷)如图所示,在火箭发射塔周围有钢铁制成的四座高塔,高塔的功能最有可能的是( )
A.探测发射台周围风力的大小 B.发射与航天器联系的电磁波
C.预防雷电击中待发射的火箭 D.测量火箭发射过程的速度和加速度
2.(2021·浙江卷)某书中有如图所示的图,用来表示横截面是“<”形导体右侧的电场线和等势面,其中a、b是同一条实线上的两点,c是另一条实线上的一点,d是导体尖角右侧表面附近的一点。下列说法正确的是( )
A.实线表示电场线
B.离d点最近的导体表面电荷密度最大
C.“<”形导体右侧表面附近电场强度方向均相同
D.电荷从a点到c点再到b点电场力做功一定为零
3.(2021·全国卷)如图(a),在一块很大的接地金属平板的上方固定一负电荷。由于静电感应,在金属平板上表面产生感应电荷,金属板上方电场的等势面如图(b)中虚线所示,相邻等势面间的电势差都相等。若将一正试探电荷先后放于M和N处,该试探电荷受到的电场力大小分别为和,相应的电势能分别为和,则( )
A. B.
C. D.
4.(2021·广东卷)图是某种静电推进装置的原理图,发射极与吸极接在高压电源两端,两极间产生强电场,虚线为等势面,在强电场作用下,一带电液滴从发射极加速飞向吸极,a、b是其路径上的两点,不计液滴重力,下列说法正确的是( )
A.a点的电势比b点的低
B.a点的电场强度比b点的小
C.液滴在a点的加速度比在b点的小
D.液滴在a点的电势能比在b点的大
5.(2021·浙江卷)如图所示是某一带电导体周围的电场线与等势面,A、C是同一等势面上的两点,B是另一等势面上的一点。下列说法正确的是( )
A.导体内部的场强左端大于右端 B.A、C两点的电势均低于B点的电势
C.B点的电场强度大于A点的电场强度 D.正电荷从A点沿虚线移到B点的过程中电场力做正功,电势能减小
6.(2021·湖南卷·多选)如图,圆心为的圆处于匀强电场中,电场方向与圆平面平行,和为该圆直径。将电荷量为的粒子从点移动到点,电场力做功为;若将该粒子从点移动到点,电场力做功为。下列说法正确的是( )
A.该匀强电场的场强方向与平行
B.将该粒子从点移动到点,电场力做功为
C.点电势低于点电势
D.若只受电场力,从点射入圆形电场区域的所有带电粒子都做曲线运动
7.(2021·全国卷·多选)某电场的等势面如图所示,图中a、b、c、d、e为电场中的5个点,则( )
A.一正电荷从b点运动到e点,电场力做正功
B.一电子从a点运动到d点,电场力做功为4eV
C.b点电场强度垂直于该点所在等势面,方向向右
D.a、b、c、d四个点中,b点的电场强度大小最大
8.(2021·河北卷·多选)如图,四个电荷量均为的点电荷分别放置于菱形的四个顶点,其坐标分别为、、和,其中x轴上的两个点电荷位置固定,y轴上的两个点电荷可沿y轴对称移动(),下列说法正确的是( )
A.除无穷远处之外,菱形外部电场强度处处不为零
B.当取某值时,可使得菱形内部只存在两个电场强度为零的点
C.当时,将一带负电的试探电荷由点移至点,静电力做正功
D.当时,将一带负电的试探电荷放置在点处,其所受到的静电力方向与x轴正方向成倾斜向上
9.(2021·北京东城区高三一模)如图所示的电场中,实线表示电场线,虚线表示等差等势面, A、B、C为电场中的三个点。下列正确的( )
A.A点电势比B点高
B.A点场强比B点小
C.负电荷在A点的电势能比在B点的电势能大
D.B点和C点间的电势差是C点和A点间电势差的2倍
10.(2021·广东深圳市高三一模)由已知现象,经过逻辑推理和数学工具验证,再进行合理延伸,是研究物理问题的一种科学思维方法。下列选项中属于这种方法的是( )
A.牛顿的人造卫星发射设想
B. 测静电力常量
C. 探究二力合成的规律
D. 研究影响向心力大小的因素
11.(2021·山东高三模拟)如图所示,正方体ABCD-A'B'C'D'的B'、D两点分别放置两个电荷量均为Q的正、负点电荷,关于两点电荷形成的电场,下列说法正确的是( )
A.A、A'两点的电场强度相同
B.A、C'两点的电场强度相同
C.同一负电荷在A、B两点具有相同的电势能
D.将正电荷由B点移到C'点,克服电场力做功,电势能增加
12.(2021·浙江高三模拟)一种电场的某条电场线与轴重合,其场强大小与坐标的关系如图所示,下列说法正确的是( )
A.此电场是匀强电场
B.由图像可以直接看出场强大小随均匀减小
C.图像的斜率表示电场的电势
D.与之间的电势差等于阴影部分的面积
13.(2021·福建福州市高三二模·多选)空间中存在一静电场,一电子从处以一定的初速度沿轴方向射出,仅在电场力作用下在x轴上做直线运动,其电势能随位置x变化的关系如图所示。则下列判断正确的是( )
A.处电场强度比处电场强度大
B.处电势最大、电场强度最小
C.处的电场强度方向沿x轴正方向
D.电子在处的速度大于处的速度
14.(2021·天津高三模拟)如图所示,用控制变量法可以研究影响平行板电容器电容的因素。设两极板正对面积为S,极板间的距离为d,静电计指针偏角为θ。实验中,极板所带电荷量不变,若( )
A.保持S不变,减小d,则θ变大 B.保持S不变,增大d,则θ变小
C.保持d不变,减小S,则θ变小 D.保持d不变,减小S,则θ变大
15.(2021·湖南高三一模·多选)如图所示,在匀强电场中,有边长为cm的正六边形ABCDEF,其六个顶点均位于同一个圆上,正六边形所在平面与匀强电场的电场线平行,O点为该正六边形的中心,A、B、F三点电势分别为、、,下列说法正确的是( )
A.将电子由B点移到A点,电子的电势能增加了3eV
B.电子在A、C两点电势能比较,在A点电势能小于在C点电势能
C.匀强电场的电场强度大小为100V/m,方向由B指向F
D.在正六边形ABCDEF外接圆的圆周上,电势最低点的电势为
回归教材重难点16 力学实验-【查漏补缺】2022年高考物理三轮冲刺过关(原卷版): 这是一份回归教材重难点16 力学实验-【查漏补缺】2022年高考物理三轮冲刺过关(原卷版),共14页。试卷主要包含了有效数字等内容,欢迎下载使用。
回归教材重难点14 光学-【查漏补缺】2022年高考物理三轮冲刺过关(原卷版): 这是一份回归教材重难点14 光学-【查漏补缺】2022年高考物理三轮冲刺过关(原卷版),共9页。试卷主要包含了折射定律,折射率,双缝干涉,薄膜干涉等内容,欢迎下载使用。
回归教材重难点12 热学-【查漏补缺】2022年高考物理三轮冲刺过关(原卷版): 这是一份回归教材重难点12 热学-【查漏补缺】2022年高考物理三轮冲刺过关(原卷版),共9页。试卷主要包含了液体表面张力,两类永动机的比较等内容,欢迎下载使用。

