查补易混易错14 化学实验方案与探究-【查漏补缺】2023年高考化学三轮冲刺过关(全国通用)(解析版)
展开查补易混易错14 化学实验方案与探究
化学实验方案与评价综合题主要以物质制备和性质探究考查为主,通常为考生提供一个真实的实验环境,让考生用已有的化学原理和实验技能,结合新信息、新问题去研究和解决问题,设计实验方案对考生来说确实有一定的难度,但试题实际上还是考察创新能力和整体的意识,回答这些问题时,从题目中要找出实验目的是什么,实现这个目的要应用的原理是什么,哪些原理能够达到这个目的。同时,还要关注题目中给你的信息,这些信息包括文字信息和题目中给出的一些方程式以及提示的一些信息,特别要分析装置图给了什么信息,还要考虑在实验当中排除一些干扰因素。
易错01实验方案设计与评价
实验完整的化学实验方案包括“四大环节”,即:实验原理、实验装置和药品(其中包括:装置类型、仪器的组装等)、实验步骤(其中包括:加装药品、气密性检查、除杂干燥、主体实验、安全措施等)、实验现象的观察、记录及实验数据的分析处理等。设计合理的实验方案必须掌握比较全面的实验基本原理和基本技能,要做到:设计原理正确、实验程序合理、操作步骤简便、现象明显、相关结论正确。
1.实验设计的解答策略
(1)明确目的原理:首先必须认真审题,明确实验的目的要求,弄清题目有哪些新的信息,综合已学过的知识,通过类比、迁移、分析,从而明确实验原理。
(2)选择仪器药品:根据实验的目的和原理,以及反应物和生成物的性质、反应条件,如反应物和生成物的状态,能否腐蚀仪器和橡皮、反应是否加热及温度是否控制在一定的范围等,从而选择合理的化学仪器和药品。
(3)设计装置步骤:根据上述实验目的和原理,以及所选用的仪器和药品,设计出合理的实验装置和实验操作步骤。学生应具备识别和绘制典型的实验仪器装置图的能力,实验步骤应完整而又简明。
(4)记录现象数据:根据观察,全面而准确地记录实验过程中的现象和数据。
(5)分析得出结论:根据实验观察的现象和记录的数据,通过分析、计算、图表、推理等处理,得出正确的结论。
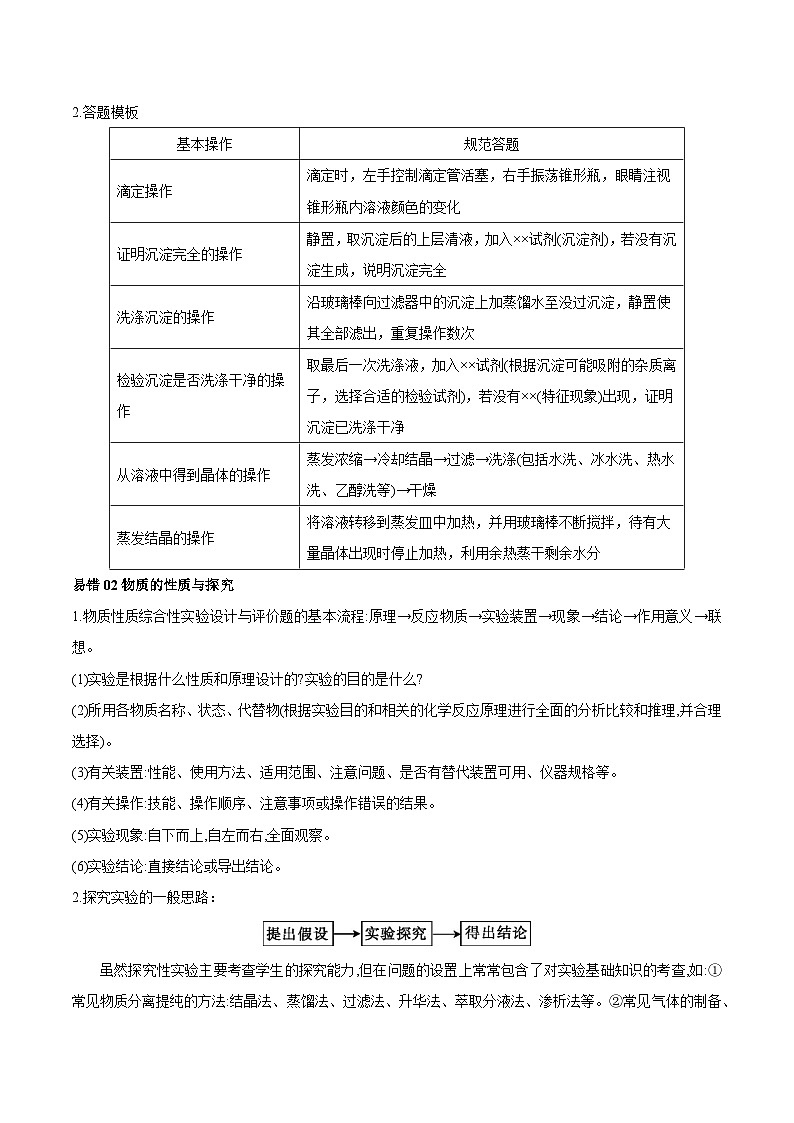
2.答题模板
基本操作
规范答题
滴定操作
滴定时,左手控制滴定管活塞,右手振荡锥形瓶,眼睛注视锥形瓶内溶液颜色的变化
证明沉淀完全的操作
静置,取沉淀后的上层清液,加入××试剂(沉淀剂),若没有沉淀生成,说明沉淀完全
洗涤沉淀的操作
沿玻璃棒向过滤器中的沉淀上加蒸馏水至没过沉淀,静置使其全部滤出,重复操作数次
检验沉淀是否洗涤干净的操作
取最后一次洗涤液,加入××试剂(根据沉淀可能吸附的杂质离子,选择合适的检验试剂),若没有××(特征现象)出现,证明沉淀已洗涤干净
从溶液中得到晶体的操作
蒸发浓缩→冷却结晶→过滤→洗涤(包括水洗、冰水洗、热水洗、乙醇洗等)→干燥
蒸发结晶的操作
将溶液转移到蒸发皿中加热,并用玻璃棒不断搅拌,待有大量晶体出现时停止加热,利用余热蒸干剩余水分
易错02物质的性质与探究
1.物质性质综合性实验设计与评价题的基本流程:原理→反应物质→实验装置→现象→结论→作用意义→联想。
(1)实验是根据什么性质和原理设计的?实验的目的是什么?
(2)所用各物质名称、状态、代替物(根据实验目的和相关的化学反应原理进行全面的分析比较和推理,并合理选择)。
(3)有关装置:性能、使用方法、适用范围、注意问题、是否有替代装置可用、仪器规格等。
(4)有关操作:技能、操作顺序、注意事项或操作错误的结果。
(5)实验现象:自下而上,自左而右,全面观察。
(6)实验结论:直接结论或导出结论。
2.探究实验的一般思路:
虽然探究性实验主要考查学生的探究能力,但在问题的设置上常常包含了对实验基础知识的考查,如:①常见物质分离提纯的方法:结晶法、蒸馏法、过滤法、升华法、萃取分液法、渗析法等。②常见气体的制备、净化、干燥、收集方法。③熟悉重点操作:a.气密性检查;b.量气操作;c.防倒吸、防污染操作;d.蒸发、灼烧操作……
(1)性质探究类:该类题型以探究物质未知的性质、可能发生的反应为主要目的。在性质探究实验中主要考查试剂的选择、装置仪器的规范、步骤优化、实验设计、现象的探究和结论的评价等综合分析能力。
(2)假设探究类:此类试题通常是根据所学知识,结合题给信息或条件,对实验现象进行科学的分析,提出合理的假设,然后设计实验探究假设是否合理。假设探究类实验解题的核心是实验设计部分,假设探究型实验方案的设计要点如下:①在探究实验的设计过程中往往可以通过对比实验,即设计几组平行实验来对照、比较,从而研究和揭示某种规律,解释某种现象形成的原因或证明某种反应机理等。②无论是对无机物还是有机物性质的探究实验设计,都必须建立在牢牢掌握元素化合物知识的基础上,大胆猜想,细心论证,脱离了元素化合物的知识基础,孤立地看实验问题是不科学的。只有灵活运用已有的元素化合物知识,才能使探究性实验变为验证性实验,使复杂问题简单化。
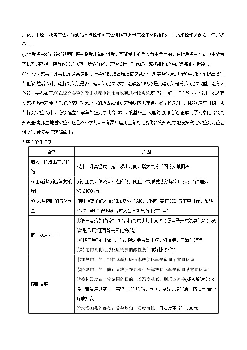
3.实验条件控制
操作
原因
增大原料浸出率的措施
搅拌、升高温度、延长浸出时间、增大气液或固液接触面积
减压蒸馏(减压蒸发)的原因
减小压强,使液体沸点降低,防止××物质受热分解(如H2O2、浓硝酸、NH4HCO3等)
蒸发、反应时的气体氛围
抑制××离子的水解(如加热蒸发AlCl3溶液时需在HCl气流中进行,加热MgCl2·6H2O得MgCl2时需在HCl气流中进行等)
调节溶液的pH
①调节溶液的酸碱性,抑制水解(或使其中某些金属离子形成氢氧化物沉淀)
②“酸作用”还可除去氧化物(膜)
③“碱作用”还可除去油污,除去铝片氧化膜,溶解铝、二氧化硅等
④特定的氧化还原反应需要的酸性条件(或碱性条件)
控制温度
①加热的目的:加快化学反应速率或使化学平衡向某方向移动
②降温的目的:防止某物质在高温时分解或使化学平衡向某方向移动
③控制温度在一定范围的目的:若温度过低,则反应速率(或溶解速率)较慢;若温度过高,则某物质(如H2O2、氨水、草酸、浓硝酸、铵盐等)会分解或挥发
④水浴加热的好处:受热均匀,温度可控,且温度不超过100 ℃
⑤冰水浴冷却的目的:防止某物质分解或挥发
⑥趁热过滤的原因:保持过滤温度,防止温度降低后某物质析出
4.实验操作目的
常见操作
思维方向
通入N2或其他惰性气体
除去装置中的空气,排除氧气的干扰
末端放置干燥管
防止空气中的水蒸气或二氧化碳干扰实验
洗涤晶体
①水洗:通常是为了除去晶体表面水溶性的杂质
②“冰水洗涤”:能洗去晶体表面的杂质离子,同时防止晶体在洗涤过程中的溶解损耗
③用特定有机试剂清洗晶体:洗去晶体表面的杂质,降低晶体的溶解度、有利于析出,减少损耗等
④洗涤沉淀的方法:往过滤器中加入蒸馏水至浸没沉淀,待水自然流下后,重复以上操作2~3次
固液加热型制气装置中恒压分液漏斗上的支管的作用
保证反应器(一般为圆底烧瓶)内气压与恒压分液漏斗内气压相等(平衡气压),使分液漏斗中的液体易于滴下
冷凝回流的作用及目的
防止××蒸气逸出脱离反应体系,提高××物质的转化率
4.实验操作目的
操作
目的
通入N2或其他惰性气体
除去装置中的空气,排除氧气的干扰
末端放置干燥管
防止空气中的水蒸气或二氧化碳干扰实验
洗涤晶体
①水洗:通常是为了除去晶体表面水溶性的杂质
②“冰水洗涤”:能洗去晶体表面的杂质离子,同时防止晶体在洗涤过程中的溶解损耗
③用特定有机试剂清洗晶体:洗去晶体表面的杂质,降低晶体的溶解度、有利于析出,减少损耗等
④洗涤沉淀的方法:往过滤器中加入蒸馏水至浸没沉淀,待水自然流下后,重复以上操作2~3次
固液加热型制气装置中恒压分液漏斗上的支管的作用
保证反应器(一般为圆底烧瓶)内气压与恒压分液漏斗内气压相等(平衡气压),使分液漏斗中的液体易于滴下
冷凝回流的作用及目的
防止××蒸气逸出脱离反应体系,提高××物质的转化率
易错03有机物的制备
1.制备流程:
2.装置分析:
(1)反应装置:有机物易挥发,反应中通常采用冷凝回流装置,以提高原料的利用率和产物的产率。
(2)蒸馏装置:
(3)分水装置:分水装置由烧瓶、分水器和回流冷凝管组成,分水器中会出现分层现象,上层时油状物,下层时水,当油层液面高于支管口时,油层会沿着支管口流回烧瓶,当下层液面高度过高时及时放出水层,避免水层升高流入烧瓶,对于有机可逆平衡反应可以用分水器分出反应所生成的水,破坏反应平衡,使平衡向生成产物方向移动,以提高反应产率。
3.分离和提纯:有机物分离提纯常见的物理方法有(萃取)分液法、蒸馏或分馏法、洗气法、渗析法、盐析法、沉淀法等。有机物的化学方法提纯一般是加入某种试剂,与杂质反应,生成易溶于水的物质,再用分液或的蒸馏等物理方法除去杂质。
(1)无机盐溶液:若向反应溶液中加入无机盐溶液,一般是降低有机物的溶解度,便于分层;若用无机盐溶液洗涤所得有机物,一般是除去有机物中混有的酸性杂质,如除去乙酸乙酯中混有的乙酸和乙醇,应在混合物中加入饱和的碳酸钠溶液,杂质乙酸与碳酸钠反应,生成了易溶于水的乙酸钠,同时降低乙酸乙酯的溶解度,充分搅拌后,用分液漏斗分液,可得纯净的乙酸乙酯。
(2)水洗:蒸馏水洗涤一般在盐溶液洗涤之后,用于除去盐溶液和新生成的可溶性无机物。
(3)无水盐固体:有机物中混有的残留水分可以用无水盐固体与水形成结晶水合物除去,达到干燥有机物的目的。
4. 操作要点
操作
有机实验
催化剂
温度
冷凝回流
其他
制溴苯
Fe
常温
√
接收HBr装置注意防止倒吸
制硝基苯
浓H2SO4
60℃水浴
√
注意液体加入顺序,使用温度计
制乙酸乙酯
浓H2SO4
加热
冷凝不回流
加入液体顺序要注意;用饱和Na2CO3溶液接收产物
淀粉水解
稀H2SO4
水浴加热
×
水解产物用银氨溶液及新制Cu(OH)2检验,需先用碱中和酸
制乙烯
浓H2SO4
170℃
×
使用温度计,浓H2SO4与乙醇体积比为3∶1,注意加碎瓷片
1.(2022·福建·统考高考真题)某兴趣小组设计实验探究,催化空气氧化的效率。回答下列问题:
步骤Ⅰ 制备
在通风橱中用下图装置制备(加热及夹持装置省略),反应方程式:
(1)装置A中盛放甲酸的仪器的名称是_______。
(2)从B、C、D中选择合适的装置收集,正确的接口连接顺序为a→_______→_______→_______→_______→h(每空填一个接口标号)。______
步骤Ⅱ 检验
将通入新制银氨溶液中,有黑色沉淀生成。
(3)该反应的化学方程式为_______。
步骤Ⅲ 探究催化空气氧化的效率
将一定量与空气混合,得到体积分数为1%的气体样品。使用下图装置(部分加热及夹持装置省略),调节管式炉温度至,按一定流速通入气体样品。(已知:是白色固体,易吸水潮解:)
(4)通入(已折算为标况)的气体样品后,继续向装置内通入一段时间氮气,最终测得U形管内生成了。
①能证明被空气氧化的现象是_______;
②被催化氧化的百分率为_______;
③若未通入氮气,②的结果将_______(填“偏大”“偏小”或“无影响”)。
(5)探究气体与催化剂接触时长对催化氧化效率的影响时,采用_______方法可以缩短接触时长。
(6)步骤Ⅲ装置存在的不足之处是_______。
2.(2022·湖北·统考高考真题)高技术领域常使用高纯试剂。纯磷酸(熔点为,易吸潮)可通过市售85%磷酸溶液减压蒸馏除水、结晶除杂得到,纯化过程需要严格控制温度和水分,温度低于易形成(熔点为),高于则发生分子间脱水生成焦磷酸等。某兴趣小组为制备磷酸晶体设计的实验装置如下(夹持装置略):
回答下列问题:
(1)A的名称是___________。B的进水口为___________(填“a”或“b”)。
(2)的作用是___________。
(3)空气流入毛细管的主要作用是防止___________,还具有搅拌和加速水逸出的作用。
(4)升高温度能提高除水速度,实验选用水浴加热的目的是___________。
(5)磷酸易形成过饱和溶液,难以结晶,可向过饱和溶液中加入___________促进其结晶。
(6)过滤磷酸晶体时,除了需要干燥的环境外,还需要控制温度为___________(填标号)。
A. B. C.
(7)磷酸中少量的水极难除去的原因是___________。
3.(2022·北京·高考真题)某小组同学探究不同条件下氯气与二价锰化合物的反应
资料:i.Mn2+在一定条件下被Cl2或ClO-氧化成MnO2(棕黑色)、(绿色)、(紫色)。
ii.浓碱条件下,可被OH-还原为。
iii.Cl2的氧化性与溶液的酸碱性无关,NaClO的氧化性随碱性增强而减弱。
实验装置如图(夹持装置略)
序号
物质a
C中实验现象
通入Cl2前
通入Cl2后
I
水
得到无色溶液
产生棕黑色沉淀,且放置后不发生变化
II
5%NaOH溶液
产生白色沉淀,在空气中缓慢变成棕黑色沉淀
棕黑色沉淀增多,放置后溶液变为紫色,仍有沉淀
III
40%NaOH 溶液
产生白色沉淀,在空气中缓慢变成棕黑色沉淀
棕黑色沉淀增多,放置后溶液变为紫色,仍有沉淀
(1)B中试剂是___________。
(2)通入Cl2前,II、III中沉淀由白色变为黑色的化学方程式为___________。
(3)对比实验I、II通入Cl2后的实验现象,对于二价锰化合物还原性的认识是___________。
(4)根据资料ii,III中应得到绿色溶液,实验中得到紫色溶液,分析现象与资料不符的原因:
原因一:可能是通入Cl2导致溶液的碱性减弱。
原因二:可能是氧化剂过量,氧化剂将氧化为。
①化学方程式表示可能导致溶液碱性减弱的原因___________,但通过实验测定溶液的碱性变化很小。
②取III中放置后的1 mL悬浊液,加入4 mL40%NaOH溶液,溶液紫色迅速变为绿色,且绿色缓慢加深。溶液紫色变为绿色的离子方程式为___________,溶液绿色缓慢加深,原因是MnO2被___________(填“化学式”)氧化,可证明III的悬浊液中氧化剂过量;
③取II中放置后的1 mL悬浊液,加入4 mL水,溶液紫色缓慢加深,发生的反应是___________。
④从反应速率的角度,分析实验III未得到绿色溶液的可能原因___________。
4.(2022·山东·高考真题)实验室利用和亚硫酰氯()制备无水的装置如图所示(加热及夹持装置略)。已知沸点为,遇水极易反应生成两种酸性气体。回答下列问题:
(1)实验开始先通。一段时间后,先加热装置_______(填“a”或“b”)。装置b内发生反应的化学方程式为_______。装置c、d共同起到的作用是_______。
(2)现有含少量杂质的,为测定n值进行如下实验:
实验Ⅰ:称取样品,用足量稀硫酸溶解后,用标准溶液滴定达终点时消耗(滴定过程中转化为,不反应)。
实验Ⅱ:另取样品,利用上述装置与足量反应后,固体质量为。
则_______;下列情况会导致n测量值偏小的是_______(填标号)。
A.样品中含少量杂质
B.样品与反应时失水不充分
C.实验Ⅰ中,称重后样品发生了潮解
D.滴定达终点时发现滴定管尖嘴内有气泡生成
(3)用上述装置、根据反应制备。已知与分子结构相似,与互溶,但极易水解。选择合适仪器并组装蒸馏装置对、混合物进行蒸榴提纯(加热及夹持装置略),安装顺序为①⑨⑧_______(填序号),先馏出的物质为_______。
5.(2022·浙江·统考高考真题)氨基钠()是重要的化学试剂,实验室可用下图装置(夹持、搅拌、尾气处理装置已省略)制备。
简要步骤如下:
Ⅰ.在瓶A中加入液氨和,通入氨气排尽密闭体系中空气,搅拌。
Ⅱ.加入5g钠粒,反应,得粒状沉积物。
Ⅲ.除去液氨,得产品。
已知:几乎不溶于液氨,易与水、氧气等反应。
请回答:
(1)的作用是_______;装置B的作用是_______。
(2)步骤Ⅰ,为判断密闭体系中空气是否排尽,请设计方案_______。
(3)步骤Ⅱ,反应速率应保持在液氨微沸为宜。为防止速率偏大,可采取的措施有_______。
(4)下列说法不正确的是_______。
A.步骤Ⅰ中,搅拌的目的是使均匀地分散在液氨中
B.步骤Ⅱ中,为判断反应是否已完成,可在N处点火,如无火焰,则反应已完成
C.步骤Ⅲ中,为避免污染,应在通风橱内抽滤除去液氨,得到产品
D.产品应密封保存于充满干燥氮气的瓶中
(5)产品分析:假设是产品的唯一杂质,可采用如下方法测定产品纯度。从下列选项中选择最佳操作并排序_______。
准确称取产品计算
a.准确加入过量的水
b.准确加入过量的标准溶液
c.准确加入过量的标准溶液
d.滴加甲基红指示剂(变色的范围4.4~6.2)
e.滴加石蕊指示剂(变色的范围4.5~8.3)
f.滴加酚酞指示剂(变色的范围8.2~10.0)
g.用标准溶液滴定
h.用标准溶液滴定
i.用标准溶液滴定
6.(2023·广东佛山·统考二模)利用电极反应可探究物质氧化性、还原性的变化规律。
已知:酸性介质中,1mol/L不同电对的电极电势见下表。电极电势越高,其氧化型物质的氧化性越强;电极电势越低,其还原型物质的还原性越强。
电对(氧化型/还原型)
电极电势/V
0.771
1.776
0.695
1.224
0.536
回答下列问题:
I.探究的分解反应
催化分解反应过程包括i、ii两步:
反应i:___________(未配平)
反应ii:
(1)反应i的离子方程式为___________。
(2)验证生成:反应过程中,加入___________溶液,产生蓝色沉淀,证明有生成。
(3)酸性条件下也可催化分解。结合表中数据判断,上述条件下、、的氧化性由强到弱的顺序为___________。
Ⅱ.探究物质氧化性变化对电化学反应方向的影响
用可逆反应设计电池,按图a装置进行实验,测得电压E()随时间t的变化如图b所示:
(4)电池初始工作时,正极的电极反应式为___________。
(5)某小组从还原型物质浓度、氧化性变化的角度分析图b,提出以下猜想:
猜想1:增大,的氧化性减弱,正极的电极电势降低。
猜想2:减小,的氧化性增强,负极的电极电势升高。
①时间后,按图a装置探究,验证上述猜想的合理性,完成表中填空。
实验
实验操作
电压E/V
结论
i
往烧杯A中加入适量Fe
E___________0
猜想1成立
ii
往烧杯B中加入适量___________
E<0
猜想2成立
②有同学认为,上述实验不足以证明猜想1成立。利用上述反应,从化学平衡移动的角度解释猜想1不足以成立的理由___________。
③为进一步验证猜想1,进行实验Ⅱi,完成表中填空。
实验
实验操作
电压E/V
结论
iii
往烧杯A中加入适量___________
E<0
猜想1成立
结论:可逆氧化还原反应中,浓度的变化引起电对氧化性变化,从而改变电池反应方向。
7.(2023·山东济宁·统考二模)实验室利用甘氨酸与硫酸亚铁制备补铁剂甘氨酸亚铁,装置如图所示(夹持仪器省略)。
已知:I.有关物质性质如下表所示:
甘氨酸
易溶于水,微溶于乙醇、冰醋酸,在冰醋酸中的溶解度大于在乙醇中的溶解度
柠檬酸
易溶于水和乙醇,酸性较强,有强还原性
甘氨酸亚铁
易溶于水,难溶于乙醇、冰醋酸
II.甘氨酸亚铁摩尔质量为
III.氨基能被酸性溶液氧化为硝基:
(1)连接好装置,装入药品,进行的操作为:
①打开、,反应一段时间,将装置中空气排净;
②___________,使b中溶液进入c中;
③在50℃恒温条件下用磁力搅拌器不断搅拌,然后向c中滴加NaOH溶液,调溶液pH至5.5~6.0,使反应物充分反应;
④反应完成后,向c中反应混合液中加入乙醇,生成白色沉淀,将沉淀过滤、洗涤得粗产品。
(2)仪器c的名称是___________,其中加入柠檬酸的作用是___________,步骤④中加入乙醇,溶液的极性___________(填“增强”、“减弱”或“不变”)。
(3)生成甘氨酸亚铁的化学方程式是___________。
(4)体系pH与产率之间的关系如下表
体系pH
4.0
4.5
5.0
5.5
6.0
6.5
7.0
7.5
产率(%)
65.70
74.92
78.67
86.65
88.07
74.97
62.31
55.98
pH过高或过低,产品产率均下降的原因是:___________。
(5)产品纯度测定。已知粗产品通常混有甘氨酸,称取粗产品2.2克,先加入___________,搅拌、过滤、洗涤得沉淀,将沉淀配成250mL溶液,取溶液25.00mL置于锥形瓶,用的溶液滴定至终点,三次平均消耗体积为26.00mL,则该样品的纯度为___________。
8.(2023·河南·校联考三模)邻苯二甲酰亚胺广泛用于染料、农药医药橡胶、香料等行业,是许多重要有机精细化学品的中间体。反应原理为
物质
熔点/°C
沸点/°C
溶解性
苯酐
131~134
284
不溶于冷水,微溶于热水
邻氨甲酰苯甲酸
140~143
394.2
稍溶于热水
邻苯二甲酰亚胺
232~235
366
微溶于水,易溶于碱溶液
制备邻苯二甲酰亚胺的实验装置如图所示。
实验步骤:
向装置甲的三颈烧瓶中加入14.8000g苯酐(相对分子质量为148),然后再加入15.0mL氨水(过量),加热至冷凝管中有部分液体回流时开启搅拌,控制温度为80~95°C,待苯酐固体完全反应后,改为蒸馏装置乙,继续加热,将装置中的水蒸出,体系温度逐渐升高至固体熔化。保温反应60min后,冷却至室温,洗涤、抽滤、烘干,进一步提纯得固体邻苯二甲酰亚胺(相对分子质量为147)14.1120g。
请回答下列问题:
(1)仪器M的名称是___________。
(2)仪器Y中冷水由___________(填“a”或“b”)口流出,装置甲中仪器X一般不用装置乙中仪器Y代替的原因是___________。
(3)装置甲中温度控制在80~95°C,若温度过低导致的结果是___________。
(4)反应①中除了生成邻氨甲酰苯甲酸,还可能生成的副产物是___________(写一种物质的结构简式)。
(5)蒸馏时,需要及时将装置中的水蒸出,目的是___________。
(6)该固体产品的产率是___________。
(7)邻苯二甲酰亚胺还可以用邻二甲苯与氨气、空气在加热条件下催化反应一步制得,写出该反应的化学方程式:___________。
9.(2023·广东深圳·统考二模)某学习小组按下图所示流程,在实验室模拟处理含苯酚的工业废水,并进行相关实验探究。
回答下列问题:
(1)“操作Ⅰ”所使用的玻璃仪器有烧杯和_______(填仪器名称),流程中可循环使用的物质是_______(填名称)。
(2)“水层2”中主要溶质为_______(填化学式)。
(3)将所得苯酚配制成一定浓度的苯酚溶液,探究铁盐种类和pH对苯酚与Fe3+显色反应的影响。
查阅资料
ⅰ.为紫色;
ⅱ.对苯酚与的显色反应无影响;
ⅲ.对特定波长光的吸收程度(用吸光度A表示)与的浓度在一定范围内成正比。
提出猜想:
猜想1:对苯酚与的显色反应有影响
猜想2:对苯酚与的显色反应有影响。
猜想3:对苯酚与的显色反应有影响。
进行实验:
常温下,用盐酸调节pH配制得到pH分别为a和b的溶液(),用硫酸调节pH配制得到pH分别为a和b的溶液。取苯酚溶液于试管中,按实验1~4分别再加入含的试剂,显色后用紫外-可见分光光度计测定该溶液的吸光度(本实验条件下,pH改变对水解程度的影响可忽略)。
序号
含的试剂
吸光度
溶液
溶液
1
/
2
/
3
/
4
/
结果讨论 实验结果为。
①根据实验结果,小组同学认为此结果不足以证明猜想3成立的理由是_______。
②为进一步验证猜想,小组同学设计了实验5和6,补充下表中相关内容。(限选试剂:溶液、溶液、固体、固体)
序号
含的试剂
再加入的试剂
吸光度
溶液
溶液
5
/
固体
6
/
_______
③根据实验1~6的结果,小组同学得出猜想1不成立,猜想2成立,且对苯酚与的显色反应起抑制作用,得出此结论的依据是_______。
④根据实验1~6的结果,小组同学得出猜想3成立,且对与苯酚的显色反应有抑制作用,从化学平衡角度解释其原因是_______。
(4)小组同学利用滴定法测定所得“水层2”中苯酚的含量:向样品溶液中加入过量溴水,将苯酚全部转化为化合物M;再加入过量溶液,充分反应后,用标准溶液滴定。
已知:ⅰ.
ⅱ.
①加入溶液前需加热除去多余的,否则会使测定结果_______(填“偏高”或“偏低”)。
②若消耗标准溶液的体积为,则样品中苯酚的浓度为_______(用含、、的代数式表示)。
10.(2023·山西·统考二模)I.磷酸是一种重要的化工原料,是生产磷肥的原料,也是食品添加剂之一。
(1)工业上可以用磷单质与硝酸作用得到纯的磷酸(熔点)。的VSEPR模型是_______(填名称)。磷酸易形成过饱和溶液,难以结晶,可向其过饱和溶液中加入_______促进其结晶,但是所制得的磷酸中仍含有少量的水极难除去,其可能的原因是_______。
Ⅱ.研究小组以无水甲苯为溶剂,(易水解)和(叠氮化钠)为反应物制备纳米球状红磷。
(2)甲苯干燥和收集的回流装置如图1所示(夹持及加热装置略)。以二苯甲酮为指示剂,无水时体系呈蓝色。
①金属的作用是_______。
②回流过程中,除水时打开的活塞是_______;体系变蓝后,改变开关状态收集甲苯。
(3)纳米球状红磷的制备装置如图2所示(夹持、搅拌、加热装置已略)。
①在氩气保护下,反应物在装置A中混匀后转入装置B,于加热12小时,反应物完全反应,其化学方程式为_______;用氩气赶走空气的目的是_______。
②经冷却、离心分离和洗涤得到产品,洗涤时先后使用乙醇和水,依次洗去的物质是_______、_______。
参考答案
1.(1)分液漏斗
(2)a→d→e→c→b
(3)
(4) 石灰水变浑浊 60% 偏大
(5)增大气体样品流速
(6)尾气出口未加防潮装置(或其他相似表述)
【分析】在通风橱中用下图装置制备一氧化碳,用A装置制取一氧化碳,该气体中含有甲酸蒸气,故用水除去甲酸,再用B装置排水收集一氧化碳气体,排出的水用E中的烧杯接收。根据气体样品通过氢氧化钠吸收空气中的二氧化碳,浓硫酸吸水,一氧化碳在H中被氧气氧化生成二氧化碳,二氧化碳能被石灰水吸收,J中的浓硫酸吸收气体中的水蒸气,干燥的一氧化碳和,进而测定生成的碘的质量,计算一氧化碳的被氧化的百分率。据此解答。
【详解】(1)装置A中盛放甲酸的仪器为分液漏斗。
(2)用C除去甲酸,B收集一氧化碳,E接收排出的水,故接口连接顺序为a→d→e→c→b→h。
(3)一氧化碳和银氨溶液反应生成黑色的银,同时生成碳酸铵和氨气,方程式为:。
(4)一氧化碳被氧气氧化生成二氧化碳,能使澄清的石灰水变浑浊。碘的物质的量为 ,则结合方程式分析,还有0.002mol一氧化碳未被氧气氧化,11.2L气体为0.5mol其中一氧化碳为0.005mol,则被氧化的一氧化碳为0.005-0.002=0.003mol,则被氧化的百分率为 。如果没有通入氮气则计算的未被氧化的一氧化碳的物质的量减少,则被氧化的百分率增大。
(5)增大气流速率可以提高催化效率。
(6):是白色固体,易吸水潮解,但该装置出气口未加防潮装置。
2.(1) 圆底烧瓶 b
(2)干燥气体
(3)防止暴沸、防止溶液从毛细管上升
(4)使溶液受热均匀
(5)磷酸晶体
(6)B
(7)磷酸可与水分子间形成氢键
【分析】空气通过氯化钙除水,经过安全瓶后通过浓硫酸除水,然后通过五氧化二磷,干燥的空气流入毛细管对烧瓶中的溶液进行搅拌,同时还具有加速水逸出和防止溶液沿毛细管上升的作用,将85%磷酸溶液进行减压蒸馏除水、结晶除杂得到纯磷酸。
【详解】(1)由仪器构造可知,仪器A为圆底烧瓶,仪器B为直形冷凝管,泠凝水应从b口近、a口出,形成逆流冷却,使冷却效果更好。
(2)纯磷酸制备过程中要严格控制温度和水分,因此五氧化二磷的作用为干燥气体。
(3)空气流入毛细管可以对烧瓶中的溶液防止暴沸,同时还具有加速水逸出和防止溶液沿毛细管上升的作用。
(4)升高温度能提高除水速度,而纯磷酸制备过程中要严格控制温度,水浴加热可以避免直接加热造成的过度剧烈与温度的不可控性,使溶液受热均匀。
(5)过饱和溶液暂时处于亚稳态,当加入一些固体的晶体或晃动时可使此状态失去平衡,过多的溶质就会结晶,因此可向磷酸的过饱和溶液中加入磷酸晶体促进其结晶。
(6)纯磷酸纯化过程中,温度低于易形成(熔点为),高于则发生分子间脱水生成焦磷酸,纯磷酸的熔点为42℃,因此过滤磷酸晶体时,除了需要干燥的环境外,还需要控制温度为30∼35℃,这个区间内答案选B。
(7)磷酸的结构式为:,分子中含羟基,可与水分子间形成氢键,因此磷酸中少量的水极难除去。
3.(1)饱和NaCl溶液
(2)2Mn(OH)2+O2=2MnO2+2H2O
(3)Mn2+的还原性随溶液碱性的增强而增强
(4) Cl2+2NaOH=NaCl+NaClO+H2O 4+4OH-=4+O2↑+2H2O NaClO
3ClO-+2MnO2+2OH-=2+3Cl-+H2O III中氧化剂氧化锰酸根离子的速率大于氢氧根离子还原高锰酸根离子的速率,因而实验III未得到绿色溶液
【分析】在装置A中HCl与KMnO4发生反应制取Cl2,由于盐酸具有挥发性,为排除HCl对Cl2性质的干扰,在装置B中盛有饱和NaCl溶液,除去Cl2中的杂质HCl,在装置C中通过改变溶液的pH,验证不同条件下Cl2与MnSO4反应,装置D是尾气处理装置,目的是除去多余Cl2,防止造成大气污染。
【详解】(1)B中试剂是饱和NaCl溶液,作用是吸收Cl2中的杂质HCl气体;1
(2)通入Cl2前,II、III中Mn2+与碱性溶液中NaOH电离产生的的OH-反应产生Mn(OH)2白色沉淀,该沉淀不稳定,会被溶解在溶液中的氧气氧化为棕黑色MnO2,则沉淀由白色变为黑色的化学方程式为:2Mn(OH)2+O2=2MnO2+2H2O;
(3)对比实验I、II通入Cl2后的实验现象,对于二价锰化合物还原性的认识是:Mn2+的还原性随溶液碱性的增强而增强;
(4)①Cl2与NaOH反应产生NaCl、NaClO、H2O,使溶液碱性减弱,反应的离子方程式为:Cl2+2NaOH=NaCl+NaClO+H2O;
②取III中放置后的1 mL悬浊液,加入4 mL40%NaOH溶液,溶液紫色迅速变为绿色,且绿色缓慢加深。溶液紫色变为绿色就是由于在浓碱条件下,可被OH-还原为,根据电子守恒、电荷守恒及原子守恒,可知该反应的离子方程式为:4+4OH-=4+O2↑+2H2O;
溶液绿色缓慢加深,原因是MnO2被NaClO氧化,可证明III的悬浊液中氧化剂过量;
③取II中放置后的1 mL悬浊液,加入4 mL水,溶液碱性减弱,溶液紫色缓慢加深,说明ClO-将MnO2氧化为,发生的反应是:3ClO-+2MnO2+2OH-=2+3Cl-+H2O;
④III中氧化剂氧化锰酸根离子的速率大于氢氧根离子还原高锰酸根离子的速率,导致实验III未得到绿色溶液。
4.(1) a FeCl2∙4H2O+4SOCl2(g)FeCl2+4SO2+8HCl 冷凝回流SOCl2
(2) AB
(3) ⑥⑩③⑤ CCl4
【分析】SOCl2与H2O反应生成两种酸性气体,FeCl2∙4H2O与SOCl2制备无水FeCl2的反应原理为:SOCl2吸收FeCl2∙4H2O受热失去的结晶水生成SO2和HCl,HCl可抑制FeCl2的水解,从而制得无水FeCl2。
【详解】(1)实验开始时先通N2,排尽装置中的空气,一段时间后,先加热装置a,产生SOCl2气体充满b装置后再加热b装置,装置b中发生反应的化学方程式为FeCl2∙4H2O+4SOCl2(g)FeCl2+4SO2+8HCl;装置c、d的共同作用是冷凝回流SOCl2;答案为:a;FeCl2∙4H2O+4SOCl2(g)FeCl2+4SO2+8HCl;冷凝回流SOCl2。
(2)滴定过程中将Fe2+氧化成Fe3+,自身被还原成Cr3+,反应的离子方程式为6Fe2+++14H+=6Fe3++2Cr3++7H2O,则m1g样品中n(FeCl2)=6n()=6cV×10-3mol;m1g样品中结晶水的质量为(m1-m2)g,结晶水物质的量为mol,n(FeCl2):n(H2O)=1:n=(6cV×10-3mol):mol,解得n=;
A.样品中含少量FeO杂质,溶于稀硫酸后生成Fe2+,导致消耗的K2Cr2O7溶液的体积V偏大,使n的测量值偏小,A项选;
B.样品与SOCl2反应时失水不充分,则m2偏大,使n的测量值偏小,B项选;
C.实验I称重后,样品发生了潮解,样品的质量不变,消耗的K2Cr2O7溶液的体积V不变,使n的测量值不变,C项不选;
D.滴定达到终点时发现滴定管尖嘴内有气泡生成,导致消耗的K2Cr2O7溶液的体积V偏小,使n的测量值偏大,D项不选;
答案选AB。
(3)组装蒸馏装置对TiCl4、CCl4混合物进行蒸馏提纯,按由下而上、从左到右的顺序组装,安装顺序为①⑨⑧,然后连接冷凝管,蒸馏装置中应选择直形冷凝管⑥、不选用球形冷凝管⑦,接着连接尾接管⑩,TiCl4极易水解,为防止外界水蒸气进入,最后连接③⑤,安装顺序为①⑨⑧⑥⑩③⑤;由于TiCl4、CCl4分子结构相似,TiCl4的相对分子质量大于CCl4,TiCl4分子间的范德华力较大,TiCl4的沸点高于CCl4,故先蒸出的物质为CCl4;答案为:⑥⑩③⑤;CCl4。
5.(1) 催化 防止氧气、水进入密闭体系
(2)试管中加满水倒扣于水槽中,M处通入氨气,将N处排出的气体导入试管内。如试管底部出现气泡,则空气尚未排尽,如未出现气泡,则说明空气已排尽
(3)分批少量加入钠粒;降低冷却液温度;适当增加液氨量(任写一种即可)
(4)BC
(5)bdg
【分析】在硝酸铁催化下钠与液氨的反应来生成NaNH2和氢气,该反应是放热反应,为保证液氨处于微沸状态,需要用冷却液控制一定的温度。NaNH2易与水和氧气发生反应,所以装置B中Hg可防止氧气、水进入密闭体系,导气口N与尾气处理连接装置再处理氨气等,据此结合实验原理分析解答。
【详解】(1)结合实验原理,根据实验操作中加入Fe(NO3)39H2O的用料很少,可推知,Fe(NO3)39H2O在反应中作催化剂,加快反应速率;结合已知信息可知,制备得到的NaNH2易与水和氧气发生反应,所以装置B中Hg可防止氧气、水进入密闭体系,干扰NaNH2的制备,
故答案为:催化;防止氧气、水进入密闭体系;
(2)结合氨气极易溶于水,空气中的氮气难溶于水,氧气不易溶于水的物理性质,所以为判断密封体系中空气是否排尽,可设计方案如下:试管中加满水倒扣于水槽中,M处通入氨气,将N处排出的气体导入试管内。如试管底部出现气泡,则空气尚未排尽,如未出现气泡,则说明空气已排尽;
(3)上述化学反应中,反应物的浓度、温度均可影响化学反应速率,所以为防止反应速率偏大,可实施的措施有:分批少量加入钠粒;降低冷却液温度;适当增加液氨量(任写一种即可);
(4)A.步骤I中,搅拌可使液体混合均匀,所以搅拌可使少量的催化剂Fe(NO3)39H2O均匀分散在液氨中,A正确;
B.步骤II中,由于液氨处于微沸状态,故生成的氢气中混有一定量的氨气;氢气虽然是可燃性气体,由于氨气在空气中不能被点燃,当氨气中只有少量氢气时,则也不能被点然、不会产生火焰,且对易气体点火有安全隐患,B错误;
C.步骤II中得到的粒状沉积物,颗粒较小,颗粒太小的沉淀易在滤纸上形成一层密实的沉淀,溶液不易透过,所以不适宜选用抽滤装置进行过滤,C错误;
D.因为制备的产品NaNH2易与水和氧气发生反应,所以可密封保存于充满干燥氮气的瓶中,D正确;
故选BC;
(5)题干信息中提到假设产品NaNH2的唯一杂质为NaOH,因为产品溶于水生成氢氧化钠和氨气,所以可设计利用盐酸标准溶液进行滴定,因滴定终点时,溶液中含氯化钠和氯化铵,所以需选用酸性条件下的酸碱指示剂判断滴定终点,过量的盐酸再利用氢氧化钠标准液反滴定,最终利用所测数据计算得出产品中NaNH2的纯度,故涉及的操作步骤为:准确称取产品xg 加入过量盐酸标准溶液加入滴加甲基红指示剂用氢氧化钠标准溶液进行滴定,根据实验所测数据,计算产品纯度,故答案为:bdg。
6.(1)
(2)
(3)>>
(4)
(5) < AgNO3固体 加入铁粉后,同时造成增大,减小,都能使平衡逆移,使E<0 FeCl2固体
【分析】已知:酸性介质中,1mol/L不同电对的电极电势越高,其氧化型物质的氧化性越强,结合表中数据判断,上述条件下氧化性由强到弱的顺序为>>Fe3+>>I2,还原性顺序为:I->>Fe2+>>H2O;
要通过反应探究对电化学反应方向的影响,从某还原型物质浓度、氧化性变化的角度分析图b,对于2个猜想,只能通过改变一个变量观察是否使E<0来探究——猜想1:增大,的氧化性减弱,正极的电极电势降低,故只能通过A烧杯加适量氯化亚铁固体,增加亚铁离子浓度,猜想2:减小,的氧化性增强,负极的电极电势升高,只能通过B烧杯加适量硝酸银固体减少碘离子浓度来实现。
【详解】(1)结合分析可知,反应i中铁离子把双氧水氧化了,生成亚铁离子、氧气和水,离子方程式为。
(2)遇发生反应:,生成深蓝色沉淀,则反应过程中,加入溶液,产生蓝色沉淀,证明有生成。
(3)据分析,上述条件下、、的氧化性由强到弱的顺序为>>。
(4)电池初始工作时,由可知,铁离子得电子发生还原反应转变为亚铁离子,为正极,则正极的电极反应式为。
(5)①i.t1时,若往烧杯A中加入适量Fe,则铁与铁离子反应,结合猜想1,增大,的氧化性减弱,正极的电极电势降低,则E<0;
ii.②t1时,若往烧杯B中加入适量AgNO3固体,可使碘离子产生沉淀,使减小,的氧化性增强,负极的电极电势升高,使E<0,猜想2成立。
③iii.t1时,若往烧杯A中加入适量FeCl2固体, 增大,的氧化性减弱,正极的电极电势降低,使E<0,猜想1成立。
7.(1)打开,关闭
(2) 三颈烧瓶 防止亚铁离子被氧化且能抑制亚铁离子水解 减弱
(3)
(4)过高会生成,过低时c(H2NCH2COO-)很小,难以生成甘氨酸亚铁
(5)冰醋酸
【分析】实验中,用铁屑和稀硫酸反应:,生成的可以排除装置内的空气,防止亚铁盐被氧化,同时,产生的可使装置b中的压强增大,将溶液压入三颈烧瓶中,与甘氨酸反应制备甘氨酸亚铁,据此解答。
【详解】(1)打开,关闭,产生的可使装置b中的压强增大,将溶液压入三颈烧瓶中,与甘氨酸反应制备;
(2)仪器c的名称是三颈烧瓶;柠檬酸酸性较强,有强还原性,所以加入少量的柠檬酸,可以防止甘氨酸亚铁被氧化,也可以调节溶液的,抑制亚铁离子水解;甘氨酸亚铁易溶于水,微溶于乙醇、冰醋酸,在冰醋酸中的溶解度大于在乙醇中的溶解度,反应完成后,向c中反应混合液中加入乙醇,生成白色沉淀,这说明溶液的极性减弱;
(3)生成甘氨酸亚铁的化学方程式为:
(4)由于过高会生成,过低时c(H2NCH2COO-)很小,难以生成甘氨酸亚铁,所以pH过高或过低,产品产率均下降;
(5)因为甘氨酸在冰醋酸中的溶解度大于在乙醇中的溶解度,甘氨酸亚铁易溶于水,难溶于冰醋酸,所以先向称取的粗产品加入冰醋酸,得到较纯的甘氨酸亚铁沉淀,再将其溶于水溶配成溶液,加入酸性高锰酸钾溶液滴定,发生反应:,,根据反应得出关系式:,所以,所以,该样品的纯度为:。
8.(1)锥形瓶
(2) b 球形冷凝管与气流接触面积大,冷凝效果好
(3)温度过低反应速率慢,容易生成邻氨甲酰苯甲酸等副产物,导致产率降低
(4)
(5)减少反应②的产物H2O的量,使反应②平衡正向移动,提高产率
(6)96%
(7)+NH3+3O2+4H2O
【分析】由题给流程可知,装置甲中发生的反应为苯酐与氨水在80~95°C的热水浴中发生取代反应生成邻氨甲酰苯甲酸,邻氨甲酰苯甲酸在加热条件下发生取代反应生成邻苯二甲酰亚胺,装置乙用于除去所得固体中的水分,除水所得固体经冷却,洗涤、抽滤、烘干,进一步提纯得固体邻苯二甲酰亚胺。
【详解】(1)由实验装置图可知,仪器M为锥形瓶,故答案为:锥形瓶;
(2)由实验装置图可知,仪器Y为直形冷凝管,为增强冷凝效果,实验时,冷水应由下口a通入,上口b流出;仪器X为球形冷凝管,与直形冷凝管相比,球形冷凝管与气流接触面积大,冷凝效果好,所以置甲中球形冷凝管一般不用装置乙中直形冷凝管代替,故答案为:b;球形冷凝管与气流接触面积大,冷凝效果好;
(3)由题意可知,装置甲中温度控制在80~95°C目的是防止温度过低时,反应速率慢,容易生成邻氨甲酰苯甲酸等副产物,导致产率降低,故答案为:温度过低反应速率慢,容易生成邻氨甲酰苯甲酸等副产物,导致产率降低;
(4)由题给流程可知,反应①中生成的邻氨甲酰苯甲酸能与氨水继续发生取代反应生成副产物,故答案为:;
(5)蒸馏时,及时将装置中的水蒸出可以减少反应②的水,使反应②的平衡向正反应方向移动,有利于提高邻苯二甲酰亚胺的产率,故答案为:减少反应②的产物H2O的量,使反应②平衡正向移动,提高产率;
(6)由题意可知,14.8000g苯酐制得14.1120g邻苯二甲酰亚胺,则邻苯二甲酰亚胺的产率为×100%=96%,故答案为:96%;
(7)由题意可知,邻二甲苯与氨气、空气在加热条件下催化反应生成邻苯二甲酰亚胺和水,反应的化学方程式为+NH3+3O2+4H2O,故答案为:+NH3+3O2+4H2O。
9.(1) 分液漏斗 苯
(2)
(3) 或对苯酚与的显色可能有影响 固体 ,(或) 与苯酚的显色时,存在反应:,增大,平衡逆向移动,的浓度减小,溶液颜色变浅
(4) 偏高
【分析】由题干工艺流程图可知,向含苯酚的废水中加入苯进行萃取,操作Ⅰ是萃取分液,分液后得到水层1和有机层,向有机层中加入NaOH溶液将苯酚转化为苯酚钠,然后进行分液,分液后得到有机层(含有苯)和水层,向水层溶液中通入足量的CO2后将苯酚钠转化为苯酚和碳酸氢钠溶液,然后进行过滤,过滤得到苯酚和水层2。再利用控制变量法进行探究氯离子、硫酸根离子、氢离子对显色的影响。
【详解】(1)由分析可知,操作Ⅰ为萃取、分液,因此使用的玻璃仪器有烧杯和分液漏斗,操作Ⅱ是分液,得到有机层(含有苯),则苯可以循环使用,故答案为:分液漏斗;苯。
(2)反应Ⅱ是苯酚钠和二氧化碳反应生成苯酚和碳酸氢钠溶液,苯酚溶解度比较小,过滤,则“水层2”中主要溶质为NaHCO3,故答案为:NaHCO3。
(3)①由题干实验信息可知,实验1、2和实验3、4使用溶液中的或不同,二者阴离子可能也对Fe3+的显色有影响,即根据实验结果,小组同学认为此结果不足以证明猜想3成立的理由是或对苯酚与的显色可能有影响,故答案为:或对苯酚与的显色可能有影响。
②为进一步验证猜想即验证或对苯酚与的显色是否有影响,小组同学设计了实验5和6,根据控制变量可知,实验5、6的pH值相同,Fe3+浓度相同,实验5改变浓度,实验6则改变浓度,故选用的试剂为Na2SO4固体,故答案为:Na2SO4固体。
③根据实验1~6的结果,小组同学得出猜想1不成立,猜想2成立,且对苯酚与的显色反应起抑制作用,说明氯离子对实验没有影响,则,硫酸根对实验有抑制作用,说明实验6相比实验1来说或;故答案为:,(或)。
④根据实验1~6的结果,小组同学得出猜想3成立,且对与苯酚的显色反应有抑制作用,从化学平衡角度解释其原因是与苯酚的显色时,存在反应:,增大,平衡逆向移动,的浓度减小,溶液颜色变浅;故答案为:与苯酚的显色时,存在反应:,增大,平衡逆向移动,的浓度减小,溶液颜色变浅。
(4)①加入溶液前需加热除去多余的,过量溴会氧化碘离子生成单质碘,则消耗硫代硫酸根的量增大,则计算出化合物M的量多,因此会使测定结果偏高;故答案为:偏高。
②根据苯酚与的关系是1:2,若消耗标准溶液的体积为,则样品中苯酚的浓度为;故答案为:。
10.(1) 四面体形 磷酸晶体 磷酸分子与水分子能形成氢键
(2) 干燥甲苯 K1、K3
(3) 防止五氯化磷遇空气中的水蒸气而发生水解 甲苯 氯化钠
【分析】利用苯来干燥甲苯,通过回流得到的水与钠反应,二苯甲酮为指示剂,无水时体系呈蓝色,改变开关状态收集甲苯,将甲苯、五氯化磷、NaN3在Ar气氛围中充分混合后转入装置B中,在反应釜中于加热12小时使其充分反应。
【详解】(1)中心原子价层电子对数为4+0=4,其VSEPR模型是四面体形。磷酸易形成过饱和溶液,难以结晶,可以引入晶种来促进溶液中的磷酸结晶析出,可向其过饱和溶液中加入磷酸晶体促进其结晶,磷酸分子含有羟基,容易与水分子形成氢键,因此磷酸具有较强的吸水性,所制得的磷酸中仍含有少量的水极难除去;故答案为:四面体形;磷酸晶体;磷酸分子与水分子能形成氢键。
(2)①金属钠与水能发生反应,因此金属的作用是干燥甲苯;故答案为:干燥甲苯。
②回流过程中,水要回流到烧瓶中,因此除水时打开的活塞是K1、K3;体系变蓝后,改变开关状态收集甲苯;故答案为:K1、K3。
(3)①在氩气保护下,反应物在装置A中混匀后转入装置B,于加热12小时,反应物完全反应,五氯化磷和NaN3 反应生成红磷、氮气和氯化钠,其反应的化学方程式为;由于五氯化磷易水解,为防止五氯化磷遇见空气中的水蒸气发生水解,因此用氩气赶走空气;故答案为:;防止五氯化磷遇空气中的水蒸气而发生水解。
②根据反应可知,得到的产物上沾有甲苯和氯化钠,用乙醇洗去甲苯,用水洗去氯化钠;故答案为:甲苯、氯化钠。
查补易混易错15 化学反应原理-【查漏补缺】2023年高考化学三轮冲刺过关(全国通用)(解析版): 这是一份查补易混易错15 化学反应原理-【查漏补缺】2023年高考化学三轮冲刺过关(全国通用)(解析版),共31页。试卷主要包含了反应热计算的方法,反应在工业上有重要应用等内容,欢迎下载使用。
查补易混易错14 化学实验方案与探究-【查漏补缺】2023年高考化学三轮冲刺过关(全国通用)(原卷版): 这是一份查补易混易错14 化学实验方案与探究-【查漏补缺】2023年高考化学三轮冲刺过关(全国通用)(原卷版),共20页。试卷主要包含了实验步骤等内容,欢迎下载使用。
查补易混易错13 化学反应机理-【查漏补缺】2023年高考化学三轮冲刺过关(全国通用)(解析版): 这是一份查补易混易错13 化学反应机理-【查漏补缺】2023年高考化学三轮冲刺过关(全国通用)(解析版),共19页。试卷主要包含了水煤气变换反应为 等内容,欢迎下载使用。

