2024年高考生物大一轮选择性必修1复习讲义:第33讲 体液调节与神经调节的关系
展开(2)举例说明其他体液成分参与稳态的调节,如二氧化碳对呼吸运动的调节等。
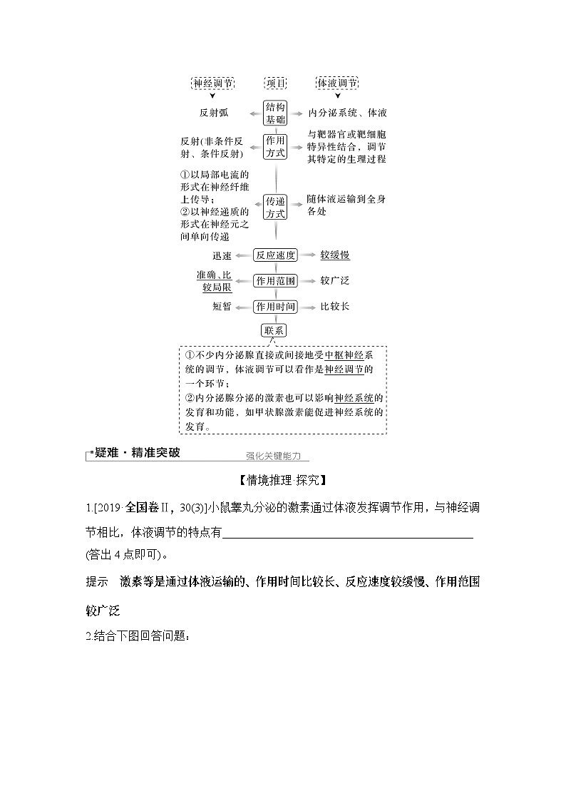
考点一 神经调节与体液调节的比较
1.体液调节 主要指激素调节
提醒 临床上给患者输入O2时,往往采用含有5%左右的CO2的混合气体,以达到刺激呼吸中枢的目的。
2.神经调节与体液调节的区别和联系
【情境推理·探究】
1.[2019·全国卷Ⅱ,30(3)]小鼠睾丸分泌的激素通过体液发挥调节作用,与神经调节相比,体液调节的特点有____________________________________________
(答出4点即可)。
提示 激素等是通过体液运输的、作用时间比较长、反应速度较缓慢、作用范围较广泛
2.结合下图回答问题:
(1)图中①②③依次代表______调节、________调节、________调节,其中作用最迅速、准确的是________(填图中序号)。
(2)图中涉及的信号分子有________和________。
(3)图中②体现了神经调节与体液调节的关系为__________________________。
提示 (1)体液 神经—体液 神经 ③
(2)神经递质 激素 (3)不少内分泌腺本身直接或间接地受中枢神经系统的调节,在这种情况下,体液调节可以看作是神经调节的一个环节
考向 结合神经调节与体液调节的关系,考查归纳综合分析能力
1.(2023·江西临川一中调研)下列关于神经调节和体液调节的叙述,正确的是( )
A.所有多细胞生物都有神经调节和体液调节
B.参与神经调节的器官不能参与体液调节
C.体液调节的信号是化学信号,神经调节的信号是电信号
D.神经调节和体液调节都存在分级调节的现象
答案 D
解析 不是所有多细胞生物都有神经调节和体液调节,如植物是多细胞生物,但没有神经调节,A错误;参与神经调节的器官也可以参与体液调节,如某些腺体既可以是神经调节的效应器,也可以分泌激素参与体液调节,B错误;体液调节的信号是化学信号,神经调节的信号有电信号,也有化学信号,C错误;神经调节和体液调节都存在分级调节的现象,如甲状腺激素的分级调节,D正确。
2.(2023·云南师大附中质检)人在遇到危险等紧急情况下会出现心率加速、呼吸频率加快、警觉性提高、反应灵敏的现象,这与肾上腺髓质在内脏神经的直接支配下分泌的肾上腺素的作用有关。下列叙述错误的是 ( )
A.体液调节有时可以看作神经调节的一个环节
B.内分泌腺分泌的激素可能会影响神经系统的功能
C.在紧急情况下,肾上腺髓质分泌肾上腺素的过程属于神经—体液调节
D.紧急因素消除后,心率不会马上恢复正常水平,说明体液调节持续时间较长
答案 C
解析 不少内分泌腺本身直接或间接地受中枢神经系统的调节,因此体液调节有时可以看作是神经调节的一个环节,A正确;内分泌腺分泌的激素可能会影响神经系统的功能,如甲状腺激素可影响神经系统的发育和功能,B正确;紧急情况下,在相关神经的支配下肾上腺髓质分泌肾上腺素的过程属于神经调节,C错误。考点二 体温调节与水盐平衡调节
1.体温调节
(1)体温调节的结构基础
(2)体温调节的过程
①体温调节方式为神经—体液调节。
②寒冷条件下参与产热的激素有肾上腺素和甲状腺激素,前者的分泌是由下丘脑通过传出神经调节的,后者的分泌是由下丘脑和垂体分级调节的,两种激素之间表现为协同作用。
提醒 发高烧时,病人的体温继续升高时产热量大于散热量,如果体温保持不变,则产热量等于散热量。
2.水和无机盐平衡的调节 调节方式:神经—体液调节
(1)水和无机盐的来源和排出
(2)水盐调节相关结构及参与激素
(3)水和无机盐平衡的调节途径
【考点速览·诊断】
(1)抗利尿激素可以促进肾小管和集合管对NaCl的重吸收。(2022·湖北卷,8A)(×)
提示 抗利尿激素促进肾小管和集合管对水的重吸收。
(2)炎热环境下,皮肤血管收缩,汗腺分泌增多,从而增加散热。(2022·山东卷,18C)(×)
提示 炎热环境下,皮肤血管舒张。
(3)下丘脑能感受细胞外液渗透压的变化,下丘脑能分泌抗利尿激素和促甲状腺激素。(2021·全国甲卷,4A,B)(×)
提示 促甲状腺激素是垂体所分泌。
(4)高原性肺水肿患者体温维持在38 ℃时,产热量大于散热量。(2020·山东卷,18B)(×)
提示 体温维持在38 ℃时,产热量等于散热量。
(5)大量出汗时,垂体感受到细胞外液渗透压变化,使大脑皮层产生渴觉。(2021·海南卷,16D)(×)
提示 下丘脑的渗透压感受器可感受到渗透压的变化,垂体不能。
【情境推理·探究】
1.剧烈运动后,不能立即冲冷水澡。从体温调节的角度分析其原因。
提示 低温刺激,皮肤毛细血管收缩,导致体内热量不能及时散发,同时机体产热还要增加,对机体内环境稳态不利。
2.呕吐和腹泻导致患者尿量减少,分析其原因。
提示 呕吐和腹泻导致细胞外液渗透压升高,垂体释放的抗利尿激素增多,促进肾小管和集合管对水分的重吸收。
3.下丘脑是人体内环境稳态调节中的重要器官。下图表示不同刺激引起下丘脑对内环境稳态的调节过程。切断下丘脑与垂体的联系,除会影响甲状腺的分泌外,还会影响水和无机盐平衡的调节,请据图分析原因。
提示 下丘脑的神经分泌细胞轴突较长,深入到垂体,切断下丘脑与垂体的联系之后,抗利尿激素无法在轴突末梢释放,影响了对水的重吸收。
4.研究表明:在寒冷环境中,大鼠(一种恒温动物)体温调节中枢的细胞膜上TRPA1通道蛋白(一种冷敏感通道蛋白)参与了体温调节。请利用下列材料设计实验加以证明,补充完善实验思路。
实验材料:生理状况一致的健康大鼠(若干)、生理盐水以及用生理盐水配制的TRPA1通道蛋白特异性阻断剂等。
提示 选择生理状况一致的健康大鼠若干,随机均分为A、B两组,测定其体温后同时置于寒冷环境中,分别向A、B两组大鼠注射等量且适量的生理盐水和用生理盐水配制的TRPA1通道蛋白特异性阻断剂,一段时间后再次测定两组大鼠的体温。
考向1 结合体温调节的过程,考查稳态与平衡观
1.(2022·浙江6月选考,14)大雪纷飞的冬天,室外人员的体温仍能保持相对稳定,其体温调节过程如图所示。
下列叙述错误的是( )
A.寒冷刺激下,骨骼肌不由自主地舒张以增加产热
B.寒冷刺激下,皮肤血管反射性地收缩以减少散热
C.寒冷环境中,甲状腺激素分泌增加以促进物质分解产热
D.寒冷环境中,体温受神经与体液的共同调节
答案 A
解析 寒冷刺激下,机体通过增加产热和减少散热的方法维持体温的相对稳定,增加产热的措施包括骨骼肌不自主收缩和甲状腺激素分泌增加等,减少散热的措施包括皮肤血管收缩等;其中,既有神经调节,又有体液调节,因此选A。
2.(2023·河南九师联盟)某同学从温暖的教室里走到寒冷的室外,机体经过一系列调节达到相对稳定状态。在此状态下,下列有关说法错误的是 ( )
A.皮肤血管收缩,在室外的散热速率大于室内
B.血液中促甲状腺激素增多,会促进甲状腺激素的分泌
C.细胞内ATP的分解速率大于合成速率
D.机体的热量主要来自骨骼肌和肝脏产热
答案 C
解析 寒冷时,血液中促甲状腺激素增多,会促进甲状腺激素的分泌,增加产热,B正确;正常机体细胞内ATP的分解速率等于合成速率,C错误;机体的热量主要来自骨骼肌和肝脏产热,体温的恒定是机体产热量与散热量相对稳定的结果,D正确。
3.(2023·河南天一大联考)胡辣汤是河南的特色美食,由多种天然中草药按比例配制的汤料,用骨头汤作底料,再加入胡椒和辣椒熬制,汤味浓郁、汤色靓丽、汤汁黏稠、香辣可口,每天早晨喝上一碗,无不酣畅淋漓。下列有关叙述正确的是( )
A.胡辣汤中的水、脂肪、蛋白质等可以被人体直接吸收
B.早餐饱食后体内胰岛素和胰高血糖素的含量均会下降
C.越喝热汤感觉越辣可能是因为热和辣激活了相同的受体
D.喝胡辣汤时出汗与剧烈运动时出汗的原理相同
答案 C
解析 蛋白质是大分子物质,需要被消化酶水解成小分子物质后才能被吸收,脂肪也需要被水解成甘油和脂肪酸后才能被吸收,A错误;早餐饱食后,摄入的糖分会被消化吸收,导致血糖升高,胰岛素的含量会上升,B错误;舌头上热刺激和辣刺激可能激活了相同的受体,所以越喝热汤感觉越辣,C正确;喝胡辣汤出汗是因为辣椒素刺激口腔中的感受器,通过神经调节引起排汗,实际上体温并没有升高,剧烈运动时骨骼肌细胞中的有机物氧化放能使体温升高,所以通过排汗增加散热来降低体温,两者的原理不同,D错误。
考向2 结合水盐平衡调节,考查生命观念
4.(2022·湖北卷,8)奋战在抗击新冠疫情一线的医护人员是最美逆行者。因长时间穿防护服工作,他们汗流浃背,饮水受限,尿量减少。下列关于尿液生成及排放的调节,叙述正确的是( )
A.抗利尿激素可以促进肾小管和集合管对NaCl的重吸收
B.医护人员紧张工作后大量饮用清水有利于快速恢复水—盐平衡
C.医护人员工作时高度紧张,排尿反射受到大脑皮层的抑制,排尿减少
D.医护人员工作时汗流浃背,抗利尿激素的分泌减少,水的重吸收增加
答案 C
解析 抗利尿激素可以促进肾小管和集合管对水的重吸收,A错误;医护工作者因长时间穿防护服工作,他们汗流浃背,饮水受限,这个过程丢失了水分和无机盐,故医护人员紧张工作后适量饮用淡盐水有利于快速恢复水—盐平衡,B错误;排尿反射的神经中枢位于脊髓,脊髓属于低级中枢,受控于大脑皮层的高级中枢,当医护人员工作时高度紧张,排尿反射受到大脑皮层的抑制,使排尿减少,C正确;医护人员工作时汗流浃背,使细胞外液的渗透压升高,抗利尿激素的分泌增多,水的重吸收增加,排尿减少,D错误。
5.(2023·华师一附中调研)下列有关抗利尿激素和醛固酮的叙述,正确的是( )
A.抗利尿激素的分泌和醛固酮的分泌的调节都受下丘脑的直接控制
B.大量出汗使体液流失,能进一步引起醛固酮和抗利尿激素的分泌增多
C.抗利尿激素和醛固酮的分泌部位和作用部位都不同
D.摄入食物过咸时,抗利尿激素的分泌量减少,醛固酮的分泌量增加
答案 B
解析 抗利尿激素是由下丘脑分泌、垂体释放的,受下丘脑的直接控制;醛固酮是由肾上腺皮质分泌的,间接受下丘脑的控制,A错误;大量出汗使体液流失,会导致人体内细胞外液渗透压升高、血钠浓度降低,进而使体内醛固酮和抗利尿激素的分泌增多,B正确;抗利尿激素和醛固酮分泌部位不同(抗利尿激素是由下丘脑分泌的,醛固酮是由肾上腺皮质分泌的),二者作用部位相同,均为肾小管和集合管,C错误;摄入食物过咸时,细胞外液的渗透压升高,血钠含量升高,这会导致抗利尿激素分泌量增多,醛固酮分泌量减少,D错误。
重温真题 经典再现
1.(2019·全国卷Ⅱ,4)当人体失水过多时,不会发生的生理变化是( )
A.血浆渗透压升高
B.产生渴感
C.血液中的抗利尿激素含量升高
D.肾小管对水的重吸收降低
答案 D
解析 当人体失水过多时,会导致细胞外液渗透压升高,下丘脑渗透压感受器受到刺激,产生兴奋传递到大脑皮层产生渴感;由下丘脑分泌并由垂体释放的抗利尿激素增多,在抗利尿激素的作用下,肾小管和集合管对水分的重吸收能力增强,尿量减少,D错误。
2.(2021·全国甲卷,4)人体下丘脑具有内分泌功能,也是一些调节中枢的所在部位。下列有关下丘脑的叙述,错误的是( )
A.下丘脑能感受细胞外液渗透压的变化
B.下丘脑能分泌抗利尿激素和促甲状腺激素
C.下丘脑参与水盐平衡的调节:下丘脑有水平衡调节中枢
D.下丘脑能感受体温的变化:下丘脑有体温调节中枢
答案 B
解析 内环境渗透压感受器位于下丘脑内,下丘脑能感受细胞外液渗透压的变化,A正确;抗利尿激素由下丘脑合成并分泌,促甲状腺激素由垂体合成并分泌,B错误;下丘脑内存在渗透压感受器、体温感受器、血糖浓度感受器等多种感受器,同时也是水盐平衡中枢、体温调节中枢、血糖调节中枢等的所在部位,C、D正确。
3.(2022·山东卷,18改编)人体通过多种调节机制保持体温的相对稳定。下列说法正确的是( )
A.寒冷环境下,参与体温调节的传出神经中既有躯体运动神经,也有内脏运动神经
B.寒冷环境下,肾上腺皮质分泌的肾上腺素增加,使代谢活动增强,产热增加
C.炎热环境下,皮肤血管收缩,汗腺分泌增多,从而增加散热
D.炎热环境下,若呼吸运动频率和幅度增加过高且持续过久,可导致内环境pH下降
答案 A
解析 寒冷环境下,骨骼肌会收缩使产热增加,参与体温调节的传出神经中有躯体运动神经,同时甲状腺激素、肾上腺素含量会增多,故也有内脏运动神经参与,A正确;寒冷环境下,机体可引起骨骼肌战栗、促进甲状腺激素、肾上腺素等激素的释放,使肝及其他组织细胞的代谢活动增强,其中肾上腺素是肾上腺髓质分泌的,B错误;炎热环境中,皮肤中的热觉感受器兴奋,兴奋传递至下丘脑的体温调节中枢,进而通过自主神经系统的调节和肾上腺等腺体的分泌,最终使皮肤的血管舒张,皮肤血液量增多,也会使汗液的分泌增多,C错误;炎热环境下,若呼吸运动频率和幅度增加过高且持续过久,CO2排出增多,使内环境中CO2含量减少,可使pH在一定范围内上升,D错误。
4.(2022·湖北卷,10)北京冬奥会期间,越野滑雪运动员身着薄比赛服在零下10 ℃左右的环境中展开激烈角逐,关于比赛中运动员的生理现象,下列叙述正确的是( )
A.血糖分解加快,储存的ATP增加,产热大于散热
B.血液中肾上腺素含量升高,甲状腺激素含量下降,血糖分解加快
C.心跳加快,呼吸频率增加,温度感受器对低温不敏感而不觉得寒冷
D.在运动初期骨骼肌细胞主要通过肌糖原分解供能,一定时间后主要通过肝糖原分解供能
答案 C
解析 运动期间需要大量能量,血糖分解加快,ATP和ADP的转化速率加快,但储存的ATP基本不变,且运动员体温维持相对稳定,产热等于散热,A错误;血液中肾上腺素含量升高,甲状腺激素含量上升,血糖分解加快,细胞代谢速率加快,B错误;心跳加快,呼吸频率增加,细胞代谢速率加快,运动员的温度感受器对低温不敏感而不觉得寒冷,C正确;在运动中能量主要来自葡萄糖的氧化分解,D错误。
限时强化练
(时间:30分钟)
【对点强化】
考点一 神经调节与体液调节的比较
1.(2023·广东茂名调研)下列有关体液调节的叙述,错误的是( )
A.激素可使靶细胞原有的生理活动发生变化
B.激素是组成细胞结构的重要化合物,微量而高效
C.二氧化碳等化学物质可参与人体的体液调节
D.激素调节是体液调节的主要内容
答案 B
解析 激素、CO2等化学物质,通过体液传送的方式对生命活动进行的调节称为体液调节。在激素发挥调节作用的过程中,激素首先与靶细胞上的受体结合,进而引起靶细胞原有的生理活动发生变化,A、C正确;激素只起调节作用,不参与细胞结构的组成,B错误;体液调节包括激素调节和其他化学物质的调节,其中激素调节是体液调节的主要内容,D正确。
2.(2023·泉州五中质检)下列有关神经调节和体液调节的叙述,错误的是 ( )
A.与神经调节相比,体液调节反应速度较慢,作用范围比较局限
B.内分泌腺分泌的某些激素会影响脑的发育和神经系统的兴奋性
C.寒冷刺激下,机体甲状腺激素分泌增多的过程属于神经—体液调节
D.神经调节和体液调节都有信息分子参与,且信息分子与相应受体结合
答案 A
解析 与神经调节相比,体液调节反应速度较慢,作用范围比较广泛,A错误。
3.(2023·厦门外国语学校)夏季儿童溺水会暂时停止呼吸,抢救的主要措施是进行人工呼吸,采用较多的方法是口对口吹气法。下列相关叙述中错误的是 ( )
A.吹气的频率应与人体正常的呼吸频率一致
B.给患者吹入的气体含有部分氧气,氧气可随着体液运输到全身各处
C.给患者吹入的气体中含有部分CO2,可刺激下丘脑中的呼吸中枢
D.人工呼吸导致肺重新收缩和舒张,该过程中既有神经调节也有体液调节
答案 C
解析 吹气的频率应与人体正常的呼吸频率一致,有利于肺启动,A正确;给患者吹入的气体中含有部分氧气,氧气可以通过肺泡与血液间的气体交换进入血液,进而随体液运输到全身各处,B正确;呼吸中枢位于脑干,C错误;CO2通过刺激呼吸感受器(该过程为体液调节),进而引起脑干呼吸中枢的兴奋,呼吸中枢发出的兴奋传至肺部,肺重新收缩和舒张(该过程为神经调节),D正确。
考点二 体温调节和水盐平衡调节
4.(2023·河南名校联盟)人在受到应激刺激时,兴奋会通过反射弧中的传出神经作用于肾上腺髓质,使其分泌肾上腺素;兴奋还会通过传出神经作用于心脏和其他器官,使人的警觉性提高、呼吸加快、心跳与血液流动加速。下列相关叙述错误的是( )
A.兴奋在突触部位以电信号→化学信号→电信号的形式传递
B.受到应激刺激时,人体发生的生理变化是神经调节和体液调节共同作用的结果
C.应激反应后,心跳逐渐恢复正常与肾上腺素浓度的变化有关
D.应激刺激会导致机体代谢加快、产热增多、散热减少
答案 D
解析 人体处于应激状态时,在神经调节和体液调节的共同作用下,细胞代谢会加快以应对外界刺激。细胞代谢加快后,产生的热量增多,同时散失的热量也增多,D错误。
5.(2023·河北冀州中学)研究人员以大鼠为实验对象,探究冰水对其生理功能的影响,下列有关叙述正确的是( )
A.接触冰水后,大鼠产生冷觉的部位在下丘脑
B.冷觉感受器兴奋时K+以主动运输的方式外流
C.冰水刺激会引起大鼠骨骼肌战栗及甲状腺激素的分泌增加
D.大鼠组织液中Na+浓度的大小与动作电位峰值的大小无关
答案 C
解析 产生冷觉的部位在大脑皮层,A错误;冷觉感受器兴奋时Na+以协助扩散的方式内流,B错误;冰水刺激会引起大鼠骨骼肌战栗及甲状腺激素的分泌增加,两种变化都能引起大鼠产热增加,以维持体温恒定,C正确;大鼠组织液中Na+浓度的大小与动作电位峰值的大小有关,D错误。
6.(2023·湖南雅礼中学联考)人在饥饿时或遇到寒冷刺激,机体会进行一系列稳态调节活动。下列相关叙述正确的是 ( )
A.寒冷直接刺激下丘脑,引起了骨骼肌收缩,会出现全身颤抖
B.参与这一稳态调节的有脊髓、垂体、下丘脑、甲状腺、胰腺等器官
C.饥饿时胰高血糖素水平升高,促进肌糖原的分解使血糖升高
D.皮肤毛细血管舒张,减少热量散失,人体会表现出面色苍白
答案 B
解析 寒冷刺激皮肤中的冷觉感受器,冷觉感受器产生兴奋,将兴奋传至下丘脑的体温调节中枢,引起了骨骼肌收缩,会出现全身颤抖,A错误;饥饿时胰高血糖素水平升高,促进肝糖原的分解使血糖升高,肌糖元分解不能升高血糖,C错误;皮肤毛细血管收缩,减少热量散失,人体会表现出面色苍白,D错误。
7.(2023·湖北孝感中学质检)正钠平衡指Na+的吸收大于排出,负钠平衡指Na+的吸收小于排出。正常情况下,人体通过神经调节和激素调节,正钠平衡和负钠平衡最终可达钠平衡。醛固酮是由肾上腺皮质分泌的一种激素,能促进肾小管对Na+的重吸收。下列说法错误的是 ( )
A.人体内组织液渗透压主要由Na+和Cl-形成
B.正钠平衡时,垂体分泌的抗利尿激素减少
C.负钠平衡时,肾上腺皮质分泌的醛固酮增加
D.醛固酮和抗利尿激素均能促进肾小管重吸收水
答案 B
解析 正钠平衡时,体内Na+增加,组织液渗透压增大,由下丘脑分泌、垂体释放的抗利尿激素增加,B错误;醛固酮通过促进肾小管对Na+的重吸收进而促进对水的重吸收,抗利尿激素能促进肾小管和集合管对水的重吸收,D正确。
8.(2023·许昌高中质检)下列关于人体内水和无机盐平衡调节的叙述,正确的是( )
A.肾小管和集合管完成对无机盐的重吸收需要通过两层细胞膜
B.血浆渗透压降低时,人体内缺水,引起口渴,同时尿量减少
C.肾小管重吸收无机盐时要消耗能量,水盐平衡在神经和激素的共同调节下完成
D.下丘脑分泌的醛固酮和抗利尿激素在水盐平衡调节过程中的作用相抗衡
答案 C
解析 肾小管和集合管完成对无机盐的重吸收需要经过毛细血管壁和肾小管壁或集合管壁,因此需要通过四层细胞膜,A错误;血浆渗透压升高时,人体内缺水,引起口渴,同时尿量减少,B错误;肾小管重吸收无机盐的方式是主动运输,消耗能量;水盐平衡是在神经和激素的共同调节下完成的,C正确;醛固酮是肾上腺皮质分泌的,醛固酮能促进肾小管和集合管对Na+的重吸收;抗利尿激素的作用是促进肾小管和集合管对水的重吸收,醛固酮和抗利尿激素在水盐平衡调节中的作用不是相抗衡的,D错误。
9.(2023·山东日照模考)一位30岁男性患者,2天前因不洁饮食出现腹痛、腹泻,入院后被诊断为细菌性痢疾,部分检查结果如表所示。下列叙述错误的是( )
A.患者的体温维持在38.9 ℃时,产热量等于散热量
B.发病期间患者会因为腹泻出现脱水,因此血钠浓度升高
C.发病期间患者细胞外液渗透压升高,体内抗利尿激素增多,尿量减少
D.患者的体温升高是由体温调节中枢功能障碍所致
答案 D
解析 患者的体温维持在38.9 ℃时,产热量等于散热量,A正确;脱水导致细胞外液渗透压升高,血钠浓度升高,B正确;细胞外液渗透压升高,抗利尿激素增多,肾小管和集合管重吸收水增强,尿量减少,C正确;患者体温升高是由于产热量大于散热量,体温调节中枢功能没有障碍,D错误。
【综合提升】
10.(2022·河北百校联盟质检)如图为胰岛素分泌的部分调节过程及其发挥作用的示意图。下列相关分析正确的是( )
A.图中甲为神经递质的受体,乙最可能为葡萄糖的受体
B.血糖调节中枢位于下丘脑,胰岛B细胞可作为感受器
C.胰岛素分泌后需经血液定向运输至组织细胞发挥作用
D.通过注射胰岛素可治疗自身抗体攻击丙导致的糖尿病
答案 A
解析 由图可知,甲可与神经递质结合,为神经递质的受体,乙位于胰岛B细胞表面,可识别、结合葡萄糖,最可能为葡萄糖的受体,A正确;下丘脑中存在血糖调节中枢,在“血糖浓度感受器→传入神经→下丘脑→传出神经→胰岛B细胞”这一反射弧中,胰岛B细胞为效应器,B错误;胰岛素经血液运输至全身,只能与靶细胞细胞膜上的特异性受体结合并发挥作用,C错误;丙为组织细胞上的胰岛素受体,被自身抗体攻击后不能有效地识别并结合胰岛素,由此引起的糖尿病不能通过注射胰岛素来治疗,D错误。
11.(2022·湖北卷,23)胃酸由胃壁细胞分泌。已知胃液中H+的浓度大约为
150 mml/L,远高于胃壁细胞中H+浓度,胃液中Cl-的浓度是胃壁细胞中的
10倍。回答下列问题:
(1)胃壁细胞分泌Cl-的方式是________。食用较多的陈醋后,胃壁细胞分泌的
H+量将________。
(2)图1是胃蛋白酶的活力随pH变化的曲线。在弥漫性胃黏膜萎缩时,胃壁细胞数量明显减少。此时,胃蛋白酶的活力将________。
(3)假饲是指让动物进食后,食物从食管接口流出而不能进入胃。常用假饲实验来观察胃液的分泌。假饲动物进食后,用胃瘘口相连的引流瓶来收集胃液,如图2所示。科学家观察到假饲动物进食后,引流瓶收集到了较多胃液,且在愉悦环境下给予假饲动物喂食时,动物分泌的胃液量明显增加。根据该实验结果,能够推测出胃液分泌的调节方式是________。为证实这一推测,下一步实验操作应为________________,预期实验现象是____________________________________。
答案 (1)主动运输 减少 (2)降低 (3)神经调节 切除通向胃壁细胞的神经 无胃液分泌(收集不到胃液等)
解析 (1)根据题干信息可知,Cl-在胃壁细胞中的浓度低于胃液中,胃壁细胞分泌Cl-是由低浓度到高浓度,方式是主动运输。食用较多的陈醋后,胃液中H+浓度升高,因此为维持胃液中H+浓度的相对稳定,胃壁细胞分泌的H+量将减少。(2)图1是胃蛋白酶的活力随pH变化的曲线。在弥漫性胃黏膜萎缩时,胃壁细胞数量明显减少,导致胃液中H+数量减少,pH升高。此时,胃蛋白酶的活力将降低。(3)在愉悦环境下给予假饲动物喂食时,动物分泌的胃液量明显增加,说明胃液分泌的调节方式是神经调节,即胃液的分泌受到相关神经元的支配。为证实这一推测,下一步实验操作应为切除通向胃壁细胞的神经,使神经系统无法支配胃液的分泌,预期实验现象是无胃液分泌(收集不到胃液等)。
12.(2023·河南天一大联考)肾上腺髓质能分泌肾上腺素,肾上腺皮质能分泌糖皮质激素和盐皮质激素。糖皮质激素的分泌机制如图所示,而盐皮质激素是维持水盐平衡不可缺少的激素,以醛固酮调节为主。回答下列有关问题:
(1)位于肾脏上方的肾上腺能够分泌肾上腺素,肾上腺素的生理作用有_____________________________________________________________________
___________________________________________________________(答出2点)。
(2)据图分析,肾上腺糖皮质激素分泌的调节机制有_________________________
_________________________________________________________(答出2点)。
肾上腺皮质激素的分泌调节表明,神经调节和体液调节的关系是__________________________________________________________________。
(3)研究发现,当血浆中Na+含量降低时,醛固酮分泌量会增加。据此推测,醛固酮会________(填“促进”或“抑制”)肾小管和集合管对Na+的重吸收;在水盐平衡调节中,下丘脑合成的抗利尿激素也发挥了重要的调节作用,它的生理作用是__________________________________________________________________。
答案 (1)促进细胞的新陈代谢、升高血糖 (2)分级调节、反馈调节 部分内分泌腺直接或间接受中枢神经系统的调节;内分泌腺分泌的激素可以影响神经系统的发育和功能 (3)促进 促进肾小管和集合管对水的重吸收
解析 (1)肾上腺没有导管,分泌的激素直接弥散到内环境(细胞外液)中,位于肾脏上方的肾上腺属于内分泌腺。肾上腺素的生理作用有促进细胞新陈代谢、升高血糖等。(2)据图可知,肾上腺糖皮质激素的分泌的调节机制包含了分级调节、反馈调节等,CRH是促肾上腺糖皮质激素释放激素,ACTH是促肾上腺糖皮质激素;肾上腺糖皮质激素的分泌调节表明,神经调节和体液调节的关系是体液调节可以看作是神经调节的一个环节,说明部分内分泌腺直接或间接受中枢神经系统的调节;肾上腺糖皮质激素还可以负反馈调节下丘脑和垂体的分泌活动,说明内分泌腺分泌的激素可以影响神经系统的发育和功能。(3)研究发现,当血浆中Na+含量降低时,醛固酮分泌量会增加。据此推测,醛固酮会促进肾小管和集合管对Na+的重吸收;在水盐平衡调节中,下丘脑合成的抗利尿激素也发挥了重要的调节作用,它的生理作用是促进肾小管和集合管对水的重吸收。
生理指标
测定值
正常值
腋下体温/ ℃
38.9
36.0~37.4
白细胞计数/L
13.5×109
(4~10)×109
血钠浓度/ (mml·L-1)
180
140~160
人教版 (2019)选择性必修1第3节 体液调节与神经调节的关系精品练习题: 这是一份人教版 (2019)选择性必修1第3节 体液调节与神经调节的关系精品练习题,文件包含33体液调节与神经调节的关系讲义原卷版docx、33体液调节与神经调节的关系讲义解析版docx等2份试卷配套教学资源,其中试卷共46页, 欢迎下载使用。
高中生物人教版 (2019)选择性必修1第3节 体液调节与神经调节的关系优秀课时训练: 这是一份高中生物人教版 (2019)选择性必修1第3节 体液调节与神经调节的关系优秀课时训练,文件包含33体液调节与神经调节的关系学生版-高二生物同步精品讲义选择性必修1docx、33体液调节与神经调节的关系教师版-高二生物同步精品讲义选择性必修1docx等2份试卷配套教学资源,其中试卷共44页, 欢迎下载使用。
高考生物一轮复习讲练 第8单元 第25讲 通过激素的调节 神经调节与体液调节的关系 (含解析): 这是一份高考生物一轮复习讲练 第8单元 第25讲 通过激素的调节 神经调节与体液调节的关系 (含解析),共22页。

