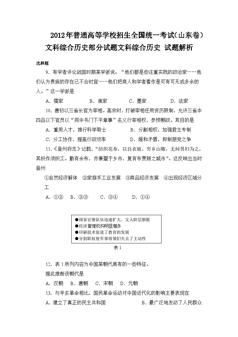
2012年高考真题历史(山东卷)(原卷版)
展开2022年高考北京卷历史真题(原卷版): 这是一份2022年高考北京卷历史真题(原卷版),共9页。
2022年山东高考历史真题(原卷版): 这是一份2022年山东高考历史真题(原卷版),共6页。试卷主要包含了选择题,非选择题等内容,欢迎下载使用。
2013年高考真题历史(山东卷)(原卷版): 这是一份2013年高考真题历史(山东卷)(原卷版),共5页。试卷主要包含了《周礼·考工记》载,《汉书·食货志》记载,图5文字节选自一则清代档案史料,1923年,陈独秀说等内容,欢迎下载使用。

