高考生物 三轮冲刺练习 生命活动的调节 二(20题含答案解析)
展开2020年高考生物 三轮冲刺练习
生命活动的调节 二
1.对下图血糖调节过程的叙述正确的是( )
A.图中①②细胞的种类相同,均有肝细胞和肌细胞
B.饥饿时血液中胰岛素与胰高血糖素的含量比值将会变大
C.促进胰岛素分泌的因素有血糖浓度升高、胰高血糖素的分泌
D.胰岛素、胰高血糖素和肾上腺素三种激素之间都是拮抗关系
2.下列关于人体内环境稳态的叙述,错误的是( )
A.内环境稳态是机体在神经系统的调节下,通过各器官、系统的协调活动来共同维持的
B.因肾功能衰竭已出现尿毒症的患者,其内环境稳态会失调
C.神经系统、内分泌系统、呼吸系统都参与了人体体温调节
D.内环境稳态是机体进行正常生命活动的必要条件
3.如图为反射弧的模式图,相关判断正确的是( )
A.神经冲动在②和④上以局部电流的形式传导
B.兴奋的传导方向是⑤→④→③→②→①
C.②受损时,刺激④仍能引起反射活动
D.③损伤不会影响泌尿、四肢运动等方面功能
4.下列关于人体生命活动的调节有关的叙述,正确的是( )
A.无论在炎热环境中还是在寒冷环境中,人体都是通过神经—体液调节维持正常体温的
B.饮水不足时,会导致肾小管和集合管对水分的重吸收速率降低
C.受寒冷刺激时,下丘脑合成促甲状腺激素的速率增大
D.产生动作电位时,神经细胞膜外Na+进入细胞需要消耗ATP
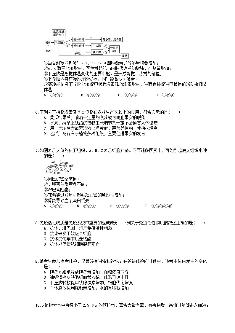
5.如图为人体内体温与水盐调节的示意图,下列叙述正确的是 ( )
①当受到寒冷刺激时,a、b、c、d四种激素的分泌量均会增加;
②c、d激素分泌增多,可使骨骼肌与内脏代谢活动增强,产热量增加;
③下丘脑是感觉体温变化的主要中枢,是形成冷觉、热觉的部位;
④下丘脑内具有渗透压感受器,同时能合成e激素;
⑤寒冷能刺激下丘脑分泌促甲状腺激素释放激素增多,进而直接促进甲状腺的活动来调节体温
A.①②③ B.③④⑤ C.①④⑤ D.①②④
6.下列关于植物激素及其类似物在农业生产实践上的应用,符合实际的是( )
A.黄瓜结果后,喷洒一定量的脱落酸可防止果实的脱落
B.水果、蔬菜上残留的植物生长调节剂一定不会损害人体健康
C.用一定浓度赤霉素溶液处理黄麻、芦苇等植物,使植株增高
D.乙烯广泛存在于植物多种组织,主要促进果实的发育
7.如图表示人体的皮下组织,A、B、C表示细胞外液。下面诸多因素中,可能引起病人组织水肿的是( )
①周围的管壁破损;
②长期蛋白质营养不良;
③淋巴管阻塞;
④花粉等过敏原引起毛细血管的通透性增加;
⑤肾炎导致血浆蛋白丢失
A.①②③ B.②③④ C.①③⑤ D.①②③④⑤
8.免疫活性物质是免疫系统中重要的组成成分。下列关于免疫活性物质的叙述正确的是( )
A.抗体、淋巴因子均是免疫活性物质
B.抗体来源于效应T细胞
C.抗体的化学本质是核酸
D.抗体能促使靶细胞裂解死亡
9.某考生参加高考体检,早晨没有进食和饮水。在等待体检的过程中,该考生体内发生的变化是( )
A.胰岛B细胞释放胰岛素增加,血糖浓度下降
B.神经调控皮肤毛细血管收缩,体温迅速上升
C.下丘脑释放促甲状腺激素增加,细胞代谢增强
D.垂体释放抗利尿激素增加,水的重吸收增加
10.PM2.5是指大气中直径小于2.5 μm的颗粒物,富含大量有毒、有害物质,易通过肺部进入血液。目前PM2.5已成为空气污染指数的重要指标。下列有关PM2.5的推测错误的是( )
A.PM2.5进入人体肺泡中时还没有进入人体的内环境
B.颗粒物中的一些酸性物质进入人体血液会导致血浆呈酸性
C.PM2.5可能成为过敏原,其诱发的过敏反应属于免疫异常
D.颗粒物进入呼吸道引起咳嗽属于非条件反射,其中枢不在大脑皮层
11.下列事例与生长素的作用无直接关系的是( )
A.台风吹倒的树苗,茎背地生长
B.扦插枝条时保留芽,易于枝条生根成活
C.盆栽花卉放置在阳台一段时间,茎会弯向光源生长
D.刚摘下的青色香蕉放置一段时间后会自然变黄成熟
12.当人突然进入寒冷环境中时,相应的反应是( )
A.温觉感受器兴奋,皮肤血流量减少
B.皮肤毛细血管舒张,汗腺分泌减少
C.皮肤立毛肌收缩,肾上腺素分泌增加
D.酶活性降低,促甲状腺激素分泌减少
13. (多选)下列有关人体内环境的叙述,正确的是( )
A.内环境中有葡萄糖、氨基酸、神经递质、抗体等物质
B.细胞外液渗透压升高,会引起细胞内液的量增加
C.ATP的合成与水解不可能发生于内环境中
D.生成与回流的组织液中氧气的含量不同
14. (多选)低体温症患者的体温会下降到35 ℃以下,严重的低体温症患者常有意识障碍、血压下降、心动过缓等症状,甚至危及生命。下列相关叙述正确的是( )
A.低体温症是由于患者垂体中体温调节中枢受损导致的
B.体温下降是患者产热总量明显低于散热总量的直接结果
C.若人体甲状腺激素、肾上腺素分泌过多可能导致低体温症
D.可通过隔离保温、吸入暖的氧气等对低体温症患者进行抢救
15. (多选)科研人员为研究脾脏中某种淋巴细胞(简称M细胞)在免疫应答中的作用,进行了如下实验。下列对该实验的相关分析,正确的是( )
A.实验组培养液中含有能增强效应T细胞杀伤力的淋巴因子
B.实验证明M细胞能够将肺癌细胞抗原呈递给胸腺淋巴细胞
C.经M细胞刺激后部分胸腺淋巴细胞能增殖、分化形成效应B细胞
D.胸腺淋巴细胞是否经过与肺癌细胞抗原接触的M细胞的处理为实验的变量
16. (多选)下列有关内环境及其稳态的叙述,正确的是( )
A.餐后胰岛A细胞分泌活动旺盛,血糖浓度下降
B.淋巴因子作用于免疫细胞发生在人体内环境中
C.血浆中的蛋白质含量减少将会导致组织液增多
D.运动时大量出汗可能会导致体内水盐平衡失调
17.小张单位上组织体检,拿到验血报告单后,看到报告单上几个大大的“↑”,小张心里拔凉拔凉的,暗暗发誓以后要好好锻炼身体,控制饮食。下表是小张的部分验血结果,请据此回答下列问题:
(1)上表所示四种物质,____________一般不属于内环境的成分。
(2)小张血糖浓度的调节与什么激素有关?____________。
(3)若进一步检查,发现小张的糖尿病是由A激素分泌不足引起,
则A激素的生理功能是________________________________。
(4)食物中的嘌呤经人体代谢会形成溶解度很低的尿酸,尿酸浓度过高就会沉淀在关节处,引起“痛风”。下班后,同事对小张说因为碱基互补配对的关系,任何食物的DNA中嘌呤的比例必然恒定为50%,所以控制饮食也没用,赶紧跟我们聚餐去。”你认为同事的这种说法对吗?为什么?
18.艾滋病是由人类免疫缺陷病毒(HIV)引起的,死亡率极高。如图表示HIV感染人体后,体液中HIV浓度和T细胞数量的变化过程。请回答下列问题:
(1)医学研究表明,艾滋病主要通过性接触、______和母婴三种途径传播。人体感染HIV后,免疫系统对它首先发起攻击的免疫细胞是______。HIV侵入人体后会破坏T淋巴细胞,T淋巴细胞能产生的免疫活性物质是______________。
(2)艾滋病病人通常死于严重感染和恶性肿瘤,这是因为免疫系统失去了________________功能。
在健康人体内,癌细胞的清除主要依靠________细胞。
(3)在HIV最初侵入人体时,免疫系统对HIV仍然具有免疫能力,从图中可以得出这一结论的依据是______________________。
19.干旱可促进植物体内脱落酸(ABA)的合成。取正常水分条件下生长的某种植物的野生型和ABA缺失突变体幼苗,进行适度干旱处理,测定一定时间内茎叶和根的生长量,结果如图所示。
回答下列问题:
(1)综合分析上图可知,干旱条件下,ABA对野生型幼苗的作用是
_____________________________________________________。
(2)若给干旱处理的突变体幼苗施加适量的ABA,推测植物叶片的蒸腾速率会________,
以对环境的变化作出反应。
(3)ABA有“逆境激素”之称,其在植物体中的主要合成部位有________________(答出两点即可)。
(4)根系是植物吸收水分的主要器官。根细胞内水分的主要作用有 (答出两点即可)。
20.探究植物激素对根生长的影响,科研人员以菊花为实验材料进行以下实验:对菊花幼苗施用不同浓度的生长素,10天后对主根长度和侧根数目分别进行计数,结果如下表。
分析表中数据,回答下列问题:
(1)生长素是对植物生长发育具有________作用的一类化合物,它是由________经过一系列反应转变而成的。在成熟组织中,生长素可以通过韧皮部进行________(填“极性”或“非极性”)运输。
(2)分析表中数据可知,生长素浓度为150×10-6 mol/L时,________(填“促进”或“抑制”)生长侧根,促进侧根数量增加的生长素浓度________(填“促进”或“抑制”)主根伸长,由表中数据可知,生长素对生长侧根的作用特点是________________。
(3)若某同学由于操作疏忽,未对某浓度生长素溶液做标记,用该生长素溶液作用于菊花幼苗后侧根的数目是6,为确定该生长素的实际浓度,最简便的方法是将生长素溶液________________(处理)后作用于插条,若______________,则生长素浓度为150×10-6 mol/L;若________________,则生长素浓度为50×10-6 mol/L。
答案解析
1.答案为:C;
解析:本题考查血糖调节的知识,意在考查考生的识图和获取信息的能力。选项A,图中①②细胞的种类不同,①包括肝细胞和肌细胞,②不包括肌细胞,因为肌细胞中的肌糖原不能分解为血糖。选项B,饥饿时胰高血糖素分泌增多,血液中胰岛素与胰高血糖素的含量比值将会变小。选项C,由图可知,促进胰岛素分泌的因素有血糖浓度升高和胰高血糖素的分泌。选项D,胰岛素和胰高血糖素、胰岛素和肾上腺素之间都是拮抗关系,但是胰高血糖素和肾上腺素之间是协同关系。
2.答案为:A;
解析:内环境稳态是指正常机体通过调节作用,通过各个器官、系统的协调活动,共同维持内环境相对稳定的状态,其调节机制是神经-体液-免疫调节,A错误;因肾功能衰竭已出现尿毒症的患者,其内环境稳态会失调,B正确;参与人体体温调节的系统有神经系统、内分泌系统、呼吸系统等,C正确;内环境稳态是机体进行正常生命活动的必要条件,D正确。
3.答案为:A;
解析:神经冲动在神经纤维(②和④)上以局部电流的形式传导;兴奋传导方向是①(感受器)→②(传入神经)→③(神经中枢)→④(传出神经)→⑤(效应器);②受损时,刺激④仍能引起⑤发生反应,但不属于反射,因为没有经过完整的反射弧;③是脊髓,为低级神经中枢,若损伤,将会影响泌尿、四肢运动等方面功能。
4.答案为:A;
解析:无论在炎热环境还是在寒冷环境中,人体均可以通过神经调节毛细血管的收缩与舒张和汗腺的分泌,调节机体的散热,可以通过甲状腺激素分泌的多少来调节有机物的氧化分解,调节机体的产热,A项正确;饮水不足时,抗利尿激素分泌增多,会导致肾小管和集合管对水分的重吸收速率增加,B项错误;促甲状腺激素是垂体合成的,C项错误;产生动作电位时,神经细胞膜外Na+顺浓度进入细胞,不需要消耗ATP,D项错误。
5.答案为:D;
解析:由题图可知,a为促甲状腺激素释放激素,b为促甲状腺激素,c为甲状腺激素,d为肾上腺素,e为抗利尿激素。当受到寒冷刺激时,a、b、c、d四种激素的分泌量均会增加;甲状腺激素和肾上腺素增多,可使骨骼肌与内脏代谢活动增强,产热量增加;下丘脑是体温调节中枢,形成冷觉、热觉的部位在大脑皮层;水盐调节中,下丘脑内具有渗透压感受器,且下丘脑能合成抗利尿激素;寒冷能刺激下丘脑分泌促甲状腺激素释放激素增多,进而作用于垂体,使之分泌促甲状腺激素增多,促甲状腺激素再通过促进甲状腺的活动来调节体温。
6.答案为:C;
解析:一定量的生长素可防止果实的脱落。植物生长调节剂使用不当,可能对人体健康造成危害。一定浓度的赤霉素溶液可促进细胞伸长,从而使黄麻、芦苇等植物增高,提高产量。乙烯广泛存在于植物多种组织,其主要作用是促进果实成熟而非果实发育。
7.答案为:D;
解析:正常人组织间液体的量相对恒定,依赖于细胞内外液体交换和血管内外液体交换的平衡。
水肿的本质是组织间液体过多,包括以上5种平衡失调。
8.答案为:A;
解析:抗体由浆细胞分泌;抗体的化学本质为蛋白质;抗体通过与抗原特异性结合,从而阻止抗原的进一步发展而起作用;效应T细胞与靶细胞结合,促进靶细胞的裂解死亡。
9.答案为:D;
解析:早晨没有进食和饮水的某考生,在等待高考体检的过程中,因血糖的消耗而使其浓度降低,导致胰岛A细胞释放胰高血糖素增加,A错误;通过神经与体液调节,该考生的体温保持相对稳定,B错误;促甲状腺激素由垂体分泌,促甲状腺激素释放激素由下丘脑释放,C错误;因该考生早晨没有进食和饮水,其细胞外液渗透压较高,对下丘脑渗透压感受器的刺激较强,导致下丘脑合成经垂体释放的抗利尿激素增加,促进肾小管、集合管对水的重吸收,D正确。
10.答案为:B;
解析:肺泡与外界直接相通,不属于人体内环境,因此PM2.5进入人体肺泡中时并没有进入到人体的内环境中,A正确;当酸性物质进入人体血液中,血浆中的缓冲物质能中和酸性物质使血浆pH保持相对稳定,B错误;PM2.5可能成为过敏原诱发过敏反应,过敏反应为免疫功能过强的异常免疫,C正确;颗粒物进入呼吸道引起咳嗽属于非条件反射,非条件反射的中枢是大脑皮层以下的神经中枢,D正确。
11.答案为:D;
解析:台风吹倒的树苗,茎的向地侧生长素高于背地侧,促进向地侧生长的作用大于背地侧,因此茎背地生长,A正确;扦插枝条时保留部分芽,芽可以产生生长素,促进扦插枝条生根,易于枝条生根成活,B正确;盆栽花卉放置在阳台一段时间,由于单侧光的作用,导致背光侧生长素浓度高于向光侧,所以茎会表现出弯向光源生长的现象,C正确;刚摘下的青色香蕉放置一段时间后会自然变黄成熟,是由于乙烯的作用,与生长素没有直接的关系,D错误。
12.答案为:C;
解析:人进入寒冷环境中时,冷觉感受器兴奋;皮肤血管收缩;促甲状腺激素分泌增加,促进产热。
13.答案为:ACD;
解析:细胞外液渗透压升高,吸水能力增强,细胞内液的量减少。
14.答案为:BD;
解析:体温调节中枢主要位于下丘脑;机体体温恒定依靠产热和散热的动态平衡,体温下降是由于患者产热总量明显低于散热总量;甲状腺激素和肾上腺素都能促进细胞代谢,加快产热;对患者而言,体温下降时,隔离保温和吸入暖的氧气都可以使体温上升。
15.答案为:ABD;
解析:实验证明M细胞为吞噬细胞,胸腺淋巴细胞为T淋巴细胞,实验组中吞噬细胞(M细胞)能够将肺癌细胞抗原呈递给T淋巴细胞(胸腺淋巴细胞),刺激T细胞产生淋巴因子,所以实验组培养液中含有能增强效应T细胞杀伤力的淋巴因子;经M细胞刺激后部分胸腺淋巴细胞(T淋巴细胞)能增殖、分化形成效应T细胞;根据表格中实验组和对照组的实验处理可推知,胸腺淋巴细胞是否经过与肺癌细胞抗原接触的M细胞的处理为实验的变量。
16.答案为:BCD;
解析:餐后胰岛B细胞分泌活动旺盛,胰岛素增多,以降低血糖浓度;淋巴因子作用于免疫细胞发生在组织液中,组织液属于内环境;血浆中的蛋白质含量减少,其渗透压低于组织液,会导致水分流向组织液,组织液增多;运动时大量出汗会排出水和无机盐,可能会导致体内水盐平衡失调。
17.答案为:
(1)血红蛋白
(2)胰岛素和胰高血糖素
(3)促进组织细胞加速摄取、利用和储存葡萄糖,从而使血糖水平降低
(4)不对。①生物细胞不仅DNA中有嘌呤,不同细胞RNA或其他物质中的嘌呤甚至游离的嘌呤的比例可以有很大不同。②不同生物细胞中核酸的比例不同,就算核酸中嘌呤比例都相同,单位重量含有核酸更多的食物中嘌呤也更多。③即使所有食物单位重量含有核酸的量相同,每天暴饮暴食摄入食物总量越多,相应摄入的嘌呤量也会越多。④食物中除嘌呤外的其他物质也会影响尿酸的代谢,如促进自身合成更多尿酸、抑制尿酸的排泄等。
解析:根据表格数据分析,血液中的血红蛋白、尿素氮的含量在正常范围内,而血液中的葡萄糖、尿酸的含量都不正常,都高于正常值。
(1)表格中的葡萄糖、尿素氮、尿酸都属于内环境成分,而血红蛋白存在于红细胞内,不属于内环境。
(2)人体内,与血糖调节有关的激素有胰岛素、胰高血糖素(和肾上腺素),其中胰岛素具有降血糖的功能,胰高血糖素(和肾上腺素)具有升血糖的功能。
(3)糖尿病患者的血糖和尿糖的含量过高,说明降血糖的激素分泌不足,则激素A为胰岛素,其主要功能是促进组织细胞加速摄取、利用和储存葡萄糖,从而使血糖水平降低。
(4)根据题意分析,小张同事的这种说法是不对的:①生物细胞不仅DNA中有嘌呤,不同细胞RNA或其他物质中的嘌呤甚至游离的嘌呤的比例可以有很大不同;②不同生物细胞中核酸的比例不同,就算核酸中嘌呤比例都相同,单位重量含有核酸更多的食物中嘌呤也更多;③即使所有食物单位重量含有核酸的量相同,每天暴饮暴食摄入食物总量越多,相应摄入的嘌呤量也会越多;④食物中除嘌呤外的其他物质也会影响尿酸的代谢,如促进自身合成更多尿酸、抑制尿酸的排泄等。
18.答案为:
(1)血液 吞噬细胞 淋巴因子
(2)防卫、监控和清除 效应T
(3)HIV侵入初期病毒数量上升后又急剧下降
解析:
(1)艾滋病主要通过性接触、血液和母婴三种途径传播。人体感染HIV后,人体的第二道防线首先发挥作用,因此首先对其发起攻击的是吞噬细胞。T淋巴细胞产生的免疫活性物质是淋巴因子。
(2)HIV主要攻击人体的T细胞,T细胞既参与体液免疫也参与细胞免疫,因此T细胞受攻击被破坏后,患者免疫能力下降,从而导致免疫系统失去防卫、监控和清除功能,不能防卫外来病原体的入侵,也不能及时监控和清除癌变的细胞和入侵的病原体。健康人体内,癌细胞可以作为靶细胞被效应T细胞裂解清除。
(3)从题图曲线可看出,在HIV最初侵入人体时,HIV的数量在上升后急剧下降,说明初期免疫系统能发挥作用。
19.答案为:
(1)促进根的生长,抑制茎叶的生长
(2)降低;
(3)根冠;萎蔫叶片
(4)水是根细胞的重要组成成分;水参与根细胞内的生化反应;
解析:本题通过实验结果曲线图考查实验结果的分析、水分的生理功能、ABA的合成部位等相关内容。
(1)由题干信息可知,干旱可促进植物体内脱落酸(ABA)的合成,因此随着干旱处理时间的增加,植物体内脱落酸的合成量增加,与突变体(缺失ABA)相比,野生型幼苗茎叶长度的增加值减小,而根长度的增加值却增大,因此ABA对野生型幼苗的作用是抑制茎叶的生长,促进根的生长。
(2)干旱可促进植物体内脱落酸(ABA)的合成,ABA可抑制植物茎叶的生长,从而降低蒸腾速率,减少水分散失。由于突变体幼苗不能合成ABA,其蒸腾速率较高,在施加适量的ABA后,植物叶片的蒸腾速率会降低,从而对环境的变化作出反应。
(3)ABA主要在植物的根冠、萎蔫的叶片中合成。
(4)根细胞内水分的主要作用:是根细胞的重要组成成分、是根细胞内的良好溶剂、参与根细胞内的生化反应、可以运送营养物质和代谢废物、维持根细胞形态等。
20.答案为:
(1)调节 色氨酸 非极性
(2)促进 抑制 两重性
(3)适当稀释 生根数目大于6 生根数目小于6
解析:
(1)生长素是一种植物激素,对植物生长发育具有调节作用,它是由色氨酸经过一系列反应转变而成的。在成熟组织中,生长素可以通过韧皮部进行非极性运输。
(2)生长素浓度为50×10-6~150×10-6 mol/L范围内的实验组,其侧根数目均多于生长素浓度为0的对照组,但主根长度却都小于对照组,说明生长素浓度为150×10-6 mol/L时,促进生长侧根,促进侧根数量增加的生长素浓度抑制主根伸长。生长素浓度为200×10-6 mol/L的实验组,其侧根数目少于对照组,说明此浓度的生长素抑制生长侧根。综上所述,生长素对生长侧根的作用特点是两重性。
(3)依据表中信息和题意,若确定作用于菊花幼苗后侧根的数目是6的生长素溶液的实际浓度,最简便的方法是将该生长素溶液适当稀释后作用于插条,若插条生根数目大于6,则生长素浓度为150×10-6 mol/L;若插条生根数目小于6,则生长素浓度为50×10-6 mol/L。
高考生物 三轮冲刺练习 现代生物科技 二(20题含答案解析): 这是一份高考生物 三轮冲刺练习 现代生物科技 二(20题含答案解析),共10页。试卷主要包含了EcR Ⅰ和Sau3A Ⅰ等内容,欢迎下载使用。
高考生物 三轮冲刺练习 生物与环境 二(20题含答案解析): 这是一份高考生物 三轮冲刺练习 生物与环境 二(20题含答案解析),共10页。试卷主要包含了第四等内容,欢迎下载使用。
高考生物 三轮冲刺练习 生命活动的调节 一(20题含答案解析): 这是一份高考生物 三轮冲刺练习 生命活动的调节 一(20题含答案解析),共10页。

