2024版高考地理一轮总复习第5章自然环境的整体性与差异性第3节自然环境的地域差异性教师用书
展开第三节 自然环境的地域差异性
一、地域差异
1.不同地域的差异
(1)地域特征的形成:是地域外部条件与内部物质、能量运动的结果。
(2)地域外部条件:包括太阳辐射量、距海远近等。
(3)地域差异。
①同纬度地区:自沿海到内陆,由湿润趋向干旱。
②低纬地区和高纬地区:形成了热带与寒带不同的景观。
2.自然环境的差异性
(1)全球性的地域差异:温度带分异和海陆分异。
(2)小尺度的地域差异:热带雨林带、温带落叶阔叶林带之间的差异。
(3)更小尺度的地域差异:山和谷的差异、山体阴坡和阳坡的差异。
二、陆地地域分异规律
1.由赤道到两极的地域分异规律
(1)低纬、高纬地区:横穿整个大陆的自然地带,如热带雨林带、针叶林带、苔原带等。
(2)中纬度地区。
大陆东岸 | 亚热带常绿阔叶林带→温带落叶阔叶林带→针阔叶混交林带 |
大陆西岸 | 亚热带常绿硬叶林带→温带落叶阔叶林带 |
2.从沿海向内陆的地域分异规律
(1)典型地区:北半球中纬度地区。
(2)分异规律:从沿海向内陆,自然地带呈现森林带、草原带、荒漠带的有规律变化。
三、垂直地域分异规律
1.形成基础:随海拔的变化,水热状况发生变化。
2.分异特点
(1)山麓自然地带与陆地自然地带一致。
(2)从山麓到山顶,垂直带变化与其所在纬度向较高纬度方向上的陆地自然地带变化相似。
四、地方性分异规律
1.成因:受地形、岩石风化物等地方性因素影响,形成了尺度较小的地域分异。
2.案例:在温带湿润山区,随地形从高到低形成了地方性的针叶林(或灌丛)带、落叶阔叶林带和草甸带的分布规律。
考点一 陆地自然地带的分布与陆地地域分异规律
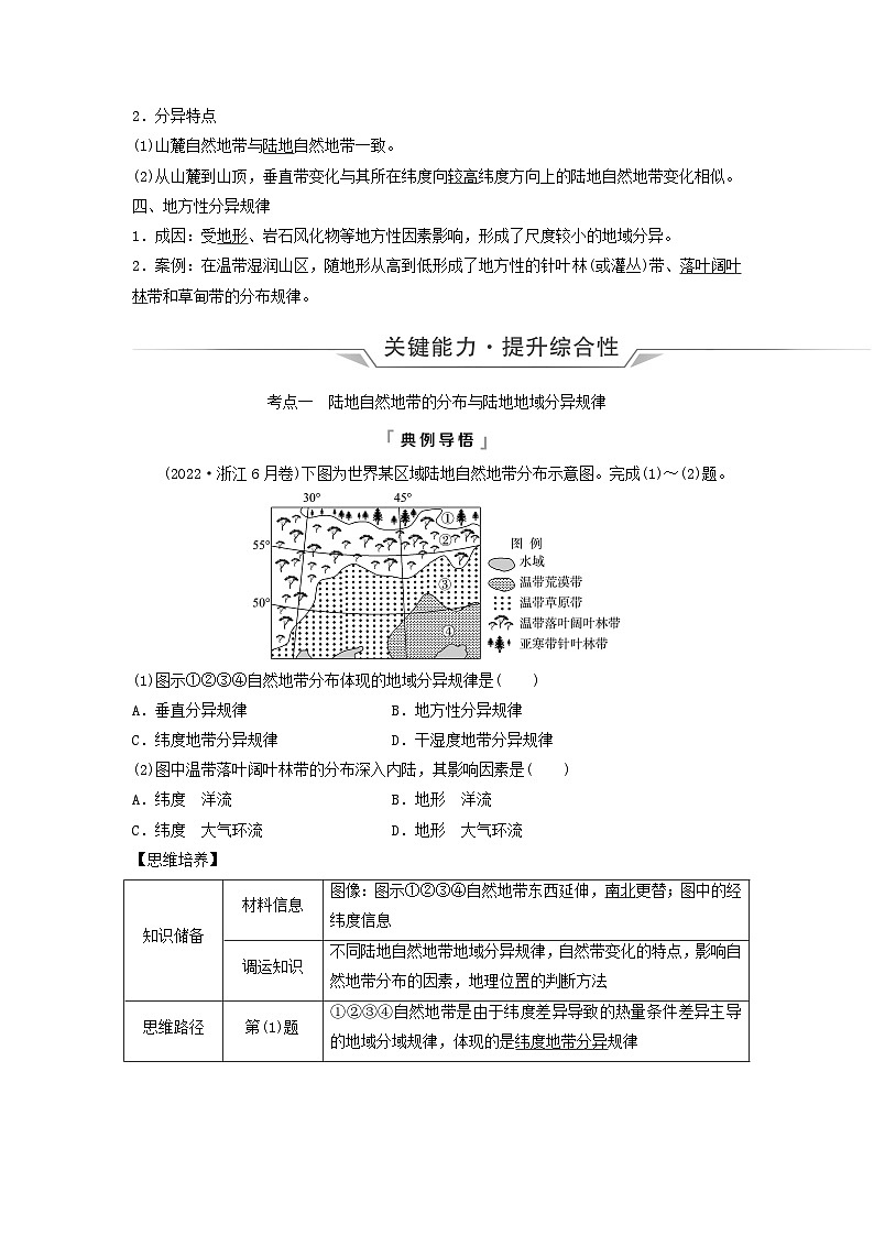
(2022·浙江6月卷)下图为世界某区域陆地自然地带分布示意图。完成(1)~(2)题。
(1)图示①②③④自然地带分布体现的地域分异规律是( )
A.垂直分异规律 B.地方性分异规律
C.纬度地带分异规律 D.干湿度地带分异规律
(2)图中温带落叶阔叶林带的分布深入内陆,其影响因素是( )
A.纬度 洋流 B.地形 洋流
C.纬度 大气环流 D.地形 大气环流
【思维培养】
知识储备 | 材料信息 | 图像:图示①②③④自然地带东西延伸,南北更替;图中的经纬度信息 |
调运知识 | 不同陆地自然地带地域分异规律,自然带变化的特点,影响自然地带分布的因素,地理位置的判断方法 | |
思维路径 | 第(1)题 | ①②③④自然地带是由于纬度差异导致的热量条件差异主导的地域分域规律,体现的是纬度地带分异规律 |
第(2)题 |
【我的解答】(1)C (2)D
世界主要陆地自然地带的分布
地区 | 陆地自然地带 | 典型植被 | 气候 | 典型土壤 |
低 纬 度 | 热带雨林带 | 热带雨林 | 热带雨林气候 | 砖红壤 |
热带草原带 | 热带草原 | 热带草原气候 | 燥红土 | |
热带季雨林带 | 热带季雨林 (热带雨林、 热带草原) | 热带季 风气候 | 砖红壤 性红壤 | |
热带荒漠带 | 热带荒漠 | 热带沙漠气候 | 热带荒漠土 | |
中纬度 | 亚热带常绿 阔叶林带 | 亚热带常绿 阔叶林 | 亚热带季 风和季风性 湿润气候 | 红壤 |
亚热带常绿 硬叶林带 | 亚热带常绿 硬叶林 | 地中海 气候 | 褐土
| |
温带落叶 阔叶林带 | 温带落叶 阔叶林 | 温带季风 气候、温带海 洋性气候 | 棕壤、 褐土 | |
温带草原带 | 温带草原 | 温带草原气候 | 黑钙土 | |
温带荒漠带 | 温带荒漠 | 温带大陆 性气候 | 温带 荒漠土 | |
高纬度 | 亚寒带针 叶林带 | 亚寒带 针叶林 | 亚寒带针 叶林气候 | 灰化土 |
苔原带 | 苔原 | 苔原气候 | 冰沼土 | |
冰原带 | 冰雪裸地 | 冰原气候 | 未发育 |
水平地域分异规律
项目 | 由赤道到两极的 地域分异规律 | 从沿海向内陆的 地域分异规律 | |
影响 因素 | 主导因素 | 热量(太阳辐射) | 水分(海陆位置) |
重要因素 | 水分 | 热量 | |
成因总结 | 太阳辐射从赤道向两极递减,即以热量为基础 | 降水从沿海向内陆递减,即以水分为基础 | |
分异规律 | 延伸方 向与更 替方向 | ||
典型地区 | 低纬度和高纬度的低平地区 | 中纬度地区 | |
典型案例 | 沿20°E非洲大陆自赤道向南北自然地带的变化:热带雨林带→热带草原带→热带荒漠带→亚热带常绿硬叶林带 | 中纬度(40°N~60°N)亚欧大陆从沿海向内陆的自然地带变化:温带落叶阔叶林带→温带草原带→温带荒漠带 | |
考向1 陆地自然地带的分布
(2023·南通模拟)区域是指一定的地域空间,常见的区域划分有气候区、植被区、行政区等。下图为世界某区域自然地带分界示意图。据此完成1~2题。
1.与图中自然地带分界线基本一致的是( )
A.行政边界 B.山脉走向
C.河流流向 D.盛行风向
2.甲、乙两地主要自然地带分别为( )
A.热带草原带、热带雨林带
B.热带雨林带、热带草原带
C.热带荒漠带、热带草原带
D.热带季雨林带、热带荒漠带
1.B 2.A 解析:第1题,根据图中河流流向可以判断出,在图中自然带分界线南北两侧的河流分别流向不同方向,说明该地区有山脉,因此与图中自然地带分界线基本一致的是山脉走向。第2题,根据图中经纬度信息,可以判断出该地区为拉丁美洲的北部,乙地区在加勒比海西岸,并且该地区盛行东北风,所以乙地区水热条件较好,是热带雨林带;甲地区位于山的背风坡,降水相对较少,所以甲地区主要植被为热带草原带。
考向2 由赤道到两极的地域分异规律
读甲、乙、丙三地大气环流一年内控制时长分配示意图,完成3~4题。
3.缺失丙地水平自然地带的大洲是( )
A.大洋洲 B.非洲
C.北美洲 D.南美洲
4.由甲→乙→丙自然景观的变化,体现了( )
A.由赤道到两极的地域分异规律
B.从沿海向内陆的地域分异规律
C.垂直地域分异规律
D.地方性分异规律
3.B 4.A 解析:第3题,读图可知,丙地常年受盛行西风带的影响,是温带海洋性气候,该气候主要分布在南北纬40°~60°的大陆西岸,其水平自然地带为温带落叶阔叶林带。结合所学知识可知,非洲无该自然地带分布,B正确。第4题,甲地受东北信风带和副热带高压带交替控制,应为热带沙漠气候,自然地带为热带荒漠带;乙地受盛行西风带和副热带高压带交替控制,应为地中海气候,所属自然地带为亚热带常绿硬叶林带;丙地所属自然地带为温带落叶阔叶林带。故体现了由赤道到两极的地域分异规律。
考向3 从沿海向内陆的地域分异规律
下图为沿45°N局部地形剖面示意图,甲、乙、丙为不同植被类型区。据此完成5~6题。
5.甲地植被类型最可能是( )
A.温带荒漠 B.温带落叶阔叶林
C.温带草原 D.亚寒带针叶林
6.丙→乙→甲植被类型的更替体现了( )
A.由赤道到两极的地域分异规律
B.从沿海向内陆的地域分异规律
C.垂直地域分异规律
D.地方性分异规律
5.C 6.B 解析:第5题,依据经纬度与地表起伏状况可知,甲位于内蒙古高原东部,植被应为温带草原。第6题,依据经纬度可知,甲—乙—丙距离海洋越来越近,降水逐渐增多,因此植被类型的更替体现了从沿海向内陆的地域分异规律。
考点二 山地的垂直地域分异规律
(2023·杭州模拟)山体效应指隆起山体对其内部具有明显的增温效应。秦巴山地山高谷深,内部植被分异明显,下图示意秦巴山地部分山地的垂直带谱。据此完成(1)~(2)题。
(1)下列山地纬度最低的是( )
A.草链岭 B.太白山北坡
C.米仓山北坡 D.神农架北坡
(2)导致太白山北坡山地落叶阔叶林带的上限比米仓山北坡高的主要原因是( )
A.降水多 B.山体较大,增温明显
C.光照强 D.纬度较低,热量充足
【思维培养】
知识储备 | 材料信息 | 文字:山体效应的含义。 图像:秦巴山地部分山地的不同自然地带分布的高度范围 |
调运知识 | 山地垂直自然地带的变化特点及影响因素 | |
思维路径 | 第(1)题 | |
第(2)题 |
【我的解答】(1)D (2)B
影响山地垂直带谱复杂程度的因素
1.山体所在纬度:纬度越低越复杂,纬度越高越简单。
2.山体海拔:海拔越高越复杂(当然有极限),海拔越低越简单。
3.山顶与山麓之间的相对高度:相对高度大则复杂,相对高度小则简单。
垂直地域分异规律的表现
表现 | 具体内容 |
从山麓到山顶的热量差异很大 | 从山麓到山顶的自然地带分异类似于纬度地带分异规律,纬度越低,相对高度越大,自然地带类型越多 |
从山麓到山顶的水分状况差异明显 | 从山麓到山顶降水量呈“少—多—少”变化。因此,有些基带为草原或荒漠的高山,由于山地降水增多,可能出现森林带 |
随纬度和坡向的变化,同一自然地带在不同地区分布高度不同 | 同类自然地带的分布,在低纬的山地海拔高,在高纬的山地海拔低 |
同一山体,同类自然地带分布,阳坡高、阴坡低 |
影响雪线和林线高度的因素
1.影响雪线高度的因素
夏季气温小于0 ℃的地方有永久性积雪,即夏季气温0 ℃等温线为山体的雪线。雪线是冰雪带的下限,其高度与纬度、坡向和坡度有关。具体分析如下表所示:
因素 | 关系分析 |
温度(热量或纬度) | 雪线高度与气温呈正相关。即低纬雪线高,高纬雪线低;阳坡雪线高,阴坡雪线低 |
降水因素 | 降水量越大,雪线越低;降水量越小,雪线越高。即迎风坡雪线低,背风坡雪线高 |
地貌因素 | 坡度越大,积雪越易下滑,不利于积雪保存,雪线偏高 |
季节因素 | 夏季气温较高,雪线上升;冬季气温较低,雪线下降 |
自然环境变迁、人类活 动因素 | 全球变暖、臭氧层破坏,雪线上升;沙漠化导致气候变干,局部地区雪线有所上升;矿物能源燃烧产生的粉尘污染雪面,雪面吸收太阳辐射的能力上升,导致冰雪融化,雪线上升 |
气候、地貌等因素综合 | 喜马拉雅山南坡,既是阳坡,又是迎风坡,但水分条件的影响超过了热量条件,因此雪线高度南坡比北坡低 |
2.影响林线分布高度的因素
考向1 山地垂直地域分异规律
(2023·南京模拟)武夷山自然保护区植被垂直分异明显,在世界同纬度地区十分罕见。下图为武夷山植被垂直分布示意图。据此完成1~3题。
1.A区域自然植被类型应为( )
A.温带落叶阔叶林 B.亚热带常绿硬叶林
C.亚热带常绿阔叶林 D.热带季雨林
2.山地矮曲林是在特殊生态环境条件下形成的一种群落变形。其形成的主要原因是( )
A.光照不足 B.降水稀少
C.土层过薄 D.风力较大
3.受全球变暖影响,武夷山各植被群落分布范围的变化是( )
A.常绿阔叶林分布范围变小
B.针阔叶混交林海拔分布上限上升
C.针叶林面积增长显著
D.山地草甸海拔分布下限下降
1.C 2.D 3.B 解析:第1题,武夷山位于亚热带季风气候区,山麓自然植被类型为亚热带常绿阔叶林;读图可知,A区域分布在海拔300~1 000 米,是该山地基带的植被,故为亚热带常绿阔叶林;温带落叶阔叶林对应温带季风气候或温带海洋性气候;亚热带常绿硬叶林对应地中海气候;热带季雨林对应热带季风气候。第2题,由图可知,山地矮曲林主要分布在海拔1 750~1 900 米,靠近山顶,风力较大,高大的树干易被折断,而弯曲、多分枝、较矮小的山地矮曲林抗风能力较强,所以其形成的主要原因是风力较大;光照不足、降水稀少、土层过薄不是主要原因。第3题,全球变暖,气温升高,常绿阔叶林分布范围变大;针阔叶混交林面积会增大,海拔分布上限上升;由于气温升高,针叶林面积会减少;全球变暖,气温升高,山地草甸面积会减小,山地草甸海拔分布下限上升。
考向2 林线和雪线的成因分析
(2020·全国卷Ⅲ)堪察加火山群位于环太平洋火山带的北端,气候冷湿,火山锥各坡的降水差异小。近几十年来,受全球气候变化的影响,火山锥的林线(森林分布上限)升高,雪线(终年积雪下限)有所降低。此外,其他干扰也影响林线和雪线高度。例如,火山喷发彻底破坏原有景观,若干年内该火山锥的林线与雪线高度往往发生显著变化。据此完成4~6题。
4.一般情况下,与阴坡相比,该地火山锥阳坡的( )
A.林线与雪线更高 B.林线与雪线更低
C.林线更高、雪线更低 D.林线更低、雪线更高
5.林线升高,雪线有所降低,表明火山群所在区域气候变化趋势为( )
A.暖湿 B.暖干
C.冷湿 D.冷干
6.火山喷发后若干年内,该火山锥( )
A.林线升高,雪线升高 B.林线升高,雪线降低
C.林线降低,雪线升高 D.林线降低,雪线降低
4.A 5.A 6.B 解析:第4题,与阴坡相比,阳坡太阳辐射较强,气温较高,光照热量更充足,有利于森林的生长,故林线更高;与阴坡相比,阳坡太阳辐射较强,气温较高,故雪线更高。第5题,近几十年来,受全球气候变化的影响,林线升高,说明火山群所在区域气候变暖;雪线降低,说明气候变暖,降水增多。因此,火山群所在区域气候变化趋势为暖湿。第6题,火山喷发后的若干年内,火山口地温较高,导致气温较高,海拔高处热量条件较好,且火山灰为森林的生长提供了肥沃的土壤,加上全球变暖的叠加影响,因此林线升高,排除C、D;火山喷发后的若干年内,火山口地温较高,空气容易膨胀上升,形成丰富的降雪,加上全球变暖引起当地变湿,火山锥雪线下降。
考点三 地方性分异规律
(2022·山东卷)下图示意黑龙江省一小型山间盆地景观。该区域植被类型分异的主要影响因素是( )
A.热量 B.降水
C.地形 D.岩性
【思维培养】
知识储备 | 材料信息 | 文字:一小型山间盆地景观。 |
图像:图示区域的海拔差异较小,地形起伏较大 | ||
调运知识 | 地方性分异规律的表现及影响因素 | |
思维路径 | ||
【我的解答】C
地方性分异规律的成因及影响
因素 | 地区 | 自然地带和地表景观 | 成因 | |
地带性分布(理想状态) | 地方性分布(现实状况) | |||
海陆 | 南半球中、高纬度地区 | 苔原带、亚寒带针叶林带 | 缺失 | 南半球该纬度陆地面积小 |
分布 | 北极地区 | 冰原带 | 缺失(格陵兰岛除外) | 北极地区以北冰洋为主 |
地形 起伏 | 南美洲巴塔哥尼亚高原 | 温带草原带、温带落叶阔叶林带 | 温带荒漠带 | 安第斯山脉阻挡西风进入,处于背风坡 |
东非高原 | 热带雨林带 | 热带草原带 | 地势高,气温低,对流弱,降水少 | |
洋流 | 南半球副热带地区的大陆西岸 | 森林带或草原带 | 热带荒漠带 | 寒流起降温减湿作用 |
欧洲西岸 | 针阔叶混交林带 | 温带落叶阔叶林带分布范围特别广 | 受北大西洋暖流的影响,增温增湿 | |
水分 | 昆仑山山麓 | 温带荒漠带 | 绿洲 | 高山冰雪融水和地下水丰富 |
尼罗河谷地 | 热带荒漠带 | 绿洲 | 有尼罗河河水灌溉 | |
考向 地方性分异规律
(2022·云浮模拟)下图为大兴安岭中部地区东坡山底草原带垂直分布图。调查发现,该地区多数低缓山体的顶部无森林分布,但分布着高山草甸。据此完成1~2题。
1.图中三种类型草原的分布反映了自然地理环境的( D )
A.垂直地域分异规律
B.从沿海向内陆的地域分异规律
C.由赤道到两极的地域分异规律
D.地方性分异规律
2.该地低缓山体顶部多数无森林分布,但分布着高山草甸,主要原因是( C )
A.温度低 B.降水少
C.风力大 D.土壤贫瘠
二十二 自然环境的地域差异性
(建议用时:40分钟)
一、选择题
(2021·广东卷)据报道,北京时间2021年4月29日,包括我国搭载空间站天和核心舱的长征5号B等三枚运载火箭先后发射升空。三个发射场均位于海岸线附近。下表为三枚运载火箭发射的相关信息。据此完成第1题。
运载火箭名称 | 发射场 | 发射时间 |
中国长征5号B | 海南文昌航天发射场 | 北京时间4月29日11时23分 |
欧洲织女星 | 库鲁(5°14′N,52°47′W) | 西三区区时4月28日22时50分 |
美国猎鹰9号 | 卡纳维拉尔角(28°29′N,80°35′W) | 西五区区时4月28日22时44分 |
1.从纬度地带性角度考虑,三个发射场所在地自然地带为亚热带常绿阔叶林带的个数为( )
A.0个 B.1个
C.2个 D.3个
B 解析:我国海南地处北回归线以南,位于热带地区,为热带季风气候,对应的自然带为热带季雨林带;库鲁地处5°14′N,位于热带,且由材料可知,发射场位于海岸线附近,海拔较低,故其自然带不可能是亚热带常绿阔叶林带;卡纳维拉尔角地处(28°29′N,80°35′W),位于美国东南部亚热带季风性湿润气候区,自然带为亚热带常绿阔叶林带,故三个发射场所在地自然带为亚热带常绿阔叶林带的个数为1个,故选B。
(2021·天津卷)川藏铁路东起成都,西至拉萨,2021年雅安至林芝段开工建设。林芝附近的山地有雪豹活动。雪豹通常在雪线之下、林线(林线指森林分布高度的上限)之上的地带活动。读图,完成2~3题。
2.据图判断,川藏铁路沿线( )
A.为亚热带常绿阔叶林带
B.气温和干湿状况差异大
C.位于地势的第一级阶梯
D.所有河流均注入印度洋
3.林芝附近的山地中,雪豹在迎风坡的活动范围比背风坡小,这是因为迎风坡( )
A.雪线低、林线低 B.雪线高、林线高
C.雪线低、林线高 D.雪线高、林线低
2.B 3.C 解析:第2题,川藏铁路沿线经过四川盆地和青藏高原,青藏高原无亚热带常绿阔叶林带分布;川藏铁路沿线地势高差大,气温和干湿状况差异大;川藏铁路沿线地区位于我国地势第一、二级阶梯处;川藏铁路东部河流注入太平洋。第3题,由材料可知,“雪豹通常在雪线之下、林线之上的地带活动(林线指森林分布高度的上限)”,林芝位于雅鲁藏布江谷地,西南季风的迎风坡,降水较多,水热条件较好,所以雪线较低,林线较高,由此可知,适合雪豹活动的范围相对背风坡较小。
下图为我国某山地植被垂直分布示意图。据此完成4~5题。
4.该山地最有可能是( )
A.太行山 B.贺兰山
C.祁连山 D.喜马拉雅山
5.图中甲、乙两处的主要景观是( )
A.甲—草甸 乙—草甸
B.甲—冰川 乙—冰川
C.甲—冰川 乙—草甸
D.甲—草甸 乙—冰川
4.B 5.A 解析:第4题,根据山地的东坡与西坡基带推定该山地位于草原与荒漠交界处,为贺兰山;太行山、祁连山、喜马拉雅山都不是位于草原与荒漠交界处。第5题,针叶林以上植被为草甸或亚草甸,甲、乙两处的主要景观应为草甸或亚草甸,该山地海拔较低,没有冰川分布。
群落中物种数目的多少称为丰富度,一般低纬度地区的物种丰富度高于高纬度地区。山地坡地的面积大小也会影响生物的数量,从而对物种的丰富度产生影响。某地理科考队调查了秦岭主峰太白山的物种丰富度,将调查结果绘制成了秦岭主峰太白山不同海拔段的坡地面积和物种丰富度变化曲线图(下图)。据此完成6~7题。
6.太白山3 500~3 700米海拔段物种丰富度低的主要原因是( )
A.该海拔段坡地面积小
B.海拔高,光照条件较差
C.该海拔段坡地起伏大
D.海拔高,土壤条件较差
7.太白山南坡垂直自然带的数量比北坡多的气候条件是( )
A.北坡为阳坡,光热条件好
B.北坡为冬季风的迎风坡,降水丰富
C.南坡为阳坡,光热条件好
D.南坡为冬季风的背风坡,降水较少
6.A 7.C 解析:第6题,太白山3 500~3 700 m海拔段的坡地面积小,能适宜生长的物种数量少,物种的种类也少,A正确。太白山 3 500~3 700 m海拔段的海拔高,光照条件较好,B错误。坡地起伏大小对物种丰富度影响较小,C错误。土壤影响的是植被的生长状况,而非数量多少,D错误。第7题,植物生长需要一定的水热条件,太白山南坡为阳坡,为冬季风的背风坡,光热条件好。太白山南坡是夏季风的迎风坡,多地形雨,降水丰富,因此自然带数量较多,C正确。
下图示意南美洲局部区域。读图,完成8~9题。
8.自然地带①→②→③的变化,体现了自然环境的( )
A.由赤道到两极的地域分异规律
B.从沿海向内陆的地域分异规律
C.垂直地域分异规律
D.地方性分异规律
9.自然地带①出现在甲地的主要原因是( )
A.受地形、副热带高压带和向北流动的寒流影响
B.受地形、信风和向南流动的暖流影响
C.受副热带高压带和向北流动的暖流影响
D.受信风和向南流动的寒流影响
8.A 9.B 解析:第8题,图中自然带①→②→③的变化,大致是沿东西方向延伸,南北方向更替,符合由赤道到两极的地域分异规律。第9题,甲地所处纬度较低,位于热带;沿岸有自北向南流动的巴西暖流,增温增湿,同时位于东南信风的迎风坡,降水丰富,因而形成了热带雨林气候。
(2022·衡阳三模)肯尼亚山是东非大裂谷最大的死火山,位于肯尼亚中部,横亘在赤道上,海拔5 199米,1月盛行东北风,7月盛行东南风。近年来,我国与肯尼亚科学家联合对该山脉的生物多样性进行了调查研究,并为世界生物多样性保护提出了“中国方案”。下图分别示意肯尼亚山的位置、山体植被分布俯视图和垂直剖面图。据此完成10~12题。
10.肯尼亚山低海拔区东西坡植被类型差异明显的主要原因是( )
A.肯尼亚山深居内陆,气候干旱
B.山脉东坡为迎风坡,降水丰富
C.受赤道低气压控制,降水较多
D.沿岸受到寒流影响,降温减湿
11.影响该地高海拔森林“北宽南窄”的主要因素包括( )
①植物习性 ②人类活动 ③水热条件 ④坡度陡缓
A.①②③ B.①③④
C.①②④ D.②③④
12.随高度增加,植被带在山体不同坡向分布差异减小的根本原因是( )
A.光照强度随高度的增加而增强
B.山体表面积随高度增加而减少
C.不同植被的生长习性存在差异
D.水热条件随高度增加发生变化
10.B 11.B 12.B 解析:第10题,肯尼亚山1月盛行东北风,7月盛行东南风,山脉东坡为迎风坡,降水丰富,植被类型为潮湿森林,西坡降水较少,植被类型为干旱森林;读图可知,肯尼亚山并非深居内陆;赤道低压带为东西向延伸,对山脉东、西坡影响并无差异;肯尼亚山东侧沿海位于低纬度大洋西岸,有暖流经过。第11题,由图可知,该地高海拔森林呈现“北宽南窄”的特征,主要是因为东南坡同海拔的高海拔森林被竹林替代;东南坡无论1月还是7月都位于迎风坡,水热条件都优于西北坡,而竹林喜温暖湿润,对水热条件的要求高于高海拔森林,故东南坡生长竹林,而同高度西北坡分布高海拔森林;高海拔森林带所在地区海拔较高,所有坡向的人类活动都较少,植被类型的差异与人类活动无关;读图可知,肯尼亚山东南坡坡度较大,不利于高海拔森林的生长,而西北坡坡度较小。第12题,光照强度随高度的增加确实是增强的,但各个坡向都呈现这样的变化,故其对不同坡向的植被差异并无影响;山体一般随高度增加,表面积减小,不同坡向水热交换频繁,自然条件差异较小;不同植被的生长习性不同,但是并不能导致不同坡向植被差异减小;水热条件随高度的变化不会对不同坡向的植被差异产生影响。
二、非选择题
13.阅读图文材料,完成下列要求。
我国大兴安岭北部多年永久冻土层(埋藏深度在地面以下0.3~0.7米)上生长有大片泰加林(即亚寒带针叶林),它是俄罗斯东西伯利亚泰加林向南的延伸。泰加林的分布南界一般在55°N,但其在我国大兴安岭西坡南延到了48°N。当地树木形态特征显著,叶子为针状,树冠呈塔形,侧根发达。调查发现,在大兴安岭主脉西坡一些向西延伸的山脊,北坡泰加林覆盖率比南坡高。泰加林中可见大量倒木,当地人把成片的倒木叫“倒木圈”。在地势较平坦的区域,倒木圈被清理后往往会积水演变成小池塘。下面两幅图分别为大兴安岭北部泰加林分布示意图(图1)和泰加林根系发育示意图(图2)。
图1
图2
(1)结合当地自然条件,分析当地树木显著形态特征的成因。
(2)分析在大兴安岭西坡,泰加林分布的南界明显偏南的原因。
(3)分析大兴安岭主脉西坡一些向西延伸的山脊,北坡泰加林覆盖率高于南坡的原因。
(4)被清理的倒木圈区域演变成小池塘并逐渐扩大加深,简述这种现象的形成过程。
解析:第(1)题,根据材料中泰加林分布在我国大兴安岭北部多年永久冻土层上可知,由于泰加林分布在冻土层上,直根很难向下生长,且林中的表层土壤养分和水分比深层更丰富,有利于侧根的生长,而泰加林树木高大,需要发达的侧根支撑整棵树木,因此,泰加林多横向生长,侧根发达;为了适应低温,保持体内水分,叶片缩小成针状,利于减少水分的蒸发;我国大兴安岭北部冬季降雪多,为了使积雪掉落,避免树冠积雪过多,压断树木,树冠呈塔状。第(2)题,我国大兴安岭为山地,海拔较高,因此气温较同纬度平原地区低;大兴安岭西坡是冬季风(西北风)的迎风坡,冬季,从高纬度南下的冷空气导致气温降低,因此泰加林在我国大兴安岭西坡南界明显偏南。第(3)题,明确影响泰加林分布的主导因素是水分。大兴安岭的西坡为夏季风(东南风)的背风坡,因此西坡降水少;大兴安岭位于我国东北地区,向西延伸的山脊北侧为阴坡,光照不足,气温较低,因此蒸发量小,山脊北侧的土壤水分条件比南侧好,因此泰加林的覆盖率在山脊北侧较高。第(4)题,据材料分析可知,倒木圈被清理后,地表植被覆盖率降低,使地表裸露,夏季时,地表受到阳光的照射,温度高于有植被覆盖时的地温,因此冻土层融化的深度和宽度加大;根据材料可知,倒木圈位于地势平坦地区,因此地面沉降形成洼地,往往会积水演变成小池塘;夏季降水较多,雨水集聚于小池塘,使小池塘周围土壤的含水量增加,水的比热容较大,可以向周围传递热量,导致多年冻土融化面积和深度增加,小池塘的面积增大。
答案:(1)为了适应低温,保持体内水分,叶片缩小成针状;为了使积雪掉落,避免树冠积雪过多,压断树木,树冠呈塔状;当地气候寒冷,土(壤)层薄,有冻土,根系无法深扎,多横向生长,侧根发达。
(2)大兴安岭海拔较高,气温较(同纬度两侧)低;西坡是冬季风(西北风)的迎风坡,气温较低。
(3)大兴安岭西坡为夏季风(东南风)的背风坡,降水少;水分条件是影响当地泰加林分布的主要因素;向西延伸的山脊北侧是阴坡,光照较弱,气温较低,蒸发量较小,土壤水分条件比山脊南侧好。
(4)倒木圈被清理后,地表裸露,夏季时阳光直接照射地面,地温比有树木覆盖时偏高,冻土层融化的宽度和深度加大,导致地面沉降(塌陷)形成洼地并积水成小池塘;雨季小池塘积水增多,把热量向更宽、更深处传递,导致更大范围冻土融化,小池塘逐渐扩大、加深。

