2023届河北省廊坊市第十二中学高一上学期生物期末考试题
展开2023届河北省廊坊市第十二中学高一上学期生物期末考试题
2024河北省百校联盟高一上学期12月月考试题生物含解析: 这是一份2024河北省百校联盟高一上学期12月月考试题生物含解析,共27页。试卷主要包含了本试卷主要考试内容等内容,欢迎下载使用。
河北省廊坊市2023-2024学年高三上学期十校联考生物试卷: 这是一份河北省廊坊市2023-2024学年高三上学期十校联考生物试卷,共9页。
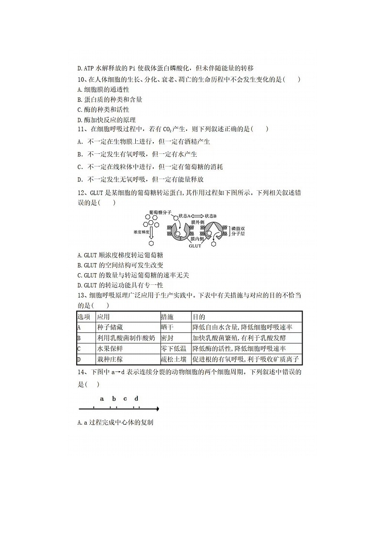
2023届广州市协和中学、华侨中学和增城中学高一上学期生物期考试题: 这是一份2023届广州市协和中学、华侨中学和增城中学高一上学期生物期考试题,共11页。

