高中生物人教版 (2019)选择性必修3第2章 细胞工程第3节 胚胎工程一 胚胎工程的理论基础优秀课时作业
展开《第2章 细胞工程》
第3节 胚胎工程
一 胚胎工程的理论基础
必会知识 考点梳理拓展延伸易错警示
必会知识一 胚胎工程与精子和卵子的发生
1.胚胎工程:是指对生殖细胞、受精卵或早期胚胎细胞进行多种显微操作和处理,然后将获得的胚胎移植到雌性动物体内生产后代,以满足人类的各种需求。胚胎工程技术包括体外受精、胚胎移植和胚胎分割等。
(1)操作对象:生殖细胞、受精卵或早期胚胎细胞(细胞水平)。
(2)所需技术:体外受精、胚胎移植和胚胎分割等技术。
(3)特点:经过处理后获得的胚胎,还需移植到雌性动物体内生产后代,以满足人类的各种需求。
(4)理论基础:哺乳动物受精和早期胚胎发育的规律。
(5)实质:在体外条件下,对动物自然受精和早期胚胎发育条件进行的模拟操作。
2.精子的发生
(1)场所:睾丸的曲细精管。
(2)时期:从初情期开始,到生殖机能衰退。
(3)过程
3.卵子的发生
(1)场所:雌性动物的卵巢、输卵管。
(2)时期:动物的胚胎在性别分化以后(胎儿期和初情期后)。
(3)过程
第1阶段:胎儿期(卵巢)
第2阶段:排卵前后(卵巢或输卵管)
第3阶段:精子和卵子结合的过程中(输卵管)
当在卵细胞膜和透明带的间隙可以观察到两个极体时,说明卵子已经完成了受精,这是判断卵子是否受精的重要标志。
必会知识二 受精
1.概念:受精是精子和卵子结合形成合子(即受精卵)的过程。包括受精前的准备阶段和受精阶段。
2.场所:在自然条件下,哺乳动物的受精在输卵管内完成。
3.过程:受精前的准备阶段和受精阶段
①准备阶段1—精子获能:刚刚排出的精子不能立即与卵子受精,必须在雌性动物的生殖道发生相应的生理变化后,才能获得受精能力,这一现象称为“精子获能”。现已有使精子在体外获能的方法,实现了各种哺乳动物精子在体外条件下的获能。
②准备阶段2—卵子的准备:卵子在输卵管内进一步成熟,到MⅡ期时,才具备与精子受精的能力。
③受精阶段:精子穿越卵细胞膜外的一些结构→精子接触卵细胞膜→精子入卵→雌、雄原核形成→雌、雄原核融合,形成合子。
过程 | 主要变化 |
精子穿越放射冠 | 获能后的精子与卵子相遇时,首先发生顶体反应使顶体内的酶释放出来。放射冠是包围在卵子透明带外面的卵丘细胞群,精子所释放的顶体酶可直接溶解卵丘细胞之间的物质,形成精子穿越放射冠的通路。 |
穿越透明带 | 精子与透明带接触,顶体酶将透明带融出一条孔道,精子借自身运动穿越透明带,并接触卵细胞膜。透明带反应是防止多精入卵受精的第一道屏障 |
进入卵细胞膜 | 精子与卵细胞接触,立即被卵细胞膜表面的微绒毛抱合,精子外膜与卵细胞膜相互融合,精子入卵。卵细胞膜反应是防止多精入卵受精的第二道屏障 |
雌、雄原核形成 | 精子:精子入卵后,尾部脱离,原有的核膜破裂并形成一个新的核膜,最后形成一个比原来精子的核还大的核,叫作雄原核。卵子:精子入卵后被激活的卵子完成减数分裂Ⅱ,排出第二极体后,形成雌原核 |
雌、雄原核融合,形成合子 | 雄、雌原核充分发育后,相向移动,彼此靠近,核膜消失,二者体积缩小、合并,两组染色体合为一组,形成一个含有两个染色体组的合子,此过程是受精完成的标志 |
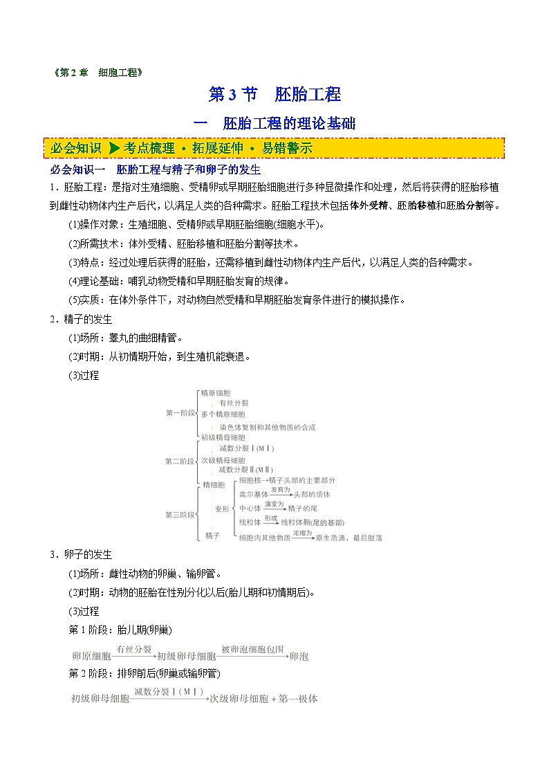
必会知识三 胚胎早期发育
1.胚胎发育的场所:输卵管和子宫。
2.胚胎早期发育的过程
胚胎发育的起点是受精卵,受精卵形成后即在输卵管内进行有丝分裂,开始发育。即胚胎发育的最初场所是输卵管,以后逐步向子宫移动,最后在子宫内着床,直至发育成为成熟的胎儿。根据胚胎形态的变化,可将早期发育的胚胎分为以下几个阶段。
3.各阶段的特点
(1)卵裂期:细胞分裂方式为有丝分裂,细胞的数量不断增加,但胚胎的总体积并不增加。
(2)桑葚胚:当卵裂产生的子细胞逐渐形成致密的细胞团,形似桑葚时,这时的胚胎称为桑葚胚。这一阶段前的每个细胞都未分化,均为全能干细胞。
(3)囊胚:胚胎进一步发育,胚胎的内部出现了含有液体的腔——囊胚腔,这个时期的胚胎叫作囊胚。囊胚进一步扩大,会导致透明带破裂,胚胎从其中伸展出来,这一过程叫作孵化。
①内细胞团:聚集在胚胎一端的细胞形成内细胞团,将来发育成胎儿的各种组织。
②滋养层细胞:沿透明带内壁扩展和排列的细胞,称为滋养层细胞,它们将来发育成胎膜和胎盘。
(4)原肠胚:囊胚孵化后,将发育形成原肠胚。原肠胚表面的细胞层为外胚层,向内迁移的细胞形成内胚层。随着发育的进行,一部分细胞还会在内、外两个胚层之间形成中胚层。这三个胚层将逐渐分化形成各种组织、器官等。
必备技能 典例精讲模型秒杀巧思妙解
必备技能一 精子和卵子的发生
[例1](2022秋·河南洛阳·高三孟津县第一高级中学校考阶段练习)男性进入青春期后,位于精巢内的精原细胞才开始进行减数分裂产生精细胞,而女性在性别分化以后,位于卵巢内的卵原细胞就开始进行减数分裂,但不能完成减数分裂,进入排卵期后,从卵巢内排出的卵子还需要在输卵管内继续发育成熟,当成熟的卵子与精子在输卵管内结合后,减数分裂再次启动并完成减数分裂。下列关于人体产生配子的叙述,正确的是( )
A.男性的精子在精巢内成熟,女性的卵子在卵巢内成熟
B.在精子的形成过程中,每一个四分体内的2条染色体大小均相同
C.每一个初级精母细胞完成减数分裂I,可形成2个次级精母细胞
D.每一个初级卵母细胞完成减数分裂I,可形成2个次级卵母细胞
必备技能二 受精作用
[例2](2022春·福建漳州·高二漳州三中校考期末)下列有关受精作用的叙述,不正确的是( )
A.受精过程结束的标志是雌、雄原核融合形成受精卵
B.自然条件下,哺乳动物的受精是在输卵管内完成的
C.精子入卵后有核膜破裂和再生的现象
D.当精子触及透明带的瞬间,透明带会迅速发生生理反应,阻止后来的精子进入透明带
[例3](2022春·黑龙江牡丹江·高二牡丹江市第二高级中学校考期末)如图表示精子入卵后,发生(或引起的)一系列变化形成受精卵的过程,下列叙述错误的是( )
A.图中X指卵细胞膜反应,Y指卵母的减数第二次分裂
B.经图中Y过程只形成了雌原核
C.精子入卵主要指精子的头部外膜与卵细胞膜融合
D.精子入卵后精子的尾部留在外面,最后被分解吸收
必备技能三 早期胚胎发育过程及特点
[例4](2022春·黑龙江双鸭山·高二校联考期末)下列关于卵裂过程的叙述,正确的是( )
A.孵化非常重要,如果不能正常孵化,胚胎就无法继续发育
B.胚胎发育过程中细胞不断分裂,但细胞的结构功能不变
C.随着细胞分裂次数的增加,胚胎的有机物总量不断增加
D.随着细胞分裂次数的增加,胚胎的有机物种类不会增加
[例5](2022春·重庆·高二校联考期末)关于早期胚胎发育,正确的是( )
A.孵化前,细胞平均体积在不断减少,胚胎所含的有机物总量不断降低
B.受精卵发育为桑葚胚的过程是在透明带内完成的,孵化后进入囊胚期阶段
C.不同动物的胚胎移植的最佳时期均是桑椹胚及之前
D.进行胚胎分隔时,应选择发育良好、形态正常的桑椹胚或囊胚,因为此时细胞还未分化
必备技能四 体内受精和早期胚胎发育的综合
[例6](2022春·福建厦门·高二福建省厦门集美中学校考阶段练习)哺乳动物在自然条件下受精和早期胚胎的发育规律是胚胎工程重要的理论基础。下列相关叙述错误的是( )
A.精子获能后,才具有与处于MⅡ期的卵母细胞受精的能力
B.精子入卵后,透明带会迅速发生生理反应,阻止其他精子入卵
C.受精卵早期在透明带内进行有丝分裂,进-步发育形成桑葚胚.
D.桑葚胚进一步发育形成囊胚,从二者中均可以获取胚胎干细胞
必刷好题 基础演练能力提升巅峰突破
1.(2022春·江苏扬州·高二统考期中)下列有关精子和卵细胞的发生以及受精作用的叙述错误的是( )
A.受精过程开始的标志是精子进入次级卵母细胞
B.防止多精入卵的两道屏障是顶体反应和卵细胞质膜反应
C.精子的发生是依附在支持细胞上进行的
D.精子细胞质膜与卵子细胞质膜的融合依靠了细胞质膜的结构特点
2.(2022春·广东潮州·高二饶平县第二中学校考期中)哺乳动物在自然条件下受精和早期胚胎的发育规律是胚胎工程重要的理论基础。下列相关叙述错误的是( )
A.精子获能后,才具有与卵母细胞受精的能力
B.精子入卵后,透明带会迅速发生生理反应,阻止其他精子入卵
C.受精卵早期在透明带内进行卵裂,进一步发育形成桑葚胚
D.囊胚期的内细胞团将发育成胎儿的各种组织
3.(2022春·江苏苏州·高二统考期中)以下列有关高等哺乳动物受精过程的叙述,正确的是( )
A.获能的精子穿越透明带的同时释放顶体酶水解卵细胞膜
B.顶体反应和卵细胞膜反应是阻止多精入卵的两道屏障
C.在卵细胞膜和透明带的间隙观察到两个极体,说明卵子受精
D.精子入卵后立即与卵细胞核发生融合并马上开始有丝分裂
4.(2022春·江苏苏州·高二统考期中)下列有关早期胚胎发育的叙述,错误的是( )
A.卵裂期每个细胞的核质比逐渐增大,胚胎中DNA总量逐渐增加
B.孵化是指透明带破裂,桑葚胚从透明带中伸展出来
C.滋养层细胞将发育成胎膜和胎盘并可用于性别鉴定
D.在胚胎移植中,选择桑葚胚或囊胚期的胚胎进行移植较易成功
5.(2022春·浙江绍兴·高二校考期中)关于桑葚胚和囊胚的比较,以下说法不正确的是( )
A.桑葚胚的各细胞结构功能基本相同
B.囊胚腔是一个充满液体的腔
C.囊胚期细胞分化是由遗传物质改变引起的
D.囊胚期内细胞团和滋养层细胞差异不是由复制水平上的差异引起的,而是由转录水平上的差异引起的
6.(2022春·云南昆明·高二统考期中)如图为哺乳动物胚胎的早期发育中的两个时期。下列相关叙述正确的是( )
A.甲和乙所处的时期都没有发生细胞分化
B.乙中的b将来会发育成胎儿的各种组织
C.乙中的d是滋养层,将来能发育成血管
D.乙的下一个时期是原肠胚期,该时期的胚胎有两个胚层
7.(2022春·山西·高二山西省定襄县定襄中学校校联考期末)研究者发现早期胚胎发育与肿瘤发生的生物学行为存在相似之处,并且胚胎与肿瘤之间存在着重要的相互作用。下列相关叙述错误的是( )
A.囊胚若不能正常孵化,胚胎就无法继续发育
B.原肠胚中的滋养层细胞将来发育成胎儿的胎盘和胎膜
C.在显微镜下能观察到桑葚胚时期致密的细胞团
D.早期胚胎的发育历程为受精卵→桑葚胚→囊胚→原肠胚
8.(2022春·山西太原·高二太原五中校考阶段练习)胎牛血清(FBS)是天然的培养基,能够在多种动物卵母细胞的成熟过程中提供足够的营养物质,起到非常好的促进效果。下表是后期胚胎培养液(CR2后液)中添加不同浓度FBS对牛核移植胚胎发育的影响情况,下列叙述正确的是
表:血清的不同浓度水平对牛核移植胚胎发育的影响
组别 | 培养液 | 卵裂率/% | 囊胚率/% |
对照组 | CR2前液+CR2后液 | 59.17±1.34 | 13.53±2.04 |
实验组1 | CR2前液+10%FBSCR2后液 | 62.14±1.78 | 13.78±2.77 |
实验组2 | CR2前液+20%FBSCR2后液 | 68.95±4.15 | 26.09±2.20 |
实验组3 | CR2前液+30%FBSCR2后液 | 62.02±8.64 | 8.78±3.20 |
A.对照组培养液中没有FBS受精卵也可以正常发育
B.添加20%FBS是促进核移植胚胎发育的最适浓度
C.从卵巢采集的卵母细胞需在体外培育成熟
D.添加不同浓度的FBS对卵裂率和囊胚率均有促进作用
9.(2022春·新疆喀什·高二莎车县第一中学校考期中)如图表示精卵相遇示意图。仔细读图,回答下列问题:
(1)写出各部分名称:①_____②_____。
(2)精子与卵子相遇,_____内的某些酶类释放出来,可直接溶解_____之间的物质,形成精子穿越_____的通道。精子触及卵细胞膜的瞬间,会产生阻止后来精子进入透明带的生理反应,称为_____。
(3)精子入卵后,形成一个新的核即_____。
(4)合子形成后即在输卵管内进行有丝分裂,开始发育。发育到_____时期前,每个细胞都具有全能性;发育到囊胚期,聚集在胚胎一端,个体较大的细胞称为_____。
10.(2022秋·全国·高三开学考试)如图是科学家通过诱导黑鼠体细胞去分化获得诱导胚胎干细胞(iPS细胞),继而利用iPS细胞培育出与黑鼠遗传特性相同的克隆鼠的流程。回答下列有关问题:
(1)图中黑鼠体细胞在诱导因子的作用下转化为iPS细胞的过程与植物组织培养中的_______过程类似。该过程结束后,细胞的全能性_______________(填“提高”或“降低”)。
(2)灰鼠体内受精过程中,精子入卵后被激活的卵子完成_______________________,排出______________后形成雌、雄原核。防止多精入卵的两道屏障是_______________________。
(3)将重组囊胚移入白鼠子宫内的技术为______________,克隆鼠X的体色为____________,上述技术流程中可以是雄鼠的是_______________。科学家又利用图中的三只鼠(黑鼠作为体细胞供体)通过核移植技术得到克隆鼠Y,克隆鼠X和克隆鼠Y的性状不完全相同,若不考虑环境因素的影响,造成该现象的原因可能是___________________________________。
高中生物人教版 (2019)选择性必修3第3节 禁止生物武器精品课时训练: 这是一份高中生物人教版 (2019)选择性必修3第3节 禁止生物武器精品课时训练,文件包含同步讲义高中生物人教版2019选修第三册--43《禁止生物武器》讲义学生版docx、同步讲义高中生物人教版2019选修第三册--43《禁止生物武器》讲义教师版docx等2份试卷配套教学资源,其中试卷共15页, 欢迎下载使用。
人教版 (2019)选择性必修3第1节 转基因产品的安全性优秀同步练习题: 这是一份人教版 (2019)选择性必修3第1节 转基因产品的安全性优秀同步练习题,文件包含同步讲义高中生物人教版2019选修第三册--41《转基因产品的安全性》讲义学生版docx、同步讲义高中生物人教版2019选修第三册--41《转基因产品的安全性》讲义教师版docx等2份试卷配套教学资源,其中试卷共20页, 欢迎下载使用。
生物选择性必修3第3节 基因工程的应用优秀随堂练习题: 这是一份生物选择性必修3第3节 基因工程的应用优秀随堂练习题,文件包含同步讲义高中生物人教版2019选修第三册--33《基因工程的应用》讲义学生版docx、同步讲义高中生物人教版2019选修第三册--33《基因工程的应用》讲义教师版docx等2份试卷配套教学资源,其中试卷共22页, 欢迎下载使用。

