人教版 (2019)必修 第一册第二节 海水的性质精品课堂检测
展开第三章 地球上的水
第二节 海水的性质
课程标准
课标解读
运用图表等资料,说明海水性质对人类活动的影响。
1、能够运用图表资料,说明海水的温度的含义,分析影响海水温度的因素。【综合思维】
2、 能够根据图表资料,归纳海水温度的分布规律。【综合思维】
3、结合实例,说明海水温度对人类生产和生活的影响。【地理实践力】
思维导图
知识点01 海水的温度
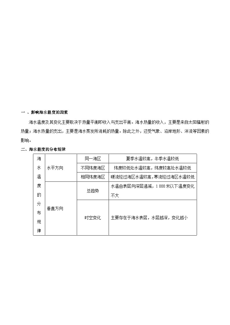
一 、影响海水温度的因素
海水温度及其变化主要取决于热量平衡即收入与支出平衡。海水热量的收入,主要是来自太阳辐射的热量;海水热量的支出,主要是海水蒸发所消耗的热量。除此之外,还受气象、沿岸地形、洋流等因素的影响。
二、海水温度的分布规律
海水温度的分布规律
水平方向
同一海区
夏季水温较高,冬季水温较低
不同纬度海区
纬度较低处水温较高,纬度较高处水温较低
相同纬度海区
暖流经过海区水温较高,寒流经过海区水温较低
垂直方向
总趋势
水温由表层向深层递减,1 000米以下温度变化不大
时空变化
主要存在于海水表层,水层越深,变化越小
三、海洋对气温的调节作用
海洋对气温有很大的调节功能,当太阳辐射强的时候,海洋能吸收大部分辐射热,并通过海水内部的热量交换,将大量热量储存起来。当太阳辐射减弱的时候,海洋又能将储存的热量释放出来。所以,海洋与陆地相比,有冬暖夏凉的特点,陆地则是冬冷夏热。
【即学即练1】
(2021·广东·新会陈经纶中学高一阶段练习)读大洋表层温度随纬度的变化示意图,完成下面小题。
1.影响大洋表层温度随纬度变化的主要因素是( )
A.太阳辐射 B.海陆分布 C.大气运动 D.海水运动
2.60°N大洋表层温度比60°S大洋表层温度高的原因是( )
A.太阳辐射 B.海陆分布 C.大气运动 D.海水运动
3.关于海水温度与海洋生物分布的叙述,正确的是( )
A.海洋生物主要分布在海洋表层 B.海洋深度越深海洋生物数量越多
C.海水温度越高海洋生物越丰富 D.远洋捕捞和近海养殖与水温无关
【答案】1.A 2.B 3.A
【解析】1.根据图中信息,可以判断出大洋表层温度,随着纬度的降低而升高,赤道地区大洋表层温度较高,两极地区大洋表层温度较低,赤道与两极的区别体现在于太阳辐射不同,所以影响大洋表层温度是纬度变化的主要因素为太阳辐射,A正确。海陆分布、大气运动以及海水运动不是大洋表层温度是纬度变化的主要原因,BCD错误,故选A。
2.北纬60度大洋表层比南纬60度大洋表层温度高是由于北半球大陆面积广阔,大陆吸热较多,引起海水增温,所以北半球60度大洋表层温度比南北60大洋表层温度高,B正确。南纬60度与北纬60度太阳辐射几乎相同,A错误。大气运动与海水运动在南北半球差异不大,对南北半球同纬度地区大洋表层海水整体温度影响较小,所以不是北纬60度大洋表层温度高的原因,CD错误。故选B。
3.海水表层由于太阳辐射比较多,外界输入能量比较强,所以有利于海洋生物在此生存,所以海洋生物主要分布在海洋表层,A正确。随着海洋深度的增加,得到的太阳辐射越来越少,所以外界输入的能量比较少,不利于生物的生存,所以海洋深度越深,海洋生物数量越少,B错误。海洋生物对海水温度有一个适宜的范围,海水温度特别高时,海洋生物稀少,C错误。远洋捕捞与建海养殖与水温关系密切,因为不同海洋生物对水温有不一样的需求,D错误。故选A。
知识点02 海水的盐度
一、概念:
海水盐度:单位质量(100克)海水中所含盐类物质(氯化钠和氯化镁)的质量。世界大洋的平均盐度为3.5%。
二、分布规律:
从南北半球的副热带海区分别向两侧的高纬度和低纬度递减。
①副热带海区盐度最高的原因:气温高,蒸发大;副热带高压控制,下沉气流为主,降水少
②赤道海区盐度较低的原因:赤道低气压控制,蒸发量大,但降水量更大。
③高纬度海区盐度低的原因:气温低,蒸发量小;温带多雨带,多河流水注入。
④60°N比60°S海区盐度低的原因:北半球陆地面积大,河流水注入多。
三、世界特殊海区盐度的特征及原因
1.世界盐度最高的海域:红海,盐度达4.1%。红海盐度高的原因主要有:①位于副热带海区,降水少而蒸发旺盛,蒸发量大于降水量;②红海两岸是干燥的沙漠地区,几乎没有陆地淡水注入;③红海海域较封闭,与低盐度的海水交换少。
2.世界盐度最低的海区:波罗的海,盐度不超过1%。其盐度低的主要原因是:①波罗的海海域降水较多而蒸发量小,蒸发量小于降水量;②四周陆地河流众多,有大量的淡水注入;③海域较封闭,高盐度的海水流入少。
四、海水盐度对人类的影响
1.晒盐,制碱,提取镁、溴等资源
人类利用海水晒盐具有悠久的历史,日照充足、降水较少的沿海地区适宜建造晒盐场。此外,还可以利用海水制碱,从海水中提取镁、溴等资源。
2.影响海水养殖
盐度的稳定性对海水养殖极其重要,如暴雨会引发养殖场的海水盐度降低,若应对不当,会造成养殖的鱼虾等大量死亡。
3.淡水资源的重要补充
海水淡化,可提供淡水资源,缓解缺水地区的缺水状况;可直接利用,如用海水冲厕、将海水作为冷却水。
【即学即练2】4.(2022·陕西·榆林市第十中学高一期末)阅读图文材料,完成下列要求。
北海是大西洋东北部的边缘海,平均水深只有96m。北海的水环流受到北来的大西洋水和东来的波罗的海海水影响,海水盐度较低。北海渔场是世界四大渔场之一,渔业资源丰富。北海海底油气资源丰富,但每年因海洋灾害导致的海上钻井平台损失高达上亿元。下图示意北海附近海域。
(1)用水循环原理说明北海地区盐度较低的原因。
(2)分析北海成为世界四大渔场之一的主要原因。
【答案】4.(1)全年温和多雨,降水量大;纬度较高,蒸发量小;附近多河流汇入,盐度低。
(2)地处温带,海水温度适宜;地处浅海大陆架,浮游生物丰富;多河流汇入,营养物质多;位于寒暖流交汇处,饵料丰富。
【解析】4.(1)海水盐度与气候、洋流、陆地径流、结冰与融冰、海域的封闭等因素相关,用水循环原理来分析北海地区盐度低的原因,即要将水循环的环节与盐度的影响因素相结合。根据图文信息,北海属温带海洋性气候,全年温和多雨,降水量大;北海纬度较高,气温较低,蒸发量小;附近多河流汇入,稀释海水盐分,盐度低;受到北来的大西洋水和东来的波罗的海海水影响,盐度低。
(2)渔业资源丰歉程度与海水温度、饵料、洋流、生存环境等有关。根据图文信息,北海地处温带,海水温度适宜;水深只有96m,地处浅海大陆架,光照充足,浮游植物光合作用强,浮游生物丰富;多河流汇入,营养物质多,浮游生物大量繁殖;寒暖流交汇处,海水受到扰动,将下层营养盐类带到表层,浮游生物大量繁殖,饵料丰富。
知识点03 海水的密度
一、含义
是指单位体积内海水的质量。
二、影响因素
主要有温度、盐度和深度(压力)。其中,表层海水密度与温度的关系最为密切。一般来说,海水的温度越高,密度越低。
三、分布规律
1.从水平分布看,大洋表层海水密度随纬度的增高而增大(下图),同纬度海域的海水密度大致相同。
2.在垂直方向上,海水密度随着深度的增加而增大。在一定深度范围内,海水密度迅速增加,对声波有折射作用。
【即学即练3】(2021·河北武强中学高一阶段练习)2014年,中国海军372号艇的官兵,凭借过硬的技术和坚韧的毅力,在3分钟内执行500多个动作,创造了潜艇史上成功摆脱“掉深”先例。“掉深”即“海中断崖”,是由于海水性质发生跃变,海水浮力由上至下急剧减小,潜艇犹如人从山顶跳下悬崖一样急剧掉向海底。“掉深”会导致潜艇的破损甚至沉没。据此完成下面两题。
5.下列关于造成“掉深”现象的海水性质变化的叙述,正确的是( )
A.海水盐度由上至下急剧增加 B.海水密度由上至下急剧减小
C.海水温度由上至下急剧降低 D.水下滑坡引起海啸
6.海水的密度受很多因素的影响,影响表层海水密度最明显的因素是( )
A.盐度 B.深度 C.径流 D.温度和盐度的变化
【答案】5.B 6.D
【解析】5.结合材料分析,“掉深”即海中断崖,由于海水性质出现差异,浮力由上至下急剧减少,而浮力与密度有关,因此可推测“掉深”为海水密度由上至下急剧减少,B正确。与海水的盐度、温度、水下滑坡关系不大,ACD错误。故选B。
6.影响表层海水密度最明显的应当是温度。温度高,蒸发旺盛,海水盐度相对较大、密度较大,A错误,D正确。海水的密度受深度、径流的影响较小,BC错误。故选D。
考法01 海水的温度
一、海洋热量的收支
海洋
热量
收支
收入
主要为吸收太阳辐射
支出
主要为海水蒸发所消耗的热量
收支
分布
时间
一年中,收支基本平衡;在不同季节,收支不平衡
空间
南北纬30°之间:收入>支出南北纬30°—90°:支出>收入
海水温度及其变化主要取决于海洋热量的收支情况。
二、影响海水温度的因素分析
1.纬度因素(太阳辐射):纬度较低,太阳辐射强,海水温度高;纬度较高,太阳辐射弱,海水温度较低。
2.季节(同一海区):夏季海水温度高,冬季海水温度低。
3.深度:1000米以内随深度变化幅度较大;1000米以下的深层海水温度变化幅度较小。
另外,沿岸地形(海岸坡度平缓→接受太阳辐射较多→海水温度较高)、气象(冷空气活动、降水→海水温度较低)等因素都会不同程度地影响海水温度。
三、海水温度的时空变化及原因
变化规律
原因
随时间变化(同一海区表层水温)
夏季水温高,冬季水温低
夏季海水热量收入大于支出,冬季海水热量收入小于支出
一天中,白天气温高,晚上气温低
白天海水热量收入大于支出,晚上海水热量收入小于支出
空间变化
沿南北方向
从低纬向高纬逐渐递减
太阳辐射从低纬向高纬递减
沿垂直方向
海面至水下1 000米内水温随深度变化幅度较大,1 000米以下的深层海水温度变化幅度较小
太阳辐射是海洋的主要热量来源,而太阳辐射首先到达海水表面,越向深处海水得到的太阳辐射越少
四、海水温度及其变化的影响
1.影响海洋生物的分布,影响人类的渔业活动
海洋生物主要聚集在海洋表层,深度越深,海洋生物的数量和种类越少。海水温度的季节变化会导致有些海洋生物发生季节性游动。人类的渔业活动要考虑各海域的水温状况和海洋生物对水温的要求。无论是远洋捕捞还是近海养殖,都受到海水温度的影响。
2.影响海洋运输
纬度较高的海域,海水有结冰期,通航时间短,在冰封海域航行需要装备破冰设施。
3.海洋对气温的调节作用
海洋对气温有很重要的调节作用,当太阳辐射强的时候,海洋能吸收大部分热量,并通过海水内部的热量交换,将大量热量储存起来。当太阳辐射减弱的时候,海洋又能将储存的热量释放出来。所以,海洋与陆地相比,有冬暖夏凉的特点。
4.局部海域气温异常导致自然灾害
五、海水盐度影响因素的时空变化
海水盐度随空间发生变化,主要体现为降水量与蒸发量的对比关系随纬度的变化导致海水盐度从副热带海域向低纬度和高纬度递减。
时间变化特别是季节变化对海水盐度的影响也较明显,如降水量和蒸发量的时间变化对海水盐度的影响。波罗的海是世界上盐度最低的海域,从季节上看,其冬季的盐度最低,一方面因气温降低,蒸发量减少;另一方面由于绝大部分海域及附近陆地冬季降水量并未减少,地表径流也未减少,因此冬季波罗的海盐度最低。
六、不同海区盐度的比较方法
(1)考虑纬度的差异,不同纬度海区的降水量和蒸发量不同,盐度也不同。
(2)近海地区河流注入水量的大小:河流注入水量较大的海域,受河水稀释作用强,盐度较低,反之,盐度较高。
(3)高纬度海区结冰、融冰也会影响盐度:高纬度海区结冰量大或融冰量小的海域盐度高,而结冰量小或融冰量大的海域盐度低。
【典例1】
(2022·全国·高一阶段考试)湖泊表水层中溶解氧含量较高,而底水层营养物质较丰富。一年之中湖泊水温随季节的规律性变化会影响表水与底水的相互交换。下图为我国某湖泊水温季节变化示意图。据此完成下面小题。
1.湖泊不同深度水温季节变化幅度存在差异的主要原因是不同深度( )
A.太阳辐射差异大 B.盛行风影响差异大
C.湖水密度差异大 D.湖底岩层影响差异大
2.湖泊表水与底水交换最弱的季节是( )
A.春季 B.夏季 C.秋季 D.冬季
3.湖泊水体温跃层的存在会( )
A.提高表层营养物质含量 B.降低表层溶解氧含量
C.降低表层营养物质含量 D.降低表层湖水温度
【答案】1.A 2.B 3.C
【解析】1.读图可知湖泊表层水温季节变化大,深层水温季节变化小,主要原因是表层受太阳辐射影响大,在深处受太阳辐射影和表层热量的传导、对流影响较小。湖泊不同深度水温季节变化幅度差异的主要原因是不同深度太阳辐射差异大,A正确。湖泊水温的变化与盛行风关系不大,B错误;湖泊水温影响湖水密度,湖泊水温的变化与湖水密度,湖底岩层关系不大,CD错误。故选A。
2.读图可知,湖泊表层在夏季接受太阳辐射量较大,水温升高,由于水是热的不良导体,因此下部水温变化慢,中间形成一个温跃层。由于温跃层的存在,表层水下沉受影响,与底水交换被阻隔,表水与底水交换最弱。因此B正确,ACD错误。故选B。
3.读图并结合材料“湖泊表水层中溶解氧含量较高,而底水层营养物质较丰富”可知,温跃层阻隔上下水体之间的交换,会降低表层营养物质含量,A错误,C正确;表层水体与底层水体交换少,提高表层溶解氧含量,使表层湖水温度持续稳定,变化不大。BD错误。故选C。
考法02 海水盐度与密度
一、影响海水盐度的主要因素:
①气候因素——海水盐度的高低主要取决于气候因素,即降水量与蒸发量的关系。降水量大于蒸发量,盐度较低,反之较高。
②洋流因素——同一纬度海区,有暖流经过盐度偏高;寒流经过盐度偏低。
③河流径流注入因素——有大量河水汇入的海区,盐度偏低。
另外,高纬度海区结、融冰量的大小(有结冰现象发生的海区,盐度偏高;有融冰现象发生的海区,盐度偏低)、海区的封闭度(海区封闭度越强,盐度会趋于更高或更低)、与附近海区海水的交换量等也能影响到海水的盐度高低。各个因素具有时空不同的变化,因此海水的盐度高低也具有时空的差异。
规律方法总结:
分析影响海水盐度因素的方法:
①同一纬度海区,主要考虑各海区降水量与蒸发量的关系
②不同纬度海区,主要考虑寒、暖流的影响;其次近岸海区河流径流注入量的大小;高纬度海区还要考虑结、融冰的情况。
影响海水盐度大小的因素
降水与蒸发的关系
降水量>蒸发量
盐度降低
降水量<蒸发量
盐度升高
河流径流注入量
注入量多
盐度降低
注入量少或无
不影响盐度
结冰或融冰
结冰
盐度升高
融冰
盐度降低
温度
温度低
盐度低
温度高
盐度高
洋流(同一纬度)
寒流流经
盐度降低
暖流流经
盐度升高
二、海水密度的大小及其变化
不同海区、不同深度、不同时间,海水的密度可能不同。海水密度的大小及其变化,主要与海水的盐度、温度、深度(压力)及其变化有关。
1.一般来说,深度越大,密度也越大。
2.在冰点温度以上,温度越高,海水密度越小。
3.随着深度增大,压力增大,故深层海水一般比浅层海水密度大。
4.对于表层海水来说,海水密度主要受盐度和温度的影响。
5.一般来说,在大河的入海口,海水的盐度较低,密度也较小,但密度也可能因为河水裹挟泥沙而增大。
【典例2】
(2021·新疆昌吉·高一期中)读图,完成下面小题。
4.P岛附近海域盐度大约为( )
A.3.05 B.3.15 C.3.25 D.3.35
5.图中影响等值线向外海凸出的主要因素是( )
A.降水 B.暖流 C.寒流 D.径流
6.图中河口处盐度最低的时段是( )
A.2月 B.5月 C.7月 D.10月
【答案】4.B 5.D 6.C
【解析】4.读图可知,P处海域盐度介于3.1%-3.2%之间,约为3.15%,故选B。
5.结合图中上海等信息可知,该海域位于长江入海口附近,受陆地径流的影响,河流注入稀释海水盐度,使得等值线向外海凸出,D正确;与降水、洋流等无关,且降水和洋流也不会使图中等值线呈现从陆地向外海凸出的形态。故选D。
6.河口位于长江入海口,流域7月降水量大,河流径流量大,河口地区海水盐度受陆地径流的稀释作用最强,河口地区盐度最低,故选C。
分层提分
题组A 过基础-基础考点练
(2022·贵州·凯里一中高一开学考试)下图示意8月大西洋表层温度、密度和盐度随纬度的变化,据此完成下面小题。
1.分别代表海水密度温度盐度的曲线是( )
A.①②③ B.①③② C.②①③ D.③①②
2.图中所示盐度最高海域的密度是(单位:千克·米﹣3)( )
A.1027 B.1026 C.1025 D.1024
3.5°N附近大西洋表层海水的密度特点及其成因是( )
A.密度低——海水温度高,盐度低 B.密度低——海水温度低,盐度高
C.密度高——海水温度低,盐度低 D.密度高——海水温度高,盐度低
【答案】1.D 2.C 3.A
【解析】1.读图,大西洋表层海水温度变化规律应是从低纬度地区向高纬度地区逐渐降低,低纬度地区水温高,故①为温度曲线。副热带海域炎热少雨,蒸发量大于降水量,盐度最高,故②为盐度曲线。则③为密度曲线。综上所述,D正确,ABC错误。所以选D。
2.根据上题分析可知,③为海水密度曲线,②为海水盐度曲线,海水盐度最高的海域位于30°N左右,对应的海水密度为1025千克·米﹣3,C正确,ABD错误。所以选C。
3.根据第一题可知,③为海水密度曲线。读图可知,5°N附近表层海水密度低,且5°N附近①海水温度高,②海水盐度低,导致海水密度较小,A正确,BCD错误。所以选A。
(2022·全国·高一课时练习)2020年11月10日,中国“奋斗者”号载人潜水器在马里亚纳海沟成功坐底,坐底深度10909米,创造了中国载人深潜新纪录。据此完成下面小题。
4.上图所示海水温度垂直变化的曲线中,该潜水器下潜过程中经历的温度变化最可能是( )
A.① B.② C.③ D.④
5.推测下列海域海水温度垂直变化幅度最小的是( )
A.赤道 B.回归线 C.副热带 D.北极圈
【答案】4.A 5.D
【解析】4.依据所学知识可知,表层水温最高,在1000米以内的海水温度随深度增加而递减,1000米以下的深海中,海水温度变化不大,常年保持低温状态,曲线①符合,A正确;②③④不符合,BCD错误。所以选A。
5.纬度越高,表层海水温度越低,北极圈处海域表层水温与1000米以下海水的温度接近,故其海水温度垂直变化幅度最小,D正确;赤道、回归线、副热带海域海水温度垂直变化幅度较大,ABC错误。所以选D。
(2022·全国·高一课时练习)2020年4月22日,初次出征南极的“雪龙2”号驶入中国极地考察基地码头。经历五个多月的风雪交加与斩浪破冰,我国第36次南极科学考察队完成各项预定任务,顺利返航。下图为“雪龙2”号去程路线图(深圳一中山站)。据此完成下面小题。
6.“雪龙2”号经过的海域中,海水温度最高的是( )
A.深圳沿海 B.赤道海域 C.霍巴特港沿海 D.中山站沿海
7.从深圳至中山站航线所经历的海域,“雪龙2”号吃水深度的变化大致是( )
A.变深 B.变浅 C.先变深后变浅 D.先变浅后变深
【答案】6.B 7.C
【解析】6.根据所学知识,,水平方向上,海水温度由低纬向高纬递减,赤道纬度最低,深圳、霍巴特港和中山站纬度越来越高,故赤道海域水温最高,B正确,ACD错误。故选B。
7.科考船的吃水深度受海水密度的影响,海水密度越大,吃水越浅。表层海水密度随纬度的增加而增大,从深圳至中山站航行过程中,纬度先降低后增加,海水密度先降低后增加,考察船吃水深度先变深后变浅,C正确,ABD错误。故选C。
(2022·辽宁·高一期中)渤海的海水盐度为28‰—31‰,并且会随季节略有变化。海冰外缘线是指由基准点向外有海冰分布的最远边界。下图为某年1月15日渤海湾海冰预警图,据此完成下面小题。
8.辽东湾海水盐度夏季低于冬季的主要原因是夏季( )
A.水温高蒸发旺盛 B.伏旱天气降水少 C.辽河径流量较大 D.东南风风力强劲
9.辽东湾海冰外缘线与基准点的距离较莱州湾远的主要原因是辽东湾( )
A.纬度高水温较低 B.西北风影响较小 C.人类活动影响大 D.陆地径流汇入少
【答案】8.C 9.A
【解析】8.夏季水温高蒸发旺盛,盐度就更高,A错误;辽东湾不受伏旱影响,B错误;辽河流域夏季降水量大,辽河径流量较大,对辽东湾海水盐度起到稀释作用,使得辽东湾海水盐度夏季较冬季低,C正确;相对而言,冬季风应该强于夏季风,且辽东湾纬度较高,东南风的影响相对较小,D错误。所以选C。
9.根据材料,海冰外缘线是指由基准点向外有海冰分布的最远边界。图中辽东湾地区海冰外缘线与基准点相比,偏离程度更大,是由于辽东湾与渤海、莱州湾相比,纬度更高,冬季气温更低,海水易结冰,A正确;西北风影响、人类活动差异不大,BC错误,有辽河注入,陆地径流流入较多,D错误。所以选A。
题组B 抓重点-核心要点巩固
(2022·福建泉州·高一期末)某科考小组在2020年夏季对长江口外海域盐度的变化进行考察。调查发现在长江河口附近盐度变化刷烈:表层海水水平方向盐度差异大;垂直方向上一般表层盐度小,底层盐度大,但易受水体扰动混合,使盐度垂直差异发生变化。左图示意科考小组定点观测的①②两个位置,右图示意①②两个观测点海水盐度垂直方向变化。据此完成下面小题。
1.影响河口附近盐度剧烈变化的主要因素是( )
A.大气降水 B.陆地径流 C.海水温度 D.海水密度
2.导致观测点①②处海水盐度垂直方向变化差异的原因( )
A.①处水体上下扰动混合强 B.②处水体上下扰动混合强
C.①处底层受长江径流影响小 D.②处表层受长江径流影响小
3.受潮汐影响,河口地区的盐度变化( )
A.落潮时的盐度比涨潮时高 B.白天盐度高,夜晚盐度低
C.涨潮时盐度垂直变化显著 D.离河口越远,日变化越小
【答案】1.B 2.A 3.D
【解析】1.已知长江河水盐度较低,海水盐度较高,因此河水的注入可以使海水的盐度得到稀释,从而使海水盐度降低,尤其是越靠近河口地区,稀释作用越明显,因此影响河口附近盐度剧烈变化的主要因素是陆地径流,B选项正确。河口附近降水量差异不大,气温差异也不大,因此海水温度差异较小,A、C选项错误。海水密度对海水盐度的影响较小,而是海水盐度影响海水密度,D选项错误。故选B。
2.根据材料可知,海水在垂直方向上一般表层盐度小,底层盐度大,而①处海水表层和底层盐度几乎一致,说明水体上下扰动混合强,使表层和底层的海水盐度相互融合,差异减小,A选项正确。②处海水表层盐度小,底层盐度大,说明水体上下扰动混合弱,上下保持原有状态,B选项错误。①处海水整体盐度较低,说明受到了长江径流的影响大,由于水体上下扰动混合强,底层受长江径流影响也较大,C选项错误。②处海水表层盐度低,随着深度加速,盐度迅速增大,说明表层海水受长江径流影响大,D选项错误。故选A。
3.涨潮时潮水位升高,海水顶托作用明显,影响了长江地表径流的注入,因此涨潮时会使盐度升高,而落潮使潮水位降低,长江地表径流与海水位落差增大,使长江地表径流注入加快,从而使盐度降低,落潮时的盐度比涨潮时低,A选项错误。海水白天的涨落叫“潮”,晚上涨落叫“汐”,合称“潮汐”,白天、夜晚盐度高低差异与潮汐关系不大,B选项错误。涨潮时盐度较高的海水流入,盐度的水平变化大,盐度垂直变化不明显,C选项错误。受潮汐影响河口地区的盐度日变化较大,离河口远的远海地区,盐度日变化小,D选项正确。故选D。
(2022·贵州·高一阶段练习)海水热导率低,导致表层水温与深层水温不一致。读图完成下面小题。
4.对三个观测站按纬度位置由低到高排序,正确的是( )
A.①②③ B.②③① C.③②① D.③①②
5.受海水温度影响较大的人类活动是( )
A.开发沿海潮汐能 B.到钱塘江观大潮
C.海轮顺洋流航行 D.到海滨浴场游泳
【答案】4.A 5.D
【解析】4.海洋表层水温自赤道向南极逐渐降低。读图可知,三个观测站表层水温由高到低依次为①>②>③,因此三个观测站按纬度位置由低到高排序为①②③。A正确,BCD错误。故选A。
5.潮汐是指海水在天体(主要是月球和太阳)引潮力作用下所产生的周期性运动,因此开发潮汐能和观钱塘江大潮与海水温度无关,AB错误;洋流的成因主要有大气运动和行星风系、密度差异、流体的连续性形成的补偿作用、陆地的形状和地球自转产生的地转偏向力(盛行风是形成洋流的主要动力),与海水温度关系不大,因此海轮顺洋流航行与水温无关,C错误;到海滨浴场游泳需要海水温度适宜,D正确。故选D。
题组C 抓提升-真题实战
(2022·山东)亚得里亚海是地中海的一个海湾(下图),其洋流是地中海洋流系统的一部分。洋流在海湾内的运动促进了海水更新。据此完成下面小题。
1.图示甲、乙、丙、丁四处表层海水盐度由高到低的顺序是( )
A.甲乙丁丙 B.甲丁乙丙 C.丙乙丁甲 D.丙丁乙甲
2.亚得里亚海东岸表层洋流( )
A.为寒流,且丙处流速大于丁处 B.为寒流,且丁处流速大于丙处
C.为暖流,且丙处流速大于丁处 D.为暖流,且丁处流速大于丙处
3.图示M海域多数岛屿的类型为( )
A.大陆岛 B.珊瑚岛 C.冲积岛 D.火山岛
【答案】1.D 2.C 3.A
【解析】1.亚得里亚海位于地中海沿岸,受地中海气候影响明显,其南部受副高控制时间更长,北部受西风带影响时间更长。南部受副热带高气压带控制更长,晴天多,降水少,蒸发旺盛,故其南部盐度较高,丙地在四地中纬度最低,受副高控制时间最长,其盐度最高;甲地其纬度最高,受副高控制时间短,且北部有大量河流注入,甲地盐度最低。乙地和丁地处于同纬度地区,降水与蒸发较为接近,乙地有河流注入,使其盐分较丁地相对更低。故其盐度由高到低的顺序为丙丁乙甲, D选项正确。故选D。
2.从题目可知,亚得里亚海区洋流是地中海洋流系统的一部分,且洋流在海湾内运动,促使海水更新,说明亚得里亚海内部形成一个洋流环流。该地位于北纬40度以北,风向受盛行西风带影响显著,受西南风影响,亚得里亚海东海岸自南向北进入海湾,沿海湾环形运动,在亚得里亚海西海岸由北向南出海湾。故亚得里亚海东海岸应为暖流性质, A、B选项错误。丙处位于亚得里亚海与地中海交界位置附近,且该海域有明显的喇叭口形状,受狭管效应影响,该处流速更快,C选项正确,D选项错误。故选C。
3.该地为山地海岸中海水淹没与海岸平行的山脊及谷地而形成的海岸,海岸线的总方向与地质构造线大致平行,港湾、岛屿多呈长条状,受板块挤压碰撞影响,该地多为沉降式海岸,该地附近的岛屿是原有陆地受海水淹没而形成的岛屿,应为大陆岛。 A选项正确。珊瑚岛应为珊瑚礁沉积形成,多数处于低纬度热带地区, B选项错误。冲积岛多为河流泥沙堆积而形成,多位于河流河口处, C选项错误。火山岛由火山喷发冷却而形成,其岛屿的形态多呈圆形,其岛屿内部通常有高大的火山, D选项错误。故选A。
(2020·全国卷)利用大型挖泥船将海底岩石搅碎,并将碎石和泥沙一起吹填造地,成为在海中建设人工岛的主要方式。下图示意人工岛地下淡水分布。据此完成下面小题。
4.参照上图,在造岛物质满足水渗透的前提下,人工岛形成并保持相对稳定的地下淡水区的条件是( )
①降水充沛且季节分配均匀 ②降水充沛且季节集中 ③人工岛足够长 ④人工岛足够宽
A.①③ B.①④ C.②③ D.②④
5.人工岛的地下淡水一般不作为日常生产生活水源,主要因为其( )
A.取水难度大 B.开采周期长 C.水质较差 D.储量较少
【答案】4.B 5.D
【解析】4.参照图中的岛内的淡/咸水界限,可知岛内地下淡水受岛屿周边海洋水的影响。在造岛物质满足水渗透的前提下,降水充沛且季节分配均匀,雨水得到充分稳定的下渗,有利于岛内地下淡水区稳定;如果降水季节变化大就会导致淡/咸水界限变化大,岛内地下淡水区空间变化大;人工岛足够宽也有利于人工岛形成并保持相对稳定的地下淡水区;所以选B。
5.人工岛一般面积不大,人工岛没有足够宽度,容易受海洋咸水的影响,导致人工岛的地下淡水的区域小,地下淡水储量较少,地下淡水储量不能满足日常生产生活的需求,即选D。此题容易错选水质较差,水质差是受到海水影响的地下水咸水区,地下水淡水区水质没有问题。
6.(2022·山东)阅读图文资料,完成下列要求。
冬半年,美洲中部地区频繁受冷空气影响。下图示意2000年1月一次冷空气南下过程中,美洲中部附近海洋表层风场和海平面气温分布。甲处南北两侧的气压梯度较大。
在冷空气频繁南下的影响下,N海域表层水温较低、海产丰富。分析其原因。
【答案】6.南下的冷空气在较大的气压梯度和狭管效应的共同影响下,快速穿过峡谷,并在下坡过程中不断加速,近地面的风速较大;由于峡谷地势较低,冷空气过峡谷后在下沉过程中自身的增温幅度较小(焚风效应弱),且较大的风速使冷空气在到达N海域之前与下垫面的热量交换较少,增温幅度小,冷气团保持较低温度;冷气团与海水的热力交换使N海域表层水温降低;强离岸风使N海域底部冷海水上泛,表层海水温度降低;上泛的冷海水将下层的营养盐类带到表层,有利于浮游生物大量繁殖,饵料充足,使N海域海产丰富。
【解析】6.水温较低:南下的冷空气在较大的气压梯度和狭管效应的共同影响下,快速穿过峡谷,并在下坡过程中不断加速,近地面的风速较大;由于峡谷地势较低,冷空气过峡谷后在下沉过程中自身的增温幅度较小,且较大的风速使冷空气在到达N海域之前与下垫面的热量交换较少,增温幅度小,冷气团保持较低温度,受冷空气频繁南下的影响,冷气团与海水的热力交换影响显著,使其表层海水水温降低。海产丰富:该地处于东北信风带位置,东北信风向西推动,受离岸风影响,该地海岸附近形成上升补偿流,底层海水上泛,上泛的冷海水将下层的营养盐类带到表层,有利于浮游生物大量繁殖,可为鱼类提供大量的饵料,使N海域海产丰富。
7.(2022·全国卷)阅读图文材料,完成下列要求。
为缓解淡水资源短缺问题,以色列政府从2001年开始推行海水淡化计划,鼓励企业实行“电水联产”模式,即企业在建设海水淡化厂时,兴建以地中海丰富的天然气为能源的发电厂,且并入国家电网(由进口煤炭发电支撑,成本较高)。目前地中海沿岸地区已建成5家这样的海水淡化厂,每年生产的淡水相当于全国淡水用量的1/3,且被统一纳入国家供水网络优先利用。以色列政府于2022年启动淡化水反注太巴列湖工程,打造淡水“蓄水库”,以缓解最大水源地太巴列湖水位迅速下降的状况。下图示意以色列地中海沿岸地区海水淡化厂及供水网络的分布。
(1)说明以色列海水淡化厂的区位特点。
(2)简述以色列海水淡化厂配建天然气发电厂的益处。
(3)指出以色列将海水淡化水纳入国家供水网络的目的。
(4)分析以色列打造淡水“蓄水库”对海水淡化产业发展的积极影响。
【答案】7.(1)以色列西部临海,海水淡化厂空间分布不均,主要集中在以色列西部,海水原料资源丰富;西部地区降水量较大,气候相对适宜,人口密度较大;接近重要城市和一般城市,用水需求大,市场广阔;接近城市能为其提供基础设施(管线)、技术、人才、资金等支撑;邻近供水(主)管道,便于形成统一的供水网络。
(2)保障海水淡化厂(蒸汽和高温水所需的)能源供应,进而保障海水淡化厂生产的连续和供应淡水的稳定;降低海水淡化厂进口煤炭的生产成本;避免对国外煤炭的依赖,提高自给率,维护国家安全;共同利用基础设施,节约生产建设投资;提高能源的利用率,减少天然气发电厂废弃物的排放。
(3)缓解以色列淡水资源供应不足的矛盾;满足以色列中东部内陆地区的用水需求;调节淡化水量,提高水资源利用率,避免“弃水”;提高海水淡化厂的经济效益。
(4)通过增大淡水需求,扩大海水淡化产业的规模;延长产业链和价值链,扩大海水淡化产业的利润;改善生态环境,提高海水淡化产业的生态价值;便于海水淡化产业获得更多的政策支持,取得持续发展;为海水淡化产业提供可靠的淡水满足生产生活需求。
【解析】(1)以色列位于地中海沿岸,据图分析,海水淡化厂随海岸线分布在西部,空间分布不均,但海水资源丰富。以色列西部地区降水偏多,向东降水减少,但此地人口密度大。生产生活的需水量很大,只依靠降水难以满足需求,海水淡化市场广阔。以色列作为较发达的国家,城市基础设施完备,拥有资金和技术。供水主管道在其附近,有利于形成统一的供水网络。
(2)海水淡化厂需要消耗大量能源,配建天然气发电厂,使得能源供应得到保障。淡水生产便更为稳定。而降低了进口能源的使用,降低成本的同时间接避免了对国外能源的依赖,提高本国自给率,维护国家能源安全。两厂共用基础设施,可以节约生产成本与建设投资。同时天然气发电产生的污染也较低。
(3)此地气候整体比较干旱,但生产生活用水量比较大。所以缓解水资源供需矛盾是最直接因素。此外,纳入国家供水管线,既保障了国家用水安全,又统一调度避免浪费。在另一个角度考虑,海水淡化工厂也可以卖出自己的淡水。提高了经济效益。
(4)大量淡水如果不存储,则可能存在浪费,而存储淡水,也说明以色列对于海水淡化产出的淡水的销路有保障。这样可以保证相关企业扩大生产,获得更多利润以延长产业链。并且提高相关行业的技术水平。另外,蓄水库的存在使得海水淡化还具有较高生态价值。保障国家用水安全的同时,使得在政策角度,国家对于该产业更加支持。
地理必修 第一册第二节 土壤精品当堂达标检测题: 这是一份地理必修 第一册第二节 土壤精品当堂达标检测题,文件包含同步讲义高中地理人教版2019必修第一册--52《土壤》讲义原卷版docx、同步讲义高中地理人教版2019必修第一册--52《土壤》讲义解析版docx等2份试卷配套教学资源,其中试卷共38页, 欢迎下载使用。
人教版 (2019)必修 第一册第一节 植被精品综合训练题: 这是一份人教版 (2019)必修 第一册第一节 植被精品综合训练题,文件包含同步讲义高中地理人教版2019必修第一册--51《植被》讲义原卷版docx、同步讲义高中地理人教版2019必修第一册--51《植被》讲义解析版docx等2份试卷配套教学资源,其中试卷共30页, 欢迎下载使用。
高中地理人教版 (2019)必修 第一册第一节 水循环优秀巩固练习: 这是一份高中地理人教版 (2019)必修 第一册第一节 水循环优秀巩固练习,文件包含同步讲义高中地理人教版2019必修第一册--31《水循环》讲义原卷版docx、同步讲义高中地理人教版2019必修第一册--31《水循环》讲义解析版docx等2份试卷配套教学资源,其中试卷共30页, 欢迎下载使用。

