【同步讲义】高中化学(鲁科版2019)必修第一册--第19讲 二氧化硫的性质 讲义
展开第19讲 二氧化硫的性质
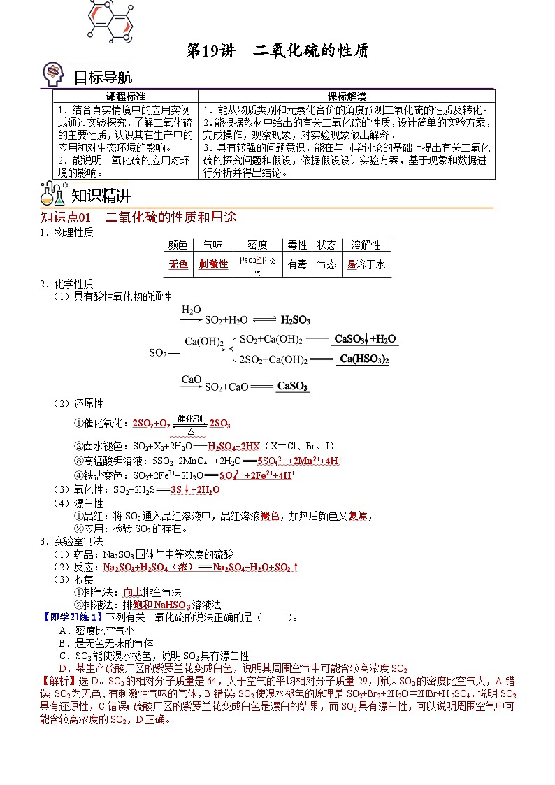
目标导航
课程标准
课标解读
1.结合真实情境中的应用实例或通过实验探究,了解二氧化硫的主要性质,认识其在生产中的应用和对生态环境的影响。
2.能说明二氧化硫的应用对环境的影响。
1.能从物质类别和元素化合价的角度预测二氧化硫的性质及转化。
2.能根据教材中给出的有关二氧化硫的性质,设计简单的实验方案,完成操作,观察现象,对实验现象做出解释。
3.具有较强的问题意识,能在与同学讨论的基础上提出有关二氧化硫的探究问题和假设,依据假设设计实验方案,基于现象和数据进行分析并得出结论。
知识精讲
知识点01 二氧化硫的性质和用途
1.物理性质
颜色
气味
密度
毒性
状态
溶解性
无色
刺激性
ρSO2>ρ空气
有毒
气态
易溶于水
2.化学性质
(1)具有酸性氧化物的通性
(2)还原性
①催化氧化:2SO2+O22SO3
②卤水褪色:SO2+X2+2H2OH2SO4+2HX(X=Cl、Br、I)
③高锰酸钾溶液:5SO2+2MnO4-+2H2O5SO42-+2Mn2++4H+
④铁盐变色:SO2+2Fe3++2H2OSO42-+2Fe2++4H+
(3)氧化性:SO2+2H2S3S↓+2H2O
(4)漂白性
①品红:将SO2通入品红溶液中,品红溶液褪色,加热后颜色又复原,
②应用:检验SO2的存在。
3.实验室制法
(1)药品:Na2SO3固体与中等浓度的硫酸
(2)反应:Na2SO3+H2SO4(浓)Na2SO4+H2O+SO2↑
(3)收集
①排气法:向上排空气法
②排液法:排饱和NaHSO3溶液法
【即学即练1】下列有关二氧化硫的说法正确的是( )。
A.密度比空气小
B.是无色无味的气体
C.SO2能使溴水褪色,说明SO2具有漂白性
D.某生产硫酸厂区的紫罗兰花变成白色,说明其周围空气中可能含较高浓度SO2
【解析】选D。SO2的相对分子质量是64,大于空气的平均相对分子质量29,所以SO2的密度比空气大,A错误;SO2为无色、有刺激性气味的气体,B错误;SO2使溴水褪色的原理是SO2+Br2+2H2O=2HBr+H2SO4,说明SO2具有还原性,C错误;硫酸厂区的紫罗兰花变成白色是漂白的结果,而SO2具有漂白性,可以说明周围空气中可能含较高浓度的SO2,D正确。
能力拓展
考法01 二氧化硫的性质
【典例1】据天文学家推测,作为太阳系最活跃的天体,木卫一的火山还会喷发出大量的二氧化硫,毒化大气层。下列有关二氧化硫的说法不正确的是( )。
A.硫粉在过量的纯氧中燃烧生成SO2
B.可以用品红溶液鉴别SO2和CO2
C.SO2能使品红溶液褪色、酸性KMnO4溶液褪色,但褪色原理不同
D.过量的SO2与NaOH溶液反应生成Na2SO3
【解析】选D。硫粉无论在少量还是过量的氧气中燃烧都生成SO2,A项正确;SO2能使品红溶液褪色,而CO2不能,B项正确;SO2使品红溶液褪色是由于SO2的漂白性,SO2使酸性KMnO4溶液褪色,是由于SO2的还原性,褪色原理不同,C项正确;过量的SO2与NaOH溶液反应生成NaHSO3,D项错误。
【知识拓展】二氧化硫的性质
1.SO2和CO2性质的比较
SO2
CO2
物理性质
气味
有刺激性气味
无味
毒性
有毒
无毒
溶解性
易溶
能溶
化学性质
与水反应
SO2+H2OH2SO3
CO2+H2OH2CO3
与碱反应
SO2气体通入澄清石灰水中,先生成沉淀,当气体过量时沉淀又溶解:
Ca(OH)2+SO2CaSO3↓+H2O
CaSO3+SO2+H2OCa(HSO3)2
CO2气体通入澄清石灰水中,先生成沉淀,当气体过量时沉淀又溶解:
Ca(OH)2+CO2CaCO3↓+H2O
CaCO3+CO2+H2OCa(HCO3)2
氧化性
SO2+2H2S3S↓+2H2O
CO2+C2CO
还原性
2SO2+O22SO3,二氧化硫能被酸性高锰酸钾溶液、氯水、溴水、碘水等氧化剂氧化
无
漂白性
有,不稳定
无
2.二氧化硫的强还原性
SO2SO3或SO42-
(1)能够使卤水褪色
①氯水:SO2+Cl2+2H2O2HCl+H2SO4
②溴水:SO2+Br2+2H2O2HBr+H2SO4(检验或除去SO2)
③碘水:SO2+I2+2H2O2HI+H2SO4
(2)能够使酸性高锰酸钾溶液褪色
①反应:2MnO4-+5SO2+2H2O2Mn2++5SO42-+4H+
②应用:检验或除去SO2
(3)能够使铁盐变色
①反应:2Fe3++SO2+2H2O2Fe2++4H++SO42-
②现象:溶液由棕黄色变成浅绿色
(4)能够被过氧化物氧化成硫酸或硫酸盐
①Na2O2:SO2+Na2O2Na2SO4
②H2O2:SO2+H2O2H2SO4
(5)能够将硝酸根离子还原
①2NO3-+3SO2+2H2O3SO42-+2NO↑+4H+
②2NO3-+SO2SO42-+2NO2↑
(6)SO2和氧化性盐溶液的反应
①向BaCl2溶液中通入SO2,没有现象;而向Ba(NO3)2溶液中通入SO2,则会产生白色的BaSO4沉淀。
②向Ca(ClO)2溶液中通入CO2,会产生白色的CaCO3沉淀;而向Ca(ClO)2溶液中通入SO2,则会产生白色的CaSO4沉淀。
考法02 二氧化硫的漂白性
【典例2】二氧化硫对食品有漂白和防腐作用,使用二氧化硫能够达到使产品外观光亮、洁白的效果,是食品加工中常用的漂白剂和防腐剂,但必须严格按照国家有关范围和标准使用,否则,会影响人体健康。化学中很多物质都具有漂白性,下列加入的物质使有色溶液褪色体现的性质相同的是( )。
①SO2使品红溶液褪色
②Cl2使品红溶液褪色
③Na2O2加入含酚酞的水溶液中,先变红后褪色
④SO2使酸性高锰酸钾溶液褪色
A.①② B.②④ C.②③ D.①④
【解析】选C。①SO2使品红溶液褪色,是二氧化硫与有色物质结合生成不稳定的无色物质,不是氧化还原反应;②Cl2使品红溶液褪色,是因为氯气和水反应生成了次氯酸,次氯酸具有强氧化性;③Na2O2加入含酚酞的水溶液中,先变红后褪色,是因为过氧化钠与水反应生成NaOH,NaOH使酚酞变红,但Na2O2的强氧化性又导致溶液褪色;④SO2使酸性高锰酸钾溶液褪色,是利用SO2的还原性。因此,有色溶液褪色原理相同的是②③。
【知识拓展】常见漂白剂的漂白原理比较
类型
原理
特点
举例
适用对象
氧化型
漂白剂本身是强氧化剂,可将有色物质氧化,使有色物质失去原有的颜色
不可逆
HClO、Ca(ClO)2、Na2O2、H2O2等
主要适用于漂白纺织品
加合型
漂白剂与有机色质结合生成新的无色物质,使有机色质失去原有的颜色
可逆
SO2或H2SO3
常用于漂白纸张、纺织品等
吸附型
有些固体物质疏松多孔,具有较大的表面积,可以吸附有色物质而使之失去原有的颜色
部分吸附剂可重复使用
活性炭、胶体
吸附色素、一些有毒气体或微粒
考法03 二氧化硫、二氧化碳的分离提纯和检验
【典例3】下列溶液或用品中:①澄清石灰水;②H2S溶液;③酸性KMnO4溶液;④溴水;⑤Ba(NO3)2溶液;⑥品红溶液;⑦湿润的蓝色石蕊试纸。不能区别SO2和CO2气体的是( )。
A.①⑦ B.①⑤⑦ C.②③④⑤⑥ D.①⑤
【解析】选A。SO2和CO2都属于酸性氧化物,与澄清石灰水反应分别生成CaSO3和CaCO3白色沉淀,两者均能使湿润的蓝色石蕊试纸变红,所以①⑦不能用来区别SO2和CO2。SO2具有氧化性,能将H2S氧化生成单质硫(有淡黄色沉淀生成);SO2具有还原性,能被酸性KMnO4溶液和溴水氧化(溶液褪色),能和Ba(NO3)2溶液反应生成BaSO4沉淀;SO2具有漂白性,能使品红溶液褪色,而CO2没有这些性质。所以可以用②③④⑤⑥来区分SO2和CO2,A正确。
【知识拓展】SO2、CO2的检验
1.鉴别SO2和CO2的常用方法
(1)品红溶液鉴别法:褪色的是SO2,不褪色的是CO2。
(2)酸性KMnO4溶液鉴别法:褪色的是SO2,不褪色的是CO2,原理是SO2被氧化。
(3)溴水(或氯水)鉴别法:褪色的是SO2,不褪色的是CO2,原理:Br2+SO2+2H2OH2SO4+2HBr(或Cl2+SO2+2H2OH2SO4+2HCl)。
(4)H2S溶液鉴别法:出现淡黄色浑浊的是SO2,无明显现象的是CO2,原理:2H2S+SO23S↓+2H2O。
2.除去CO2中混有的SO2
(1)试剂:饱和NaHCO3溶液
(2)装置:洗气瓶
3.检验SO2和CO2混合气体中CO2的流程
考法04 实验室制取二氧化硫
【典例4】(2022·江苏省选择考)实验室制取少量SO2水溶液并探究其酸性,下列实验装置和操作不能达到实验目的的是( )。
A.用装置甲制取SO2气体
B.用装置乙制取SO2水溶液
C.用装置丙吸收尾气中的SO2
D.用干燥pH试纸检验SO2水溶液的酸性
【解析】选C。60%硫酸和NaHSO3(s)可发生反应:H2SO4+2NaHSO3Na2SO4+2SO2↑+2H2O,因此装置甲可以制取SO2气体,A正确;气体通入液体时“长进短处”,装置乙可以制取SO2水溶液,B正确;SO2不会与饱和NaHSO3溶液发生反应,因此装置丙不能吸收尾气中的SO2,C错误;SO2水溶液显酸性,可用干燥的pH试纸检验其酸性,D正确。
【知识拓展】实验室制备二氧化硫实验
1.原理:Na2SO3+H2SO4Na2SO4+SO2↑+H2O
2.实验装置
3.净化:用浓硫酸或无水氯化钙除水蒸气
4.收集
(1)排液法:排饱和NaHSO3溶液法,导气管长进短出
(2)排气法:向上排空气法,导气管长进短出
5.检验:通入品红溶液,品红褪色,加热又变红
6.尾气:注意防倒吸
(1)酸性气体:一般用NaOH溶液吸收
(2)还原性气体:一般用酸性高锰酸钾溶液吸收
分层提分
题组A 基础过关练
1.(2021·商丘高一检测)如图所示的实验中,通入足量的SO2后,试管①和②中溶液的颜色分别是( )。
A.①为红色,②为红色 B.①为蓝色,②为无色
C.①为无色,②为蓝色 D.①为红色,②为无色
【解析】选D。SO2不能漂白酸碱指示剂,故向紫色石蕊溶液中通入SO2,SO2与H2O反应生成酸,溶液变红,但不褪色;SO2具有漂白性,能使品红溶液褪色,故D项符合题意。
2.下列反应中,不能说明SO2是酸性氧化物的是( )。
A.SO2+H2OH2SO3
B.SO2+2NaOHNa2SO3+H2O
C.2SO2+O22SO3
D.SO2+CaOCaSO3
【解析】选C。酸性氧化物的一般性质:(1)与水反应生成酸(元素化合价不发生变化);(2)与碱性氧化物反应生成盐;(3)与碱反应生成盐和水。
3.(2021年7月·新疆学业水平考试真题)下列关于SO2的叙述正确的是( )。
A.SO2具有漂白性,可使石蕊褪色
B.SO2与NaOH溶液反应生成Na2SO4
C.SO2能使溴水褪色,是因为SO2具有还原性
D.SO2不能用来杀菌消毒
【解析】选C。SO2具有漂白性,但是不能使石蕊褪色,遇到紫色石蕊试液变红,A选项错误;SO2与NaOH溶液反应生成Na2SO3,B选项错误;具有强还原性,能够使溴水、酸性高锰酸钾溶液等强氧化剂溶液褪色,C选项正确;SO2具有杀菌消毒功能,可以作食品的防腐剂,D选项错误。
4.将SO2通入含有I2的淀粉溶液中,体现SO2的( )。
A.漂白性 B.还原性 C.氧化性 D.酸性氧化物
【解析】选B。将SO2通入含有I2的淀粉溶液中,反应生成硫酸和HI,S元素的化合价升高,可知体现SO2的还原性。
5.如图装置可用于收集SO2并验证其某些化学性质,下列说法正确的是( )。
选项
试剂
现象
结论
A
酸性KMnO4溶液
溶液褪色
SO2有氧化性
B
品红溶液
溶液褪色
SO2有漂白性
C
滴有酚酞的NaOH溶液
溶液褪色
SO2有漂白性
D
硫化氢水溶液
溶液变浑浊
SO2有还原性
【解析】选B。A项,酸性高锰酸钾溶液能将SO2氧化成硫酸,SO2体现还原性,故错误;B项,SO2使品红褪色,体现漂白性,故正确;C项,SO2使滴有酚酞的NaOH溶液褪色(体现SO2酸性氧化物的性质),不是漂白性,故错误;D项,SO2与H2S反应生成硫单质,SO2中的+4价硫元素被还原生成0价的单质硫,SO2被还原,说明SO2有氧化性,故错误。
6.葡萄酒是以葡萄为原料酿造的一种果酒。此酒营养丰富,保健作用明显,它有调整新陈代谢的功能,促进血液循环,防止胆固醇增加。如图是某品牌葡萄酒及说明书,我们可以看到“食品添加剂:二氧化硫”。下列说法不正确的是( )。
A.葡萄酒中的SO2对人体无害,因为它的含量很少
B.葡萄酒中的SO2具有抗氧化的作用,因为SO2具有较强的还原性
C.从红葡萄酒的颜色可判断出,其中的SO2没有漂白性
D.葡萄酒倒入酒杯摇一摇,可以减少其中SO2的含量
【解析】选C。SO2有毒,但含量在规定范围内对人体是无害的,A项正确;二氧化硫具有还原性,具有抗氧化的作用,B项正确;二氧化硫具有漂白性,但不能漂白红葡萄酒,C项错误;葡萄酒倒入酒杯摇一摇,压强减小,气体的溶解度减小,从而使部分SO2从酒中逸出,D项正确。
7.(2022年1月·福建合格考真题)某化学兴趣小组利用下图装置制取并探究二氧化硫的性质(已知:Na2SO3+H2SO4Na2SO4+SO2↑+H2O,部分夹持仪器已略去)
【实验探究】
(1)装置(I)中仪器a的名称是__________。
(2)实验进行一段时间后:
①装置(II)中观察到紫色石蕊试液颜色变为________,原因是SO2和水反应生成(填“H2SO3”或“H2SO4”)。
②装置(II)中品红溶液褪色,原因是__________________。
③装置(IV)中酸性KMnO4溶液褪色,证明SO2具有____________(填“氧化性”或“还原性”)。
(3)为防止SO2污染空气,尾气可用_______(填“NaOH溶液”或“稀硫酸”)吸收。
(4)用12.6g Na2SO3固体与足量硫酸反应,理论上可生成标准状况下SO2的体积为________L。(已知Na2SO3的摩尔质量为126g·mol-1)
【实验拓展】
(5)将装置(IV)中酸性KMnO4溶液换成Na2S溶液,可观察到溶液中出现_________(填“白色”或“淡黄色”)浑浊,补充完整下面的离子方程式:
SO2+2S2-+4____3S↓+2H2O
【知识应用】
(6)二氧化硫可作为食品添加剂。查阅资料:
国家食品添加剂使用标准中二氧化硫最大使用量
食品名称
食糖
葡萄酒
水果干类
SO2最大使用量
0.1g·kg-1
0.25g·L-1
1g·kg-1
说明在严格控制用量的情况下,二氧化硫可被添加到食品中作为漂白剂、防腐剂和____(填“氧化剂”或“抗氧化剂”)。
【解析】(1)装置(I)中仪器a的名称是分液漏斗;(2)①SO2和水反应生成H2SO3,H2SO3能够使紫色石蕊试液变红;②SO2具有漂白性,能够使(II)中品红溶液褪色;③SO2具有强还原性,能够使酸性KMnO4溶液褪色;(3)SO2是一种酸性气体,能够被碱溶液吸收;(4)根据硫元素守恒可得:n(Na2SO3)=n(SO2)==0.1mol,SO2在标准状况下的体积为V(SO2)=0.1mol×22.4L/mol=2.24L;(5)SO2具有弱氧化性,能够将Na2S氧化成硫单质,生成淡黄色固体;根据元素守恒和电荷守恒,可知空白位置应该补充的微粒是H+;(6)二氧化硫具有强还原性,可以作食品抗氧化剂,以避免食品被空气中的氧气氧化而变质。
【答案】(1)分液漏斗(2)①红色;H2SO3②SO2具有漂白性③还原性
(3)NaOH溶液(4)2.24(5)淡黄色;H+(6)抗氧化剂
8.(2019·北京合格考)“以废治废”是基于“绿色化学”观念治理污染的。用工业废碱渣(主要成分为Na2CO3)吸收烟气中的SO2,得到Na2SO3粗品。其流程如图:
(1)为加快工业废碱渣中Na2CO3的溶解,可采取的措施是________________(写出一种即可)。
(2)如图流程中,加入NaOH后,发生反应的化学方程式为______________。
(3)亚硫酸钠粗品中常含有少量Na2SO4,原因是_________________。
(4)设计实验证明亚硫酸钠粗品含有少量Na2SO4的方案是在一支试管中,加入少量亚硫酸钠粗品,用适量蒸馏水溶解,___________________,出现白色沉淀,则证明含有Na2SO4。
【解析】(1)可采取搅拌、粉碎、加热等措施加快工业废碱渣中Na2CO3的溶解。(2)加入NaOH后,发生反应的化学方程式为NaHSO3+NaOHNa2SO3+H2O。(3)亚硫酸钠粗品中常含有少量Na2SO4,原因是含+4价硫的化合物被氧化。(4)BaSO4不溶于盐酸,而BaSO3溶于盐酸,可利用该原理设计实验证明亚硫酸钠粗品含有少量Na2SO4。具体方案为在一支试管中,加入少量亚硫酸钠粗品,用适量蒸馏水溶解,加入过量盐酸,再加入BaCl2溶液,出现白色沉淀,则证明含有Na2SO4。
【答案】(1)搅拌(或粉碎或加热)
(2)NaHSO3+NaOHNa2SO3+H2O
(3)含+4价硫的化合物被氧化
(4)加入过量盐酸,再加入BaCl2溶液
题组B 能力提升练
1.(2021·北京等级考)室温下,1体积的水能溶解约40体积的SO2。用试管收集SO2后进行如下实验。对实验现象的分析正确的是( )。
A.试管内液面上升,证明SO2与水发生了反应
B.试管中剩余少量气体,是因为SO2的溶解已达饱和
C.取出试管中的溶液,立即滴入紫色石蕊试液,溶液显红色,原因是:SO2+H2OH2SO3、H2SO3H++HSO3-、HSO3-H++SO32-
D.取出试管中溶液,在空气中放置一段时间后pH下降,是由于SO2挥发
【解析】选C。由信息可知,SO2易溶于水,也能使液面上升,故A错误;二氧化硫与水的反应为可逆反应,当反应达到限度后,二氧化硫的量不再减少,液面高度也无明显变化,故B错误;滴入石蕊试液,溶液变为红色,说明溶液显酸性,SO2与水反应生成亚硫酸,亚硫酸为弱酸,分步电离出氢离子,故C正确;亚硫酸具有较强的还原性,易被氧化为硫酸,弱酸变强酸,也能使pH下降,故D错误。
2.(2022·昆明高一检测)下列离子方程式正确的是( )。
A.向NaOH溶液中通入少量SO2:SO2+OH-HSO3-
B.向氯水中通入少量SO2:Cl2+SO2+2H2O4H++2Cl-+SO42-
C.将SO2通入饱和NaHCO3溶液中:2H++CO32-H2O+CO2↑
D.将SO2通入BaCl2溶液中:SO2+H2O+Ba2+BaSO3↓+2H+
【解析】选B。SO2与过量NaOH溶液反应生成Na2SO3和H2O,反应的离子方程式为SO2+2OH-SO32-+H2O,A项错误;H2SO3的酸性比H2CO3强,SO2通入饱和NaHCO3溶液中,当SO2过量时反应的离子方程式为SO2+HCO3-HSO3-+CO2,当NaHCO3过量时反应的离子方程式为2HCO3-+SO2SO32-+H2O+2CO2,C项错误;H2SO3的酸性比盐酸弱,故SO2通入BaCl2溶液中不反应,D项错误。
3.在周末的化学探究活动中,同学小苏在注射器中加入少量Na2SO3晶体,并吸入少量浓硫酸(以不接触纸条为准)。如图所示,则下列有关说法正确的是( )。
A.蓝色石蕊试纸先变红后褪色
B.品红试纸、沾有酸性KMnO4溶液的滤纸均褪色,证明SO2具有漂白性
C.湿润的淀粉KI试纸未变蓝说明SO2的氧化性弱于I2
D.NaCl溶液可用于除去实验中多余的SO2
【解析】选C。浓硫酸具有强酸性、吸水性,亚硫酸钠是一种弱酸盐,亚硫酸钠能与浓硫酸发生反应:Na2SO3+H2SO4Na2SO4+SO2↑+H2O,吸入少量浓硫酸后,注射器中充满了干燥的SO2气体。A. SO2与溶解在湿润试纸的水反应生成H2SO3,H2SO3属于中强酸,使蓝色石蕊试纸变红,但SO2不能漂白指示剂,所以试纸变红后不会褪色,A项错误;SO2使品红试纸褪色能证明SO2具有漂白性;SO2与酸性KMnO4能发生氧化还原反应:5SO2+2MnO4-+2H2O5SO42-+2Mn2++4H+,能够使酸性高锰酸钾褪色体现的是二氧化硫的还原性,与漂白性无关,B项错误;湿润的淀粉KI试纸未变蓝,说明SO2不能将I-氧化为I2,弱氧化剂不能制取强氧化剂,所以SO2的氧化性弱于I2,C项正确;二氧化硫有毒,不能直接排放到空气中,可与NaOH溶液反应生成盐和水,所以NaOH溶液可用于除去实验中多余的SO2,NaCl溶液不可用于除去实验中多余的SO2,故D项错误。
4.某工业废水中含有一定量的Na+、SO32-,可能含有CO32-,化学研究小组欲测定其中SO32-的浓度,设计如图所示的实验方案:
则试剂X可以是( )。
A.0.1mol·L-1KMnO4(H2SO4酸化)溶液
B.0.5mol·L-1NaOH溶液
C.新制氯水
D.KI溶液
【解析】选C。根据题意需将SO32-氧化成SO42-,需加入氧化剂;酸性高锰酸钾具有强氧化性,但是用H2SO4酸化,引入了SO42-,使测定结果偏大,故A错误;0.5mol·L-1NaOH溶液中NaOH不是氧化剂,故B错误;新制氯水可以将SO32-氧化成SO42-,故C正确;KI不能氧化SO32-,故D错误。
5.某同学利用如图装置探究SO2的性质:
下列有关反应的方程式,不正确的是( )。
A.①中溶液存在可逆反应SO2+H2OH2SO3
B.①中溶液红色褪去的原因:2SO2+CO32-+H2OCO2+2HSO3-
C.②中溶液显黄绿色的原因:Cl2+H2OHCl+HClO
D.②中溶液黄绿色褪去的原因:SO2+Cl2+2H2OH2SO4+2HCl
【解析】选C。溶液中通入SO2,SO2与水之间存在可逆反应生成H2SO3,即H2O+SO2H2SO3,故A正确;亚硫酸的酸性强于碳酸,在碳酸钠溶液中通入足量的二氧化硫发生反应2SO2+CO32-+H2OCO2+2HSO3-,NaHSO3溶液显酸性,所以溶液红色褪去,故B正确;氯气溶于水部分与水反应,部分以氯气分子的形式存在于溶液中,所以氯水显浅黄绿色是因为溶解了氯气,故C错误;二氧化硫与氯水反应生成HCl和硫酸,即发生SO2+Cl2+2H2OH2SO4+2HCl,氯气被消耗,所以溶液的黄绿色褪去,故D正确。
6.(2022·洛阳高一检测)已知铁氰化钾溶液遇Fe2+会生成蓝色沉淀,将一定量的SO2通入FeCl3溶液中,取混合溶液,分别进行下列实验,能证明SO2与FeCl3溶液发生氧化还原反应的是( )。
选项
操作
现象
A
加入NaOH溶液
生成红褐色沉淀
B
加入Ba(NO3)2溶液
生成白色沉淀
C
加入酸性KMnO4溶液
紫色褪去
D
加入K3[Fe(CN)6](铁氰化钾)溶液
生成蓝色沉淀
【解析】选D。将一定量的SO2通入FeCl3溶液中,再加入NaOH溶液,FeCl3与NaOH反应有红褐色氢氧化铁沉淀生成,即使SO2与Fe3+不发生氧化还原反应,也会有红褐色沉淀生成,不能证明SO2与FeCl3溶液发生氧化还原反应,故A错误;加入Ba(NO3)2溶液,有白色沉淀生成,硝酸根离子在酸性条件下具有氧化性,能够氧化二氧化硫生成硫酸根离子,硫酸根离子与钡离子反应生成硫酸钡沉淀,即使SO2与Fe3+不发生氧化还原反应,也可产生白色沉淀,不能证明SO2与FeCl3溶液发生氧化还原反应,故B错误;加入酸性KMnO4溶液,紫色褪去,因为二氧化硫具有还原性,能够还原酸性高锰酸钾溶液,即使SO2与Fe3+不发生氧化还原反应,也可使酸性高锰酸钾溶液褪色,因此不能证明SO2与FeCl3溶液发生氧化还原反应,故C错误;加入K3[Fe(CN)6](铁氰化钾)溶液生成蓝色沉淀,则可证明溶液中存在Fe2+,说明SO2与FeCl3溶液发生氧化还原反应,故D正确。
7.某化学兴趣小组为探究SO2的性质,按如图所示装置进行实验。请回答下列问题:
(1)装置A中盛放亚硫酸钠的仪器名称是____________,其中发生反应的化学方程式为________________________________________。
(2)实验过程中,装置B、C中的现象分别是___________、___________。这些现象分别说明SO2具有的性质是________和________;装置B中发生反应的离子方程式为____________________________。
(3)装置D的目的是探究SO2与品红作用的可逆性,请写出实验操作及现象:_________________________。
(4)尾气可采用____________溶液吸收。
【解析】本题以实验题的形式探究SO2的性质,主要考查SO2的氧化性、还原性和漂白性。SO2中硫元素的化合价是+4价,处于中间价态,既可以升高被氧化又可以降低被还原,既有氧化性又有还原性。由图中试剂可知A是制取SO2的装置,SO2通入酸性KMnO4溶液被氧化,再通入Na2S溶液中,被S2-还原成硫单质,最后剩余的SO2不能直接排放,否则会污染空气,可用碱溶液(如NaOH溶液)吸收。
【答案】(1)圆底烧瓶;Na2SO3+H2SO4(浓)Na2SO4+SO2↑+H2O
(2)溶液由紫红色变为无色;无色溶液中出现黄色浑浊;还原性;氧化性;5SO2+2MnO4-+2H2O2Mn2++5SO42-+4H+
(3)品红溶液褪色后,关闭分液漏斗的旋塞,点燃酒精灯加热,溶液恢复为红色
(4)NaOH(其他合理答案也可)
8.亚硫酸钠在印染、造纸等众多行业中有着广泛的应用,研究小组用Na2CO3溶液吸收SO2制备Na2SO3。其实验流程如下:
(1)SO2对环境的危害主要是形成___________________________。
(2)用Na2CO3溶液能吸收SO2的原因是_________________________。
(3)查阅资料可知,向碳酸钠溶液通入二氧化硫的过程中发生如下逐步反应:
①2Na2CO3+SO2+H2O2NaHCO3+Na2SO3
②2NaHCO3+SO22CO2↑+Na2SO3+H2O
③Na2SO3+SO2+H2O2NaHSO3
溶液中有关组分的质量分数变化如图所示,图中的线2表示的组分为________(填化学式)。
(4)实验时,“反应Ⅱ”中加入NaOH溶液的目的是________________(用化学方程式表示)。
(5)获得的Na2SO3产品久置后质量变重,主要原因是____________。
【解析】(1)二氧化硫与水反应生成亚硫酸,又被氧化为硫酸,则SO2形成硫酸型酸雨;(2)亚硫酸的酸性比碳酸强,故用Na2CO3溶液能吸收SO2;(3)依据反应过程和曲线变化可知,图线3表示的是亚硫酸钠,图线2表示的组分为NaHCO3;(4)“反应Ⅱ”中加入NaOH溶液的目的是和亚硫酸氢钠反应得到亚硫酸钠,反应的化学方程式为NaHSO3+NaOHNa2SO3+H2O(主要)、SO2+2NaOHNa2SO3+H2O(次要);(5)Na2SO3产品久置后质量变重,主要原因是Na2SO3被空气中氧气氧化成Na2SO4。【答案】(1)酸雨(2)亚硫酸的酸性比碳酸强(3)NaHCO3
(4)NaHSO3+NaOHNa2SO3+H2O(主要)、SO2+2NaOHNa2SO3+H2O(次要)
(5)Na2SO3被空气中氧气氧化成Na2SO4
题组C 培优拔尖练
1.如图为火山喷发时硫元素的转化示意图,其中甲、乙在常温下均为气体,丙为液体,丁为固体。下列关于甲、乙、丙、丁的判断不正确的是( )。
A.甲只具有还原性
B.乙、丙均为酸性氧化物
C.乙既有氧化性,又有还原性
D.丁为黄色或淡黄色固体
【解析】选A。由以上转化关系可推知甲、乙、丙、丁分别为H2S、SO2、SO3、S。H2S中的负二价的硫只具有还原性,但不能说H2S只具有还原性。
2.(2021·山东省等级考)工业上以SO2和纯碱为原料制备无水NaHSO3的主要流程如图,下列说法错误的是( )。
A.吸收过程中有气体生成
B.结晶后母液中含有NaHCO3
C.气流干燥湿料时温度不宜过高
D.中和后溶液中含Na2SO3和NaHCO3
【解析】选B。根据工艺流程逆向分析可知,以二氧化硫和纯碱为原料,得到结晶成分为NaHSO3,则母液为饱和NaHSO3和过量的二氧化硫形成的亚硫酸,溶液呈酸性,所以加入纯碱进行中和,涉及的反应为:H2SO3+2Na2CO3Na2SO3+2NaHCO3,NaHSO3+Na2CO3Na2SO3+NaHCO3,所以调节pH为8进行中和后得到Na2SO3和NaHCO3,通入二氧化硫气体进行混合吸收,此时吸收过程中发生反应为:Na2SO3+SO2+H2O2NaHSO3↓,SO2+NaHCO3CO2+NaHSO3↓,此时会析出大量NaHSO3晶体,经过离心分离,将得到的湿料再进行气流干燥,最终得到NaHSO3产品。根据上述分析可知,吸收过程中有二氧化碳生成,A正确;结晶后母液中含饱和NaHSO3和过量的二氧化硫形成的亚硫酸,没有NaHCO3,假设产物中存在NaHCO3,则其会与生成的NaHSO3发生反应,且NaHCO3溶解度较低,若其残留于母液中,会使晶体不纯,假设不成立,B错误;NaHSO3高温时易分解变质,所以气流干燥过程中温度不宜过高,C正确;结合上述分析可知,中和后溶液中含Na2SO3和NaHCO3,D正确。
3.(双选)如图所示是一系列含硫化合物的转化关系(部分反应产物已略去),下列说法正确的是( )。
A.反应①说明SO2具有漂白性,反应②说明SO2具有酸性
B.若反应②中生成物n(Na2SO3)∶n(NaHSO3)=1∶1,则反应物n(SO2)∶n(NaOH)=2∶3
C.反应③④⑤均属于氧化还原反应
D.工业上可利用反应②和反应④回收SO2
【解析】选BD。反应①中溶液先变蓝后褪色的原因是KIO3被还原先得到I2,最终得到I-,体现了SO2的还原性,反应②与碱的反应,说明了SO2为酸性氧化物,A错误;根据元素守恒,当n(Na2SO3)∶n(NaHSO3)=1∶1时,n(SO2)∶n(NaOH)=2∶3,B正确;反应④中没有元素化合价的变化,所以反应④是非氧化还原反应,C错误;反应②吸收了二氧化硫,SO2与NaOH反应生成NaHSO3,NaHSO3分解又得到SO2,所以工业上可利用反应②和反应④回收SO2,D正确。
4.葡萄酒常用焦亚硫酸钠(Na2S2O5)作抗氧化剂。某兴趣小组用如图装置(夹持装置略)测定某葡萄酒中抗氧化剂的残留量(以游离的SO2计算),方案如下:向B中加入300.00mL葡萄酒和适量的稀硫酸,加热使SO2全部逸出并与C中H2O2完全反应,除去C中过量的H2O2后,将C中液体转移至小烧杯中,向烧杯内逐滴加入BaCl2溶液至沉淀量不再增加,过滤出沉淀,经洗涤、干燥后,称得固体的质量为0.2796g,则该葡萄酒中SO2的含量为( )。
A.0.256g·L-1 B.0.04g·L-1 C.0.24g·L-1 D.0.0768g·L-1
【解析】选A。逸出的SO2与C中H2O2完全反应:SO2+H2O2H2SO4,加入BaCl2溶液发生反应的化学方程式为H2SO4+BaCl2BaSO4↓+2HCl,过滤出BaSO4质量为0.2796g。根据硫元素守恒:SO2~H2SO4~BaSO4,n(SO2)=n(BaSO4)==0.0012mol,m(SO2)=0.0012mol×64g/mol=0.0768g,则该葡萄酒中SO2的含量为=0.256g·L-1。
5.(2021·济南高一检测)为了探究Cl2、SO2同时通入H2O中发生的反应,某校化学兴趣小组同学设计了如图所示的实验装置。
(1)该化学兴趣小组的同学为制取Cl2、SO2气体,现采用Na2SO3与70%的硫酸为原料制取SO2,采用MnO2和浓盐酸(12mol·L-1)为原料制取Cl2。在此实验中,F仪器的作用是_________________________________________________;发生装置B应选择以下三种装置中的__________(填序号)。
(2)D装置中主要反应的离子方程式为___________________。
(3)为验证通入D装置中的气体是Cl2过量还是SO2过量,兴趣小组的同学准备了以下试剂:①氯化铁溶液;②氯化亚铁溶液;③硫氰化钾溶液;④酸性高锰酸钾溶液。
若Cl2过量,取适量D中溶液滴加至盛有__________(填一个序号,下同)试剂的试管内,再加入__________试剂。发生的现象是_________________。
若SO2过量,取适量D中溶液滴加至盛有__________试剂的试管内,发生的现象是__________________________________________________。
【解析】(1)由实验装置可知,气体发生装置B产生的气体用饱和食盐水进行除杂净化,可知B装置为制取Cl2装置,则A装置为制取SO2的装置,因SO2易溶于水,故F仪器的作用为防倒吸。制取Cl2所用试剂为MnO2和浓盐酸,属于固、液混合加热制取气体,故应选①装置为发生装置B。(2)将Cl2和SO2同时通入水中时,Cl2将SO2氧化生成H2SO4,Cl2被还原为HCl。(3)若Cl2过量,则在D中溶液中除含H2SO4、HCl外,还含有剩余Cl2及HClO,具有强氧化性,可将Fe2+氧化为Fe3+,故可选择②③进行检验;若SO2过量,则在D中溶液中会含有SO2、H2SO3,SO2具有还原性,故可选用④进行检验。
【答案】(1)防倒吸;①(2)Cl2+SO2+2H2O4H++SO42-+2Cl-
(3)②;③;溶液呈红色;④;紫红色褪为无色
6.(2021·浙江7月学考真题)为了探究固体化合物X(仅含两种元素,100g/mol<M<200g/mol)的组成和性质。设计并完成如下实验:
已知:气体A能够使品红溶液褪色。
请回答:
(1)固体D的化学式是__________。
(2)固体X的化学式是__________。
(3)氢气是一种理想的绿色能源,点燃前必须进行的操作是__________________。
(4)气体A→白色沉淀C的离子方程式是__________________。
【解析】气体A能够使品红溶液褪色,则A为SO2,紫红色固体单质B为Cu,铜在氯气中燃烧生成的D为CuCl2。SO2能够被H2O2氧化成H2SO4,H2SO4和BaCl2溶液反应生成BaSO4,根据硫元素守恒:n(S)=n(BaSO4)==0.02mol,则固体X中硫元素的质量为:m(S)=0.02mol×32g/mol=0.64g,铜元素的质量为:m(Cu)=m(X)-m(S)=3.2g-0.64g=2.56g,铜元素的物质的量为:n(Cu)==0.04mol,n(Cu)∶n(S)=0.04mol∶0.02mol=2∶1,所以固体X的化学式为Cu2S。(1)固体D的化学式是CuCl2;(2)固体X的化学式是Cu2S;(3)检验可燃性气体制取必须检验其纯度,以防爆炸;(4)气体A→白色沉淀C的过程中发生的反应依次是:H2O2+SO2H2SO4,BaCl2+H2SO4BaSO4↓+2HCl,总反应为:BaCl2+H2O2+SO2BaSO4↓+2HCl,其反应的离子方程式为Ba2++SO2+H2O2BaSO4↓+2H+。
【答案】(1)CuCl2(2)Cu2S(3)验纯
(4)Ba2++SO2+H2O2BaSO4↓+2H+
鲁科版 (2019)选择性必修1第3节 沉淀溶解平衡精品课时训练: 这是一份鲁科版 (2019)选择性必修1第3节 沉淀溶解平衡精品课时训练,文件包含同步讲义高中化学鲁科版2019选修第一册--第19讲沉淀溶解平衡学生版docx、同步讲义高中化学鲁科版2019选修第一册--第19讲沉淀溶解平衡教师版docx等2份试卷配套教学资源,其中试卷共24页, 欢迎下载使用。
【同步讲义】高中化学(鲁科版2019)必修第一册--第22讲 氨的转化与生成 讲义: 这是一份【同步讲义】高中化学(鲁科版2019)必修第一册--第22讲 氨的转化与生成 讲义,文件包含同步讲义高中化学鲁科版2019必修第一册--第22讲氨的转化与生成学生版docx、同步讲义高中化学鲁科版2019必修第一册--第22讲氨的转化与生成教师版docx等2份试卷配套教学资源,其中试卷共25页, 欢迎下载使用。
【同步讲义】高中化学(鲁科版2019)必修第一册--第20讲 浓硫酸的性质 酸雨及其防治 讲义: 这是一份【同步讲义】高中化学(鲁科版2019)必修第一册--第20讲 浓硫酸的性质 酸雨及其防治 讲义,文件包含同步讲义高中化学鲁科版2019必修第一册--第20讲浓硫酸的性质酸雨及其防治学生版docx、同步讲义高中化学鲁科版2019必修第一册--第20讲浓硫酸的性质酸雨及其防治教师版docx等2份试卷配套教学资源,其中试卷共21页, 欢迎下载使用。

