湖南省怀化市长沙市长郡中学等3校2022-2023学年高三下学期开学考试生物试题(解析版)
展开注意事项:
1.答卷前,考生务必将自己的姓名,准考证号填写在答题卡上。
2.回答选择题时,选出每小题答案后,用铅笔把答题卡上对应题目的答案标号涂黑,如需改动,用橡皮擦干净后,再选涂其他答案标号。回答非选择题时,将答案写在答题卡上。写在本试卷上无效。
3.考试结束后,将本试题卷和答题卡一并交回。
一、选择题:本题共12小题,每小题2分,共24分。在每小题给出的四个选项中,只有一项是符合题目要求的。
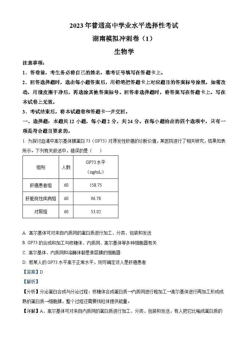
1. 为探讨血清中高尔基体膜蛋白73(GP73)对原发性肝癌的诊断价值,某医院进行了相关研究,结果如表所示。下列有关叙述中,错误的是( )
A. 高尔基体可对来自内质网的蛋白质进行加工、分类、包装和发送
B. GP73的合成和加工与核糖体、内质网、高尔基体等多种细胞器有关
C. 高尔基体、内质网和溶酶体都是单层膜的细胞器
D. 若某人的GP73水平高于正常水平,则可确定该人是肝癌患者
【答案】D
【解析】
【分析】分泌蛋白合成与分泌过程:核糖体合成蛋白质→内质网进行粗加工→高尔基体进行再加工形成成熟的蛋白质→细胞膜,整个过程还需要线粒体提供能量。
【详解】A、高尔基体可对来自内质网的蛋白质进行加工、分类、包装和发送,有人把它比喻成蛋白质的“加工厂”,A正确;
B、GP73属于膜蛋白,它的合成和加工与核糖体、内质网、高尔基体等多种细胞器有关,B正确;
C、高尔基体、内质网和溶酶体等多种细胞器都具有单层膜,C正确;
D、若某人的GP73水平高于正常水平,则其可能是肝脏良性疾病患者,也可能是肝癌患者,D错误。
故选D。
2. 如图所示,小肠绒毛上皮细胞可通过葡萄糖协助蛋白SGLT1和葡萄糖转运蛋白GLUT2吸收葡萄糖。当肠腔中葡萄糖浓度较低时,SGLT1顺浓度梯度将Na+转入细胞的同时,逆浓度梯度协同转运葡萄糖至细胞内。当肠腔内葡萄糖浓度较高时,GLUT2顺浓度梯度将葡萄糖转运至细胞内。下列有关叙述中,错误的是( )
A. SGLT1和GLUT2转运葡萄糖的方式分别是主动运输和协助扩散
B. SGLT1和GLUT2转运葡萄糖的方式均不消耗ATP
C. 葡萄糖转运蛋白GLUT2结构异常,机体会患糖尿病
D. 小肠绒毛上皮细胞对葡萄糖的吸收体现了细胞膜控制物质进出细胞的功能
【答案】C
【解析】
【分析】据图分析,肠腔中葡萄糖浓度较低时,SGLT1顺浓度梯度将Na+转入细胞的同时,逆浓度梯度协同转运葡萄糖至细胞内为主动运输,当肠腔内葡萄糖浓度较高时,GLUT2顺浓度梯度将葡萄糖转运至细胞内为协助扩散。
【详解】A、肠腔中葡萄糖浓度较低时,SGLT1顺浓度梯度将Na+转入细胞的同时,逆浓度梯度协同转运葡萄糖至细胞内;当肠腔内葡萄糖浓度较高时,GLUT2顺浓度梯度将葡萄糖转运至细胞内,故SGLT1和GLUT2转运葡萄糖的方式分别是主动运输和协助扩散,A正确;
B、协助扩散不消耗ATP,SGLT1转运葡萄糖时的能量由Na+顺浓度梯度的浓度差产生的分子势能提供,故不消耗ATP,B正确;
C、葡萄糖转运蛋白GLUT2结构异常,则小肠绒毛上皮细胞从肠腔中吸收葡萄糖减少,机体内葡萄糖可能会下降,不会患糖尿病,C错误;
D、小肠绒毛上皮细胞对葡萄糖的吸收体现了细胞膜控制物质进出细胞的功能,D正确。
故选C。
3. 细胞呼吸的原理在生活和生产中得到了广泛的应用。下列有关叙述中,错误的是( )
A. 包扎伤口时,选用透气消毒纱布的主要目的是保证皮肤细胞的有氧呼吸
B. 利用粮食和酵母菌,在控制通气的情况下,可以生产出各种酒
C. 土壤板结后需要及时松土,目的是促进根细胞的有氧呼吸
D. 储存水果、粮食的仓库,往往采取低温、低氧等措施降低有机物的消耗
【答案】A
【解析】
【分析】细胞呼吸原理的应用:
(1)利用酵母菌发酵产生酒精的原理酿酒,利用其发酵产生二氧化碳的原理制作面包、馒头。
(2)利用乳酸菌发酵产生乳酸的原理制作酸奶、泡菜。
(3)皮肤破损较深或被锈钉扎伤后,破伤风芽孢杆菌容易大量繁殖,引起破伤风。
(4)提倡慢跑等有氧运动,是不致因剧烈运动导致氧的不足,使肌细胞因无氧呼吸产生乳酸,引起肌肉酸胀乏力。
【详解】A、包扎伤口时,选用透气消毒纱布的主要目的是抑制厌氧微生物的繁殖,A错误;
B、粮食可以提供酵母菌呼吸底物糖类,酵母菌无氧呼吸可产生酒精,因此,利用粮食和酵母菌,在控制通气的情况下,可以产生各种酒,B正确;
C、土壤板结后通过及时松土,可增加土壤中的氧气量,这样可促进根细胞的有氧呼吸,进而促进根系对土壤中矿质元素的吸收,促进植物增产,C正确;
D、储存水果、粮食的仓库,往往采取在零上低温、低氧等措施降低呼吸速率进而降低有机物的消耗,D正确。
故选A。
4. 下图表示细胞分裂过程中一条染色体(质)的行为变化情况。下列相关叙述中,错误的是( )
A. 图示各种行为变化不可能发生在蓝细菌、大肠杆菌等原核细胞中
B. ③过程发生在有丝分裂、减I或减Ⅱ的后期
C. d中的两条染色体的形态和大小一般都相同
D. c可存在于有丝分裂、减I或减Ⅱ的前期
【答案】B
【解析】
【分析】根据题意和图示分析可知:图示表示细胞分裂过程中一条染色体(染色质)的系列变化过程,若该图表示有丝分裂过程,则①表示染色体的复制,发生在间期;②表示染色质螺旋化、缩短变粗形成染色体,发生在前期;③表示着丝点分裂,姐妹染色单体分开成为染色体,发生在后期;
若该图表示减数分裂过程,则①表示减数第一次分裂前的间期;②表示减数第一次分裂前期或减数第二次分裂前期;③表示减数第二次分裂后期。
【详解】A、原核细胞中没有染色体,故图示各种行为变化不可能发生在蓝细菌、大肠杆菌等原核细胞中,A正确;
B、③过程发生在有丝分裂或减Ⅱ的后期,B错误;
C、d中两条染色体由1条染色体着丝粒断裂后形成,形态和大小一般都相同,C正确;
D、c为螺旋化的染色体,可存在于有丝分裂、减I和减Ⅱ的前期,D正确。
故选B。
5. 控制果蝇正常眼/粗糙眼的基因和控制灰体/黑檀体的基因均位于3号染色体上。现有三个小组均选择正常眼灰体果蝇测交,测交后代表现型及比例如下:
小组1:正常眼灰体∶粗糙眼黑檀体=1∶1
小组2:正常眼灰体∶正常眼黑檀体∶粗糙眼灰体∶粗糙眼黑檀体=1∶1∶1∶1
小组3:正常眼灰体∶正常眼黑檀体∶粗糙眼灰体∶粗糙眼黑檀体=5∶1∶1∶5
下列有关叙述中,错误的是( )
A. 小组2选择的正常眼灰体果蝇发生了染色体结构变异
B. 小组3选择的正常眼灰体果蝇产生配子时发生了基因重组
C. 若选择小组3的正常眼灰体果蝇相互杂交,子代会出现9∶3∶3∶1的性状分离比
D. 小组1选用的正常眼灰体果蝇中,正常眼基因和灰体基因位于同一条染色体上
【答案】C
【解析】
【分析】测交子代的表现型及分离比能反应被测个体产生配子的类型和比例。
【详解】A、小组2正常眼灰体果蝇测交,子代为正常眼灰体∶正常眼黑檀体∶粗糙眼灰体∶粗糙眼黑檀体=1∶1∶1∶1,说明亲本产生了四种数量相等的配子,根据题意可知,果蝇正常眼/粗糙眼的基因和控制灰体/黑檀体的基因均位于3号染色体上,则可推测正常眼灰体果蝇发生了染色体结构变异,使两对基因位于了两对同源染色体上,A正确;
B、小组3正常眼灰体果蝇测交,子代正常眼灰体∶正常眼黑檀体∶粗糙眼灰体∶粗糙眼黑檀体=5∶1∶1∶5,子代出现了两多两少的数量比,即正常眼灰体果蝇产生了四种配子,且两多两少,根据题意可知,果蝇正常眼/粗糙眼的基因和控制灰体/黑檀体的基因均位于3号染色体上,可推测正常眼灰体果蝇产生配子时发生了基因重组,B正确;
C、由于果蝇正常眼/粗糙眼的基因和控制灰体/黑檀体的基因均位于3号染色体上,小组3中正常眼灰体果蝇发生了交叉互换型的基因重组,产生了两多两少的配子,因此选择小组3的正常眼灰体果蝇相互杂交,子代不会出现9∶3∶3∶1的比例,C错误;
D、小组1正常眼灰体果蝇测交,子代为正常眼灰体∶粗糙眼黑檀体=1∶1,说明正常眼基因和灰体基因都位于同一条染色体上,表现为完全连锁,D正确。
故选C。
6. 多位科学家对遗传物质的成分进行了探索并设计实验进行探究。下列有关叙述中,错误的是( )
A. 格里菲思的实验表明加热杀死的S型菌中存在能够将R型菌转化成S型菌的转化因子
B. 艾弗里通过向不同实验组中加入各类酶确认转化因子的化学本质,运用了加法原理
C. 32P标记的T2噬菌体侵染35S标记的大肠杆菌后,子代噬菌体的蛋白质外壳均会被标记
D. 烟草花叶病毒的RNA能使烟叶感染该病毒,说明了RNA可以作为遗传物质
【答案】B
【解析】
【分析】肺炎链球菌转化实验包括格里菲斯体内转化实验和艾弗里体外转化实验,其中格里菲斯体内转化实验证明S型细菌中存在某种“转化因子”,能将R型细菌转化为S型细菌;艾弗里体外转化实验证明DNA是遗传物质。
【详解】A、格里菲思的实验表明加热杀死的S型菌中存在能够将R型菌转化成S型菌的转化因子,A正确;
B、艾弗里通过向不同实验组中加入各类酶确认转化因子的化学本质,运用了减法原理,B错误;
C、32P标记的T2噬菌体侵染35S标记的大肠杆菌后,子代噬菌体的蛋白质外壳(合成的原料氨基酸来源于大肠杆菌)均会被标记,C正确;
D、烟草花叶病毒的RNA能使烟叶感染该病毒,说明了RNA也可以作为遗传物质,D正确。
故选B。
7. 某基因发生基因突变,导致mRNA增加了一个三碱基序列CCC,表达的肽链增加了1个氨基酸。下列有关叙述中,正确的是( )
A. 该基因突变后,其嘧啶核苷酸的比例增加
B. 突变前后编码的肽链,最多有2个氨基酸不同
C. 该基因突变后,一定会遗传给后代
D. 该基因突变后,生物体的性状一定会发生改变
【答案】B
【解析】
【分析】基因突变指由于DNA分子中碱基对的增添、缺失或替换,引起基因内部结构的改变,基因突变后,不一定会遗传给后代。
【详解】A、该基因突变后,参与基因复制的嘧啶核苷酸数量增加,但因为嘌呤和嘧啶配对,突变前后此比例不会发生变化,故嘧啶核苷酸比例不变,A错误;
B、mRNA中三个相邻的碱基决定一个氨基酸,插入的3个碱基若插入了一个密码子的三个碱基中,突变前后编码的两条肽链,有2个氨基酸不同,若插入了两个密码子之间,则有1个氨基酸不同,B正确;
C、对于有性生殖的生物体发生在体细胞内的基因突变,一般不能遗传给后代,故该基因突变后,不一定遗传给后代,C错误;
D、该基因突变后,得到的肽链发生改变,但由肽链加工而成的蛋白质可能相同,故生物体的性状不一定发生改变,D错误。
故选B。
8. 肾交感神经的过度激活可打破心血管的自主神经系统的平衡,从而引起心房颤动(心房不规律的收缩、颤动)的发生。下列有关叙述中,正确的是( )
A. 交感神经和副交感神经都包括传入神经和传出神经
B. 自主神经系统调控内脏、血管等的活动不受意识支配
C. 交感神经兴奋使心跳减慢,副交感神经兴奋使心跳加快
D. 降低副交感神经活性,可在一定程度上减少心房颤动的发生
【答案】B
【解析】
【分析】神经系统包括中枢神经系统和外周神经系统,中枢神经系统由脑和脊髓组成,脑分为大脑、小脑和脑干;外周神经系统包括脊神经、脑神经、自主神经,自主神经系统包括交感神经和副交感神经。交感神经和副交感神经是调节人体内脏功能的神经装置,所以也叫内脏神经系统,因为其功能不完全受人类的意识支配,所以又叫自主神经系统,也可称为植物性神经系统。
【详解】A、交感神经和副交感神经都是传出神经,A错误;
B、自主神经系统调控内脏、血管等的活动不受意识支配,B正确;
C、交感神经兴奋使心跳加快,副交感神经兴奋使心跳减慢,C错误;
D、降低交感神经活性,可在一定程度上减少心房颤动的发生,D错误。
故选B。
9. 如图1是某种群数量随时间变化的曲线,图2为该种群增长速率随时间变化的曲线。下列有关叙述中,错误的是( )
A. 图1中的K/2对应图2中的A点
B. 某种鱼迁入一个生态系统后,种群数量一定呈现类似“J”形曲线的增长
C. 若想持续获得最大经济效益,应选择图2中AB点之间进行捕捞
D. 将一定量的酵母菌接种在5mL培养液中,酵母菌最终会呈现图2中的C点增长速率
【答案】B
【解析】
【分析】1.S型曲线表示在自然条件下种群数量的增长规律。种群增长率在各阶段不同,随着时间的增加,种群增长率先增大后减小,S型曲线实现的条件是:环境条件是资源和空间有限,存在天敌,种群数量增长受种群密度制约。
2、J型曲线表示在理想条件下种群数量的增长规律,J型曲线需要的条件是:环境条件是资源和空间充裕、气候适宜、没有敌害等,种群的数量每年以一定的倍数增长,可用数学模型Nt=N0λt表示。
【详解】A、图1中的K/2增长速率最大,对应图2中的A点,A正确;
B、某种鱼迁入一个生态系统后,种群数量最初不一定呈现类似“J”形曲线的数量增长,原因是若生物适应环境,在此生态系统中没有天敌、没有敌害,即该种群处于理想环境,则种群数量增长会呈现类似“J”形曲线,若不适应环境就不会呈现,B错误;
C、若想持续获得最大经济效益,应选择图2中AB点之间进行捕捞,并且捕获后的数量维持在K/2,这样可以保持最高的增长速率,C正确;
D、培养足够长的时间后因为资源和空间有限,酵母菌的数量会下降,增长速率为负数,因此会呈现图2中的C点所示的增长速率,D正确。
故选B
10. 喜欢生长于农田附近的小飞蓬可生长到1米以上,同时它还会分泌化学物质,抑制周围农作物及其他植物的生长。下列有关叙述中正确是( )
A. 某地区引进小飞蓬后,当地物种丰富度增加,故增加了物种多样性
B. 利用生物技术培育出抗小飞蓬的农作物,体现了生物多样性的间接价值
C. 小飞蓬分泌化学物质抑制其它植物的生长过程体现了生态系统的信息传递
D. 小飞蓬的生态位是指它所生存的空间,其数量变化呈周期性波动
【答案】C
【解析】
【分析】生态位是指物种利用群落中各种资源(食物、空间等)的总和,以及该物种与群落中其他物种相互关系的总和,它表示物种在群落中的地位、作用和重要性。
【详解】A、小飞蓬可生长到1米以上,且分泌物会抑制周围农作物及其他植物的生长,故生态系统中物种的多样性可能降低,A错误;
B、利用生物技术培育出抗小飞蓬的农作物,体现了生物多样性的直接价值,B错误;
C、小飞蓬分泌化学物质抑制其它植物的生长过程体现了生态系统的信息传递,C正确;
D、生态位是指一个种群在生态系统中,在时间空间上所占据的位置及其与相关种群之间的功能关系与作用,因此小飞蓬的生态位不仅仅是指它所生存的空间,D错误。
故选C。
11. 茯苓多糖能调控巨噬细胞、T淋巴细胞、B淋巴细胞的功能和相关细胞因子的表达,其影响机体免疫的部分信号通路如图所示。下列有关叙述中,错误的是( )
A. 茯苓多糖能作用于巨噬细胞膜上的受体,调节巨噬细胞分泌细胞因子
B. 图中的细胞A、B、C分别表示浆细胞、B淋巴细胞、辅助性T细胞
C. 图中的巨噬细胞、辅助性T细胞、细胞A、细胞C均可产生免疫活性物质
D. 茯苓多糖能增强机体的体液免疫和辅助性T细胞裂解靶细胞的能力
【答案】D
【解析】
【分析】体液免疫的过程是:病原体被吞噬细胞吞噬、处理呈递给辅助性T细胞,辅助性T细胞将抗原呈递给B细胞,B细胞在辅助性 T细胞产生的细胞因子的作用下,增殖分化形成浆细胞和记忆细胞,浆细胞合成和分泌抗体,抗体与抗原特异性结合,形成细胞集团或沉淀物,被吞噬细胞进一步吞噬消化;记忆细胞的作用是进行二次免疫应答。
【详解】 A、根据图片信息,茯苓多糖能作用于巨噬细胞膜上的受体调节巨噬细胞分泌细胞因子(白细胞介素),A正确;
B、细胞A分泌抗体是浆细胞,细胞B增殖分化为浆细胞是B细胞,C分泌细胞因子刺激B细胞的增殖分化是辅助性T细胞,B正确;
C、据图可知,图中的巨噬细胞、辅助性T细胞(C)、浆细胞(A)均可产生免疫活性物质,C正确;
D、茯苓多糖能调节机体的非特异性免疫和体液免疫,但杀伤靶细胞的是细胞毒性T细胞,D错误。
故选D。
12. 为研究20μml/L的柠檬苦素对小鼠体外受精后胚胎发育的影响,某研究小组进行了相关实验,结果如图所示。下列有关叙述中,正确的是( )
A. 精子获取后即可用于体外受精
B. 20μml/L的柠檬苦素可以提高体外受精胚胎的发育潜力
C. 卵裂是发生在透明带内的减数分裂
D. 为获得同卵多胎,可对囊胚的滋养层均等分割
【答案】B
【解析】
【分析】分析题意可知,本实验目的是研究20μml/L的柠檬苦素对小鼠体外受精后胚胎发育的影响,实验的自变量是20μml/L的柠檬苦素有无,因变量是小鼠体外受精后胚胎发育情况,可通过卵裂率、囊胚率等进行比较。
【详解】A、精子获能后,需要与培养到减数第二次分裂中期的卵细胞进行受精,A错误;
B、据图可知,与对照相比,20μml/L的柠檬苦素处理后卵裂率、囊胚率和胚胎内总细胞数均有所增加,而凋亡细胞比率有所降低,说明20μml/L的柠檬苦素可以提高体外受精胚胎的发育潜力,B正确;
C、卵裂是有丝分裂过程,C错误;
D、为获得同卵多胎,需要对囊胚的内细胞团均等分割,D错误。
故选B。
二、选择题:本题共4小题,每小题4分,共15分。每小题给出的4个选项中,有的只有一项符合题目要求,有的有多项符合题目要求。全部选对的得4分,选对但不全的得2分,有选错的得0分。
13. 酶抑制剂能降低购的活性,主要有竞争性抑制剂和非竞争性抑制剂两大类。图1表示两种抑制剂的作用机理;图2为最适温度下酶促反应曲线,Km表示最大反应速率(Vmax)一半时的底物浓度。下列相关说法错误的是( )
A. 酶的合成场所是核糖体,形成过程中脱去水分子
B. 竞争性抑制剂的抑制作用可以通过增加底物浓度而解除
C. 加入非竞争性抑制剂会使Vmax降低,Km值升高
D. Km值越小,酶与底物亲和力越高
【答案】AC
【解析】
【分析】竞争性抑制剂与底物竞争酶的活性位点从而降低反应物与酶结合的机会,非竞争性抑制剂与酶的非活性部位结合,反应物不能与活性部位结合,竞争性抑制剂的化学结构与底物的结构相似,非竞争性抑制剂的分子结构与底物的不相似。
【详解】A、酶的化学本质为蛋白质或RNA,蛋白质类酶的合成场所是核糖体,形成过程中脱去水分子,而RNA酶合成场所不是核糖体,A错误;
B、竞争性抑制剂的抑制作用可以通过增加底物浓度而解除,因为可以增大底物与酶的接触概率,B正确;
C、非竞争性抑制剂可与酶的非活性部位不可逆性结合,从而使酶的活性部位功能丧失,反应物不能与活性部位结合,故加入非竞争性抑制剂会使Vmax降低;加入非竞争性抑制剂会使Vmax降低不是由底物浓度引起的,因此Km值不会升高,C错误;
D、Km值越小,说明在底物浓度较低时就达到了Vmax,说明酶与底物亲和力高,D正确。
故选AC。
14. 真核细胞的遗传信息在复制、转录或翻译过程中出现差错时,绝大部分能被细胞及时发现并进行处理。如图是细胞对剪切与拼接错误的异常mRNA进行纠错过程的示意图。下列有关叙述中,错误的是( )
A. ①过程需要解旋酶、RNA聚合酶的催化
B. ③过程需要mRNA、rRNA、和tRNA的参与
C. ②过程表示剪切和拼接,该过程涉及磷酸二酯键的断裂和形成
D. 细胞纠错有利于维持细胞正常的生理功能
【答案】A
【解析】
【分析】转录是在细胞核内,以DNA一条链为模板,按照碱基互补配对原则,合成RNA的过程。 翻译是在核糖体中以mRNA为模板,按照碱基互补配对原则,以tRNA为转运工具、以细胞质里游离的氨基酸为原料合成蛋白质的过程。
【详解】A、完成①转录过程所需的酶是RNA聚合酶,该酶具有解旋功能,A错误;
B、③表示翻译过程,需要三种核糖核酸,即mRNA(作为翻译的模板)、tRNA(运载氨基酸)、rRNA(组成核糖体的重要成分)的参与,B正确;
C、②过程表示前体mRNA的剪切和拼接,该过程涉及磷酸二酯键的断裂和形成,C正确;
D、细胞存在“纠错”机制的意义在于及时清除细胞内异常的分子,维持细胞正常生命活动,D正确。
故选A。
15. 为探讨轻度干旱胁迫下喷施外源植物激素对甘薯产量影响,某研究小组分别用6-苄氨基嘌呤(6-BA)、α-萘乙酸(NAA)和脱落酸(ABA)处理生长发育状况一致的甘薯,实验结果如图所示。下列有关叙述中,正确的是( )
A. 与外源激素组相比,LD组的处理是喷施不含外源植物激素的溶液
B. 轻度干旱条件下,喷施三种外源植物激素均能提高甘薯产量
C. 轻度干旱条件下,喷施6-BA对甘薯地上和地下生物量减产的缓解作用最明显
D. 6-BA、NAA和ABA既可通过人工合成,又可由植物体自身合成
【答案】ABC
【解析】
【分析】柱形图分析:与对照组比较,人工控水组、人工控水+ABA组、人工控水+NAA组、人工控水+6-BA组的产量都下降;与人工控水组比较,人工控水+ABA组、人工控水+NAA组、人工控水+6-BA组的产量都升高,说明ABA(脱落酸)、NAA(生长素类似物)和6-BA(细胞分裂素类物质)3种物质都可以缓解干旱胁迫。
【详解】A、CK组为对照组,即正常供水组,与其它三组外源激素组相比,LD组的处理是喷施不含外源植物激素的溶液,A正确;
B、据图可知,轻度干旱条件下,喷施三种外源植物激素均能提高甘薯产量,且喷施6-BA对甘薯地上和地下生物量减产的缓解作用最明显,B正确;
C、结合实验数据可知,轻度干旱条件下,喷施6-BA对甘薯地上和地下生物量减产的缓解作用最明显,C正确;
D、6-BA、NAA和是人工合成的植物生长调节剂,植物体不能合成,D错误。
故选ABC。
16. 苹果醋制作的简要工艺流程如图所示。下列有关叙述中,正确的是( )
A. ①过程需要无氧条件,温度是30~35℃,而②过程需要通入氧气,温度为18~25℃
B. 检验苹果酒的制作是否成功,可用嗅闻法或用酸性的重铬酸钾溶液进行鉴定
C. 可用稀释涂布平板法或平板划线法统计苹果醋中醋酸杆菌的总数
D. 糖源不足时,醋酸菌先将乙醇变为乙醛,再将乙醛变为醋酸
【答案】BD
【解析】
【分析】果酒和果醋制作过程中的相关实验操作:
(1)材料的选择与处理:选择新鲜的葡萄,榨汁前先将葡萄进行冲洗,除去枝梗。
(2)灭菌:①榨汁机要清洗干净,并晾干。②发酵装置要清洗干净,并用70%的酒精消毒。
(3)榨汁:将冲洗除枝梗的葡萄放入榨汁机榨取葡萄汁。
(4)发酵:
①将葡萄汁装入发酵瓶,要留要大约1/3的空间,并封闭充气口。
②制葡萄酒的过程中,将温度严格控制在18℃~25℃,时间控制在10~12d左右,可通过出料口对发酵的情况进行。及时的监测。
③制葡萄醋的过程中,将温度严格控制在30℃~35℃,时间控制在前7~8d左右,并注意适时通过充气口充气。
【详解】A、①过程为酒精发酵,②过程为醋酸发酵,前者的菌种是酵母菌,其在无氧条件下产生酒精,后者的菌种是醋酸菌,其在有氧条件下将酒精氧化成乙醛,再进一步氧化成醋酸,且酒精发酵需要的温度低于醋酸发酵需要的温度,因此①和②过程的主要区别是前者需要无氧条件,温度是18~25℃,后者需要通入氧气,且需要30~35℃的温度条件,A错误;
B、检验苹果酒的制作是否成功,除了嗅闻发酵液是否有酒味外,还可用酸性条件下的重铬酸钾溶液进行鉴定,若呈现灰绿色说明有酒精产生,B正确;
C、可用稀释涂布平板法统计苹果醋中醋酸杆菌的总数,平板划线法不能计数,C错误;
D、在糖源不充足时,醋酸菌将乙醇转变成乙醛,再将乙醛转变成乙酸,D正确。
故选BD。
三、非选择题:本题共5小题,共60分。
17. 为研究叶面喷施不同浓度(mml/L)的亚硫酸氢钠(NaHSO3)溶液对植物光合作用的影响,某研究小组选取若干株生长发育状况一致的一年生构树均分为7组,在适宜的光照强度下,进行了相关实验,实验结果如表所示。
回答下列问题。
(1)与光合作用有关的酶分布在叶绿体的__________。叶绿素分布在叶绿体的________上,其含量的降低,直接影响植物对光能的_________,从而光反应速率降低,最终导致光合速率降低。
(2)NaHSO3溶液的浓度超过5mml/L以上时,据表分析净光合速率下降的原因是__________。
(3)光呼吸是植物在光照条件下固定氧气释放二氧化碳的过程(图1右半部分)。多项研究表明,1mml/L的NaHSO3溶液对构树的光呼吸具有抑制作用。请分析1mml/L的NaHSO3溶液提高净光合速率的原因是___________。
(4)光反应过程中NADPH和ATP合成过程如图2所示。也有学者研究表明,1mml/L的NaHSO3溶液处理构树叶片时,NADPH和ATP的含量均增加,从而提高了光合速率。结合图2推测,1mml/L的NaHSO3溶液处理时,ATP含量增加的原因是___________。
【答案】(1) ①. 类囊体薄膜和叶绿体基质 ②. 类囊体薄膜(基粒) ③. 吸收、转化和利用
(2)叶绿素含量降低,光反应下降;气孔导度下降,CO2的吸收量减少,暗反应下降
(3)气孔导度增大,与CO2结合的C5增多,抑制了光呼吸,从而暗反应加快,故促进了净光合速率。
(4)电子传递体活性增强,H+浓度差增大,ATP合成酶活性增强
【解析】
【分析】光合作用:①光反应场所在叶绿体类囊体薄膜,发生水的光解、ATP和NADPH的生成;②暗反应场所在叶绿体的基质,发生CO2的固定和C3的还原,消耗ATP和NADPH。
【小问1详解】
光反应场所在叶绿体类囊体薄膜,暗反应场所在叶绿体的基质,与光合作用有关的酶分布在叶绿体的类囊体薄膜和叶绿体基质。叶绿素分布在叶绿体的类囊体薄膜中,具有吸收、传递和转化光能的作用,其含量的降低,直接影响植物对光能的吸收、转化和利用,从而光反应速率降低,最终导致光合速率降低。
【小问2详解】
NaHSO3溶液的浓度超过5mml/L以上时,据表可知,叶绿素含量降低和气孔导度下降,故净光合速率下降的原因是叶绿素含量降低,光反应下降;气孔导度下降,CO2的吸收量减少,暗反应下降。
【小问3详解】
光呼吸是植物在光照条件下固定氧气释放二氧化碳的过程,1mml/L的NaHSO3溶液下,气孔导度增大,与CO2结合的C5增多,抑制了光呼吸、提高了净光合速率。
【小问4详解】
1mml/L的NaHSO3溶液处理构树叶片时,NADPH和ATP的含量均增加,据图分析ATP的合成依赖于类囊体膜内外的氢离子浓度差,且ATP的合成与ATP合成酶有关,故ATP的含量增加与H+浓度差增大、ATP合成酶活性增强有关。
18. 研究表明,抑郁症与激素水平有关。约20%的产妇会出现不同程度的产后抑郁,严重者可能自杀。某医院精神科对100例抑郁产妇和同期100例非抑郁产妇体内部分激素水平检测结果如表所示。回答下列问题。
注:CRH为促肾上腺皮质激素释放激素;ACTH为促肾上腺皮质激素;CORT为皮质醇(一种肾上腺皮质激素);TSH为促甲状腺激素;E2为雌二醇(一种雌性激素)。
(1)CORT具有升高血糖的作用,与___________相互拮抗,推测CORT可以___________(填“促进”或“抑制”)脂肪等非糖类物质转化为葡萄糖。
(2)CORT的分泌是通过“下丘脑—垂体—肾上腺”轴完成,与甲状腺激素类似。根据表格,推测CRH和ACTH分泌量高于对照组的原因是___________。
(3)TSH由___________分泌,其靶器官是___________。由表格数据推测,与对照组相比,抑郁组的该靶器官可能会___________(填“增生”或“萎缩")。
(4)抑郁组服用一段时间抗抑郁药物后,预测___________激素含量会升高到正常水平。
【答案】(1) ①. 胰岛素 ②. 促进
(2)抑郁组的CORT含量较低,对下丘脑和垂体的抑制作用减弱,故CRH和ACTH分泌高于对照组
(3) ①. 垂体 ②. 甲状腺 ③. 萎缩
(4)CORT、TSH、E2
【解析】
【分析】下丘脑分泌促甲状腺激素释放激素促进垂体分泌促甲状腺激素,促甲状腺激素能促进甲状腺分泌甲状腺激素,进而促进代谢增加产热,这属于分级调节。当甲状腺激素含量过多时,会反过来抑制下丘脑和垂体的分泌活动,这叫做负反馈调节。
【小问1详解】
CORT具有升高血糖的作用,胰岛素具有降血糖的作用,故两者相互拮抗,推测CORT可以促进脂肪等非糖类物质转化为葡萄糖,从而升高血糖。
【小问2详解】
CORT的分泌与甲状腺激素类似,也是通过“下丘脑—垂体—肾上腺”轴完成,根据表格,抑郁组的CORT含量较低,对下丘脑和垂体的抑制作用减弱,故下丘脑和垂体分的CRH和ACTH高于对照组。
【小问3详解】
TSH由垂体分泌,作用是促进甲状腺分泌甲状腺激素和促进甲状腺的生长发育,故其靶器官是甲状腺。由表格数据可知,抑郁组TSH较低,故与对照组相比,甲状腺可能会萎缩。
【小问4详解】
抑郁组表现的激素水平为CORT、TSH、E2含量均下降,因而表现为一系列抑郁症的症状,在服用一段时间抗抑郁药物后,预测CORT、TSH、E2激素含量会升高到正常水平,表现为症状有所缓解。
19. 杂种优势能显著改善农作物产量,备受育种专家关注。研究发现,水稻的雌性不育性状由位于2号染色体上的隐性基因fst控制,相应的野生型由FST基因控制。雌性不育fst/fst纯合植株具有完全不结实的特点,但其花粉正常可育,而FST/fst杂合体植株的雌配子完全可育。
(1)基因型为fst/fst的个体在育种过程中作为___________(填“父本”或“母本”),fst基因产生的根本原因是___________。
(2)为获得雌性不育株,科学家利用基因编辑技术改造FST/fst植株,即选用合适的核酸内切酶切割2号染色体上的FST基因或fst基因。已知FST基因被切割后会功能丧失。请在图中画出核酸内切酶的切割位点,并设计实验进行区分(要求:写出实验方案和区分依据)______。
(3)为了在种子时就能筛选出基因型为fst/fst的雌性不育个体,科学家采取基因工程技术将红色荧光基因插入到2号染色体上。若红色荧光的强度会因其表达量不同而出现差异,即纯合子个体荧光强度比杂合子个体高,通过荧光分选技术可以实现区分,则基因型为FST/(fst-红色荧光基因)个体自交后代中强荧光个体表型为___________;弱荧光个体基因型为___________,可作为雌性不育保持系。
(4)传统的育种技术需要对植株进行单收,进而挑选出所需个体。现在将雌性不育系与传统的雄性不育系种子按照一定比例进行混播混种,即可实现对杂交种子的培育。请简要分析该项方法的优点________。
【答案】(1) ①. 父本 ②. 基因突变
(2) 让核酸内切酶切割后的个体自交,有后代产生即为切割位点为fst基因的情况。
(3) ①. 雌性不育 ②. FST/(fst-红色荧光基因)
(4)免于单收,同时减少人工授粉环节,促进种子的机械化生产等
【解析】
【分析】由题干可知:雌性不育系具有完全不结实的特点,但其花粉正常可育。
【小问1详解】
由于植株是雌性不育,所以在进行杂交时,该个体应该作为父本。基因突变能为生物进化提供原材料;基因突变是生物变异的根本来源 ,因此fst基因的产生是基因突变造成的。
【小问2详解】
选用合适的核酸内切酶切割2号染色体上的FST基因或fst基因,已知FST基因被切割后会功能丧失。故若切割了FST基因,该个体无法产生花粉,自交无法产生后代;故若切割了fst基因,该个体自交可产生后代,核酸内切酶的切割位点如下:
【小问3详解】
该个体自交后代产生三种后代,分别为FST/FST、FST/(fst-红色荧光基因)、(fst-红色荧光基因)/(fst-红色荧光基因)。其中FST/FST并无荧光,而(fst-红色荧光基因)/(fst-红色荧光基因)荧光最深,表型为雌性不育。弱荧光个体的基因型为 FST/(fst-红色荧光基因),可作为雌性不育保持系。
【小问4详解】
雌性不育系获得后,可以与原有的雄性不育系进行混合播种,免于单收,同时减少人工授粉环节,促进种子的机械化生产,还可大范围推广等优点。
20. 福寿螺原产于巴西亚马逊河流域,引入我国后,在南方十多个省市大面积分布,造成了较为严重生态灾害和不可估量的经济损失。请回答下列问题:
(1)福寿螺进入我国境内后,其数量在最初一年内呈J型增长,假设福寿螺迁入某地区时的最初数量为3500个,且每月增加1.23%,则半年后福寿螺的种群数量为____________(用算式表示即可)。调查福寿螺种群密度的方法是_______________。
(2)在福寿螺的繁殖季节,雄螺会寻找雌螺进行交配,而雌螺具有较强的储存精子的能力(只需一次交配就能满足整个生命周期卵细胞受精的需要),且往往会选择在夜间或黎明产卵,上述繁殖策略能降低______________的风险,有助于福寿螺种群的延续和扩张。
(3)福寿螺主要集中在低洼浅水处,有人建议在一定季节尽量清除浅水区域的淤泥和杂草,或者引入福寿螺的原产地天敌,以抑制福寿螺种群的增长,但这两种方法均可能存在一定的负面效应,威胁本地物种的生存,请对相关原因进行简要分析_____________。
(4)为了实现“变害为宝”,有人设计了“水葫芦—草鱼—福寿螺”的养殖新模式,下图为该模式部分能量流动和物质循环示意图,其中,第一营养级和第二营养级之间的能量传递效率为_____________(用字母表示),过程_____________(填数字编号)实现了能量的多级利用,提高了能量的利用效率。
【答案】(1) ①. 3500×1.01236 ②. 样方法(五点取样法或等距取样法)
(2)福寿螺在交配和产卵时被天敌捕食
(3)前者会减少本地物种的食物来源和栖息空间,而引入的天敌可能会捕食本地物种或与本地物种发生竞争
(4) ①. (G+H)/A[或(G+H)/(B+C)] ②. ①
【解析】
【分析】1、若在一定条件下某种群数量短时间内可呈“J”形增长,则t年后该种群数量模型为: Nt=Nλt,其中N为种群起始数量,t为时间, Nt为t年后蝗虫的种群数量,λ表示该种群数量是一年前种群数量的倍数。
2、一个营养级所同化的能量=呼吸散失的能量+被下一营养级同化的能量+分解者释放的能量;但对于最高营养级的情况有所不同,它所同化的能量=呼吸散失的能量+分解者分解释放的能量。
【小问1详解】
根据种群数量J型增长的数学模型,Nt=N0·λt,福寿螺种群数量每月增加1.23%,1个月后种群数量为最初的1.0123倍,则λ=1.0123,据题意知N0=3500,t=6,因此6个月后福寿螺的种群数量为3500×(1.0123)6。调查福寿螺种群密度的方法是样方法。
【小问2详解】
根据题干信息,福寿螺这一系列繁殖策略有利于降低福寿螺在交配和产卵的过程中被天敌捕食的概率,从而保证雌螺能成功繁殖大量后代。
【小问3详解】
清除浅水区域的淤泥和杂草是为了减少福寿螺的栖息场所,降低福寿螺种群的环境容纳量,但也可能导致本地物种的食物来源和栖息空间减少;投放天敌的措施属于生物防治,但福寿螺的天敌可能会大量捕食本地物种或与本地物种发生激烈的竞争,导致本地物种的生存受到威胁。
【小问4详解】
据图可知,A为水葫芦固定的太阳能,B为水葫芦通过呼吸作用散失的热能,C为水葫芦积累有机物中的能量,即用于其生长、发育和繁殖的能量,D为福寿螺粪便中的能量,G为福寿螺的同化量,F为草鱼的摄入量,H为草鱼的同化量,由于福寿螺和草鱼均属于第二营养级,因此第一营养级和第二营养级之间的能量传递效率=第二营养级的同化量/第一营养级的同化量=(G+H)/A[或(G+H)/(B)+C)]。过程①中,草鱼粪便中的能量流入福寿螺体内,而福寿螺的螺肉可以作为商品进入市场,该过程体现了废物资源化的理念,实现了能量的多级利用,提高了能量利用效率;过程②③中,螺壳和草鱼粪便作为脐橙的有机肥时,需要由土壤中的分解者将其中的有机物分解,产生的无机盐被脐橙吸收,该过程没有为脐橙提供能量,故不能体现能量的多级利用。
21. 以大米为原料,接种红曲菌发酵而成的红曲色素,在食品领域具有广泛的应用。研究发现:红曲菌降解淀粉的速率与红曲色素的产量呈正相关,而α-淀粉酶基因的合成与P429642蛋白有关,为探究P429642蛋白对红曲色素产生的基响,某研究小组通过基因工程技术将P429642蛋白基因导入红曲菌中,如图所示。
回答下列问题。
(1)根据P429642蛋白的氨基酸序列,可以设计出不同的mRNA,原因是_________。得到cDNA后,常利用PCR技术扩增,PCR技术的原理是________,扩增过程中加入的引物的作用是________。
(2)构建重组载体时,需要用到的酶有_______________。重组载体上的标记基因的作用是_____________。
(3)请利用基因工程红曲菌和野生型红曲菌为材料,设计实验验证P429642蛋白影响了淀粉的降解和红曲色素的合成(要求:写出实验思路。)_________
【答案】(1) ①. 密码子具有简并性 ②. DNA半保留复制 ③. 使DNA聚合酶能够从引物的3'端开始连接脱氧核苷酸
(2) ①. 限制酶、DNA连接酶 ②. 便于重组DNA分子筛选
(3)将适量的淀粉均分为A、B两组,两组各加入等量且适量的基因工程红曲菌和野生型红曲菌,一段时间后,分别检测两组的淀粉剩余量和红曲色素的含量。
【解析】
【分析】基因工程的操作步骤有:目的基因的获取、构建基因表达载体、将目的基因导入受体细胞、目的基因的检测和鉴定。
【小问1详解】
密码子具有简并性,故根据P429642蛋白的氨基酸序列,可以设计出不同的mRNA。常利用PCR技术扩增目的基因,PCR技术的原理是DNA半保留复制,扩增过程中加入的引物的作用是使DNA聚合酶能够从引物的3'端开始连接脱氧核苷酸。
【小问2详解】
构建重组载体时,需要用到限制酶、DNA连接酶。重组载体上的标记基因的作用是便于重组DNA分子的筛选。
【小问3详解】
为实验验证P429642蛋白影响了淀粉的降解和红曲色素的合成,可取适量的淀粉均分为A、B两组,两组各加入等量且适量的基因工程红曲菌和野生型红曲菌,一段时间后,分别检测两组的淀粉剩余量和红曲色素的含量。组别
人数
GP73水平(ng/mL)
肝癌患者组
60
158.75
肝脏良性疾病组
60
96.78
对照组
60
53.02
指标
NaHSO3溶液浓度
净光合速率μml/m2·s
气孔导度mml/ m2·s
胞间CO2浓度μml/m2·s
叶绿素相对含量
0
13.2
0.25
249
2.365
1
17.6
0.43
267
2.280
2
13.3
0.34
253
2.518
5
12.5
0.27
259
2.084
10
11.4
0.23
217
2.006
20
6.9
0.21
252
1.742
50
4.2
0.09
263
1.826
组别
CRH(pg/mL)
ACTH(pg/mL)
CORT(pg/mL)
TSH(mIU/L)
E2(ng/L)
抑郁组
20.33
50.66
156.6
1.78
69.33
对照组
18.15
41.05
168.3
2.06
130.84
2024届湖南省长沙市长郡中学高三一模生物试题: 这是一份2024届湖南省长沙市长郡中学高三一模生物试题,文件包含生物-1pdf、长郡生物答案pdf等2份试卷配套教学资源,其中试卷共14页, 欢迎下载使用。
湖南省长沙市长郡中学2023-2024学年高二生物上学期开学考试试题(Word版附解析): 这是一份湖南省长沙市长郡中学2023-2024学年高二生物上学期开学考试试题(Word版附解析),共23页。试卷主要包含了单项选择题,不定项选择题,非选择题等内容,欢迎下载使用。
湖南省长沙市长郡中学2023-2024学年高三生物上学期开学考试试题(Word版附解析): 这是一份湖南省长沙市长郡中学2023-2024学年高三生物上学期开学考试试题(Word版附解析),共21页。试卷主要包含了选择题,非选择题等内容,欢迎下载使用。

