所属成套资源:(2014-2023)2024年高考物理突破145分第一轮复习讲义(全国通用)
2024年高考物理复习第一轮:第 3讲 气体实验定律的应用
展开
这是一份2024年高考物理复习第一轮:第 3讲 气体实验定律的应用,共26页。
第3讲 气体实验定律的应用
[主干知识·填一填]
一、气体实验定律
1.等温变化——玻意耳定律
(1)内容:一定质量的某种气体,在温度不变的情况下,压强p与体积V成反比.
(2)公式:p1V1=p2V2或pV=C(常量).
(3)微观解释
一定质量的气体,温度保持不变时,分子的平均动能一定,在这种情况下,体积减小时,分子的密集程度增大,气体的压强就增大.
2.等容变化——查理定律
(1)内容:一定质量的某种气体,在体积不变的情况下,压强p与热力学温度T成正比.
(2)公式:=或=C(常量).
(3)推论式:Δp=·ΔT.
(4)微观解释
一定质量的气体,体积保持不变时,分子的密集程度保持不变.在这种情况下,温度升高时,分子的平均动能增大,气体的压强就增大.
3.等压变化——盖吕萨克定律
(1)内容:一定质量的某种气体,在压强不变的情况下,其体积V与热力学温度T成正比.
(2)公式:=或=C(常量).
(3)推论式:ΔV=·ΔT.
(4)微观解释
一定质量的气体,温度升高时,分子的平均动能增大.只有气体的体积同时增大,使分子的密集程度减小,才能保持压强不变.
二、理想气体状态方程
1.理想气体:在任何温度、任何压强下都遵从气体实验定律的气体.
(1)理想气体是一种经科学的抽象而建立的理想化模型,实际上不存在.
(2)理想气体不考虑分子间相互作用的分子力,不存在分子势能,内能取决于温度,与体积无关.
(3)实际气体特别是那些不易液化的气体在压强不太大,温度不太低时都可看作理想气体.
2.一定质量的某种理想气体状态方程
=或=C(常量).
[规律结论·记一记]
1.气体的压强是由气体分子频繁撞击器壁产生的,其大小由分子平均动能和单位体积内的分子数共同决定.
2.气体的压强可通过分析与气体接触的液柱或活塞的受力,利用平衡条件或牛顿第二定律列式求解.
3.气体实验定律和理想气体状态方程的适用条件为一定质量的理想气体.
[必刷小题·测一测]
一、易混易错判断
1.一定质量的气体,温度越高,压强越大.(×)
2.气体的压强决定于气体分子的平均动能和气体分子单位体积的分子数.(√)
3.任何气体都遵从气体实验定律(×)
4.理想气体的内能只与温度有关,与气体的体积无关.(√)
二、经典小题速练
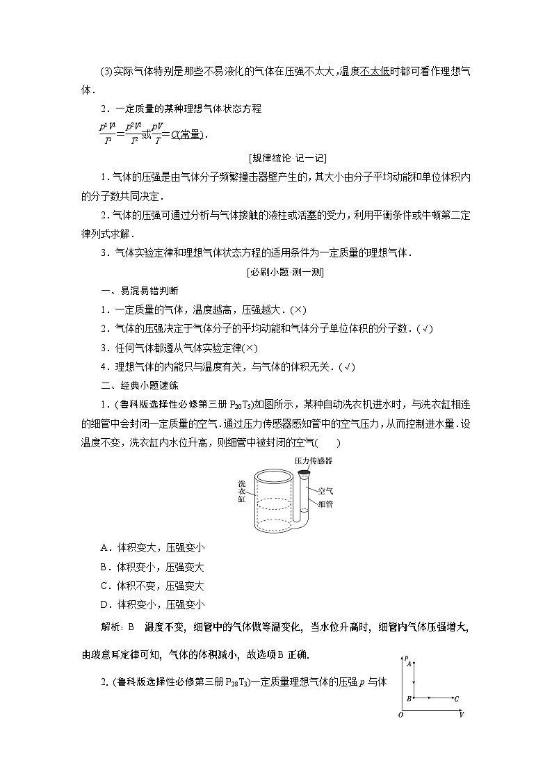
1.(鲁科版选择性必修第三册P20T5)如图所示,某种自动洗衣机进水时,与洗衣缸相连的细管中会封闭一定质量的空气.通过压力传感器感知管中的空气压力,从而控制进水量.设温度不变,洗衣缸内水位升高,则细管中被封闭的空气( )
A.体积变大,压强变小
B.体积变小,压强变大
C.体积不变,压强变大
D.体积变小,压强变小
解析:B 温度不变,细管中的气体做等温变化,当水位升高时,细管内气体压强增大,由玻意耳定律可知,气体的体积减小,故选项B正确.
2.(鲁科版选择性必修第三册P28T3)一定质量理想气体的压强p与体积V的关系如图所示.该气体由状态A经等容过程到状态B,再经等压过程到状态C.设A、B、C状态对应的温度分别为TA、TB、TC,下列关系式正确的是( )
A.TATB,TBTB,选项A、D均错误;从B状态到C状态属于等压变化,由=,VBVb,Ta
相关试卷
这是一份最新高考物理一轮复习【讲通练透】 第68讲 气体实验定律的综合应用(练透),文件包含第68讲气体实验定律的综合应用练透教师版docx、第68讲气体实验定律的综合应用练透学生版docx等2份试卷配套教学资源,其中试卷共20页, 欢迎下载使用。
这是一份最新高考物理一轮复习【讲通练透】 第68讲 气体实验定律的综合应用(讲通),文件包含第68讲气体实验定律的综合应用讲通教师版docx、第68讲气体实验定律的综合应用讲通学生版docx等2份试卷配套教学资源,其中试卷共24页, 欢迎下载使用。
这是一份2024年高考物理第一轮复习:第3讲 气体实验定律的应用课件PPT,共60页。PPT课件主要包含了主干知识·填一填,p1V1,理想化,不太低,C常量,规律结论·记一记,必刷小题·测一测,限时规范训练,答案72cm,答案500K等内容,欢迎下载使用。

