所属成套资源:(2014-2023)2024年高考物理突破145分第一轮复习讲义(全国通用)
2024年高考物理第一轮复习:第1讲 限时规范训练 (3)
展开
这是一份2024年高考物理第一轮复习:第1讲 限时规范训练 (3),共6页。
限时规范训练[基础巩固]1.(2021·河南南阳期末)利用如图所示的装置观察光电效应现象,将光束照射在金属板上,发现验电器指针没有张开.欲使验电器指针张开,可( )
A.改用逸出功更大的金属板材料B.改用频率更大的入射光束C.增加该光束的照射时间D.增大该光束的强度解析:B 本题考查产生光电效应的条件.改用逸出功更大的金属板材料,更不可能发生光电效应现象,验电器指针不能张开,故A错误;发生光电效应现象的条件是入射光的频率要大于金属的极限频率,与入射光的强度和入射光的照射时间无关,则改用频率更大的入射光束,可以使验电器指针张开,故B正确,C、D错误.2.以“拓展亚欧光电市场,打造丝路光电核心区”为宗旨的第七届亚欧光电展于2020年4月19日至21日在新疆国际会展中心举办.关于光电效应现象,以下说法正确的是( )A.极限频率越大的金属材料逸出功越小B.只要光照射的时间足够长,任何金属都能产生光电效应C.从金属表面出来的光电子的最大初动能与入射光的频率成正比D.若发生了光电效应且入射光的频率一定时,光强越强,单位时间内逸出的光电子数就越多解析:D 由W0=hν0可知,极限频率越大的金属材料逸出功越大,A错误;只要入射光的频率低于金属的极限频率,无论光照时间多长,都不会产生光电效应,B错误;由Ek=hν-W0知,光电子的最大初动能与入射光的频率是线性关系而不是正比关系,C错误;入射光的强度越大,入射的光子数越多,单位时间内逸出的光电子数就越多,选项D正确.3.(多选)关于物质的波粒二象性,下列说法正确的是( )A.不仅光子具有波粒二象性,一切运动的微粒都具有波粒二象性B.运动的微观粒子与光子一样,当它们通过一个小孔时,都没有特定的运动轨道C.波动性和粒子性,在宏观现象中是矛盾的、对立的,但在微观高速运动的现象中是统一的D.实物的运动有特定的轨道,所以实物不具有波粒二象性解析:ABC 德布罗意在爱因斯坦光子说的基础上提出物质波的概念,认为一切运动的物体都具有波粒二象性,故A正确,D错误;运动的微观粒子与光子一样,当它们通过一个小孔时,没有特定的运动轨道,故B正确;波动性和粒子性,在宏观现象中是矛盾的、对立的,但在微观高速运动的现象中是统一的,故C正确.4.用一束绿光和一束蓝光照射某种金属的表面,均发生了光电效应.下列说法正确的是( )A.用蓝光照射金属时,逸出的光电子最大初动能更大B.用蓝光照射金属时,单位时间内逸出的光电子数更多C.增加光照强度,逸出的光电子最大初动能增大D.如果换用红光照射,一定能使该金属发生光电效应解析:A 因为蓝光的频率更高,根据光电效应方程Ek=hν-W0,可知用蓝光照射时,光电子的最大初动能更大,A正确;单位时间内逸出的光电子数与光强有关,由于不知道光的强度,所以无法确定逸出的光电子数,B错误;根据Ek=hν-W0,可知最大初动能与光强无关,C错误;因为红光的频率比绿光的小,但无法比较红光的频率与该金属极限频率的大小关系,故无法确定是否会发生光电效应,D错误.
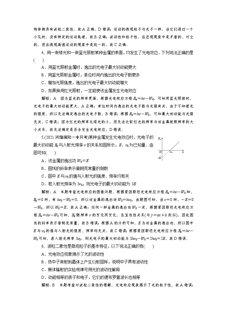
5.(2021·河南濮阳一中月考)某种金属发生光电效应时,光电子的最大初动能Ek与入射光频率ν的关系如图所示,E、ν0为已知量.由图可知( )A.该金属的逸出功W0=EB.图线的斜率表示普朗克常量的倒数C.图中E与ν0的值与入射光的强度、频率均有关D.若入射光频率为3ν0,则光电子的最大初动能为3E解析:A 本题考查光电效应的图像问题.根据爱因斯坦光电效应方程Ek=hν-W0知,Ek=0时,有hν0-W0=0,所以该金属的逸出功W0=hν0,由题图可知,当ν=0时,-E=0-W0,所以W0=E,故A正确;任何一种金属的逸出功W0一定,根据爱因斯坦光电效应方程Ek=hν-W0可知,Ek随频率ν的变化而变化,且呈线性关系(与y=ax+b类似),因此图线的斜率表示普朗克常量,故B错误;根据A的分析可知,E为该金属的逸出功,所以图中E与ν0的值与入射光的强度、频率均无关,故C错误;根据爱因斯坦光电效应方程Ek=hν-W0可知,若入射光频率3ν0,则光电子的最大初动能为3hν0-W0=2hν0=2E,故D错误.6.波粒二象性是微观粒子的基本特征,以下说法正确的有( )A.光电效应现象揭示了光的波动性B.热中子束射到晶体上产生衍射图样,说明中子具有波动性C.黑体辐射的实验规律可用光的波动性解释D.动能相等的质子和电子,它们的德布罗意波长也相等解析:B 本题考查对波粒二象性的理解.光电效应现象揭示了光的粒子性,故A错误;衍射是波特有的现象,热中子束射到晶体上产生的衍射图样,说明中子具有波动性,故B正确;黑体辐射的实验规律无法用光的波动性解释, 为了解释黑体辐射的实验规律,普朗克建立了量子理论,成功解释了黑体辐射的实验规律,故C错误;由λ=和p=可知,由于质子和电子的质量不同,则动能相同的质子和电子,其动量不同,故其德布罗意波长也不同,故D错误.7.以下说法正确的是( )A.康普顿效应说明光具有波动性B.爱因斯坦指出“光不仅在发射和吸收时能量是一份一份的,而且光本身就是由一个个不可分割的能量子组成的”C.光表现出波动性时,就不具有粒子性了;光表现出粒子性时,就不再具有波动性了D.只有运动着的微观粒子才有物质波,对于宏观物体,不论其是否运动,都没有相对应的物质波解析:B 本题考查对康普顿效应、波粒二象性的理解.康普顿效应说明光具有粒子性,故A错误;爱因斯坦认为,光不仅在发射和吸收时能量是一份一份的,而且光本身就是由一个个不可分割的能量子组成的,故B正确;光具有波粒二象性,当光表现出波动性时,仍具有粒子性,光表现出粒子性时,也仍具有波动性,故C错误;只要是运动着的物体,不论是宏观物体还是微观粒子,都有相应的波与之对应,这就是物质波,故D错误.8.如图所示,用频率为ν1和ν2的甲、乙两种光分别照射同一光电管,对应的遏止电压分别为U1和U2.已知ν1<ν2,则( )
A.遏止电压U1<U2B.用甲、乙两种光分别照射时,金属的截止频率不同C.增加乙光的强度,遏止电压U2变大D.滑动变阻器滑片P移至最左端,电流表示数为零解析:A 本题考查对光电效应的理解.根据爱因斯坦光电效应方程有Ekm=hν-W0,遏止电压与最大初动能的关系为-eUc=0-Ekm,联立解得eUc=hν-W0,所以入射光频率越大,遏止电压越大,遏止电压与入射光的强度无关,故A正确,C错误;金属的截止频率与入射光无关,取决于金属,因甲、乙两种光分别照射同一光电管,所以金属的截止频率相同,故B错误;滑动变阻器滑片P移至最左端,所加的反向电压为零,因能发生光电效应,所以电流表示数不为零,故D错误.[能力提升] 9.(多选)如图所示的实验中,分别用波长为λ1、λ2的单色光照射光电管的阴极K,测得相应的遏止电压分别为U1、U2.设电子的质量为m、所带的电荷量为e,真空中的光速为c,极限波长为λ0,下列说法正确的是( )
A.用波长为λ2的光照射时,光电子的最大初动能为eU2B.用波长为λ2的光照射时,光电子的最大初动能为-C.普朗克常量等于D.阴极K金属的极限频率为解析:AC 根据光电效应方程,则有Ekm=-W0=eU2,故A正确,B错误;根据爱因斯坦光电效应方程可得hν1=eU1+W0,hν2=eU2+W0,联立解得h==,故C正确;阴极K金属的极限频率ν0==,故D错误.10.(2021·浙江绍兴市高三三模)(多选)根据下列图像所反映的物理现象进行分析判断,说法正确的是( )
A.图甲中对应的三种光中“黄光(强)”的光子能量最强B.根据图甲分析可知若用橙光照射同一实验装置可能没有光电流产生C.图乙中现象说明光子不仅具有能量也具有动量D.图丙中现象说明电子具有波动性,可运用波动规律确定电子通过双缝后的具体位置解析:BC 因为蓝光的遏止电压最大,根据hν-W=eUc,则图甲中对应的三种光中“蓝光”的光子能量最强,所以A错误;因为橙光的频率比上面两种光的小,根据图甲分析可知若用橙光照射同一实验装置可能没有光电流产生,所以B正确;图乙中现象说明光子不仅具有能量也具有动量,所以C正确;图丙中现象说明电子具有波动性,不能运用波动规律确定电子通过双缝后的具体位置,因为电子波为概率波,无法确定单个电子的运动位置,故D错误.11.任何一个运动着的物体,小到电子、质子,大到行星、太阳,都有一种波与之对应,波长是λ=,式中p是运动物体的动量,h是普朗克常量,人们把这种波叫德布罗意波,现有一个德布罗意波长为λ1的物体1和一个德布罗意波长为λ2的物体2相向正碰后粘在一起,已知|p1|<|p2|,则粘在一起的物体的德布罗意波长为( )A. B.C. D.解析:D 由动量守恒有p2-p1=p,即-=,所以λ=,故D正确.
12.我国中微子探测实验利用光电管把光信号转换为电信号.如图所示,A和K分别是光电管的阳极和阴极,加在A、K之间的电压为U.现用发光功率为P的激光器发出频率为ν的光全部照射在K上,回路中形成电流.已知阴极K材料的逸出功为W0,普朗克常量为h,电子的电荷量为e.(1)求光电子到达A时的最大动能Ekm;(2)若每入射N个光子会产生1个光电子,所有的光电子都能到达A,求回路中的电流强度I.解析:(1)根据光电效应方程可知hν-W0=Ek0,逸出的电子在电场中加速向A运动,根据动能定理可得eU=Ekm-Ek0,联立解得Ekm=eU+hν-W0.(2)设每秒钟到达K极的光子数为n,则有nhν=P,设每秒钟逸出电子个数为a,则有a=,回路中的电流强度I==ae,联立可得I=.答案:(1)eU+hν-W0 (2)
相关试卷
这是一份2024年高考物理第一轮复习:第1讲 限时规范训练,共7页。
这是一份2024年高考物理第一轮复习:第3讲 限时规范训练,共8页。
这是一份2024年高考物理第一轮复习:第3讲 限时规范训练 (3),共4页。

