化学(通用版)02(范围:初中复习)- 2023年秋季高一入学分班考试模拟卷(4份打包,原卷版+答题卡+解析版)
展开
这是一份化学(通用版)02(范围:初中复习)- 2023年秋季高一入学分班考试模拟卷(4份打包,原卷版+答题卡+解析版),文件包含化学通用版02-2023年秋季高一入学分班考试模拟卷解析版docx、化学通用版02-2023年秋季高一入学分班考试模拟卷考试版docx、化学通用版02-2023年秋季高一入学分班考试模拟卷答案及评分标准docx、化学通用版02-2023年秋季高一入学分班考试模拟卷答题卡docx等4份试卷配套教学资源,其中试卷共35页, 欢迎下载使用。
2023年秋季高一入学分班考试模拟卷02(通用版)
化学
考试分值:100分;考试时间:90分钟
注意事项:
1.考生务必用黑色字迹的签字笔或钢笔在答题卡上填写自己的考号、姓名、试室号、座位号,用2B铅笔把对应该号码的标号涂黑。
2.选择题每小题选出答案后,用2B铅笔把答题卡上对应题目选项的答案信息点涂黑,如需改动,用橡皮擦干净后,再选涂其他答案,答案不能答在试题上。
3.非选择题必须用黑色字迹钢笔或签字笔作答,答案必须写在答题卡各题目指定区域内相应位置上;如需改动,先划掉原来的答案,然后再写上新的答案;不准使用铅笔、涂改液,不按以上要求作答的答案无效。
4.考生务必保持答题卡的整洁,考试结束时,将答题卡交回。
第I卷(选择题,共40分)
可能用到的相对原子质量:H-1 C-12 N-14 O-16 Na-23 Cl-35.5 S-32 Mg-24
一、选择题(本大题共20小题,每小题2分,共40分,每小题只有一个选项符合题目要求)
1.下列各物质的变化属于化学变化的是( )
A.金刚石裁玻璃 B.食物腐烂变质
C.干冰人工降雨 D.活性炭吸附异味
【答案】B
【解析】A、金刚石裁玻璃,无新物质生成,属于物理变化,选项错误;B、食物腐烂变质,有新物质生成,属于化学变化,选项正确;C、干冰人工降雨,是利用干冰升高吸热,无新物质生成,属于物理变化,选项错误;D、活性炭吸附异味,是利用活性炭具有吸附性,吸附过程中无新物质生成,属于物理变化,选项错误。故选B。
2.化学与环境密切相关,下列说法正确的是( )
A.酸雨是指 pH 小于 7.0 的雨雪或其它形式的降水
B.PM2.5 是指大气中直径小于或等于 2.5μm 的颗粒物
C.大气中 SO2含量的增加会导致温室效应加剧
D.燃放烟花爆竹与空气污染无关
【答案】B
【解析】A.酸雨是指pH小于5.6的雨雪或其它形式的降水,故A错误;B.大气中直径小于或等于 2.5μm 的颗粒物,简称PM2.5,故B正确;C.大气中 SO2含量的增加会导致酸雨,CO2含量的增加会导致温室效应加剧,故C错误;D.燃放烟花爆竹会产生一氧化碳、二氧化氮、二氧化硫等物质,引起空气污染,故D错误。
故选B。
3.基本营养素、化学元素与人体健康有着密切关系。下列说法中,正确的是( )
A.人体缺乏维生素C,会引起坏血病
B.米饭、牛肉、马铃薯都是富含蛋白质的食物
C.钙是人体必需的微量元素,缺钙会发生骨质疏松,容易骨折
D.微量元素都是人体必需的
【答案】A
【解析】A、人体缺乏维生素C,会引起坏血病,选项正确;B、米饭、马铃薯都是富含淀粉的食物即属于糖类,牛肉富含蛋白质,选项错误;C、钙是人体必需的常量元素,缺钙会发生骨质疏松,容易骨折,选项错误;D、不是所有的微量元素都是人体必须的,选项错误;故选:A。
4.空气是一种宝贵的自然资源。下列有关空气的说法正确的是( )
A.空气中含量最多的是氧元素 B.空气中分离出的氮气,可作食品保鲜的保护气
C.空气中氧气的质量分数为21% D.空气中的稀有气体没有任何使用价值
【答案】B
【解析】A、空气中含量最多的气体是氮气,所以空气中含量最多的是氮元素 ,此选项错误;B、氮气化学性质稳定,可作食品保鲜的保护气,混合物中各成分只是简单地混合在一起,各自成分的性质不变,所以空气中分离出的氮气,可作食品保鲜的保护气,此选项正确; C、空气中氧气的体积分数为21% ,此选项错误;D、不同的稀有气体在通电时,能产生不同颜色的光,可作不同用途的电光源,此选项错误。故选B。
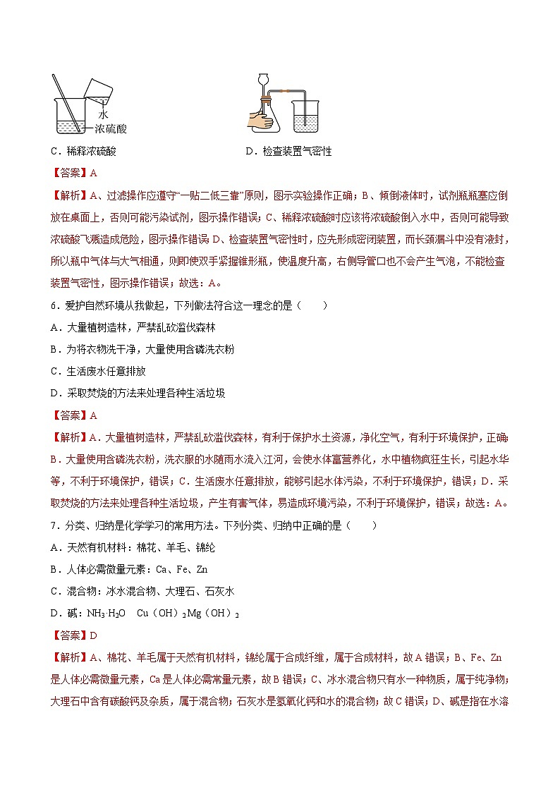
5.正确规范的操作是实验成功的重要保证,下列图示的实验操作正确的是( )
A.过滤 B.倾倒液体
C.稀释浓硫酸 D.检查装置气密性
【答案】A
【解析】A、过滤操作应遵守“一贴二低三靠”原则,图示实验操作正确;B、倾倒液体时,试剂瓶瓶塞应倒放在桌面上,否则可能污染试剂,图示操作错误;C、稀释浓硫酸时应该将浓硫酸倒入水中,否则可能导致浓硫酸飞溅造成危险,图示操作错误;D、检查装置气密性时,应先形成密闭装置,而长颈漏斗中没有液封,所以瓶中气体与大气相通,则即使双手紧握锥形瓶,使温度升高,右侧导管口也不会产生气泡,不能检查装置气密性,图示操作错误;故选:A。
6.爱护自然环境从我做起,下列做法符合这一理念的是( )
A.大量植树造林,严禁乱砍滥伐森林
B.为将衣物洗干净,大量使用含磷洗衣粉
C.生活废水任意排放
D.采取焚烧的方法来处理各种生活垃圾
【答案】A
【解析】A.大量植树造林,严禁乱砍滥伐森林,有利于保护水土资源,净化空气,有利于环境保护,正确;
B.大量使用含磷洗衣粉,洗衣服的水随雨水流入江河,会使水体富营养化,水中植物疯狂生长,引起水华等,不利于环境保护,错误;C.生活废水任意排放,能够引起水体污染,不利于环境保护,错误;D.采取焚烧的方法来处理各种生活垃圾,产生有害气体,易造成环境污染,不利于环境保护,错误;故选:A。
7.分类、归纳是化学学习的常用方法。下列分类、归纳中正确的是( )
A.天然有机材料:棉花、羊毛、锦纶
B.人体必需微量元素:Ca、Fe、Zn
C.混合物:冰水混合物、大理石、石灰水
D.碱:NH3·H2O Cu(OH)2 Mg(OH)2
【答案】D
【解析】A、棉花、羊毛属于天然有机材料,锦纶属于合成纤维,属于合成材料,故A错误;B、Fe、Zn是人体必需微量元素,Ca是人体必需常量元素,故B错误;C、冰水混合物只有水一种物质,属于纯净物;大理石中含有碳酸钙及杂质,属于混合物;石灰水是氢氧化钙和水的混合物;故C错误;D、碱是指在水溶液中电离出的阴离子全部都是OH-的物质,NH3·H2O、 Cu(OH)2、Mg(OH)2都属于碱,故D正确。
故选D。
8.准确完整规范地描述实验现象,是实验达到目的的保障。下列有关实验现象的描述正确的是( )
A.甲烷在空中燃烧:发出黄色火焰,有水和二氧化碳生成
B.硫酸铜溶液与苛性钠溶液反应:有红褐色沉淀生成
C.铜与硝酸银溶液反应:有红色金属析出,溶液由无色变成蓝色
D.铁与稀硫酸反应:固体质量减少,溶液由无色变成浅绿色,有气泡冒出,反应所得溶液温度升高
【答案】D
【解析】A、甲烷燃烧,发出的是蓝色火焰,而且生成水和二氧化碳是实验结论,不是实验现象,故A错误,不符合题意;B、苛性钠为氢氧化钠,故硫酸铜溶液与氢氧化钠溶液反应生成硫酸钠和氢氧化铜蓝色沉淀,故B错误,不符合题意;C、铜与硝酸银溶液反应生成硝酸铜和银,硝酸铜为蓝色溶液,银单质为银白色金属,故现象为:有银白色金属析出,溶液由无色变成蓝色,故C错误,不符合题意;D、铁与稀硫酸反应生成硫酸亚铁和氢气,硫酸亚铁溶液为浅绿色,金属与酸的反应放热,故现象为:固体质量减少,溶液由无色变成浅绿色,有气泡冒出,反应所得溶液温度升高,故D正确,符合题意。故选:D。
9.下列现象或事实,用分子的相关知识加以解释,其中不正确的是( )
A.酒香不怕巷子深,说明分子在不断地运动
B.热胀冷缩,说明分子大小随温度改变而改变
C.5m3 石油气可以装入 0.024m3 的钢瓶中,说明分子间有间隔
D.水通电后生成氢气和氧气,说明在化学反应中分子可再分
【答案】B
【解析】A、酒香不怕巷子深,说明酒香中的分子在不断运动,该选项解释正确;B、热胀冷缩,是因为分子之间有间隔,且分子间的间隔随温度改变而改变,但分子大小不变,该选项解释不正确;C、5m3石油气可以装入 0.024m3的钢瓶中,说明分子间有间隔,且间隔随压强改变而改变,该选项解释正确;D、化学变化的实质为:分子分成原子,原子重新组合成新的分子,该选项解释正确。故选B。
10.汽车开动和人的生命活动都需要能量,能量是各种运动的量度。给汽车开动和人的生命活动提供能量的两个过程如图所示,下列分析错误的是( )
A.都通过剧烈的氧化反应释放出能量
B.都将化学能转化为其他形式的能
C.都参与自然界的碳循环和氧循环
D.都遵循能量的转化和守恒定律
【答案】A
【解析】A、汽油燃烧生成二氧化碳和水,是燃烧,属于剧烈的氧化反应,人的呼吸作用是缓慢氧化,符合题意;B、燃烧和呼吸作用都可将化学能转化为热能等其他形式的能,不符合题意;C、含碳燃烧可将氧气转化为二氧化碳,因此这两个过程都参与自然界的碳循环和氧循环,不符合题意;D、这两个反应均有新物质生成,均属于化学变化,化学变化都遵循能量的转化和守恒定律,不符合题意。故选A。
11.下列关于“物质——用途——性质"的说法正确的是( )
A.石墨——做铅笔芯——导电性 B.浓硫酸——干燥剂——脱水性
C.氧气——用于炼钢——可燃性 D.盐酸——除铁锈——酸性
【答案】D
【解析】A.石墨用于做铅笔芯,利用了石墨质软的性质,不是导电性,故选项说法错误,不符合题意;B.浓硫酸用于干燥剂,利用了浓硫酸的吸水性,不是脱水性,故选项说法错误,不符合题意;C.氧气用于炼钢,利用了氧气的助燃性,不是可燃性,故选项说法错误,不符合题意;D.盐城用于除铁锈,利用了盐酸的酸性,酸能与金属氧化物反应的性质,故选项说法正确,符合题意;故选D。
12.蓝莓富含花青素(C15H11O6)。花青素是一种水溶性色素,颜色与细胞液的酸碱性有关,酸性时为红色,碱性时为蓝色。下列有关说法正确的是( )
A.花青素由碳、氢、氧三个元素组成
B.花青素属于有机物
C.花青素中氧元素的质量分数最小
D.在稀盐酸中滴入蓝莓汁液,溶液呈蓝色
【答案】B
【解析】A、由化学式可知,花青素由C、H、O三种元素组成,元素是宏观概念,只能论种类,不能论个数,不符合题意;B、由化学式可知,花青素含碳元素,属于有机物,符合题意;C、花青素中C、H、O元素的质量比为:(12×15):11:(16×6)=180:11:96,故氢元素的质量分数最小,不符合题意;D、花青素是一种水溶性色素,颜色与细胞液的酸碱性有关,酸性时为红色,碱性时为蓝色,稀盐酸显酸性,故在稀盐酸中滴入蓝莓汁液,溶液呈红色,不符合题意。故选B。
13.化学与我们的生产生活息息相关。下列说法不正确的是( )
A.消防员用高压水枪灭火依据的灭火原理是降低可燃物的着火点
B.净水时加入活性炭可以吸附水中的色素和异味
C.鉴别聚酯纤维和羊毛可用燃烧闻气味的方法
D.稀有气体通电发出不同颜色的光,发生的是物理变化
【答案】A
【解析】A、消防员用高压水枪灭火依据的灭火原理是降低可燃物的温度至着火点以下,着火点是物质固有的性质,不能改变,选项错误;B、 活性炭有吸附性,净水时加入活性炭可以吸附水中的色素和异味 ,选项正确;C、鉴别聚酯纤维和羊毛可用燃烧闻气味的方法,有烧焦羽毛气味的是羊毛,有特殊气味的为聚酯纤维,选项正确; D、稀有气体通电发出不同颜色的光,过程中没有新的物质生成,发生的是物理变化,选项正确。故选A。
14.下列各组离子能大量共存形成无色溶液的是( )
A.K+、Na+、、Cu2+ B.Mg2+、Na+、、Cl-
C.Fe3+、Ba2+、、Cl- D.、、OH-、
【答案】B
【解析】A、溶液中含有铜离子显蓝色,该选项不符合题意;B、四种离子均为无色,且相互之间不能结合为水、气体或沉淀,则能共存,该选项符合题意;C、溶液中含有铁离子时显黄色,该选项不符合题意;D、铵根和氢氧根能结合为氨气和水,两种离子不能共存,该选项不符合题意。故选B。
15.三种固体物质A、B、C的溶解度曲线如图所示,则下列说法不正确的是( )
A.t1℃时,三种物质的溶解度大小顺序为C>B>A
B.若要将组成在b点的A溶液转变为a点的A溶液,可以采用恒温蒸发溶剂的方法
C.若A物质中混有少量的B物质,可以用降温结晶的方法提纯A
D.t3℃时,将等质量的A、B、C三种物质的饱和溶液降温至t2℃,t2℃三种溶液的溶质质量分数为B>A=C
【答案】D
【解析】A、由溶解度曲线可知,t1℃时,三种物质的溶解度大小顺序为C>B>A,选项正确;B、t3℃时,b点为A的不饱和溶液,a点为A的饱和溶液。若要将组成在b点的A溶液转变为a点的A溶液,可以采用恒温蒸发溶剂的方法,选项正确;C、A的溶解度受温度影响较大,B的溶解度受温度影响较小。故若A物质中混有少量的B物质,可以用降温结晶的方法提纯A,选项正确;D、C的溶解度随温度升高而降低,若降低温度,其会从饱和溶液变成不饱和溶液。故t3℃时,将等质量的A、B、C三种物质的饱和溶液降温至t2℃,t2℃三种溶液的溶质质量分数为B>A>C,选项错误;故选D。
16.化学学科核心素养展现了化学课程对学生发展的重要价值,下列示例说法错误的是( )
A.化学观念:碱溶液中都含有OH-,所以具有相似的化学性质
B.科学思维:酸能使紫色石蕊溶液变红,能使紫色石蕊溶液变红的一定是酸
C.科学探究与实践:将火柴梗迅速平放入蜡烛的火焰中约1s后取出,探究火焰哪层温度最高
D.科学态度与责任:可燃性气体遇明火易发生爆炸,加油站要严禁烟火
【答案】B
【解析】A、碱溶液中都含有OH-,OH-的化学性质是固定的,则碱类物质具有相似的化学性质,故选项说法正确;B、酸能使紫色石蕊溶液变红,但是能使紫色石蕊溶液变红的不一定是酸,如NH4Cl的溶液呈酸性,NH4Cl属于盐,故选项说法错误;C、将火柴梗迅速平放入蜡烛的火焰中约1s后取出,温度高的地方会先被烧焦,则观察火柴棒的烧焦程度可以探究火焰哪层温度最高,故选项说法正确;D、可燃性气体遇明火易发生爆炸,加油站空气中可燃气体浓度较高,则加油站要严禁烟火,防止发生火灾,故选项说法正确。故选B。
17.实验设计是实验探究的基本环节。下列实验设计不能达到对应实验目的的是( )
选项
实验目的
实验设计
A
鉴别NaCl溶液与CaCl2溶液
分别取少量,滴加Na2CO3溶液
B
除掉菜刀上的铁锈而不损坏菜刀
将菜刀长时间浸泡在稀盐酸中
C
除去CO2中的HCl气体
将气体通过饱和的小苏打溶液
D
鉴别化肥KCl与(NH4)2SO4
取样,分别加入熟石灰研磨
【答案】B
【解析】A、滴加Na2CO3溶液,氯化钠和碳酸钠不反应,无明显现象,氯化钙和碳酸钠生成碳酸钙白色沉淀,现象不同,可以鉴别,选项正确;B、将菜刀长时间浸泡在稀盐酸中,稀盐酸先和铁锈反应,后和铁反应,损坏菜刀,选项错误;C、将气体通过饱和的小苏打(碳酸氢钠)溶液,碳酸氢钠溶液和氯化氢生成氯化钠、二氧化碳和水,可除去氯化氢气体,选项正确;D、取样,分别加入熟石灰研磨,硫酸铵和熟石灰生成刺激性气味气体,氯化钾和熟石灰不反应,无明显变化,现象不同,可以鉴别,选项正确。故选B。
18.推理是学习化学常用的思维方法。下列推理正确的是( )
A.碱溶液显碱性,则显碱性的溶液一定是碱溶液
B.元素的种类是由质子数决定的,则质子数相同的原子一定属于同种元素
C.催化剂在反应前后质量不变,则反应前后质量不变的物质一定是催化剂
D.活泼金属加入稀盐酸能产生气体,则能与稀盐酸反应产生气体的物质一定是活泼金属
【答案】B
【解析】A、碱溶液显碱性,但显碱性的溶液不一定是碱溶液,如碳酸钠溶液显碱性,但是盐溶液,错误;
B、元素是质子数相同的一类原子的总称。所以元素的种类是由质子数决定的,质子数相同的原子一定属于同种元,正确;C、催化剂在反应前后质量不变,但反应前后质量不变的物质不一定是催化剂,也可能是不参与反应的杂质,错误;D、活泼金属加入稀盐酸能产生气体,但能与稀盐酸反应产生气体的物质不一定是活泼金属,还可能是碳酸盐,如碳酸钠和盐酸反应生成氯化钠、水和二氧化碳,错误;故选B。
19.下列曲线图与实验事实相一致的是( )
A.向一定体积HCl溶液中滴加NaOH溶液
B.等质量等浓度的两份稀硫酸中分别加入足量镁片和铝片
C.向一定量的HCl和CaCl2混合液中不断滴入Na2CO3溶液
D.向CuCl2和HCl的混合液中加入过量的Ba(OH)2溶液
【答案】D
【解析】A、向一定体积HCl溶液中滴加NaOH溶液,盐酸溶液显酸性,pH<7,氢氧化钠和盐酸反应生成氯化钠和水,随着反应的进行,pH逐渐增大,恰好完全反应时,pH=7,继续滴加氢氧化钠溶液,pH>7,不符合题意;B、等质量等浓度的两份稀硫酸中分别加入足量镁片和铝片,镁比铝活泼,反应速率快,金属过量,酸不足,故最后生成氢气的质量相同,不符合题意;C、向一定量的HCl和CaCl2混合液中不断滴入Na2CO3溶液,碳酸钠先与盐酸反应生成氯化钠、二氧化碳和水,待盐酸完全反应后,碳酸钠和氯化钙反应生成碳酸钙和氯化钠,故一开始就有气体生成,生成气体的质量逐渐增大,待盐酸完全反应后,不再变化,不符合题意;D、向CuCl2和HCl的混合液中加入过量的Ba(OH)2溶液,氢氧化钡先与盐酸反应生成氯化钡和水,待盐酸完全反应后,氯化铜和氢氧化钡反应生成氢氧化铜和氯化钡,故一开始无沉淀生成,后生成沉淀的质量逐渐增大,待完全反应后,不再变化,符合题意。故选D。
20.碳酸钠和碳酸氢钠是生活中常见的盐。已知碳酸钠很稳定,受热不易分解,碳酸氢钠受热易分解,其反应原理为:2NaHCO3Na2CO3+H2O+CO2↑。某同学进行了如下实验:将碳酸钠和碳酸氢钠的混合物13.7g充分加热至质量不再改变,冷却至室温,在向其中加入100g质量分数为7.3%的盐酸恰好完全反应。下列分析正确的是
A.原混合物中钠元素的质量为4.6g
B.整个实验过程中产生二氧化碳的质量为4.4g
C.反应后所得溶液的溶质质量分数为11.7%
D.原混合物中碳酸钠的质量为8.4g
【答案】A
【解析】解:设与100g质量分数为7.3%的盐酸的溶质氯化氢反应的碳酸钠的质量为x,生成氯化钠的质量为y,生成二氧化碳的质量为z。
A.原混合物中钠元素来自于碳酸钠和碳酸氢钠的混合物,由题干可知,碳酸氢钠受热易分解,使碳酸氢钠中钠元素完全转移到生成物碳酸钠中,因此,只要计算出与盐酸中溶质氯化氢反应的碳酸钠中钠元素质量就得到了原混合物中钠元素的质量,根据公式:可得,原混合物中钠元素的质量为:,故选项分析正确,符合题意;B.由分析可知,碳酸钠与氯化氢反应产生二氧化碳为4.4g,并不是整个实验过程中产生二氧化碳的质量,整个实验过程中产生二氧化碳的质量需要在此基础上再加上碳酸氢钠受热分解产生的二氧化碳,应该比4.4g大,故选项分析错误,不符合题意;C.由分析可知,反应后所得溶液的溶质是氯化钠,氯化钠溶液的溶质质量分数=”、“=”或“
相关试卷
这是一份化学(通用版)03(范围:初中复习) - 2023年秋季高一入学分班考试模拟卷(4份打包,原卷版+答题卡+解析版),文件包含化学通用版03-2023年秋季高一入学分班考试模拟卷解析版docx、化学通用版03-2023年秋季高一入学分班考试模拟卷考试版docx、化学通用版03-2023年秋季高一入学分班考试模拟卷答案及评分标准docx、化学通用版03-2023年秋季高一入学分班考试模拟卷答题卡docx等4份试卷配套教学资源,其中试卷共40页, 欢迎下载使用。
这是一份化学(通用版)01 (测试范围:80%初中复习+20%初高衔接)- 2023年秋季高一入学分班考试模拟卷(4份打包,原卷版+答题卡+解析版),文件包含化学全国通用版01-2023年秋季高一入学考试模拟卷解析版docx、化学全国通用版01-2023年秋季高一入学考试模拟卷考试版docx、化学全国通用版01-2023年秋季高一入学考试模拟卷答案及评分标准docx、化学全国通用版01-2023年秋季高一入学考试模拟卷答题卡docx等4份试卷配套教学资源,其中试卷共45页, 欢迎下载使用。
这是一份化学(全国通用版)2023年秋季高一入学考试模拟卷 (包含答案及评分标准),文件包含化学全国通用版01-2023年秋季高一入学考试模拟卷考试版pdf、化学全国通用版01-2023年秋季高一入学考试模拟卷答案及评分标准pdf等2份试卷配套教学资源,其中试卷共14页, 欢迎下载使用。

