专题06 乙醇、乙酸、营养物质(知识串讲+专项练习)-2023-2024学年高一化学下学期期末考点大串讲(沪科版必修第二册)
展开专题06 乙醇、乙酸、营养物质
知识梳理
知识详解
考点1 乙醇的结构与性质
1.乙醇的分子式C2H6O,结构式,结构简式为CH3CH2OH。
2.乙醇具有可燃性,在空气中燃烧产生淡蓝色火焰,同时放出大量的热,燃烧的化学方程式为
CH3CH2OH+3O22CO2+3H2O。
3.乙醇可与金属钠反应,1mol乙醇可与足量钠反应生成0.5 mol H2,反应的化学方程式为
2Na+2CH3CH2OH―→2CH3CH2ONa+H2↑。
4.将乙醇与浓硫酸混合快速加热到170℃,可生成乙烯。反应的化学方程式为:
CH3CH2OHCH2=CH2↑+H2O。
5.乙醇在加热和催化剂条件下能被空气中的氧气氧化,生成能使希夫试剂变紫红色的乙醛,反应的化学方程式为:2CH3CH2OH+O22CH3CHO+2H2O。
【典例1】乙醇分子中的各种化学键如图所示,关于乙醇在各种反应中断裂键的说法不正确的是
A.和金属钠反应时键①断裂
B.在铜催化共热下与O2反应时断裂①和③
C.乙醇与浓硫酸混合迅速加热到170℃时断裂②③
D.在空气中完全燃烧时断裂①②③④⑤
【答案】C
【解析】选项A,与钠反应的是乙醇中羟基上的氢,A说法正确。选项B,乙醇的催化氧化是先断开③处的共价键,生成偕二醇结构,再失水断开①处,B说法正确。选项C,乙醇制乙烯时,断开的是①⑤,C说法错误,C是答案。选项D,乙醇燃烧时生成CO2和H2O,①②③④⑤处的共价键都会断开,D说法正确。答案为C。
【典例2】某有机物的结构简式为下列关于该有机物的叙述中,不正确的是
A.能与金属钠发生反应并放出氢气
B.能在催化剂作用下与H2发生加成反应
C.不能使酸性KMnO4溶液褪色
D.在铜作催化剂条件下能发生催化氧化反应生成醛
【答案】C
【解析】该物质中含有碳碳双键和羟基两种官能团,兼有二者的性质。对于选项C,这两种官能团都能与酸性KMnO4溶液反应而使之褪色。
考点2 乙酸的结构和性质
1.乙酸又名醋酸,分子式为C2H4O2,是食用醋的有效成分。乙酸的结构简式为CH3COOH,其中-COOH称为羧基。
2.乙酸是具有强烈刺激性性气味的无色液体,易溶于乙醇和水。当温度低于16.7℃时,乙酸会凝结成冰状晶体,所以无水乙酸又称为冰醋酸。在冬季,实验室试剂瓶中的乙酸呈固态。
3.乙酸中的羧基在水溶液中能部分电离出氢离子,因此乙酸具有弱酸性。电离方程式为
CH3COOHCH3COO-+H+。
4.乙酸在浓硫酸存在条件下,可以与乙醇反应生成乙酸乙酯和水,这个反应属于酯化反应,反应的化学方程式为CH3COOH+CH3CH2OH CH3COOC2H5+H2O 。
【典例3】下图是某有机物分子的比例模型,灰色的是碳原子,白色的是氢原子,黑色的是氧原子。该物质不具有的性质是
A.与氢氧化钠反应 B.与稀硫酸反应
C.发生酯化反应 D.使紫色石蕊溶液变红
【答案】B
【解析】该模型表示的是乙酸,与稀硫酸是不反应的。答案为B。
【典例4】乙酸分子的结构式如图所示,下列反应及断键部位正确的是
①乙酸的电离,是①键断裂
②乙酸与乙醇发生酯化反应,是②键断裂
③在红磷存在时,Br2与CH3COOH的反应:
CH3COOH+Br2CH2Br—COOH+HBr,是③键断裂
④乙酸变成乙酸酐的反应:是①②键断裂
A.①②③ B.①②③④ C.②③④ D.①③④
【答案】B
【解析】乙酸的电离,产生H+,断①键;酯化反应中,乙酸提供—OH,断②键;取代反应时,发生在烷烃基的位置上,断③键;形成酸酐时,每两个羧基脱去一个水分子,其中一个乙酸分子断①处,另一分子断②处。四种说法都是正确的,答案为B。
考点3 酯化反应
1.酯化反应概念:酸与醇反应生成酯和水的反应。
2.酯化反应的历程是酸去羟基醇去氢。
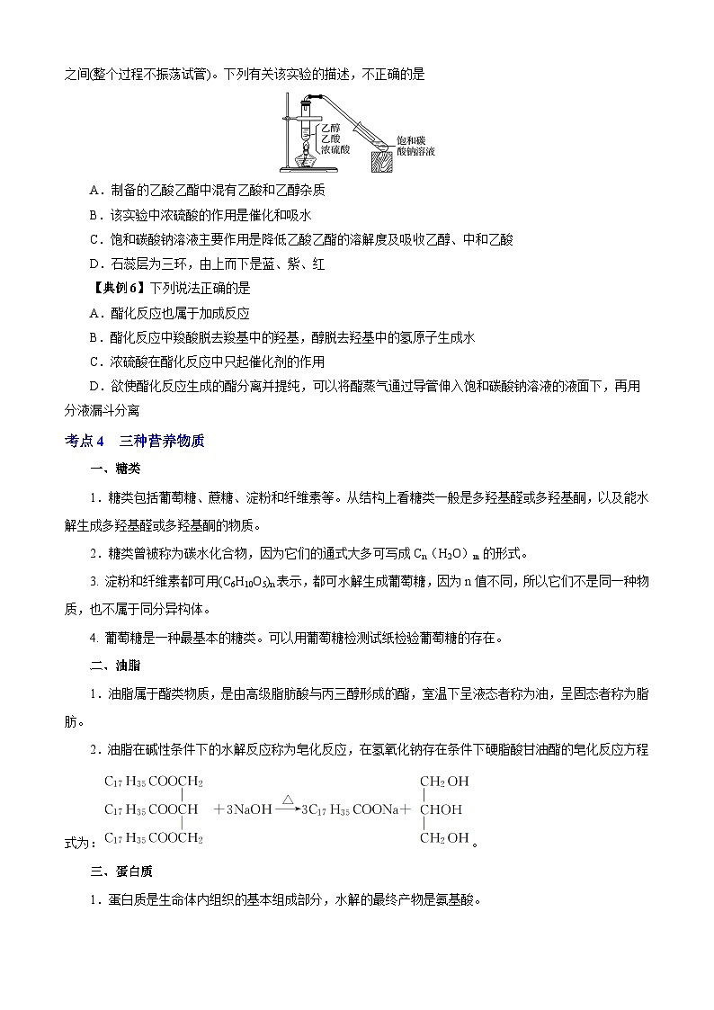
【典例5】实验室采用如图所示装置制备乙酸乙酯,实验结束后,取下盛有饱和碳酸钠溶液的试管,再沿该试管内壁缓缓加入紫色石蕊溶液1 mL,发现紫色石蕊溶液存在于饱和碳酸钠溶液层与乙酸乙酯液层之间(整个过程不振荡试管)。下列有关该实验的描述,不正确的是
A.制备的乙酸乙酯中混有乙酸和乙醇杂质
B.该实验中浓硫酸的作用是催化和吸水
C.饱和碳酸钠溶液主要作用是降低乙酸乙酯的溶解度及吸收乙醇、中和乙酸
D.石蕊层为三环,由上而下是蓝、紫、红
【答案】D
【解析】饱和碳酸钠溶液接收有机物后,再将紫色石蕊溶液小心加入后,如果不振荡,液体将分为三层,上层是有机层,含乙酸乙酯、乙酸、乙醇,使溶于其中的石蕊变红,中层为石蕊,呈紫色,下层为碳酸钠,遇石蕊溶液呈蓝色。选项D的说法是错误的,答案为D。
【典例6】下列说法正确的是
A.酯化反应也属于加成反应
B.酯化反应中羧酸脱去羧基中的羟基,醇脱去羟基中的氢原子生成水
C.浓硫酸在酯化反应中只起催化剂的作用
D.欲使酯化反应生成的酯分离并提纯,可以将酯蒸气通过导管伸入饱和碳酸钠溶液的液面下,再用分液漏斗分离
【答案】B
【解析】选项A,酯化反应属于取代反应,A错。选项B是正确的。选项C,浓硫酸在酯化反应中的作用是催化和吸水,C错。选项D,接收乙酸乙酯的导管口不能在液面下,否则可能引起倒吸,D错。答案为B。
考点4 三种营养物质
一、糖类
1.糖类包括葡萄糖、蔗糖、淀粉和纤维素等。从结构上看糖类一般是多羟基醛或多羟基酮,以及能水解生成多羟基醛或多羟基酮的物质。
2.糖类曾被称为碳水化合物,因为它们的通式大多可写成Cn(H2O)m的形式。
3. 淀粉和纤维素都可用(C6H10O5)n表示,都可水解生成葡萄糖,因为n值不同,所以它们不是同一种物质,也不属于同分异构体。
4. 葡萄糖是一种最基本的糖类。可以用葡萄糖检测试纸检验葡萄糖的存在。
二、油脂
1.油脂属于酯类物质,是由高级脂肪酸与丙三醇形成的酯,室温下呈液态者称为油,呈固态者称为脂肪。
2.油脂在碱性条件下的水解反应称为皂化反应,在氢氧化钠存在条件下硬脂酸甘油酯的皂化反应方程式为:。
三、蛋白质
1.蛋白质是生命体内组织的基本组成部分,水解的最终产物是氨基酸。
2.氨基酸可以脱水缩合发生成肽反应,两个氨基酸连接生成的产物是二肽。
3.蛋白质中加入浓的盐溶液可以发生盐析现象,但遇到重金属盐则发生变性,能使蛋白质变性的因素还有热、酸、碱、紫外线等。蛋白质和许多试剂可以发生颜色反应。
【典例7】化学在生活中有着广泛的应用,下列说法正确的是
A.利用溶解度不同,可用水鉴别乙酸和乙酸乙酯
B.根据淀粉的特性,木材纤维和土豆淀粉遇碘水均显蓝色
C.脱脂棉、滤纸、蚕丝的主要成分均为纤维素,完全水解能得到葡萄糖
D.蛋白质溶液中加入 (NH4)2SO4、CuSO4溶液均能凝结析出,加水后又能溶解
【答案】A
【解析】选项A,乙酸易溶于水,乙酸乙酯难溶于水,所以可以用水鉴别,A正确。选项B,纤维素遇碘水不显色,B错。选项C,蚕丝属于蛋白质,不是纤维素,C错。选项D,CuSO4属于重金属盐,使蛋白质变性,加水后不再溶解,D错。答案为A。
【典例8】化学与社会、生产、生活密切相关。下列说法正确的是
A.纤维素、油脂、蛋白质均是天然高分子化合物
B.“地沟油”禁止食用,但可以用来制肥皂
C.聚乙烯能使高锰酸钾溶液褪色
D.棉花、羊毛、蚕丝等天然纤维的成分都是纤维素
【答案】B
【解析】选项A,油脂不属于高分子化合物,A错。选项B,“地沟油”属于油脂,它在碱性条件下的水解能够制肥皂,B正确。选项C,聚乙烯中没有双键,不能使酸性高锰酸钾溶液褪色,C错。选项D,蚕丝属于蛋白质,不是纤维素,D错。答案为B。
专项练习
一、选择题(共20题,每小题只有一个正确答案)
1.下列方法中可以证明乙醇分子中有一个氢原子与其他氢原子不同的是
A. 1 mol乙醇完全燃烧生成3 mol水
B. 乙醇可以制饮料
C. 1 mol乙醇与足量的Na作用得0.5 mol H2
D. 1 mol乙醇可生成1 mol乙醛
【答案】C
【解析】0.5 mol H2中含1 mol H原子,说明了乙醇中有一个氢与其他氢的化学环境不同。答案为C。
2.如图是某有机物分子的球棍模型。关于该物质的说法正确的是
A.可以与醋酸发生中和反应
B.能与氢氧化钠发生取代反应
C.能使紫色石蕊溶液变红色
D.能发生催化氧化反应
【答案】D
【解析】该物质是乙醇。答案为D
3.某有机物6 g与足量Na反应,生成0.05 mol H2,该有机物可能是
A.CH3CH2OH B.CH3CH(OH)CH3 C.CH3OH D.CH3OCH2CH3
【答案】B
【解析】选项中的醇都是一元醇,要产生0.05 mol H2,需醇的物质的量为0.1 mol,所以醇的摩尔质量为60 g/mol,选项C符合,答案为C。
4.乙醇能发生如下反应:
①CH3CH2OH+3O22CO2+3H2O;
②2Cu+O22CuO,CH3CH2OH+CuOCH3CHO+H2O+Cu。
由以上反应不能得出的结论是
A.由反应①②可知,条件不同,乙醇与O2反应的产物不同
B.由反应②可知,Cu是乙醇氧化生成乙醛的催化剂
C.由反应①可知,乙醇燃烧时,碳碳键、碳氢键、氢氧键均断裂
D.由反应②可知,乙醇氧化为乙醛时,只断开氢氧键
【答案】D
【解析】由反应①可知,乙醇在氧气中燃烧生成CO2和H2O,由反应②可知,乙醇与O2在铜作催化剂的条件下生成CH3CHO和H2O,产物不同,故A正确;由反应②可知,Cu能参与反应,但反应前后质量和化学性质不变,是催化剂,故B正确;由反应①可知,乙醇燃烧时,所有的化学键——碳碳键、碳氢键、氢氧键均断裂,故C正确;由反应②可知,乙醇氧化为乙醛时,断开了氢氧键和一个碳氢键,故D错误。答案为D。
5.按下图装置,持续通入X气体,可看到a处有红色物质生成,b处变蓝,c处得到液体,X气体可能是
A.H2 B.CO和H2 C.NH3 D.CH3CH2OH(g)
【答案】D
【解析】实验中,a处有红色物质生成,说明X气体有还原性;b处变蓝,说明生成了水,则X气体中含H元素;c处得到液体,说明除水外,还有其他液体生成。结合选项,只有选项D符合,其中c处得到液体是乙醇被氧化铜氧化得到的乙醛。答案为D。
6.某有机物结构如图所示,该有机物可能具有的性质是
①能发生氧化反应 ②能使溴水褪色
③与乙酸发生酯化反应 ④与碳酸氢钠溶液反应
A.①② B.③④
C.①④ D.全部
【答案】D
【解析】该有机物含有三种官能团:碳碳双键、羧基、羟基,兼有三者的性质。答案为D。
7.下列物质的类别与所含官能团有错误的是
A.CH3COOCH3 酯类 –COOR B. 羧酸 –COOH
C. 醛类 –CHO D.CH2=CH2 烯烃 ()
【答案】C
【解析】选项C,与苯环相连的是酯基,属于酯类,不是醛类。答案为C。
8.柠檬酸可以除水垢,其分子结构如图所示:,下列说法不正确的是
A.柠檬酸可以除水垢是因为具有酸性
B.柠檬酸可以除水垢是因为分子结构中含有羧基
C.柠檬酸分子结构中含有两种官能团
D.羧基中的两个氧原子之间形成氧氧单键
【答案】D
【解析】羧基的结构为,两个氧原子之间没有化学键。答案为D。
9.将CH3COOH和H18OC2H5混合在一定条件下发生酯化反应,已知酯化反应是可逆反应,反应达到平衡后,下列说法正确的是
A.18O存在于所有物质里
B.18O仅存在于乙醇和乙酸乙酯里
C.18O仅存在于乙醇和水里
D.有的乙醇分子可能不含18O
【答案】B
【解析】酯化反应的机理是“酸脱羟基醇脱氢”,所以18O存在于乙醇和乙酸乙酯里。答案为B。
10.常温下苹果酸为白色晶体,有较强的吸湿性,易溶于水、乙醇,主要用于食品和医药行业,其结构简式如图。下列关于苹果酸的叙述正确的是
A.分子式:C4H8O5
B.含有三种官能团
C.可以与H2发生加成反应
D.既能与Na反应又能与NaOH反应
【答案】D
【解析】选项A,分子式为C4H6O5,A错。选项B,苹果酸有两种官能团:羧基和羟基,B错。选项C,羧基和羟基都不能与H2发生加成反应,C错。选项D是正确的。答案为D。
11.下图是分离乙酸乙酯、乙酸和乙醇混合物的实验操作流程图。
在上述实验过程中,所涉及的三次分离操作分别是
A.①蒸馏、②过滤、③分液 B.①分液、②蒸馏、③蒸馏
C.①蒸馏、②分液、③分液 D.①分液、②蒸馏、③结晶、过滤
【答案】B
【解析】乙酸乙酯在饱和碳酸钠溶液中溶解度很小,所以第一步用分液的方法分离出乙酸乙酯;然后得到的A中含有乙酸钠和乙醇,由于乙酸钠的沸点高,故第二步用蒸馏的方法分离出乙醇;第三步,加硫酸将乙酸钠转变为乙酸,再蒸馏得到乙酸。答案为B。
12.实验室常用乙酸与过量的乙醇在浓硫酸催化下合成乙酸乙酯。下列说法正确的是
A.该反应的类型为加成反应
B.乙酸乙酯的同分异构体共有三种
C.可用饱和的碳酸氢钠溶液鉴定体系中是否有未反应的乙酸
D.该反应为可逆反应,加大乙醇的量可提高乙酸的转化率
【答案】D
【解析】乙酸与乙醇反应生成乙酸乙酯,是酯化反应,也是取代反应,A不正确;乙酸乙酯的同分异构体中属于酯类的有甲酸丙酯、甲酸异丙酯,还有丙酸甲酯共三种,但乙酸乙酯的同分异构体不只是酯类,还可能是羧酸类等,因此同分异构体大于三种,B不正确;由于该反应需要在加热的情况下进行,本身会挥发出乙酸到饱和碳酸钠溶液中,因此不能鉴定,C不正确;该反应为可逆反应,加大乙醇的量平衡正向移动,乙酸的转化率升高,D正确。
13.广告称某种品牌的八宝粥(含桂圆、红豆、糯米等),不加糖,比加糖还甜,最适合糖尿病人食用。你认为下列判断不正确的是
A.糖尿病人应少吃含糖的食品,该八宝粥未加糖,可以放心食用
B.这个广告有误导喜爱甜食消费者的嫌疑
C.不加糖不等于没有糖,糖尿病人食用需慎重
D.不能听从厂商或广告商的宣传,应询问医生
【答案】A
【解析】对于选项A,八宝粥中的多种成分也属于糖类物质,在人体内能够水解生成葡萄糖,A的说法是不正确的。答案为A。
14.糖尿病是一种常见病,发病率有逐年增加的趋势,而且目前还没有根治的方法。下列叙述正确的是
A.正常人的尿液中不含葡萄糖,只有糖尿病人才会出现糖尿
B.人体血液中的葡萄糖含量越低越好
C.凡是有甜味的食品都含有葡萄糖
D.医疗上可以用葡萄糖检测试纸测定患者尿中葡萄糖的含量判断患者病情
【答案】D
【解析】选项A,正常人尿液中也含葡萄糖,只不过量非常少,A错。选项B,人体血液中的葡萄糖含量必须保持一定的水平才能维持体内各器官和组织的需要,过高或过低都不利于健康,B错。选项C,有甜味的不一定是葡萄糖,C错。答案为D
15.下列有关油脂的叙述中不正确的是
A.油脂没有固定的熔点和沸点,故油脂是混合物
B.油脂是由高级脂肪酸和甘油所生成的酯
C.油脂在酸性或碱性条件下,可以发生皂化反应
D.植物油可以使溴水褪色
【答案】C
【解析】对于选项C,油脂在酸性条件是水解平衡,只有在碱性条件下的水解才是皂化反应,C的说法不正确。答案为C。
16.地沟油可用于生产的生物航空燃油。能区别地沟油(加工过的餐饮废弃油)与矿物油(汽油、煤油、柴油等)的方法是
A.点燃,能燃烧的是矿物油
B.测定沸点,有固定沸点的是矿物油
C.加入水中,浮在水面上的是地沟油
D.加入足量氢氧化钠溶液共热,不分层的是地沟油
【答案】D
【解析】选项A,它们都能燃烧,A错。选项B,它们都是混合物,都没有固定沸点,B错。选项C,它们都难溶于水,且都比水轻,C错。选项D,油脂在碱性溶液中能水解,生成易溶于水的物质,而矿物油不水解,与水溶液分层,D正确。答案为D。
17.下列有关蛋白质的说法正确的是
①蛋白质、氨基酸、淀粉均属于高分子化合物 ②蛋白质是结构复杂的高分子化合物,分子中都含有C、H、O、N等元素 ③若两种二肽互为同分异构体,则二者的水解产物一定不一致 ④用甘氨酸()和丙氨酸()缩合最多可形成四种二肽
A.②④ B.②③ C.①② D.②
【答案】A
【解析】说法①中的氨基酸不属于高分子化合物,①错。说法②是正确的。说法③是错误的,如一分子甘氨酸和一分子丙氨形成的二肽有两种构成方式,但二肽水解的产生相同。说法④,它们两两缩合有四种结合方式:甘—甘,丙—丙,“甘—丙”有两种,说法②是正确的。答案为A。
18.市场上有一种加酶洗衣粉,即在洗衣粉中加入少量的碱性蛋白酶,它的催化活性很强,衣服的汗渍、血液及人体排放的蛋白质油渍遇到它,皆能水解除去,下列衣料中不能用加酶洗衣粉洗涤的是
①棉织品 ②毛织品 ③腈纶织品 ④蚕丝织品 ⑤涤纶织品 ⑥锦纶织品
A.①②③④⑤⑥ B.②④ C.③④⑤ D.③⑤⑥
【答案】B
【解析】加酶洗衣粉能使蛋白质水解,所以含有蛋白质的物品不能使用这种洗衣粉,而②④的主要成分是蛋白质,所以答案为B。
19.某糕点的营养成分如下表所示:
营养物质
蛋白质
油脂
淀粉
维生素类
碳酸钙
每100 g含有
4.8 g
20 g
40 g
1.8 g
400 mg
有关营养物质的说法正确的是
A.淀粉和纤维素属于糖类,且互为同分异构体
B.维生素是一种基本营养物质
C.淀粉、油脂、蛋白质都由碳、氢、氧三种元素组成
D.淀粉、油脂、蛋白质都为有机高分子化合物
【答案】B
【解析】淀粉和纤维素的聚合度不同,因此不互为同分异构体,A错误;维生素是一种基本营养物质,B正确;淀粉、油脂都由碳、氢、氧三种元素组成,而蛋白质至少含有碳、氢、氧、氮四种元素,C错误;油脂的相对分子质量较小,不是有机高分子化合物,D错误。答案为B。
20.核糖是合成核酸的重要原料,其结构简式为CH2OH—CHOH—CHOH—CHOH—CHO,下列关于核糖的叙述中,正确的是
A.与葡萄糖互为同分异构体 B.可以与银氨溶液作用形成银镜
C.与葡萄糖互为同系物 D.可以使石蕊试液变红
【答案】B
【解析】据核糖的结构简式可知其分子式为C5H10O5,而葡萄糖的分子式为C6H12O6,故二者既不是同分异构体,也不是同系物,A、C错误;因其分子中有—CHO,故能发生银镜反应,但无—COOH,不能使石蕊试液变红,B正确,D错误。答案为B。
二、非选择题
21.有关催化剂的催化机理等问题,可从“乙醇催化氧化实验”中得到一些认识,其实验装置如图所示。其实验操作为预先使棉花团浸透乙醇,并照图安装好装置;在铜丝的中间部分加热,片刻后开始(间歇性)鼓入空气,即可观察到明显的实验现象。
请回答下列问题:
(1)被加热的铜丝处发生反应的化学方程式为__________________________________。
(2)从A管中可观察到的实验现象是______________________________________________________。
从中可认识到在该实验过程中,催化剂参加了化学反应,还可认识到催化剂起催化作用时需要一定的________________。
(3)实验一段时间后,如果撤掉酒精灯,反应还能否继续进行?________,原受热部分的铜丝有什么现象?__________________________________________________,其原因是________________________。
【答案】(1)2CH3CH2OH+O22CH3CHO+2H2O
(2)受热部分的铜丝随间歇性地鼓入空气而交替出现变黑、变红 温度
(3)能 仍可看到原受热部分的铜丝交替出现变黑、变红的现象 醇的催化氧化反应是放热反应
22.实验室制取乙酸乙酯的主要步骤如下:
①在甲试管(如图)中加入2 mL浓硫酸、3 mL乙醇和2 mL乙酸的混合溶液。
②按图连接好装置(装置气密性良好)并加入混合液,用小火均匀地加热3~5 min。
③待试管乙收集到一定量产物后停止加热,撤出试管乙,并用力振荡,然后静置待分层。
④分离出乙酸乙酯层,洗涤、干燥。
(1)配制该混合溶液的主要操作步骤为_____________________________________________;反应中浓硫酸的作用是_____________________。
(2)试管甲中发生反应的化学方程式为________________________________________。
(3)上述实验中饱和碳酸钠溶液的作用是(填字母)______。
A.中和乙酸和乙醇
B.中和乙酸并吸收部分乙醇
C.乙酸乙酯在饱和碳酸钠溶液中的溶解度比在水中更小,有利于分层析出
D.加速酯的生成,提高其产率
(4)欲将乙试管中的物质分离开以得到乙酸乙酯,必须使用的仪器有____________;分离时,乙酸乙酯应该从仪器____________(填“下口放出”或“上口倒出”)。
【答案】(1)将浓硫酸加入乙醇中,边加边振荡,然后再加入乙酸(或先将乙醇与乙酸混合好后再加浓硫酸并在加入过程中不断振荡) 作催化剂,吸水剂
(2) CH3COOH+CH3CH2OH CH3COOC2H5+H2O
(3)BC
(4)分液漏斗 上口倒出
23.现有A、B、C、D四种烃,其球棍模型如图所示,代表H原子,代表C原子,请回答下列问题:
(1)写出D的结构简式:_______;为了鉴别C和D,可选用,_______(填试剂名称)。
(2)写出一个A与Cl2反应的化学方程式 。
(3)工业上用B与水反应可制得乙醇。
①上述反应的化学方程式为 ,反应类型为_______。
②利用下图装置(部分夹持装置略)进行乙醇的催化氧化实验来制取乙醛。甲装置常常浸在70~80°C的水浴中,目的是 ;写出乙醇催化氧化制取乙醛的化学反应方程式
。
(4)上述四种烃中在120°C、1.01×105Pa条件下,与足量的O2混合点燃,完全燃烧前后气体体积没有变化的烃是_______(填分子式)。
【答案】(1)CH3CH=CH2 溴水或酸性KMnO4溶液等
(2)CH4+Cl2CH3Cl+HCl
(3)CH2=CH2+H2OCH3CH2OH 加成反应 加快乙醇汽化的速率
2CH3CH2OH+O22CH3CHO+2H2O
(4)CH4、C2H4
【解析】根据球棍模型可判断A是甲烷,B是乙烯,C是乙烷,D是丙烯,据此解答。
(1)D是丙烯,结构简式为CH3CH=CH2;丙烯能使溴水或酸性高锰酸钾溶液褪色,因此为了鉴别C和D,可选用溴水或酸性KMnO4溶液等。
(2)甲烷与Cl2在光照条件下发生取代反应,化学方程式可以为CH4+Cl2CH3Cl+HCl。
(3)①乙烯和水反应生成乙醇,反应的化学方程式为CH2=CH2+H2OCH3CH2OH,反应类型为加成反应。②乙醇沸点低,易挥发,因此甲装置常常浸在70~80°C的水浴中,目的是加快乙醇汽化的速率;乙醇催化氧化制取乙醛的化学反应方程式为2CH3CH2OH+O22CH3CHO+2H2O。
(4)根据CnHm+()O2→nCO2+H2O(g)可知完全燃烧前后气体体积没有变化,说明1+=n+,解得m=4,所以符合条件的是甲烷和乙烯,即CH4、C2H4。
24.大豆含有大量的蛋白质和脂肪,由大豆配制出来的菜肴很多,它是人体营养中最重要的补品之一,我们几乎每天都要饮食豆制品。请回答下列问题:
(1)我们所吃的豆腐是一种________(填字母序号,下同)。
A.蛋白质凝胶 B.纯蛋白质 C.脂肪 D.淀粉
(2)我们食用的大豆,最终补充给人体的主要成分是________。
A.氨基酸 B.蛋白质 C.油脂 D.糖类
(3)天然蛋白质水解的最终产物是________,请以甘氨酸()为例,写出其生成二肽的化学方程式:________________________________________________________________________。
(4)豆油不能保存较长时间的原因主要是______________________________________。
【答案】(1)A
(2)A
(3)α氨基酸
(4)分子中含有不饱和键,易被空气中的O2氧化
专题05 饱和烃和不饱和烃(知识串讲+专项练习)-2023-2024学年高一化学下学期期末考点大串讲(沪科版必修第二册): 这是一份专题05 饱和烃和不饱和烃(知识串讲+专项练习)-2023-2024学年高一化学下学期期末考点大串讲(沪科版必修第二册),文件包含专题05饱和烃和不饱和烃知识串讲+专项练习教师版-高一化学下学期期末考点大串讲沪科版必修第二册docx、专题05饱和烃和不饱和烃知识串讲+专项练习学生版-高一化学下学期期末考点大串讲沪科版必修第二册docx等2份试卷配套教学资源,其中试卷共27页, 欢迎下载使用。
专题04 化学平衡(知识串讲+专项练习)-2023-2024学年高一化学下学期期末考点大串讲(沪科版必修第二册): 这是一份专题04 化学平衡(知识串讲+专项练习)-2023-2024学年高一化学下学期期末考点大串讲(沪科版必修第二册),文件包含专题04化学平衡知识串讲+专项练习教师版-高一化学下学期期末考点大串讲沪科版必修第二册docx、专题04化学平衡知识串讲+专项练习学生版-高一化学下学期期末考点大串讲沪科版必修第二册docx等2份试卷配套教学资源,其中试卷共27页, 欢迎下载使用。
专题03 化学反应速率(知识串讲+专项练习)-2023-2024学年高一化学下学期期末考点大串讲(沪科版必修第二册): 这是一份专题03 化学反应速率(知识串讲+专项练习)-2023-2024学年高一化学下学期期末考点大串讲(沪科版必修第二册),文件包含专题03化学反应速率知识串讲+专项练习教师版-高一化学下学期期末考点大串讲沪科版必修第二册docx、专题03化学反应速率知识串讲+专项练习学生版-高一化学下学期期末考点大串讲沪科版必修第二册docx等2份试卷配套教学资源,其中试卷共27页, 欢迎下载使用。

