2022-2023学年贵州省黔东南黄平县谷陇镇岩英小学数学三年级第二学期期末监测试题含答案
展开
这是一份2022-2023学年贵州省黔东南黄平县谷陇镇岩英小学数学三年级第二学期期末监测试题含答案,共6页。试卷主要包含了我会选,我会判断,我能填,我会计算,动手操作,我能解决下面各题等内容,欢迎下载使用。
2022-2023学年贵州省黔东南黄平县谷陇镇岩英小学数学三年级第二学期期末监测试题(时间:90分钟 分数:100分) 学校_______ 年级_______ 姓名_______ 一、我会选(把正确答案的序号填在括号里。 每题 2 分, 共 10 分)1.34×30的积是34×3的积的( )倍。A.27 B.10 C.31 D.1002.一个三位数除以4的商仍然是一个三位数,那么被除数的百位不可能是( )。A.3 B.4 C.5 D.63.在计算23×28时,可以理解为( )。①8个23的和加上2个23 ②8个23的和加上20个23 ③3个28的和加上20个28 ④30个28的和加上2个28A.①和② B.②和③ C.③和④ D.①和④4.下面说法错误的是( )。A.¥÷8=26……$,当$最大时,¥等于215。B.边长4厘米的正方形,它的周长和面积相等。C.0除以任何不是0的数,都得0。D.两位数4○乘两位数3○的积是四位数。5.□÷△=210……6,当除数最小时,□里应填( )。A.1470 B.1260 C.1476 D.1266二、我会判断。(对的打√,错的打×。每题 2 分, 共 12 分)6.用8个1平方分米的正方形拼成的图形,它们的面积都是8平方分米. (________)7.大于0.1而小于0.3的小数只有0.1. ( )8.每年的最后一个月都是30天。(________)。9.今天是9月30日,明天是国庆节。(________)10.汉字“
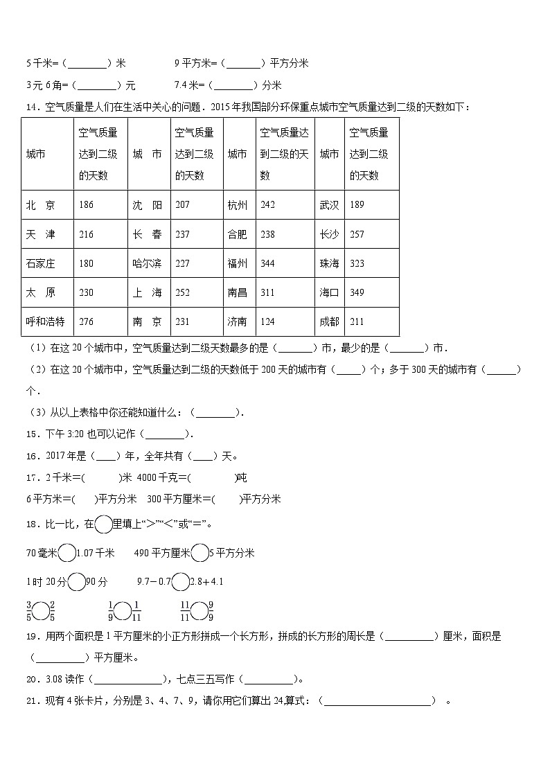
”都是轴对称图形。(________)11.周长不相等的两个长方形,它们的面积也不相等。(________)三、我能填。(每题 2 分, 共24分)12.用两个长是12cm,宽是6cm的长方形拼成一个正方形,这个正方形的周长是(______)厘米,面积是(______)平方厘米。13.8000千克=(______)吨 600平方厘米=(______)平方分米5千米=(________)米 9平方米=(_______)平方分米3元6角=(________)元 7.4米=(________)分米14.空气质量是人们在生活中关心的问题.2015年我国部分环保重点城市空气质量达到二级的天数如下:城市空气质量达到二级的天数城 市空气质量达到二级的天数城市空气质量达到二级的天数城市空气质量达到二级的天数北 京186沈 阳207杭州242武汉189天 津216长 春237合肥238长沙257石家庄180哈尔滨227福州344珠海323太 原230上 海252南昌311海口349呼和浩特276南 京231济南124成都211(1)在这20个城市中,空气质量达到二级天数最多的是(_______)市,最少的是(_______)市.(2)在这20个城市中,空气质量达到二级的天数低于200天的城市有(_____)个;多于300天的城市有(______)个.(3)从以上表格中你还能知道什么:(________).15.下午3:20也可以记作(________).16.2017年是(____)年,全年共有(____)天。17.2千米=( )米 4000千克=( )吨6平方米=( )平方分米 300平方厘米=( )平方分米18.比一比,在
里填上“>”“<”或“=”。70毫米
1.07千米 490平方厘米
5平方分米1时20分
90分 9.7-0.7
2.8+4.1![]()
![]()
![]()
![]()
![]()
![]()
19.用两个面积是1平方厘米的小正方形拼成一个长方形,拼成的长方形的周长是(__________)厘米,面积是(__________)平方厘米。20.3.08读作(______________),七点三五写作(__________)。21.现有4张卡片,分别是3、4、7、9,请你用它们算出24,算式:(______________________) 。22.3平方分米=(________)平方厘米;800平方分米=(________)平方米。23.在( )里填上合适的单位。小明身高约130(_______) 邮票的面积约4(_______)教室地面面积约60(_______) 数学课本封面面积约5(_______)四、我会计算。(每题 6 分, 共12分)24.直接写出得数.363+50= 200×60= 1.2–0.6=206×7= 420÷6= 1.6+2.3=35×20= 32×30= 0÷5=25.列竖式计算.36×27=39×40=721÷7=308÷7=
五、动手操作。(每题4分,共12分)26.连一连.
27.连一连。234÷2 576÷8 857÷6 439÷5
28.下面的图形各是从哪张纸上剪下来的?请你连一连。
六、我能解决下面各题。(每题 6 分, 共 30 分)29.一共卖了多少元。
30.一共有643盆花,能摆出5个同样的蝴蝶图案,摆每个蝴蝶图案最多用多少盆花?还剩几盆? 31.下图是植物园的公告牌.
(1)植物园每天开放多长时间?(2)育英小学3位老师带着62名同学去植物园参观,买门票要多少钱?(3)参观完植物园,他们去水上乐园划船,每条船上最多可坐6人,至少要租多少条船? 32.5箱蜜蜂一年可以酿275千克蜂蜜。照这样计算,22箱蜜蜂一年可以酿多少千克蜂蜜? 33.小红家的客
厅是边长为6米的正方形,如果用边长为3分米的地砖铺地,需要多少块方砖? 参考答案 一、我会选(把正确答案的序号填在括号里。 每题 2 分, 共 10 分)1、B2、A3、B4、B5、C 二、我会判断。(对的打√,错的打×。每题 2 分, 共 12 分)6、√7、×8、×9、√10、√11、× 三、我能填。(每题 2 分, 共24分)12、48 144 13、8 6 5000 900 3.6 74 14、海口 济南 4 4 海边城市比内陆城市空气质量要好 15、15:2016、 平 36517、2000 4 600 318、< < < > > > =19、6 2 20、三点零八 7.35 21、9×(7-4)-3=2422、300 8 23、厘米 平方厘米 平方米 平方分米 四、我会计算。(每题 6 分, 共12分)24、413,12000,0.6,1442,70,3.9,700,960,0;25、972;1560;103;44
五、动手操作。(每题4分,共12分)26、
27、
28、见详解 六、我能解决下面各题。(每题 6 分, 共 30 分)29、784元30、128盆;3盆31、 (1) 9小时(2) 733元(3) 11条船32、1210千克33、6 × 6=36(平方米)36平方米=3600平方分米3 × 3=9(平方分米)3600 ÷9=400(块)
相关试卷
这是一份贵州省黔东南黄平县谷陇镇岩英小学2022-2023学年数学三下期末检测试题含答案,共7页。
这是一份2022-2023学年贵州省黔东南黄平县谷陇镇岩英小学数学四下期末检测试题含答案,共6页。试卷主要包含了用心思考,我会选,认真辨析,我会判,仔细观察,我会填,认真细致,我会算,动手操作,我能行,生活问题,我会解等内容,欢迎下载使用。
这是一份贵州省黔东南黄平县谷陇镇岩英小学2022-2023学年五下数学期末检测试题含答案,共6页。试卷主要包含了认真填一填,是非辨一辨,细心选一选,用心算一算,操作与思考,解决问题等内容,欢迎下载使用。

