2022-2023学年稻城县数学三年级第二学期期末达标测试试题含答案
展开
这是一份2022-2023学年稻城县数学三年级第二学期期末达标测试试题含答案,共8页。试卷主要包含了认真思考,巧填空,仔细推敲,巧判断,仔细选一选,仔细计算,图形与统计,生活中的数学等内容,欢迎下载使用。
2022-2023学年稻城县数学三年级第二学期期末达标测试试题(时间:90分钟 分数:100分) 学校_______ 年级_______ 姓名_______ 一、认真思考,巧填空。(每题2分,共22分)1.用分数表示下面各图的涂色部分。
________
________
________2.今年的2月份有(_____)天,5月份有(____)天,全年一共有(_____)天.3.256÷4的商是(______)位数,256乘4的积是(______)位数。4.计算32×24时,可以这样算:先用32×_____=_____,再用32×_____=_____,最后算_____+_____=_____.5.如图,中间3个小正方形表示150,每个小正方形表示的数是一样的.下面4个小正方形表示_____.
6.在括号里填上合适的单位。茶杯高约15(________) 数学课本封面的周长约90(________)一张A4纸的面积约是6(________) 一元纸币的面积约是80(________)7.下图中一共有(__________)条线段。
8.在( )里填上适当的数6000dm2=(_________)m2 50角=(________)元 40000g=(________)kg73t=(________)kg 8分(________)秒 16dm2=(________)cm2。9.比一比。
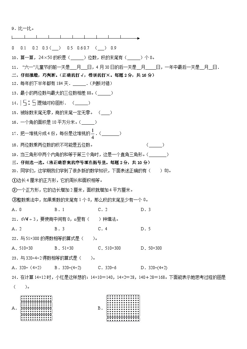
0 0.1 0.2 0.3(___) 0.5 0.6 0.7 (___) 0.910.算一算,
的积是(______)位数,积的末尾有(______)个0。11. “六一”儿童节的前一天是___月___日,4月30日的后一天是__月_____日,一年中最后一天是__月__日.二、仔细推敲,巧判断。(正确的打√,错误的打×。每题2分,共16分)12.每年的下半年都有184天.______.(判断对错)13.最小的两位数与最大的三位数相差88。(______)14.
是轴对称图形. (______)15.被除数末尾无零,商的末尾一定无零。 (____)16.一个角的面积是10平方分米。(______)17.把一堆桃分成4份,每份是这堆桃的
.(________)18.两位数乘两位数的积不可能是五位数。 (______)19.当三角形中两个内角的和等于第三个角时,这是一个直角三角形。(________)三、仔细选一选。(将正确答案的序号填在括号里。每题2分,共10分)20.同学们,这学期我们学到了很多新的数学知识,下面表述正确的有( )句。①边长4厘米的正方形,它的周长和面积相等。②一个正方形,它的边长增加2厘米,面积就增加4平方厘米。③整数乘法中,如果乘数的末尾有1个0,那么积的末尾至少有一个0。A.0 B.1 C.2 D.321.
,要使商中间有0,□里有( )种填法。A.2 B.3 C.4 D.522.与51×300的得数相等的算式是( )。A.510×30 B.51×30 C.510×300 D.50×30023.与320÷4÷2得数相等的算式是( )。A.320÷(4×2) B.320÷(4÷2) C.320÷6 D.320÷(4+2)24.在计算14×12时,小红是这样想的:14×10=140,14×2=28,140+28=168。下面能表示她思考过程的图是( )。A.
B.
C.
D.
四、仔细计算。(每题6分,共12分)25.直接写出得数。100÷4= 3.7+1.9-4= 7+0.6= 0÷8= 7.8-6.6=50×20= 125×4= 140+7÷7= 1-
=
-
=26.用竖式计算(带★要验算).24×1332×30★25×16 五、图形与统计。(每题5分,共10分)27.连一连。480÷4 318÷3 550÷5 749÷7
28.连一连。
200千克
20米
40吨
35毫米
2千克
2313千米
400克
20分米六、生活中的数学。(每题 5 分, 共 30 分)29.服装厂为学校加工一批校服,原计划每天加工36套,6天完成。实际加工8天才完成,每天加工多少套? 30.下面是明光小学2002年一年级至六年级近视眼发病情况统计表.年级一二三四五六人数5812131315(1)根据上面的统计表制作统计图.
(2)( )年级的发病人数最多,达到( )人.(3)全校的近视眼人数共多少人?(列式计算.)(4)六年级发病人数是一年级的几倍?(列式计算.) 31.甲超市
原价每箱50元,现价每箱48元,乙超市
原价每箱50元,现在买一箱送2袋。哪家超市卖得便宜一些? 32.节约用水,人人有责。
(1)一个没有关紧的水龙头一个星期约流失多少千克水?(2)据调查,一个儿童一天大约要喝2千克水。一个没有关紧的水龙头一个星期流失的水可以供几个儿童喝一天? 33.想一想,涂一涂,圈一圈,填一填。
34.甲、乙两城相距1200千米,一辆汽车7月1日早上8:00从甲城开往乙城,这辆汽车的平均速度是每小时80千米,当天晚上10:00能到达乙城吗? 参考答案 一、认真思考,巧填空。(每题2分,共22分)1、
2、29,31,13、两 四 4、20 640 4 128 640 128 768 5、16、厘米 厘米 平方分米 平方厘米 7、108、60 5 40 73000 480 1600 9、0.4 0.8 10、四 2 11、5 31 5 1 12 31 二、仔细推敲,巧判断。(正确的打√,错误的打×。每题2分,共16分)12、√13、×14、×15、×16、×17、×18、√19、√ 三、仔细选一选。(将正确答案的序号填在括号里。每题2分,共10分)20、B21、B22、A23、A24、B 四、仔细计算。(每题6分,共12分)25、25;1.6;7.6;0;1.21000;500;141;
;
26、312;960;400 五、图形与统计。(每题5分,共10分)27、见详解28、
六、生活中的数学。(每题 5 分, 共 30 分)29、27套30、(1)
(2)六 15 (3)5+8+12+13+13+15=51(人)(4)15÷5=331、乙超市32、(1)679千克;(2)339个33、
34、不能
相关试卷
这是一份甘孜藏族自治州稻城县2022-2023学年三年级数学第二学期期末质量检测试题含答案,共5页。
这是一份2022-2023学年景县数学三年级第二学期期末达标测试试题含答案,共7页。试卷主要包含了我会选,我会判断,我能填,我会计算,动手操作,我能解决下面各题等内容,欢迎下载使用。
这是一份2022-2023学年富县数学三年级第二学期期末达标检测试题含答案,共8页。试卷主要包含了我会选,我会判断,我能填,我会计算,动手操作,我能解决下面各题等内容,欢迎下载使用。

