所属成套资源:2024届高三统编版历史一轮复习试题
西汉与东汉 通史专练--2024届高三统编版(2019)历史一轮复习
展开这是一份西汉与东汉 通史专练--2024届高三统编版(2019)历史一轮复习,共9页。试卷主要包含了单选题,材料分析题等内容,欢迎下载使用。
2024届高三历史高考一轮复习通史专练——西汉与东汉
学校:___________姓名:___________班级:___________考号:___________
一、单选题(本大题共12小题)
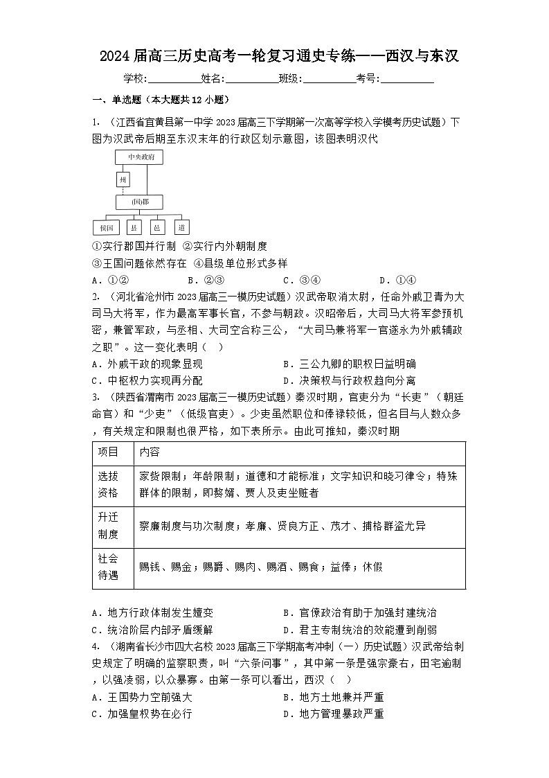
1.(江西省宜黄县第一中学2023届高三下学期第一次高等学校入学模考历史试题)下图为汉武帝后期至东汉末年的行政区划示意图,该图表明汉代
①实行郡国并行制 ②实行内外朝制度
③王国问题依然存在 ④县级单位形式多样
A.①② B.②③ C.③④ D.①④
2.(河北省沧州市2023届高三一模历史试题)汉武帝取消太尉,任命外戚卫青为大司马大将军,作为最高军事长官,不参与朝政。汉昭帝后,大司马大将军参预机密,兼管军政,与丞相、大司空合称三公,“大司马兼将军一官遂永为外戚辅政之职”。这一变化表明( )
A.外戚干政的现象显现 B.三公九卿的职权日益明确
C.中枢权力实现再分配 D.决策权与行政权趋向分离
3.(陕西省渭南市2023届高三一模历史试题)秦汉时期,官吏分为“长吏”(朝廷命官)和“少吏”(低级官吏)。少吏虽然职位和俸禄较低,但名目与人数众多,有关规定和限制也很严格,如下表所示。由此可推知,秦汉时期
项目
内容
选拔资格
家赀限制;年龄限制;道德和才能标准;文字知识和晓习律令;特殊群体的限制,即赘婿、贾人及吏坐赃者
升迁制度
察廉制度与功次制度;孝廉、贤良方正、茂才、捕格群盗尤异
社会待遇
赐钱、赐金;赐爵、赐肉、赐酒、赐食;益俸;休假
A.地方行政体制发生嬗变 B.官僚政治有助于加强封建统治
C.统治阶层内部矛盾缓解 D.君主专制统治的效能遭到削弱
4.(湖南省长沙市四大名校2023届高三下学期高考冲刺(一)历史试题)汉武帝给刺史规定了明确的监察职责,叫“六条问事”,其中第一条是强宗豪右,田宅逾制,以强凌弱,以众暴寡。由第一条可以看出,西汉( )
A.王国势力空前强大 B.地方土地兼并严重
C.加强皇权势在必行 D.地方管理暴政严重
5.(江西省宜黄县第一中学2023届高三下学期第一次高等学校入学模考历史试题)汉武帝时期,改变了过去郡国贡献各自为政的办法,统一派遣官吏将所要征收的贡赋,折成当地出产丰饶的土特产品收上来,一部分运往京师供应朝廷,另一部分像商贾那样运往需要这些物品的地区转手获利。这一措施
A.体现了政府的抑商政策 B.改变了政府税收的主要来源
C.解决了封国对中央的威胁 D.抬高了部分地区的商品价格
6.(江苏省南京师范大学附属中学2023届高三一模历史试题)如图为汉代画像砖图“二桃杀三士”,齐景公与晏婴合谋,馈二桃于公孙接、田开疆和古冶子三人,由他们“计功而食桃”。三人述说了各自的功绩,公孙接、田开疆听了古冶子的事迹,认为“取桃不让,是贪也,然而不死,无勇也”,遂拔剑自刎。古冶子耻于自己的言行,自认不仁、不义,也拔剑自刎了。据此可知,该画像砖
A.反映出汉代思想文化多元化 B.有利于推动儒学的社会教化
C.是研究秦汉历史的二手史料 D.再现了齐国尚武的社会风貌
7.(浙江省金丽衢十二校2023届高三上学期第一次联考(一模)历史试题)广义的丝绸之路指从上古开始陆续形成的,遍及欧亚大陆甚至包括北非和东非在内的长途商业贸易和文化交流线路的总称。有关丝绸之路的史实对应不准确的是:( )
A.草原丝绸之路:匈奴、突厥等游牧民族的西迁,很多是沿着这条商路进行的
B.海上丝绸之路:宋元时期,广州、泉州、明州等沿海口岸,成为重要的交通枢纽
C.陆上丝绸之路:魏晋以后,受割据、战乱等影响,在东西交通中的重要性渐趋下降
D.西南丝绸之路:在沟通古代中国西南地区与东南亚、南亚的联系上,长期发挥着重要作用
8.(河北省秦皇岛市青龙县实验中学2023届高三上学期开学考试历史试题)妖言容易引发损害国家统治稳定的叛乱,因而备受统治者重视。秦代存在“行沃(同妖)律”甚至不惜兴起大狱,汉文帝废除诽谤妖盲之法,东汉统治者曾多次针对妖言案颁布赦令。这一变化反映了汉代
A.国家统治坚持以妖言人罪 B.全面废除关于妖言的法律
C.统治者反省和慎重的态度 D.政治制度受到鬼神论影响
9.(重庆市2023届高三一模历史试题(主城区))范晔认为:“东京皇统屡绝,权归女主,外立者四帝,临朝者六后,莫不定策帷帟,委事父兄,贪孩童以久其政,抑明贤以专其威。”导致这一现象的根源在于( )
A.君主权力高度集中 B.外戚宦官轮流专权
C.地方豪强势力强大 D.自然经济的脆弱性
10.(四川省乐山市2023届高三一模历史试题)司马光从《汉武故事》和《赵飞燕外传》这样的小说家言中择取材料,经过苦心编排,塑造出汉武帝晚年迁善改过的历史形象。由此可见,司马光历史编撰的目的是( )
A.巩固儒学,捍卫道统 B.以古喻今,服务政治
C.辨析真伪,尊重史实 D.以史为鉴,推动变法
11.(四川省南充市2023届高三一模历史试题)西汉时期对开发边疆的移民,大司农会组织农耕并提供补给,政府还实行假民公田和赋民公田等制度。到东汉,大司农将发展农业的主动权交给了地方政府,豪族在开发农业中扮演了重要角色,大批流民和欲求保护的自耕农纷纷投靠豪强地主。这一变化( )
A.改变了传统“重本轻末”思想 B.推动土地兼并现象的出现
C.加速农民人身依附关系的发展 D.弱化了对地方政府的控制
12.(湖南省长沙市湖南师大附中2023届高三一模历史试题)据考古研究,西汉初年的王侯墓沿袭了战国墓制,坟丘高大,棺椁多重,以铜陶器陪葬。文景之后的墓中开始出现府邸建筑,还有丝织品、金银玉器、车马炊具等。这体现了( )
A.封建礼教严密 B.地方势力发展 C.社会生产恢复 D.奢靡之风盛行
二、材料分析题(本大题共2小题)
13.(江苏省连云港市2023届高三一模历史试题)阅读材料,完成下列要求。
公元前2世纪里19个侯国的人口增长(部分)
侯国
所在郡国
初封时户数
国除时户数
年代(公元前)
年增长率(%)
人口密度(人数/平方公里)
今地(摘者注)
魏其
琅琊
1000
3000
201—154
2.4
45.9
山东青岛
绛阳
济南
740
1500
201—153
1.5
87.5
山东济南
酂
沛
8000
26000
201—152
1.6
5.5
安徽淮北
成
涿
2500
5600
201—151
1.6
48.8
北京
曲周
广平
4000
9300
201—148
2.8
177.4
河北曲周
柳丘
勃海
1000
3000
201—143
1.9
35.4
河北黄骅
——许倬云《汉代农业:早期中国农业经济的形成》
(1)提取表中信息,说明其对研究西汉历史的史料价值。
(2)据表格资料来源,归纳形成表格研究成果的方法。
14.(广东省广州市2023届高三一模历史试题(B卷))阅读材料并结合所学知识,完成下列要求。
【材料】
材料一 西周墓葬,在考古发掘中多有发现。每个宗族都有一块公共墓地,宗族内的家族又有相对集中的墓地区。与商代相比,周代人殉呈现逐渐减少的趋势。随葬品中的铜礼器组合发生了重大变化,食器增多,酒器相对减少。最常见的礼器有鼎、簋、盘、匜、壶等,形成了以鼎、簋配套组合的定制,分为5个等级。这类墓葬主要分布在陕西西安、河南洛阳、甘肃灵台、江苏丹徒和安徽屯溪等地区,对于研究西周时代的葬俗具有重要作用。
——摘编自吴存浩《西周时代葬俗试论》等
材料二 据考古发现,汉墓中大量使用画像石和画像砖是从汉武帝时期开始的。画像石(砖)上常见牛耕、嘉禾、狩猎、放牧、楼阁建筑、人物、车马行列、舞乐百戏、祥鸟瑞兽、天文星象、历史故事等图案。许多画像墓是气势宏伟的多室大墓,墓葬形制结构复杂,墓主多为官僚和地主。墓内随葬品往往有大量钱币和陶器,其中陶器多为鼎、壶、瓮、仓房、厕所、灶、炉、磨、牛、猪、狗等。
——摘编自安金槐《中国考古》
【问题】
(1)概述材料一西周墓葬所反映的社会状况。
(2)分析材料二汉代厚葬文化形成的时代背景。
(3)综合上述材料,分析墓葬考古的意义。
参考答案
1.【答案】D
【详解】根据材料,从示意图中“侯国”的存在说明实行郡国并行制;从示意图反映的郡以下有侯国、县、邑、道,说明当时县级单位形式多样。①④说法合适,D项正确;②内外朝制度是中央行政制度,排除A项;从示意图反映的王国降为侯国接受郡的管辖可以看出,王国问题得到解决,③说法错误,排除B项;③王国问题在汉武帝时期已经解决,排除C项。故选D项。
2.【答案】C
【详解】西汉前期,太尉作为最高军事长官执掌重要兵权,丞相辅助皇帝处理政务;汉武帝任命外戚为大司马大将军,由其执掌兵权,此后又赋予大将军参与朝政的权力;综上,太尉和丞相的职权向外戚出任的内朝官员转移,西汉中枢权力实现再分配,C项正确;外戚干政汉初就出现,排除A项;材料没有涉及三公九卿职权的变化,排除B项;决策权在皇帝,行政权在丞相,从秦朝三公九卿制开始就是分离的,并不是汉代才有,排除D项。故选C项。
3.【答案】B
【详解】本题考查秦汉时期的官僚政治。材料主要体现了秦汉时期“少吏”在选拔资格、升迁制度、社会待遇等方面的规定,由此可推知秦汉时期官僚政治有助于加强封建统治,B项正确;材料无法体现地方行政体制发生嬗变,排除A项;材料没有相关统治阶层内部矛盾的信息,排除C项;根据材料信息可知,“少吏”制度提高了君主专制统治的效能,排除D项。故选B项。
4.【答案】B
【详解】本题是单类型单项选择题。据本题主题干的设问词,可知这是推断题。据本题时间信息可知准确时空是:古代西汉(中国)。根据所学可知,西汉经过七八十年的休养生息,经济得到了发展,但同时导致了土地加快集中,出现了严重的土地兼并现象,汉武帝为了打击土地兼并,明确刺史监察职责之一:豪强地主,土地太多,仗势做恶,应予以打击限制,B项正确;“六条问事”中第一条针对强宗豪右,不是针对王国势力,排除A项;这是加强对地方统治,加强了中央集权,排除C项;土地兼并是封建经济发展的结果,与暴政无关,排除D项。故选B项。
5.【答案】A
【详解】“另一部分像商贾那样运往需要这些物品的地区转手获利”等字眼足以证明汉政府是在抑制私商而发展官商,这是汉政府的抑商政策的具体体现,选A是符合题意的,正确;税收的主要来源未改变,只是改变税收的征收方式而已,选项B不符合题意,排除;这一措施和解决封国对中央的威胁无关联,选项C不符合题意,排除;选项D在材料中并没有明确的表述,不符合题意,排除;故本题选A。
6.【答案】B
【详解】根据材料可知,画像砖中的人物舍生取义、勇于赴死、重仁义等行为,有利于推动儒学的社会教化,B项正确;材料主要信息是儒家思想价值观的影响,得不出汉代思想文化多元化,排除A项;材料是汉代画像砖记述春秋战国时期的历史典故,没有秦朝史料,排除C项;“二桃杀三士”中的“杀”不是勇武相斗,而是从儒家理念分析自己的行为,最终在价值观的影响下自杀而亡,这不是“尚武”,排除D项。故选B项。
7.【答案】C
【详解】根据所学可知,陆上丝绸之路在魏晋以后,受割据、战乱等影响,在东西交通中的重要性渐趋暂时下降,隋唐时期又进入辉煌时期,选项错误,符合题意,C项正确;结合所学可知匈奴、突厥等游牧民族的西迁,很多是沿着草原丝绸之路进行的,正确,不符合题意,排除A项;宋元时期,海上丝绸之路兴盛,广州、泉州、明州等沿海口岸,成为重要的交通枢纽,正确,不符合题意,排除B项;根据所学可知西南丝绸之路在沟通古代中国西南地区与东南亚、南亚的联系上,长期发挥着重要作用,正确,不符合题意,排除D项。故选C项。
8.【答案】C
【详解】根据材料“妖言容易引发损害国家统治稳定的叛乱,因而备受统治者重视”说明统治者对妖言的重视态度,秦到东汉对妖言的治理政策不同,说明妖言对国家秩序稳定和统治有重要影响引起了统治者的重视和反思,C项正确;A项与汉代政策不符,排除A项;全面废除不符合题意,排除B项;题干中不涉及政治制度,排除D项。故选C项。
9.【答案】A
【详解】根据题干论述在东汉外戚专权频繁发生,根据所学知识可知外戚专权出现的根本原因是君主专制制度,只要得到皇帝一人的信任或控制一人就可以达到专权的目的,A项正确;外戚宦官轮流专权是东汉时期的政治现象,并非根源,排除B项;外戚专权威胁君主专制,地方豪强威胁中央集权,两者不同,排除C项;题干并未体现自然经济的脆弱性,排除D项。故选A项。
10.【答案】B
【详解】根据材料“司马光从《汉武故事》和《赵飞燕外传》这样的小说家言中择取材料,经过苦心编排,塑造出汉武帝晚年迁善改过的历史形象。”可知,司马光从《汉武故事》和《赵飞燕外传》这样的小说家言中择取材料,苦心编排,塑造出汉武帝晚年迁善改过的历史形象,其目的是用苦心编排的汉武帝形象来为其政治目的服务,即以古喻今,服务政治,B项正确;巩固儒学,捍卫道统,与材料主旨不符,排除A项;辨析真伪,尊重史实,与材料苦心编排信息不符,排除C项;以史为鉴,推动变法,司马光是不是改革派,排除D项。故选B项。
11.【答案】C
【详解】根据材料信息并结合所学知识可知,材料强调西汉时大司农会组织农耕并提供补给到东汉时,大司农将发展农业的主动权交给了地方政府,豪族在开发农业中扮演了重要角色,推动豪强势力的发展,大批流民和自耕农纷纷投靠豪强地主,从而加速农民人身依附关系的发展,C项正确;重农抑商政策一直是封建社会的基本经济政策,排除A项;材料行为会导致土地兼并现象加重,排除B项;弱化了对地方政府的控制与材料主旨无关,排除D项。故选C项。
12.【答案】C
【详解】墓葬内容发生的变化反映了墓主人生前生活水平以及社会的经济发展状况,C项正确;材料无法反映封建礼教和地方势力发展的信息,排除AB项;材料无法反映奢靡之风盛行,排除D项。故选C项。
13.【答案】(1)
信息
价值
据“侯国”“郡国”“年代”信息
可用来研究西汉初期实行的郡国并行制
有助于研究政治经济的互动关系。
据“侯国”“今地”信息
可用来研究汉初封国的地域分布问题
据“侯国”“初封时户数”“国除时户数”“年增长率”信息
1.可用来研究西汉前期的削藩问题;
2.可用来研究西汉前期经济的恢复与发展情况
据“侯国”“今地”“人口密度”信息
可用来研究西汉前期人口分布的情况
提取信息必须和史料价值匹配
(2)搜集史料;整理史料,区分一手和二手史料;辨析史料;借鉴他人研究成果;运用内推法、分析法、综合法、计量史学方法等进行研究。
【详解】(1)信息和价值:根据表格中的“侯国”“郡国”“年代”信息,可用来研究西汉初期实行的郡国并行制;根据表格中的“侯国”“今地”信息,可用来研究汉初封国的地域分布问题;根据“侯国”“初封时户数”“国除时户数”“年增长率”信息,可用来研究西汉前期的削藩问题及西汉前期经济的恢复与发展情况;根据表格中的“侯国”“今地”“人口密度”信息,可用来研究西汉前期人口分布的情况。
(2)方法:结合所学可知,在对史料的研究过程中,先搜集史料在对史料进行整理,区分一手和二手史料;接着对史料进行辨析;借鉴他人的研究成果;运用内推法、分析法、综合法、计量史学方法等进行研究。
14.【答案】(1)西周宗族观念的加强;统治者奉行敬天保民思想;文化扩展到江苏安徽等地区。
西周实行贵族等级分封制,逐步建立礼乐制度。西周青铜铸造业的发展。
(2)社会经济走向繁荣;汉代推行察举制度,将“孝廉”作为选拔任用官吏的重要标准;儒学成为社会主流意识形态,重视“忠孝”;豪强地主势力发展迅速;道教的形成和发展。
(3)墓葬考古有利于延伸历史脉络,增强历史信度,丰富历史内涵,活化历史场景。(其他如有助于考查社会变迁等,言之成理皆可)
【详解】(1)根据材料一“每个宗族都有一块公共墓地,宗族内的家族又有相对集中的墓地区”可得出,西周宗族观念的加强;根据材料一“周代人殉呈现逐渐减少的趋势”可得出,统治者奉行敬天保民思想;根据材料一“这类墓葬主要分布在陕西西安、河南洛阳、甘肃灵台、江苏丹徒和安徽屯溪等地区”可得出,文化扩展到江苏安徽等地区;根据材料一“最常见的礼器有鼎、簋、盘、匜、壶等”可得出,西周实行贵族等级分封制,逐步建立礼乐制度;根据材料一“随葬品中的铜礼器组合发生了重大变化”可得出,西周青铜铸造业的发展。
(2)根据材料二“墓内随葬品往往有大量钱币和陶器”可得出,社会经济走向繁荣;结合所学可得出,汉代推行察举制度,将“孝廉”作为选拔任用官吏的重要标准;儒学成为社会主流意识形态,重视“忠孝”;根据材料二“墓主多为官僚和地主”可得出,豪强地主势力发展迅速;结合所学可得出,道教的形成和发展。
(3)根据材料“对于研究西周时代的葬俗具有重要作用。”、“汉墓中大量使用画像石和画像砖是从汉武帝时期开始的”并结合所学可得出,墓葬考古有利于延伸历史脉络,增强历史信度,丰富历史内涵,活化历史场景。
相关试卷
这是一份三国至隋唐的文化 通史专练 --2024届高三历史一轮复习,共9页。
这是一份三国两晋南北朝 通史专练--2024届高三统编版历史一轮复习,共8页。
这是一份辽宋夏金元的统治 通史专练 --2024届高三历史一轮复习,共9页。

