山东省枣庄市峄城区2022-2023学年八年级下学期期末道德与法治试卷(含答案)
展开山东省枣庄市峄城区2023-2024学年八年级上学期期末道德与法治试题: 这是一份山东省枣庄市峄城区2023-2024学年八年级上学期期末道德与法治试题,共11页。试卷主要包含了答题前将密封线内的项目写清楚, 图中的寓意警示青少年要等内容,欢迎下载使用。
2022-2023学年山东省枣庄市峄城区八年级(下)期末道德与法治试卷(含解析): 这是一份2022-2023学年山东省枣庄市峄城区八年级(下)期末道德与法治试卷(含解析),共14页。
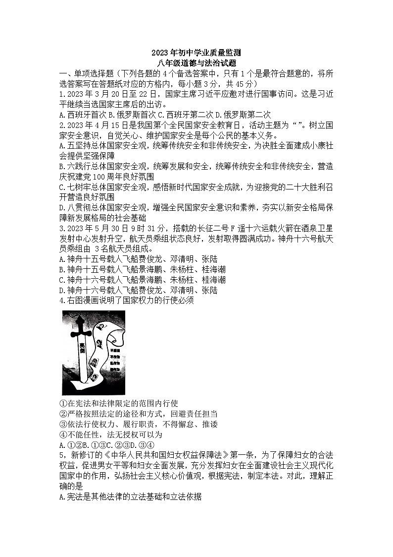
山东省枣庄市峄城区2022-2023学年八年级下学期期末道德与法治试卷(含答案): 这是一份山东省枣庄市峄城区2022-2023学年八年级下学期期末道德与法治试卷(含答案),共18页。试卷主要包含了单项选择题等内容,欢迎下载使用。

