浙江省宁波市余姚市三年(2020-2022)九年级上学期期末科学试题汇编-填空题
展开浙江省宁波市余姚市三年(2020-2022)九年级上学期期末科学试题汇编-填空题
一.物质的组成成分以及含量的探究(共1小题)
1.(2022秋•余姚市期末)为了确定某含杂质的硝酸钠溶液中所含杂质的成分,某同学设计了如下实验。请回答下列问题:
(1)I,Ⅱ为 操作。
(2)经分析,原溶液中的杂质可能由一种或几种物质组成。杂质的成分可能是:
①若原溶液中的杂质由一种物质组成,则该杂质是 ;(填物质的名称)
②若原溶液中的杂质由两种物质组成,则该杂质的成分组成可能有 种情况。
二.探究影响动能的因素(共1小题)
2.(2022秋•余姚市期末)如图,某实验小组在“探究物体的动能跟哪些因素有关“的实验中,让小球从同一斜面某处由静止释放,撞击同一水平面上的同一木块,木块移动一段距离后停止。
(1)实验中,探究的动能是指 。(填字母)
A.小球在斜面上的动能
B.小球撞击木块时的动能
C.小球撞击木块后的动能
D.木块被小球撞击的动能
(2)比较 两次实验,得出的结论是:质量相同的物体,速度越大,动能越大。
三.探究杠杆的平衡条件(共1小题)
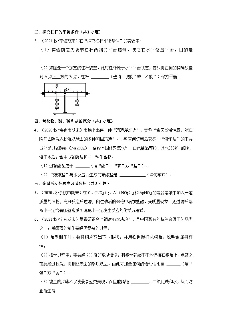
3.(2021秋•宁波期末)在“探究杠杆平衡条件”的实验中:
(1)实验前应先调节杠杆两端的平衡螺母,使之在水平位置平衡,目的是 。
(2)如图是一个加宽的杠杆装置,此时杠杆处于水平平衡状态,若只将左侧的钩码改挂到A点正上方的B点,杠杆 (选填“仍能”或“不能”)保持平衡。
四.氧化物、酸、碱和盐的概念(共1小题)
4.(2020秋•余姚市期末)市场上出售一种“污渍爆炸盐”,宣称“含天然活性氧,能在瞬间去除洗衣粉难以除去的多种顽固污渍”。小科查阅资料后获悉:“爆炸盐”的主要成分是过碳酸钠(Na2CO4),俗称“固体双氧水”,白色结晶颗粒,其水溶液呈碱性,溶于水后,会生成碳酸盐和另一种化合物。
(1)过碳酸钠属于 (填“酸”、“碱”或“盐”)。
(2)“爆炸盐”与水反应后生成的碳酸盐是 (填化学式)。
五.金属活动性顺序及其应用(共3小题)
5.(2020秋•余姚市期末)在Cu(NO3)2、Al(NO3)3和AgNO3的混合溶液中加入一定质量的锌粉,充分反应后过滤,向过滤后的溶液中滴加盐酸,无明显现象。则过滤后溶液中一定含有哪些溶质?请写出一定发生反应的化学方程式。
6.(2021秋•宁波期末)景泰蓝正名“铜眙掐丝珐琅”,是中国著名的特种金属工艺品类之一。景泰蓝的制作要经历复杂的过程:
(1)胎型制作时,要将铜片剪出不同形状,并用铁锤敲打成铜胎,说明金属具有 性。
(2)掐丝过程中,需要经900度的高温焙烧,将铜丝花纹牢牢地焊接在铜胎上;点蓝之前要经过酸洗,将铜丝表面的杂质洗去,由此可知金属铜的活动性比氢 (填“强”或“弱”)。
(3)镀金的步骤不仅使景泰蓝更美观,而且能隔绝 、二氧化碳和水,从而防止铜生锈。
7.(2021秋•宁波期末)向一定质量的Mg(NO3)2和Cu(NO3)2混合溶液中加入a克锌粉和铁粉的混合物,充分反应后过滤,得到不饱和的滤液和滤渣,将滤渣洗涤、干燥后再称量,发现质量仍为a克。则滤液中一定含有的溶质是 ;若忽略操作中的溶液损失,滤液中溶质的质量 (填“大于”、“小于”或“等于”)原混合溶液中溶质的质量。
六.物质的鉴别、推断(共3小题)
8.(2020秋•余姚市期末)为了帮助同学们学好化学知识,科学老师制作了一副“化学扑克”,牌面上写有一种常见无机物质。玩法如下:不限人数,上家出牌下家跟牌,下家牌面上的物质必须能与上家牌面上的物质发生反应,否则轮空,谁先出完,谁就是赢家。如图是某次牌局的最后一轮,桌面上是一张标有“硫酸”的牌甲,a、b、c、d分别是四位玩家手中的最后一张牌。
(1)如果本局每一位玩家的牌都能出掉,则四位玩家的出牌顺序为(填标号): 。
(2)在四位玩家都能出掉牌的情况下,写出第三、第四位出牌时发生的化学反应方程式: 。
9.(2021秋•宁波期末)小科在下五子棋时受到启发,设计了一款“物质推断”版的五子棋,游戏规则为:在同一条直线上的相邻物质之间能够发生化学反应(如图)。现假设这五种物质分别是盐酸、氢氧化钡、碳酸钠、二氧化碳和金属铁,请回答下列问题:
(1)写出上述物质中发生置换反应的化学方程式: 。
(2)C处的物质是 (填化学式)。
10.(2020秋•余姚市期末)A、B、C为初中科学常见的三种无机物,它们之间有如图所示的转化关系(“→”表示某一种物质经一步反应可转化为另一种物质,部分反应物、生成物及反应条件已略去)。请回答:
(1)若C是气体,它能使带火星的木条复燃,A、B所属的物质类别和组成元素都相同,则A→B的化学方程式为 。
(2)若A为光合作用的原料之一,A与B属于不同物质类别,B和C属于同种物质类别,A、B、C三种物质中都含有相同的两种元素,则C可能的物质类别是 。(填字母代号)
A.酸
B.碱
C.盐
D.氧化物
七.酸碱指示剂及其性质(共1小题)
11.(2022秋•余姚市期末)某植物花瓣 X 汁液呈紫色,分别滴加到盛有下列溶液的试管中有如下现象:
溶液名称
白醋
稀盐酸
氯化钠溶液
蒸馏水
石灰水
氢氧化钾溶液
X汁液
红色
红色
紫色
紫色
绿色
绿色
(1)据上表推测,X 汁液 (填能或不能)做酸碱指示剂。
(2)将 X 汁液滴入某溶液中呈绿色,则该溶液 pH (填>、<或=)7。
八.酸碱盐的应用(共1小题)
12.(2020秋•余姚市期末)根据下列物质的某些用途,写出相应物质的化学式:
(1)人体胃液中的一种酸 。
(2)用于建筑材料的一种碱
(3)可作防腐剂和调味剂的一种盐 。
九.常见物质的俗名(共1小题)
13.(2022秋•余姚市期末)小明给硫酸、盐酸、氢氧化钠、氯化钠四种物质制作了一个二歧分类检索如下:
1a能与铁反应....................2
1b不能与铁反应......................3
2a加入氯化钡溶液,产生白色沉淀........A
2b加入氯化钡溶液,无明显现象...........B
3a滴加酚酞试剂,溶液变红...............C
3b滴加酚酞试剂,溶液不变色.............D
(1)C的俗称是 。
(2)写出D在生活中的一种用途 。
一十.书写化学方程式、文字表达式、电离方程式(共1小题)
14.(2022秋•余姚市期末)天舟五号货运飞船搭载中国首台空间应用燃料电池,计划开展燃料电池空间在轨试验。氢燃料电池的工作原理是将氢气送到燃料电池中,经过催化剂的作用,通过质子交换膜,再与氧气反应,同时产生电流。
(1)请写出氢燃料电池工作原理示意图中反应的化学方程式: 。
(2)氢气作燃料的优点是 。
一十一.家庭电路的连接(共1小题)
15.(2021秋•宁波期末)对于家庭中所使用的电器,无论是其电路还是电器本身,都有着安全使用的要求。
(1)图甲为某用电器的插头,在出厂时,若检测到插头中间的金属脚A未与 相连,则该用电器为不合格产品。
(2)图乙中,闭合开关S,灯泡发光;将一电饭煲插头插入三孔插座后,闭合电饭煲开关,发现灯泡突然熄灭,同时电饭煲也不工作。则下列叙述一定不正确的是 。(选填字母代号)
A.上述故障可能是电路过载致使保险丝熔断造成的
B.若用测电笔检测B、C、D各点,氖管都不发光
C.若将电饭煲开关断开,灯泡重新发光
一十二.电磁感应(共1小题)
16.(2021秋•宁波期末)电动汽车节能环保,越来越受老百姓青睐。最近,某科技公司自主研发电动汽车智能无线充电系统(如图所示)。
(1)该系统有一个受电线圈(在车底),一个供电线圈(在地面),当电动汽车驶到供电线圈装置上,受电线圈即可感应出电流对电池进行充电,此过程应用了 原理。
(2)该公司率先推出了30kW大功率充电,一辆搭载45kW•h电量(电能容量)的电动汽车在理论上 小时就可以充满。
一十三.磁场对通电导线的作用(共1小题)
17.(2022秋•余姚市期末)课堂上,老师做了如图所示的演示实验,给直导线(铝棒)通电,观察到直导线运动起来。
(1)实验现象说明 对放入其中的通电导体有力的作用,电动机就是利用这种现象制成的。
(2)将磁极上下对调,观察直导线的运动情况,这样操作是为了研究通电导体在磁场中受力的方向与 。
一十四.动能与势能的相互转化(共1小题)
18.(2020秋•余姚市期末)滑板(如图甲)运动惊险刺激,深受青少年喜欢。如图乙为滑板运动场地,图丙为简化示意图。一爱好者从图丙所示的弧形轨道A点由静止开始自由滑下,因场地粗糙仅能滑至B点,由B点返回后,仅能滑到C点,已知A、B间的高度差为h1,B、C间的高度差为h2。
(1)滑板在运行过程中,克服阻力做功,机械能转化为 能。
(2)当爱好者第一次经由C点、B点、再滑回至D点的过程中,速度在不断地变化。已知C、D两处等高,试比较爱好者在C、D两点处速度的大小:vc vd(填“>”、“=”或“<”)。
(3)根据学过的知识还可推算出h1 h2(填“>”、“=”或“<”)。
一十五.功的大小比较(共1小题)
19.(2021秋•宁波期末)如图所示,在粗糙程度相同的水平面上,先用拉力F1将物体从A拉到O,物体到达O点时马上改用拉力F2将物体从O拉到C,其中LAO=LOB,用频闪相机每隔相同时间拍下物体的位置(用虚线框表示),若拉力F1在AO段所做的功为W1,消耗的功率为P1,拉力F2在OB段所做的功为W2,消耗的功率为P2,则W1 W2,P1 P2。(均选填“>”、“<”或“=”)
一十六.杠杆的平衡条件(共1小题)
20.(2022秋•余姚市期末)如图是某老师的一个自制教具,在转轴O点上套有半径大小为R的圆形纸板,纸板圆心也在O点。将钩码挂在杠杆的C点,在杠杆A、B两点先后施加与纸板边缘相切的拉力FA、FB,都能使杠杆在水平位置平衡。杠杆平衡时,拉力FB的力臂大小为 ,拉力FA FB(填“>”、“=”或“<”)。
一十七.定滑轮及其工作特点(共1小题)
21.(2020秋•余姚市期末)小科利用如图装置探究定滑轮的特点。
(1)实验前,弹簧测力计已经在竖直方向上调零(如图甲)。实验过程中不再进行调零,则进行图乙操作时,测得绳子自由端的拉力大小 绳子自由端实际拉力(填“>”、“<”或“=”)。
(2)本探究活动需要进行多次实验,下列多次实验的方案合理的是 。
方案一:相同数量钩码,多次测量求平均值。
方案二:不同数量钩码,各测一组数据。
一十八.电功与电能(共1小题)
22.(2022秋•余姚市期末)密闭的房间里有一台规格为“220V 800W”的取暖器,闭合开关使其正常工作30分钟,
(1)该取暖器消耗的电能为 焦耳;
(2)若房间里空气质量为45千克,取暖器放出热量的15%被空气吸收,则这段时间房间里空气温度升高了 ℃(数字准确到小数点后一位)。[空气的比热为1000J/(kg•℃)]
一十九.电功率的计算(共1小题)
23.(2020秋•余姚市期末)具有防雾、除露、化霜功能的汽车智能后视镜能保障行车安全,车主可通过旋钮开关实现功能切换。如图是模拟加热原理图,其中测试电源的电压为10V,四段电热丝电阻均为10Ω,防雾、除露、化霜所需加热功率依次增大。则开关旋至“1”挡时,开启 功能;开启除露功能2分钟,所消耗的电能为 。
二十.改变物体内能的两种方式(共1小题)
24.(2021秋•宁波期末)冬天,双手贴着热水袋或反复摩擦双手都会使双手感到暖和,前者是通过 的方式增加手的内能,后者则是通过 的方式增加手的内能。
浙江省宁波市余姚市三年(2020-2022)九年级上学期期末科学试题汇编-填空题
参考答案与试题解析
一.物质的组成成分以及含量的探究(共1小题)
1.(2022秋•余姚市期末)为了确定某含杂质的硝酸钠溶液中所含杂质的成分,某同学设计了如下实验。请回答下列问题:
(1)I,Ⅱ为 过滤 操作。
(2)经分析,原溶液中的杂质可能由一种或几种物质组成。杂质的成分可能是:
①若原溶液中的杂质由一种物质组成,则该杂质是 氯化钙 ;(填物质的名称)
②若原溶液中的杂质由两种物质组成,则该杂质的成分组成可能有 2 种情况。
【答案】(1)过滤;
(2)①氯化钙;
②2。
【解答】解:(1)经过操作Ⅰ和操作Ⅱ得到的都是沉淀和溶液,而固液分离所使用的方法是过滤,故答案为:过滤;
(2)①只含一种杂质时,该杂质一定是由钙离子和氯离子构成的氯化钙,故答案为:氯化钙;
②杂质由两种物质组成时,即只要两物质中含有钙离子和氯离子且离子间不发生反应时的组成,即:CaCl2、NaCl或CaCl2、Ca(NO3)2,故答案为:2。
二.探究影响动能的因素(共1小题)
2.(2022秋•余姚市期末)如图,某实验小组在“探究物体的动能跟哪些因素有关“的实验中,让小球从同一斜面某处由静止释放,撞击同一水平面上的同一木块,木块移动一段距离后停止。
(1)实验中,探究的动能是指 B 。(填字母)
A.小球在斜面上的动能
B.小球撞击木块时的动能
C.小球撞击木块后的动能
D.木块被小球撞击的动能
(2)比较 甲、乙 两次实验,得出的结论是:质量相同的物体,速度越大,动能越大。
【答案】(1)B;(2)甲、乙。
【解答】解:(1)在实验中,小球从斜面上滚下来,撞击水平面上的木块,将它的动能转移给木块。木块克服阻力在水平面上移动,根据W=fs可知,木块移动距离越大,则小球撞击木块时的动能越大,故B正确,而A、C、D错误。
故选B。
(2)探究动能大小与速度的关系时,必须控制小球的质量相同,只改变速度,即小球在斜面上的高度,故选甲和乙。
故答案为:(1)B;(2)甲、乙。
三.探究杠杆的平衡条件(共1小题)
3.(2021秋•宁波期末)在“探究杠杆平衡条件”的实验中:
(1)实验前应先调节杠杆两端的平衡螺母,使之在水平位置平衡,目的是 便于测量力臂大小,同时消除杠杆自重对杠杆平衡的影响 。
(2)如图是一个加宽的杠杆装置,此时杠杆处于水平平衡状态,若只将左侧的钩码改挂到A点正上方的B点,杠杆 仍能 (选填“仍能”或“不能”)保持平衡。
【答案】(1)便于测量力臂大小,同时消除杠杆自重对杠杆平衡的影响;(2)仍能。
【解答】解:(1)在“探究杠杆的平衡条件”实验中,应先调节杠杆两端的平衡螺母,使杠杆在水平位置平衡,这样做是为了便于测量力臂,同时消除杠杆自重对杠杆平衡的影响;
(2)力臂是支点到力的作用线的距离,将左侧的钩码改挂到A点正上方的B点,力臂是线段OA,与原来相比较力和力臂都没有改变,所以杠杆仍能保持平衡。
故答案为:
(1)便于测量力臂大小,同时消除杠杆自重对杠杆平衡的影响;(2)仍能。
四.氧化物、酸、碱和盐的概念(共1小题)
4.(2020秋•余姚市期末)市场上出售一种“污渍爆炸盐”,宣称“含天然活性氧,能在瞬间去除洗衣粉难以除去的多种顽固污渍”。小科查阅资料后获悉:“爆炸盐”的主要成分是过碳酸钠(Na2CO4),俗称“固体双氧水”,白色结晶颗粒,其水溶液呈碱性,溶于水后,会生成碳酸盐和另一种化合物。
(1)过碳酸钠属于 盐 (填“酸”、“碱”或“盐”)。
(2)“爆炸盐”与水反应后生成的碳酸盐是 Na2CO3 (填化学式)。
【答案】(1)盐;
(2)Na2CO3。
【解答】解:(1)“爆炸盐”的主要成分是过碳酸钠(Na2CO4),过碳酸钠是由金属离子和酸根离子构成的化合物,属于盐。
(2)“爆炸盐”的主要成分是过碳酸钠(Na2CO4),水溶液呈碱性,溶于水后,会生成碳酸盐和另一种化合物,由质量守恒定律,反应前后元素种类不变,生成的盐是碳酸钠,其化学式为Na2CO3。
故答案为:
(1)盐;
(2)Na2CO3。
五.金属活动性顺序及其应用(共3小题)
5.(2020秋•余姚市期末)在Cu(NO3)2、Al(NO3)3和AgNO3的混合溶液中加入一定质量的锌粉,充分反应后过滤,向过滤后的溶液中滴加盐酸,无明显现象。则过滤后溶液中一定含有哪些溶质?请写出一定发生反应的化学方程式。
【答案】见试题解答内容
【解答】解:由于金属活动性铝>锌>铜>银,所以锌与硝酸铝不反应,锌优先与硝酸银反应生成硝酸锌和银,后与硝酸铜反应生成硝酸锌和铜,向滤液中滴加稀盐酸,无明显现象,说明滤液中一定不含有硝酸银,锌与全部硝酸银反应,溶液中含有硝酸锌、硝酸铝;无法判断硝酸铜与锌反应的情况,所以可能有硝酸铜;一定发生反应的化学方程式为Zn+2AgNO3=Zn(NO3)2+2Ag;
故填:Zn(NO3)2、Al(NO3)3;发生反应的化学方程式为Zn+2AgNO3=Zn(NO3)2+2Ag。
6.(2021秋•宁波期末)景泰蓝正名“铜眙掐丝珐琅”,是中国著名的特种金属工艺品类之一。景泰蓝的制作要经历复杂的过程:
(1)胎型制作时,要将铜片剪出不同形状,并用铁锤敲打成铜胎,说明金属具有 延展 性。
(2)掐丝过程中,需要经900度的高温焙烧,将铜丝花纹牢牢地焊接在铜胎上;点蓝之前要经过酸洗,将铜丝表面的杂质洗去,由此可知金属铜的活动性比氢 弱 (填“强”或“弱”)。
(3)镀金的步骤不仅使景泰蓝更美观,而且能隔绝 氧气 、二氧化碳和水,从而防止铜生锈。
【答案】(1)延展。
(2)弱。
(3)氧气。
【解答】解:(1)胎型制作时,要将铜片剪出不同形状,并用铁锤敲打成铜胎,说明金属具有延展性。
故答案为:延展。
(2)掐丝过程中,需要经900度的高温焙烧,将铜丝花纹牢牢地焊接在铜胎上;点蓝之前要经过酸洗,将铜丝表面的杂质洗去,由此可知金属铜的活动性比氢弱。
故答案为:弱。
(3)镀金的步骤不仅使景泰蓝更美观,而且能隔绝氧气、二氧化碳和水,从而防止铜生锈。
故答案为:氧气。
7.(2021秋•宁波期末)向一定质量的Mg(NO3)2和Cu(NO3)2混合溶液中加入a克锌粉和铁粉的混合物,充分反应后过滤,得到不饱和的滤液和滤渣,将滤渣洗涤、干燥后再称量,发现质量仍为a克。则滤液中一定含有的溶质是 硝酸镁、硝酸锌、硝酸亚铁 ;若忽略操作中的溶液损失,滤液中溶质的质量 等于 (填“大于”、“小于”或“等于”)原混合溶液中溶质的质量。
【答案】硝酸镁、硝酸锌、硝酸亚铁;等于。
【解答】解:向一定质量的Mg(NO3)2和Cu(NO3)2混合溶液中加入a克锌粉和铁粉的混合物,硝酸铜先和锌反应生成硝酸锌和铜,反应后滤渣质量减小,后和铁反应生成硝酸亚铁和铜,反应后滤渣质量增大,充分反应后过滤,得到不饱和的滤液和滤渣,将滤渣洗涤、干燥后再称量,发现质量仍为a克,说明锌完全反应,铁部分或全部反应,则滤液中一定含有的溶质是硝酸镁、硝酸锌、硝酸亚铁;若忽略操作中的溶液损失,滤液中溶质的质量等于原混合溶液中溶质的质量。
故答案为:硝酸镁、硝酸锌、硝酸亚铁;等于。
六.物质的鉴别、推断(共3小题)
8.(2020秋•余姚市期末)为了帮助同学们学好化学知识,科学老师制作了一副“化学扑克”,牌面上写有一种常见无机物质。玩法如下:不限人数,上家出牌下家跟牌,下家牌面上的物质必须能与上家牌面上的物质发生反应,否则轮空,谁先出完,谁就是赢家。如图是某次牌局的最后一轮,桌面上是一张标有“硫酸”的牌甲,a、b、c、d分别是四位玩家手中的最后一张牌。
(1)如果本局每一位玩家的牌都能出掉,则四位玩家的出牌顺序为(填标号): dcba 。
(2)在四位玩家都能出掉牌的情况下,写出第三、第四位出牌时发生的化学反应方程式: SO2+2NaOH═Na2SO3+H2O 。
【答案】(1)dcba;
(2)SO2+2NaOH═Na2SO3+H2O。
【解答】解:(1)由题意,玩法如下:不限人数,上家出牌下家跟牌,下家牌面上的物质必须能与上家牌面上的物质发生反应,否则轮空,谁先出完,谁就是赢家。桌面上是一张标有“硫酸”的牌甲,硫酸能与氢氧化钠反应生成硫酸钠和水,能与锌反应生成硫酸锌和氢气,锌能与氯化亚铁反应生成氯化锌和铁;氢氧化钠和氯化亚铁反应生成氢氧化亚铁沉淀和氯化钠,能与二氧化硫反应生成亚硫酸钠和水,二氧化硫与其它物质均不反应。故出牌的先后顺序是锌、氯化亚铁、氢氧化钠、二氧化硫,即dcba。(2)第三、第四位出牌时,即氢氧化钠和二氧化硫反应生成亚硫酸钠和水,反应的化学方程式为SO2+2NaOH═Na2SO3+H2O。
故答案为:
(1)dcba;
(2)SO2+2NaOH═Na2SO3+H2O。
9.(2021秋•宁波期末)小科在下五子棋时受到启发,设计了一款“物质推断”版的五子棋,游戏规则为:在同一条直线上的相邻物质之间能够发生化学反应(如图)。现假设这五种物质分别是盐酸、氢氧化钡、碳酸钠、二氧化碳和金属铁,请回答下列问题:
(1)写出上述物质中发生置换反应的化学方程式: Fe+2HCl=FeCl2+H2↑ 。
(2)C处的物质是 Ba(OH)2或Na2CO3 (填化学式)。
【答案】(1)Fe+2HCl=FeCl2+H2↑。
(2)Ba(OH)2或Na2CO3。
【解答】解:在盐酸、氢氧化钡、碳酸钠、二氧化碳和金属铁五种物质中,铁只能与稀盐酸反应,二氧化碳只能与氢氧化钡反应,若A为二氧化碳,则B为氢氧化钡,E为铁,D为稀盐酸,C为碳酸钠;或E为二氧化碳,则D为氢氧化钡,A为铁,B为稀盐酸,C为碳酸钠,带入验证,符合题意,另外碳酸钠与氢氧化钡也可以互换位置,二氧化碳与碳酸钠也可以发生反应生成碳酸氢钠,所以A为二氧化碳,B为碳酸钠或氢氧化钡,C为氢氧化钡或碳酸钠,D为盐酸,E为铁,或者A为铁,B为盐酸,C为氢氧化钡或碳酸钠,D为碳酸钠或氢氧化钡,E为二氧化碳:
(1)上述物质中发生置换的反应是铁与稀盐酸反应生成了氯化亚铁和氢气,化学方程式为:Fe+2HCl=FeCl2+H2↑。
(2)C处的物质是Ba(OH)2或Na2CO3。
故答案为:(1)Fe+2HCl=FeCl2+H2↑。
(2)Ba(OH)2或Na2CO3。
10.(2020秋•余姚市期末)A、B、C为初中科学常见的三种无机物,它们之间有如图所示的转化关系(“→”表示某一种物质经一步反应可转化为另一种物质,部分反应物、生成物及反应条件已略去)。请回答:
(1)若C是气体,它能使带火星的木条复燃,A、B所属的物质类别和组成元素都相同,则A→B的化学方程式为 2H2O22H2O+O2↑ 。
(2)若A为光合作用的原料之一,A与B属于不同物质类别,B和C属于同种物质类别,A、B、C三种物质中都含有相同的两种元素,则C可能的物质类别是 ABC 。(填字母代号)
A.酸
B.碱
C.盐
D.氧化物
【答案】(1)2H2O22H2O+O2↑;
(2)ABC。
【解答】解:(1)若C是气体,能使带火星的木条复燃,则C是氧气,A和B所属物质类别和组成元素相同,则A是双氧水,B是水,A→B的化学方程式为:
2H2O22H2O+O2↑;故答案为:2H2O22H2O+O2↑;
(2)若A为光合作用的原料之一,则A可以是水或二氧化碳,如果A确定为二氧化碳,A、B、C三种物质中都含有相同的两种元素,则B和C为碳酸盐,又因为B能生成C,则B为碳酸钠,C可以为碳酸钙;所以C可能的物质类别是盐;如果A是水,水与氧化钙反应生成氢氧化钙,B是氢氧化钙,氢氧化钙与碳酸钠反应生成碳酸钙和氢氧化钠,所以C是氢氧化钠,氧化钠与水反应生成氢氧化钠,符合图示转化,此时C可能是碱;如果A是水,二氧化硫与水反应生成亚硫酸,B是亚硫酸,亚硫酸与氧气反应生成硫酸,C是硫酸;因此C可以是盐或碱或酸;故选:ABC。
七.酸碱指示剂及其性质(共1小题)
11.(2022秋•余姚市期末)某植物花瓣 X 汁液呈紫色,分别滴加到盛有下列溶液的试管中有如下现象:
溶液名称
白醋
稀盐酸
氯化钠溶液
蒸馏水
石灰水
氢氧化钾溶液
X汁液
红色
红色
紫色
紫色
绿色
绿色
(1)据上表推测,X 汁液 能 (填能或不能)做酸碱指示剂。
(2)将 X 汁液滴入某溶液中呈绿色,则该溶液 pH > (填>、<或=)7。
【答案】(1)能;
(2)>。
【解答】解:(1)某植物花瓣X汁液呈紫色,X汁液遇酸性溶液变红色,遇中性溶液不变色,遇碱性溶液变绿色,能做酸碱指示剂。
(2)石灰水、氢氧化钾溶液均显碱性,均能使X汁液显绿色;将X汁液滴入某溶液中呈绿色,说明溶液显碱性,则该溶液pH>7。
故答案为:
(1)能;
(2)>。
八.酸碱盐的应用(共1小题)
12.(2020秋•余姚市期末)根据下列物质的某些用途,写出相应物质的化学式:
(1)人体胃液中的一种酸 HCl 。
(2)用于建筑材料的一种碱 Ca(OH)2
(3)可作防腐剂和调味剂的一种盐 NaCl 。
【答案】(1)HCl;
(2)Ca(OH)2;
(3)NaCl。
【解答】解:(1)人体胃液中的一种酸是盐酸,其化学式为HCl。
(2)氢氧化钙是用于建筑材料的一种碱,其化学式为Ca(OH)2。
(3)氯化钠可作防腐剂和调味剂的一种盐,其化学式为NaCl。
故答案为:
(1)HCl;
(2)Ca(OH)2;
(3)NaCl。
九.常见物质的俗名(共1小题)
13.(2022秋•余姚市期末)小明给硫酸、盐酸、氢氧化钠、氯化钠四种物质制作了一个二歧分类检索如下:
1a能与铁反应....................2
1b不能与铁反应......................3
2a加入氯化钡溶液,产生白色沉淀........A
2b加入氯化钡溶液,无明显现象...........B
3a滴加酚酞试剂,溶液变红...............C
3b滴加酚酞试剂,溶液不变色.............D
(1)C的俗称是 烧碱(或火碱,或苛性钠) 。
(2)写出D在生活中的一种用途 作调味品(合理即可) 。
【答案】(1)烧碱(或火碱,或苛性钠);
(2)作调味品(合理即可)。
【解答】解:(1)根据描述可知,C滴加酚酞试液不变成红色,则它呈碱性,应该为氢氧化钠,俗称烧碱(或火碱,或苛性钠)。
(2)根据描述可知,A中滴加氯化钡溶液,产生白色沉淀,那么A为硫酸,B为稀盐酸。D滴加酚酞试液,溶液不变色,则D只能呈中性,即为氯化钠,用途为调味品。
故答案为:(1)烧碱(或火碱,或苛性钠);
(2)作调味品(合理即可)。
一十.书写化学方程式、文字表达式、电离方程式(共1小题)
14.(2022秋•余姚市期末)天舟五号货运飞船搭载中国首台空间应用燃料电池,计划开展燃料电池空间在轨试验。氢燃料电池的工作原理是将氢气送到燃料电池中,经过催化剂的作用,通过质子交换膜,再与氧气反应,同时产生电流。
(1)请写出氢燃料电池工作原理示意图中反应的化学方程式: 2H2+O22H2O 。
(2)氢气作燃料的优点是 反应产物不污染环境(或零排放)(合理即可) 。
【答案】(1)2H2+O22H2O。
(2)反应产物不污染环境(或零排放)(合理即可)。
【解答】解:(1)氢燃料电池工作时,氢气和氧气在点燃的条件下反应生成水,则反应的方程式为:2H2+O22H2O;故答案为:2H2+O22H2O。
(2)氢气的热值高、制备原料来源广,氢燃料电池的反应产物为水,反应产物不污染环境(或零排放);故答案为:反应产物不污染环境(或零排放)(合理即可)。
一十一.家庭电路的连接(共1小题)
15.(2021秋•宁波期末)对于家庭中所使用的电器,无论是其电路还是电器本身,都有着安全使用的要求。
(1)图甲为某用电器的插头,在出厂时,若检测到插头中间的金属脚A未与 用电器的金属外壳 相连,则该用电器为不合格产品。
(2)图乙中,闭合开关S,灯泡发光;将一电饭煲插头插入三孔插座后,闭合电饭煲开关,发现灯泡突然熄灭,同时电饭煲也不工作。则下列叙述一定不正确的是 C 。(选填字母代号)
A.上述故障可能是电路过载致使保险丝熔断造成的
B.若用测电笔检测B、C、D各点,氖管都不发光
C.若将电饭煲开关断开,灯泡重新发光
【答案】(1)用电器的金属外壳;(2)C
【解答】解:(1)有金属外壳的用电器的三脚插头,较长的A脚与该用电器的外壳相连,再通过三孔插座与地线相连,可防止因外壳漏电而触电;所以若检测到插头中间的金属脚A未与用电器的金属外壳相连,则该用电器为不合格产品;
(2)电灯和电饭煲突然停止工作,这说明电路是断开的;
A、闭合电饭煲的开关,由于电饭煲的电功率较大,会引起干路中电流过大,保险丝可能会熔断,则电灯和电饭煲都会停止工作,故A不符合题意;
B.若用测电笔检测B、C、D各点,管都不发光,这说明进户火线断路了,会出现题中故障,故B不符合题意;
C.若将电饭煲开关断开,由于干路出现了断路故障,则灯泡不会重新发光,故C符合题意;
故选C。
故答案为:(1)用电器的金属外壳;(2)C。
一十二.电磁感应(共1小题)
16.(2021秋•宁波期末)电动汽车节能环保,越来越受老百姓青睐。最近,某科技公司自主研发电动汽车智能无线充电系统(如图所示)。
(1)该系统有一个受电线圈(在车底),一个供电线圈(在地面),当电动汽车驶到供电线圈装置上,受电线圈即可感应出电流对电池进行充电,此过程应用了 电磁感应 原理。
(2)该公司率先推出了30kW大功率充电,一辆搭载45kW•h电量(电能容量)的电动汽车在理论上 1.5 小时就可以充满。
【答案】(1)电磁感应;(2)1.5
【解答】解:(1)电流通过送电线圈产生变化的磁场,受电线圈靠近该磁场时就会产生电流,给智能手机充电,这是利用电磁感应原理工作的;
(2)电动汽车充满电的时间为:t===1.5h。
故答案为:(1)电磁感应;(2)1.5。
一十三.磁场对通电导线的作用(共1小题)
17.(2022秋•余姚市期末)课堂上,老师做了如图所示的演示实验,给直导线(铝棒)通电,观察到直导线运动起来。
(1)实验现象说明 磁场 对放入其中的通电导体有力的作用,电动机就是利用这种现象制成的。
(2)将磁极上下对调,观察直导线的运动情况,这样操作是为了研究通电导体在磁场中受力的方向与 磁场方向的关系 。
【答案】(1)磁场;(2)磁场方向的关系。
【解答】解:(1)闭合开关后,通过电流的导体ab在磁场中运动起来,则说明:磁场对放入其中的通电导体有力的作用,电动机就是利用这种现象制成的。
(2)将磁极上下对调,则磁场方向发生改变,那么这样操作是为了研究通电导体在磁场中受力方向与磁场方向的关系。
故答案为:(1)磁场;(2)磁场方向的关系。
一十四.动能与势能的相互转化(共1小题)
18.(2020秋•余姚市期末)滑板(如图甲)运动惊险刺激,深受青少年喜欢。如图乙为滑板运动场地,图丙为简化示意图。一爱好者从图丙所示的弧形轨道A点由静止开始自由滑下,因场地粗糙仅能滑至B点,由B点返回后,仅能滑到C点,已知A、B间的高度差为h1,B、C间的高度差为h2。
(1)滑板在运行过程中,克服阻力做功,机械能转化为 内 能。
(2)当爱好者第一次经由C点、B点、再滑回至D点的过程中,速度在不断地变化。已知C、D两处等高,试比较爱好者在C、D两点处速度的大小:vc > vd(填“>”、“=”或“<”)。
(3)根据学过的知识还可推算出h1 > h2(填“>”、“=”或“<”)。
【答案】(1)内;(2)>;(3)>
【解答】解:(1)滑板在运行过程中,克服阻力做功,机械能转化为内能;
(2)由于克服摩擦做功,爱好者的机械能逐渐变小;C、D两处等高,重力势能相同,D点的机械能小于C点的机械能,所以D点的动能小于C点的动能,由于爱好者的质量不变,所以vc>vd;
(3)爱好者从A到B的过程中,克服摩擦做功时通过的距离要大于爱好者从B到C的距离,所以从B到C损失的机械能变小了,所以高度会变小,即h1>h2。
故答案为:(1)内;(2)>;(3)>。
一十五.功的大小比较(共1小题)
19.(2021秋•宁波期末)如图所示,在粗糙程度相同的水平面上,先用拉力F1将物体从A拉到O,物体到达O点时马上改用拉力F2将物体从O拉到C,其中LAO=LOB,用频闪相机每隔相同时间拍下物体的位置(用虚线框表示),若拉力F1在AO段所做的功为W1,消耗的功率为P1,拉力F2在OB段所做的功为W2,消耗的功率为P2,则W1 < W2,P1 < P2。(均选填“>”、“<”或“=”)
【答案】见试题解答内容
【解答】解:由于物体对水平面的压力大小不变(等于物体的重力),各段接触面的粗糙程度相同,所以物体运动时受到摩擦力的大小相同,即f1=f2;
由图可知,在AO段物体在相同时间内运动的距离相同,说明物体做匀速直线运动,根据二力平衡条件可知拉力F1=f1;
在OC段物体在相同时间内运动的距离增大,说明物体做加速直线运动,则拉力F2>f1=F1,
因F2>F1,LAO=LOB,根据W=Fs=FL可知,拉力F1在AO段所做的功W1小于拉力F2在OB段所做的功W2,即W1<W2,
根据频闪照片可知,物体在AO段所用时间大于在OB段所用时间,利用P=可知,在AO段消耗的功率P1小于在OB段消耗的功率P2,即P1<P2。
故答案为:<;<。
一十六.杠杆的平衡条件(共1小题)
20.(2022秋•余姚市期末)如图是某老师的一个自制教具,在转轴O点上套有半径大小为R的圆形纸板,纸板圆心也在O点。将钩码挂在杠杆的C点,在杠杆A、B两点先后施加与纸板边缘相切的拉力FA、FB,都能使杠杆在水平位置平衡。杠杆平衡时,拉力FB的力臂大小为 R ,拉力FA = FB(填“>”、“=”或“<”)。
【答案】R;=。
【解答】解:在杠杆上先后施加与纸板边缘相切的拉力FA、FB,由数学知识,圆心与切点的连线与切线垂直,即对应的半径与切线垂直,根据力臂的定义,图中FA、FB对应的力臂均为R;
根据杠杆的平衡条件可得,FA×R=G×LG、FB×R=G×LG,由题意知,阻力与阻力臂是一定的,故FA=FB。
故答案为:R;=。
一十七.定滑轮及其工作特点(共1小题)
21.(2020秋•余姚市期末)小科利用如图装置探究定滑轮的特点。
(1)实验前,弹簧测力计已经在竖直方向上调零(如图甲)。实验过程中不再进行调零,则进行图乙操作时,测得绳子自由端的拉力大小 < 绳子自由端实际拉力(填“>”、“<”或“=”)。
(2)本探究活动需要进行多次实验,下列多次实验的方案合理的是 方案二 。
方案一:相同数量钩码,多次测量求平均值。
方案二:不同数量钩码,各测一组数据。
【答案】(1)<;(2)方案二
【解答】解:(1)拉力向下,由于弹簧测力计的弹簧和拉杆本身有重力,倒过来后指针在0刻度外侧,示数要小于钩码的重,故测得拉力偏小;
(3)本题是研究定滑轮的特点,故应选不同数量钩码,各测一组数据,这样可以得到普遍的规律,故方案二合理。
故答案为:(1)<;(2)方案二。
一十八.电功与电能(共1小题)
22.(2022秋•余姚市期末)密闭的房间里有一台规格为“220V 800W”的取暖器,闭合开关使其正常工作30分钟,
(1)该取暖器消耗的电能为 1.44×106 焦耳;
(2)若房间里空气质量为45千克,取暖器放出热量的15%被空气吸收,则这段时间房间里空气温度升高了 4.8 ℃(数字准确到小数点后一位)。[空气的比热为1000J/(kg•℃)]
【答案】(1)1.44×106;(2)4.8。
【解答】解:(1)由P=可知,该取暖器消耗的电能为:W=Pt=800W×30×60s=1.44×106J;
(2)空气吸收的热量:Q吸=15%W=15%×1.44×106J=2.16×105J,
由Q=cmΔt可知,空气升高的温度:Δt===4.8℃。
故答案为:(1)1.44×106;(2)4.8。
一十九.电功率的计算(共1小题)
23.(2020秋•余姚市期末)具有防雾、除露、化霜功能的汽车智能后视镜能保障行车安全,车主可通过旋钮开关实现功能切换。如图是模拟加热原理图,其中测试电源的电压为10V,四段电热丝电阻均为10Ω,防雾、除露、化霜所需加热功率依次增大。则开关旋至“1”挡时,开启 防雾 功能;开启除露功能2分钟,所消耗的电能为 1200J 。
【答案】防雾;1200。
【解答】解:(1)由题知,防雾、除露、化霜所需加热功率依次增大,即P防雾<P除露<P化霜,且四段电热丝电阻均为R=10Ω
由原理图知,开关旋至“1”挡时两段电阻丝串联,开关旋至“2”挡时电路为一段电阻丝的简单电路,开关旋至“3”挡时两段电阻丝并联,
因串联电路中总电阻大于任何一个分电阻、并联电路中总电阻小于任何一个分电阻,
所以,开关旋至“1”挡时电路的总电阻最大,开关旋至“3”挡时电路的总电阻最小,
由P=可知,电源的电压一定时,开关旋至“1”挡时电路的总功率最小,开启防雾功能,
同理可知,开关旋至“3”挡时开启化霜功能,开关旋至“2”挡时开启除露功能;
(2)开关旋至“2”挡,电路为一段电阻丝的简单电路,开启除露功能2分钟,所消耗的电能W=t
=×2×60s=1200J。
故答案为:防雾;1200。
二十.改变物体内能的两种方式(共1小题)
24.(2021秋•宁波期末)冬天,双手贴着热水袋或反复摩擦双手都会使双手感到暖和,前者是通过 热传递 的方式增加手的内能,后者则是通过 做功 的方式增加手的内能。
【答案】见试题解答内容
【解答】解:用热水袋暖手是把暖水袋的热量转移到手上,即通过热传递的方式改变手的内能;
搓手时两手摩擦做功,机械能转化为内能,是通过做功的方式改变物体的内能;
故答案为:热传递,做功。
浙江省宁波市鄞州区三年(2020-2022)九年级上学期期末科学试题汇编-填空题: 这是一份浙江省宁波市鄞州区三年(2020-2022)九年级上学期期末科学试题汇编-填空题,共31页。
浙江省宁波市余姚市三年(2020-2022)九年级上学期期末科学试题汇编-选择题(1-10题): 这是一份浙江省宁波市余姚市三年(2020-2022)九年级上学期期末科学试题汇编-选择题(1-10题),共28页。
浙江省宁波市余姚市三年(2020-2022)九年级上学期期末科学试题汇编-实验探究题: 这是一份浙江省宁波市余姚市三年(2020-2022)九年级上学期期末科学试题汇编-实验探究题,共22页。试卷主要包含了,请按要求回答有关问题,,如图所示,在“探究杠杆的平衡条件”实验中,,电源电压为6V且恒定等内容,欢迎下载使用。

