江西省赣州地区2022-2023学年七年级下学期期末测试历史试卷(含答案)
展开
这是一份江西省赣州地区2022-2023学年七年级下学期期末测试历史试卷(含答案),文件包含教研室提供江西省赣州地区2022-2023学年七年级下学期期末测试历史试卷docx、七下历史期末考试答案docx等2份试卷配套教学资源,其中试卷共4页, 欢迎下载使用。
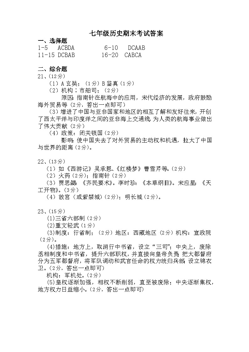
七年级历史期末考试答案一、选择题1-5 ACBDA 6-10 DCAAB11-15 DCBAB 16-20 CABCA 二、综合题21、(12分)(1)A玄奘;(1分)B鉴真(1分)(2)机构∶市舶司;(2分)原因:指南针在航海中的应用,宋代经济的发展,政府鼓励海外贸易等(2分,答出一点即可)(3)增进了中国与亚非国家和地区的相互了解和友好往来,开创了西太平洋与印度洋之间的亚非海上交通线,为人类的航海事业做出了伟大贡献(2分)(4)政策:闭关锁国(2分)影响:使中国失去了对外贸易的主动权和机遇,拉大了中国与世界的距离(2分)。 22、(13分)(1)如《西游记》吴承恩、《红楼梦》曹雪芹等。(2分)(2)火药(2分);指南针(2分)(3)贾思勰:《齐民要术》。李时珍:《本草纲目》。宋应星:《天工开物》。(3分)(4)故宫(或紫禁城)(2分);明长城(2分)。 23、(15分)(1)三省六部制(2分)(2)重文轻武(1分)(3)制度:行省制;(2分)地区:西藏地区(2分)机构:宣政院(2分)。(4)措施:地方上,取消行中书省,设立“三司”;中央上,废除丞相制度和中书省,提升六部职权,并直接向皇帝负责;把大都督府分为五军都督府,将军队调动和武官任命的权力统归兵部;设立锦衣卫。(2分,答出一点即可)机构:军机处。(2分)(5)皇权逐渐加强,相权不断削弱,直至被废除;中央逐渐集权,地方权力日益缩小。(2分,答出一点即可)
相关试卷
这是一份江西省赣州地区2022-2023学年八年级下学期期末历史试题(解析版),共13页。试卷主要包含了选择题,综合题等内容,欢迎下载使用。
这是一份江西省赣州地区2022-2023学年八年级下学期期末历史试题(解析版),共13页。试卷主要包含了选择题,综合题等内容,欢迎下载使用。
这是一份江西省赣州市章贡区2022-2023学年七年级下学期期末历史试题,共7页。试卷主要包含了选择题,综合题等内容,欢迎下载使用。

