2023届广东省佛山市二中等2校高三一模生物试题(含解析)
展开2023届广东省佛山市二中等2校高三一模生物试题
学校:___________姓名:___________班级:___________考号:___________
一、单选题
1.宋代女词人李清照用“绿肥红瘦”来形容海棠的叶片和花,与“红瘦”相关的色素位于( )
A.液泡 B.线粒体 C.叶绿体 D.细胞质基质
2.鸡爪趾骨间没有蹼状结构而鸭掌有,但在胚胎时期,这两种动物的趾间都有蹼状结构。科学家把鸡胚胎中将形成鸡爪部分的细胞移植到鸭胚胎的相应部位,结果鸭掌长成了鸡爪,如图所示。正常情况下,在上述胚胎培养的过程中不会出现的是( )
A.细胞分化 B.细胞坏死 C.细胞衰老 D.细胞凋亡
3.粮食储备在古代中国是基本国策,有关仓窖的法令渊源久远。唐《仓库令》记载,租粮受纳入仓的程序和规定中,“皆令干净”为首要要求;出仓时“每出一屋一窖尽”,意思是必须出尽一窖才能打开动用下一个仓窖的粮食。下列叙述错误的是( )
A.入仓时晒“干”粮食,降低了种子中自由水含量
B.入仓时粮仓和粮食“净”可减少虫害滋生
C.仓库密闭是为了防止种子进行呼吸作用
D.出仓时避免多次开启仓窖可减少粮食变质腐烂
4.科研工作者对馆藏于新会博物馆和顺德博物馆的鳄鱼标本进行研究,发现了史前鳄鱼的新物种——中华韩愈鳄。在对两地博物馆鳄鱼标本的比较研究中,不能为鳄鱼进化的研究提供依据的是( )
A.生活痕迹比较 B.头骨特征比较 C.DNA序列比较 D.核苷酸种类比较
5.实验中材料和试剂的选择、实验操作和结果分析等都直接关系到实验的成功与否。下列叙述错误的是( )
A.一般用洋葱鳞片叶外表皮细胞探究细胞的失水和吸水
B.斐林试剂甲液和乙液混合后保存在棕色试剂瓶中以备重复使用
C.观察细胞有丝分裂实验中按解离、漂洗、染色、制片顺序制作装片
D.可通过比较过氧化氢在不同条件下分解的快慢证明酶具有高效性
6.用鸡卵清蛋白成熟的mRNA与鸡卵清蛋白基因的DNA单链杂交,结果如图所示。对于造成此结果的原因,下列分析最合理的是( )
A.图中的DNA单链内部存在碱基互补配对
B.图中的DNA单链不是鸡卵清蛋白mRNA的模板链
C.鸡卵清蛋白基因的转录过程是不连续、跳跃式的
D.鸡卵清蛋白mRNA成熟前需要经过剪切加工
7.吞噬溶酶体是指吞噬体与溶酶体融合形成的一种结构,图是吞噬细胞吞噬病原体的示意图。下列叙述正确的是( )
A.病原体进入吞噬细胞的过程是主动运输,需要消耗能量
B.吞噬体的形成依赖于细胞膜的流动性,和膜上的蛋白质无关
C.吞噬溶酶体中的消化酶主要是蛋白质,在溶酶体中合成
D.吞噬溶酶体可重新形成溶酶体表明消化酶可重复利用
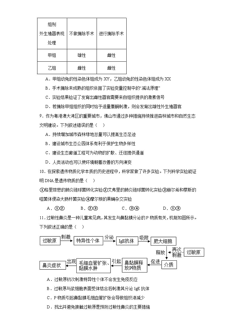
8.为了研究性激素在胚胎生殖系统发育中的作用,科学家进行了如下实验:在家兔(性别决定为XY型)胚胎生殖系统分化前,摘除即将发育为卵巢或睾丸的组织。当幼兔生下来之后,观察其外生殖器表现,结果如表所示。下列叙述错误的是( )
组别
外生殖器表现
处理
不做摘除手术
进行摘除手术
甲组
雄性
雌性
乙组
雌性
雌性
A.甲组幼兔的性染色体组成为XY,乙组幼兔的性染色体组成为XX
B.手术摘除未成熟的组织依据了实验变量控制中的“减法原理”
C.实验结果验证了发育出雌性器官需要来自组织提供的激素信号
D.若摘除甲组组织的同时给予适量睾酮刺激,则会发育出雄性外生殖器官
9.作为粤港澳大湾区的重要城市,佛山市通过多种措施持续推进森林城市和自然生态文明建设。下列叙述错误的是( )
A.持续增加城市森林绿地总量可以提高生态足迹
B.建设城市生态公园体系有利于保护生物多样性
C.建设生态廊道工程可为动物的扩散、迁徙提供通道
D.人类活动也可以使环境朝着改善的方向演变
10.在探索遗传物质化学本质的历史进程中,科学家做了许多实验。下列科学实验能证明DNA是遗传物质的是( )
①格里菲思的肺炎链球菌转化实验②艾弗里的肺炎链球菌转化实验③赫尔希和蔡斯的噬菌体侵染大肠杆菌实验④摩尔根的果蝇杂交实验
A.①② B.②③ C.③④ D.①③
11.过敏性鼻炎是一种儿童常见病,其发生与鼻黏膜分泌的P物质有关,机制如图所示。下列叙述正确的是( )
A.过敏原初次刺激特异性个体不会发生免疫反应
B.过敏原与浆细胞表面受体结合后刺激其分泌IgE抗体
C.P物质引起鼻黏膜毛细血管扩张会导致组织液减少
D.找出并避免接触过敏原是预防过敏性鼻炎的主要措施
12.某种植物上栖息着一定数量的蜘蛛和甲、乙两种昆虫。甲、乙均以该植物为食,蜘蛛以乙为食。甲在白天活动,乙在夜晚活动。甲采食该种植物叶片后,植物会释放出一种挥发性物质,该物质既可吸引甲的天敌,也能驱赶乙。下列叙述正确的是( )
A.甲、乙昆虫不同时活动,不存在种间竞争关系
B.上述生物构成2条食物链,蜘蛛处于第二、三营养级
C.乙昆虫的活动受到物理信息、化学信息的影响
D.若甲昆虫的数量减少,则乙昆虫的数量会持续增加
13.将变形虫培养在含有3H标记的胆碱(一种构成磷脂的成分)的培养基中。一段时间后,将带有放射性标记的细胞核取出,移植到未标记的去核变形虫中,追踪观察一个细胞周期,发现原有的放射性标记平均分配到子细胞的核膜上。下列叙述正确的是( )
A.细胞核供体变形虫中含有放射性标记的结构只有细胞核
B.在重组变形虫细胞分裂的中期、后期检测不到放射性
C.在前期核膜解体后,其结构成分磷脂分子也会被分解
D.该实验证明母细胞解体的核膜参与了子细胞的核膜重建
14.肠易激综合征(IBS)是人体在长期应激状态下容易出现的一种胃肠道疾病,典型症状为腹痛、腹胀和排便频率改变等。皮质酮(CORT,一种激素)以及促炎细胞因子增加可能是IBS发病的主要原因,机制如图所示。下列叙述错误的是( )
A.长期应激导致CORT增加是神经—体液调节的结果
B.副交感神经兴奋可以促进巨噬细胞释放多种促炎细胞因子
C.CRH、乙酰胆碱等信息分子均需要与特异性受体结合发挥作用
D.IBS的发生说明神经—体液—免疫调节网络是机体维持稳态的重要机制
15.小球藻是鱼类的优良饵料且对养殖水体中的氮、磷有一定的去除作用。鱼腥藻是养殖水体中引起水华的主要藻类。为揭示两种藻类的种间关系及其受pH的影响,研究人员开展了相关研究,结果如表所示。下列叙述错误的是( )
pH
6
7
8
9
鱼腥藻对小球藻的竞争抑制参数
1.78
1.70
0.67
0.29
小球藻对鱼腥藻的竞争抑制参数
10.16
12.91
9.10
4.90
注:竞争抑制参数越大,说明竞争抑制作用越强。
A.水体富营养化后鱼腥藻可能会大量增加
B.小球藻与鱼腥藻存在种间竞争关系,且小球藻占优势
C.养殖水体中小球藻的种群数量仅受鱼腥藻和水质pH的影响
D.监测养殖水体的pH和鱼腥藻含量对于提高鱼类产量有积极意义
16.强降雨导致的没顶淹涝会严重危害作物的生长发育。部分植物会通过地上部分快速伸长露出水面获得氧气,这种生长策略称为低氧逃逸策略;部分植物会停止生长以减少能量消耗,有助于淹涝胁迫解除后的恢复生长,这种生长策略称为低氧忍耐策略。浅水稻和深水稻对没顶淹涝的响应机制如图所示。下列叙述错误的是( )
A.低氧忍耐策略在相对较深、持续时间较短的没顶淹涝更有效
B.乙烯和其他激素共同调控水稻的节间伸长以应对没顶淹涝
C.由图可知,深水稻通过低氧逃逸策略来应对没顶淹涝
D.浅水稻通过提高GA水平和降低ABA水平从而抑制节间伸长
二、综合题
17.某同学在校运会百米赛跑中采用蹲踞式起跑,在“各就位”、“预备”、“鸣枪”三个环节中,完成一系列起跑动作后冲出去。
回答下列问题:
(1)该同学听到枪声做出起跑反应,属于 (填“非条件”或“条件”)反射,这个过程主要通过 系统进行调节。
(2)与安静状态相比,该同学在百米赛跑过程中,自主神经系统的两个部分活动强弱的变化是 。
(3)该同学在跑步训练时,为了增加通气量,常采用口鼻并用的方式呼吸。CO2是调节呼吸运动的重要因素,其调节机理如图所示。
图中的“?”处应填 ,参与上述调节过程的信息分子有 。该同学跑步训练时可以有意识地调整呼吸频率,原因是 。
18.黑藻固定CO2有两条途径(如图):①CO2在核酮糖-1,5-二磷酸羧化酶(Rubisco)催化下直接与C5反应生成C3;②CO2先在磷酸烯醇式丙酮酸羧化酶(PEPC)催化下与磷酸烯醇式丙酮酸(PEP)反应生成C4(四碳化合物),当C4储存到一定量时分解放出CO2参与暗反应。已知PEPC对CO2亲和力是Rubisco的几十倍。
回答下列问题:
(1)由图可知,丙酮酸转化为PEP的过程属于 (填“吸能”或“放能”)反应。黑藻细胞固定CO2的具体场所是 。C3的还原需要 提供能量。
(2)研究发现黑藻经低浓度CO2处理后,PEPC与Rubisco的活性比值由0.47上升到4.17,试分析发生这一变化的意义: 。黑藻具有这种生理特性是长期 的结果。
(3)为了探究在低浓度CO2处理下黑藻固定CO2途径改变的分子机制,研究人员检测了低浓度CO2处理前后黑藻体内两种PEPC基因的表达情况,结果如图所示。
由图可知,在低浓度CO2处理下黑藻固定CO2途径改变的分子机制是 。
19.肝癌是全球发病率最高的十大癌症之一。有研究表明P基因(表达的蛋白质促进细胞凋亡)与肝癌的发生密切相关。我国研究人员发现肝癌细胞(HG2)和正常肝细胞中的P基因存在差异,如图所示。为了探究药物A的治疗作用,他们用含不同浓度药物A的培养液培养HG2,检测细胞的凋亡情况,结果如表所示。
表药物A对HG2细胞凋亡的影响情况
处理时间/d
对照组
药物A浓度(μmo/L)
1
5
10
1
4.2
5.8
7.8
6.0
2
5.3
8.9
15.4
11.2
3
6.3
19.2
30.4
25.6
4
6.5
15.4
19.5
17.3
5
4.4
12.1
15.3
13.5
注:表中数值越大,表示凋亡率越高。
回答下列问题:
(1)P基因属于 (填“原癌基因”或“抑癌基因”)。由图推测,正常肝细胞转变为HG2细胞的原因是 。
(2)表中对照组的处理是 。据表中数据分析,药物A的作用效果与 有关。
(3)为进一步研究药物A影响HG2细胞凋亡的作用机制,研究人员对细胞中P基因启动子区域甲基化水平进行检测。结合表中数据,你认为选择处理时间为 天的细胞进行检测最合适,各组细胞P基因启动子区域甲基化水平对比结果为 。
20.作为遗传研究中重要的模式生物,果蝇有着众多的突变品系,表4为一些果蝇品系的部分性状及基因位置情况。某研究小组用裂翅果蝇相互交配,子代为裂翅:非裂翅=2:1;用裂翅与野生型果蝇进行正反交实验,雌雄后代均表现为裂翅:非裂翅=1:1。
品系名称
特征
相关基因在染色体上的位置
野生型
灰体、直翅、非裂翅
甲
卷翅
2号
乙
黑檀体
3号
丙
裂翅
待定
注:野生型为纯合子,各品系与野生型之间均仅有一对基因有差异;卷翅为显性,黑檀体为隐性。
回答下列问题:
(1)裂翅为 (填“显性”或“隐性”)性状,其基因位于 (填“常”或“X”或“Y”)染色体上。若将裂翅果蝇相互交配的子代与野生型杂交,则后代翅形的表型及比例为 。
(2)由表可知,卷翅性状与黑檀体性状的遗传遵循基因的 定律。若从表中选用卷翅果蝇(纯合)与黑檀体果蝇杂交得F1,F1再与表中黑檀体果蝇杂交得F2,则F2的表型及比例为 。
(3)为探究控制裂翅性状的基因是否在3号染色体上,可从表中选择材料设计实验进行判断,请写出实验思路: 。若控制裂翅性状的基因不在3号染色体上,预期结果为: 。
21.由于气候变化和工业污染等原因,广东某地的河流和果园出现了河流淤塞、果园减产、环境退化等问题。经过多年生态修复,现已被建成为有岭南水乡特色的垛基果林,成为受大众欢迎的湿地公园,其结构如图所示。
回答下列问题:
(1)长期种植单一品种果树,果园中容易出现某些害虫爆发式增长,造成此现象的生物因素包括食物、 等。为监测这些害虫的种群数量,在实践中常用 法调查其虫卵的密度;一般在害虫种群数量达到 之前进行灭虫效果最佳。
(2)修复过程中,用开挖沟渠的泥土堆积成垛基,在垛基上种植果树,逐渐形成稳定的垛基果林,这个过程发生了群落的 。垛基果林包含深水塘、浅滩、草地和果树区,这体现了群落的 结构。
(3)当果林枝叶密度过大时,管理人员会对果林进行适度疏伐,剪去部分枝叶。试分析这样做的原因: 。
(4)为了吸引更多的鸟类在该湿地公园栖居,请你为垛基果林设计一个种植方案,并简要说明设计依据 。
参考答案:
1.A
【分析】与“绿”相关的色素是叶绿素,分布在叶肉细胞的叶绿体内;“红”是指海棠花,使海棠花呈现红色的是花青素,花青素分布在液泡中。
【详解】南宋词人李清照用“绿肥红瘦”来形容海棠花的叶片和花,这句诗中与红色相关的色素中位于液泡中,而绿色主要分布在叶绿体中类囊体薄膜上,A符合题意。
故选A。
2.B
【分析】细胞凋亡由基因所决定的细胞自动结束生命的过程,又称细胞编程性死亡,属正常死亡。
【详解】AC、胚胎发育过程中存在细胞的分化和细胞的衰老以及细胞的死亡,AC正确;
BD、细胞凋亡通常是生理性变化,而细胞坏死是病理性变化。胚胎培养过程中,营养物质充足,不会发生细胞坏死,但会发生生细胞凋亡,B错误,D正确。
故选B。
3.C
【分析】细胞内的水的存在形式是自由水和结合水,结合水是细胞结构的重要组成成分;自由水是良好的溶剂,是许多化学反应的介质,自由水还参与许多化学反应,自由水对于营养物质和代谢废物的运输具有重要作用;自由水与结合水不是一成不变的,可以相互转化,自由水与结合水的比值越高,细胞代谢越旺盛,抗逆性越低,反之亦然。
【详解】A、入仓时晒“干”粮食,降低了种子中自由水含量,此时细胞代谢减弱,种子抗逆能力会增强,以便于更好的储存粮食,A正确;
B、入仓时粮仓和粮食“净”不利于害虫的生存,可减少虫害滋生,B正确;
C、仓库密闭是为了降低种子的有氧呼吸作用,C错误;
D、出仓时避免多次开启仓窖可减少种子的呼吸作用,防止粮食变质腐烂,D正确。
故选C。
4.D
【分析】生物有共同祖先的证据:(1)化石证据:在研究生物进化的过程中,化石是最重要的、比较全面的证据,化石在地层中出现的先后顺序,说明了生物是由简单到复杂、由低等到高等、由水生到陆生逐渐进化而来的。(2)比较解剖学证据:具有同源器官的生物是由共同祖先演化而来。(3)胚胎学证据:①人和鱼的胚胎在发育早期都出现鳃裂和尾;②人和其它脊椎动物在胚胎发育早期都有彼此相似的阶段。(4)细胞水平的证据:①细胞有许多共同特征,如有能进行代谢、生长和增殖的细胞;②细胞有共同的物质基础和结构基础。(5)分子水平的证据:不同生物的DNA和蛋白质等生物大分子,既有共同点,又存在差异性。
【详解】A、不同种类的鳄鱼生活痕迹不同,所以通过生活痕迹比较,可为鳄鱼进化的研究提供依据,A正确;
B、不同种类的鳄鱼头骨可能不同,所以通过头骨特征的比较可为鳄鱼进化的研究提供依据,B正确;
C、不同生物的DNA和蛋白质等生物大分子,既有共同点,又存在差异性,则通过DNA序列的比较,可为鳄鱼进化的研究提供依据,C正确;
D、核苷酸没有物种特异性,不能为生物进化提供证据,D错误。
故选D。
5.B
【分析】在生物实验中,一般显色反应的实验选材的原则为无色或浅色。斐林试剂在使用时,需要将氢氧化钠溶液和硫酸铜溶液混合后使用,并且需要现配现用;而双缩脲试剂要先加入A液摇匀后,再加入B液。
【详解】A、洋葱鳞片叶外表皮细胞呈紫色便于观察,所以一般用洋葱鳞片叶外表皮细胞探究细胞的失水和吸水,A正确;
B、斐林试剂甲液和乙液混合后应立即使用,B错误;
C、观察细胞有丝分裂实验中,需要制作洋葱根尖细胞有丝分裂装片,制作装片的步骤为:解离→漂洗→染色→制片,最后再用显微镜观察,C正确;
D、与加FeCl3试管相比,加肝脏研磨液的试管中过氧化氢分解得更快,证明酶具有高效性,D正确。
故选B。
6.D
【分析】转录是以DNA的一条链为模板合成RNA的过程。(转录以基因为单位进行)转录的场所主要在细胞核,部分线粒体和叶绿体。
【详解】A、图中表示的是mRNA与DNA单链进行的碱基互补配对,A错误;
BD、由于成熟的mRNA经过了剪切,所以mRNA比模板链短,且DNA链中有未配对的片段,B错误;D正确;
C、鸡卵清蛋白基因的转录过程不是跳跃式的,转录是连续的,只是因为转录完成后进行了剪切,才出现了如图的结果,C错误。
故选D。
7.D
【分析】1、细胞膜的组成成分:主要是蛋白质和脂质,其次还有少量糖类,脂质中主要是磷脂,动物细胞膜中的脂质还有胆固醇;细胞膜的功能复杂程度与细胞膜的蛋白质的种类和数量有关,功能越复杂,膜蛋白的种类和数量越多。
2、细胞膜的功能:作为细胞边界,将细胞与外界环境分开,保持细胞内部环境的相对稳定;控制物质进出进行细胞间的信息传递。
【详解】A、病原体进入吞噬细胞的过程是胞吞,需要消耗能量,A错误;
B、吞噬细胞吞噬病原体需要质膜上的受体蛋白参与,即需要细胞识别,B错误;
C、吞噬溶酶体中的消化酶主要是蛋白质,在核糖体中合成,C错误;
D、酶起到催化作用,作用前后性质不变,所以吞噬溶酶体可重新形成溶酶体,消化酶可重复利用,D正确。
故选D。
8.C
【分析】性激素可根据雌雄不同,分为雄性激素和雌性激素,雄性激素能够促进雄性生殖器官的发育和雄性生殖细胞的发生,维持雄性第二性征,同理雌性激素能够促进雌性生殖器官的发育和雌性生殖细胞的发生,维持雌性第二性征。
【详解】A、不做摘除手术甲组表现为雄性则性染色体组成为XY,一组表现为雌性,性染色体组成为XX,A正确;
B、与常态比较人为去除某种影响因素的称为“减法原理”,手术摘除未成熟的组织依据了实验变量控制中的“减法原理”,B正确;
C、实验结果验证了发育出雄性器官需要来自组织提供的激素信号,C错误;
D、据实验结果可知,发育出雄性器官需要雄性激素的刺激,所以若摘除甲组组织的同时给予适量睾酮刺激,则会发育出雄性外生殖器官,D正确。
故选C。
9.A
【分析】生态足迹,又叫生态占用,是指在现有技术条件下,维持某一人口单位(一个人、一个城市、一个国家或全人类)生存所需的生产资源和吸纳废物的土地及水域的面积;生态足迹的值越大,代表人类所需的资源越多,对环境和生态的影响就越大;就地保护是对生物多样性最有效的保护。
【详解】A、生态足迹,又叫生态占用,是指在现有技术条件下,维持某一人口单位(一个人、一个城市、一个国家或全人类)生存所需的生产资源和吸纳废物的土地及水域的面积;生态足迹的值越大,代表人类所需的资源越多,对环境和生态的影响就越大,故持续增加城市森林绿地总量可以降低生态足迹,A错误;
B、就地保护是对生物多样性最有效的保护,建设城市生态公园体系属于就地保护,B正确;
C、通过生态廊道建设可以连通破碎化的栖息地,构建起一张生物多样性的保护网络,为野生动物的扩散、迁徙提供了通道,C正确;
D、人类活动的影响已经达到可以改变地表环境演化方向的程度,但人类活动也可以使环境朝着改善的方向演变,D正确。
故选A。
10.B
【分析】1、肺炎链球菌转化实验包括格里菲思体内转化实验和艾弗里体外转化实验,其中格里菲思体内转化实验证明S型细菌中存在某种“转化因子”,能将R型细菌转化为S型细菌;艾弗里体外转化实验证明DNA是遗传物质。
2、T2噬菌体侵染细菌的实验步骤:分别用35S或32P标记噬菌体→噬菌体与大肠杆菌混合培养→噬菌体侵染未被标记的细菌→在搅拌器中搅拌,然后离心,检测上清液和沉淀物中的放射性物质。
【详解】①格里菲思的肺炎链球菌转化实验,只证明了肺炎链球菌具有“转化因子”,①错误;
②艾弗里的肺炎链球菌转化实验,证明了DNA是肺炎链球菌的遗传物质,②正确;
③赫尔希和蔡斯的噬菌体侵染大肠杆菌实验,证明了DNA是噬菌体的遗传物质,③正确;
④摩尔根的果蝇杂交实验,证明了基因在染色体上,④错误。
综上所述,②③证明DNA是遗传物质,B正确。
故选B。
11.D
【分析】1、过敏反应是指已产生免疫的机体在再次接受相同抗原刺激时所发生的组织损伤或功能紊乱的反应。
2、过敏反应的原理:机体第一次接触过敏原时,机体会产生抗体,吸附在某些细胞的表面;当机体再次接触过敏原时,被抗体吸附的细胞会释放组织胺等物质,导致毛细血管扩张血管通透增强、平滑肌收缩、腺体分泌增加等,进而引起过敏反应。
3、过敏反应的特点是发作迅速、反应强烈、消退较快;一般不会破坏组织细胞,也不会引起组织损伤,有明显的遗传倾向和个体差异。
【详解】A、过敏原初次刺激特异性个体产生IgE抗体,发生了免疫反应,A错误;
B、浆细胞不能识别过敏原,B错误;
C、P物质引起鼻黏膜毛细血管扩张会导致组织液增加,C错误;
D、避免再次接触外源性过敏原是预防过敏性鼻炎的主要措施,D正确。
故选D。
12.C
【分析】生态系统中信息的种类有物理信息、化学信息和行为信息,来源主要是无机环境和生物。题干中白天和夜晚分别影响两种昆虫的活动时间,属于物理信息;挥发性物质对甲昆虫的天敌和乙昆虫的影响属于化学信息。
【详解】A、甲、乙均以该植物为食,存在种间竞争关系,A错误;
B、上述生物构成2条食物链,分别是植物→甲;植物→乙→蜘蛛,蜘蛛处于第三营养级,B错误;
C、题干中白天和夜晚分别影响两种昆虫的活动时间,说明物理信息对乙昆虫活动的影响;挥发性物质能驱赶乙昆虫说明乙昆虫的活动受到化学信息的影响,C正确;
D、若甲昆虫的数量减少,甲、乙均以该植物为食,乙昆虫的数量会增加,但由于蜘蛛对于乙昆虫的捕食,乙昆虫的数量不会持续增加,D错误。
故选C。
13.D
【分析】1、核膜(1)结构:核膜是双层膜,外膜上附有许多核糖体,常与内质网相连;其上有核孔,是核质之间频繁进行物质交换和信息交流的通道;在代谢旺盛的细胞中,核孔的数目较多。(2)化学成分:主要是脂质分子和蛋白质分子。(3)功能:起屏障作用,把核内物质与细胞质分隔开;控制细胞核与细胞质之间的物质交换和信息交流。
2、核仁:与某种RNA的合成以及核糖体的形成有关。在有丝分裂过程中,核仁有规律地消失和重建。
3、染色质:细胞核中能被碱性染料染成深色的物质,其主要成分是DNA和蛋白质。
【详解】A、3H标记的胆碱是一种构成磷脂的成分,则供体变形虫中细胞中所有的膜结构都有放射性标记,A错误;
B、虽然细胞分裂前期核膜解体,但是核膜的成分没有消失,所以在重组变形虫细胞分裂的中期、后期能检测到放射性,B错误;
C、在前期核膜解体后,其结构成分磷脂分子不会被分解,C错误;
D、根据题干信息“将带有放射性标记的细胞核取出,移植到未标记的去核变形虫中,追踪观察一个细胞周期,发现原有的放射性标记平均分配到子细胞的核膜上”,说明母细胞的核膜参与了子细胞核膜的构建,D正确。
故选D。
14.B
【分析】神经-体液-免疫调节网络是机体维持稳态的主要调节机制,而下丘脑则是参与人体稳态调节的枢纽。
【详解】A、结合题图可知,长期应激作为一种刺激,引起下丘脑分泌CRH的过程属于神经调节,CRH作用于垂体促进ACTH的合成及分泌,ACTH促进肾上腺髓质合成分泌CORT的过程属于体液调节,故长期应激导致CORT增加是神经—体液调节的结果,A正确;
B、由题图可知,巨噬细胞能促进多种促炎细胞因子的释放,而副交感神经则释放乙酰胆碱,抑制巨噬细胞释放多种促炎细胞因子,B错误;
C、CRH属于激素、乙酰胆碱为神经递质,两者均为信息分子,均需要与特异性受体结合发挥其调节作用,C正确;
D、IBS是人体在长期应激状态下容易出现的一种胃肠道疾病,IBS的发生过程涉及神经调节、体液调节和免疫调节,说明神经—体液—免疫调节网络是机体维持稳态的重要机制,D正确。
故选B。
15.C
【分析】小球藻和鱼腥藻属于两种不同的藻类,两者属于竞争关系,表格中自变量是pH,因变量是两种藻类之间的竞争抑制参数,总体来看,小球藻对鱼腥藻的竞争抑制作用更强。
【详解】A、鱼腥藻是养殖水体中引起水华的主要藻类,水体富营养化后,水中N、P元素增加,鱼腥藻可能会大量增加,A正确;
B、竞争抑制参数越大,说明竞争抑制作用越强,由表格中的数据可知,小球藻对鱼腥藻的竞争抑制作用更强,B正确;
C、养殖水体中小球藻的种群数量不仅受鱼腥藻和水质pH的影响,还受光照强度和营养物质供应等因素的影响,C错误
D、水体的pH和鱼腥藻数量会对小球藻的数量产生影响,小球藻又是鱼类的优良饵料,因此监测养殖水体的pH和鱼腥藻含量对于提高鱼类产量有积极意义,D正确。
故选C。
16.D
【分析】1、植物激素是由植物体内产生,能从产生部位运送到作用部位,对植物的生长发育有显著影响的微量有机物。
2、赤霉素:合成部位:幼芽、幼根和未成熟的种子等幼嫩部分。主要生理功能:促进细胞的伸长;解除种子、块茎的休眠并促进萌发的作用。
【详解】A、若长时间没顶淹涝植物根会无氧呼吸产生酒精导致烂根,低氧忍耐策略在相对较深、持续时间较短的没顶淹涝更有效,A正确;
B、据图可知乙烯和赤霉素脱落酸等激素共同调控水稻的节间伸长以应对没顶淹涝,B正确;
C、由图可知,深水稻通过通过地上部分快速伸长露出水面获得氧气,利用的是低氧逃逸策略,C正确;
D、浅水稻通过降低GA水平和提高ABA水平从而抑制节间伸长,D错误。
故选D。
17.(1) 条件 神经
(2)交感神经活动加强、副交感神经活动减弱
(3) 脑干 CO2、神经递质 高级中枢可调节低级中枢的活动
【分析】神经调节的基本方式是反射,反射的结构基础是反射弧。反射弧包括感受器(感觉神经末梢)→传入神经(有神经节)→神经中枢→传出神经→效应器(传出神经末梢和它所支配的肌肉或腺体)。
【详解】(1)听到枪声的刺激是条件刺激,需要大脑皮层的参与,需要长期训练才能形成迅速起跑的反应,所以是条件反射。
(2)百米赛跑过程中比较兴奋,所以自主神经系统中的交感神经兴奋占优势,副交感神经活动减弱。
(3)调节呼吸的中枢在脑干,所以图中“?”处是脑干,参与呼吸调节过程的信息分子有CO2和神经递质。由于大脑皮层的高级中枢可以调节低级中枢,所以该同学跑步训练时可以有意识地调整呼吸频率。
18.(1) 吸能 细胞质基质、叶绿体基质 NADPH和ATP
(2) 低浓度CO2处理后,PEPC的活性提高,改变了黑藻固定CO2的途径,有利于黑藻细胞在低浓度CO2条件下,增强固定CO2的能力,以提高光合作用强度 进化
(3)低浓度CO2处理诱导PEPC2基因表达增强,使PEPC2基因的表达相对含量增加,导致PEPC活性提高,引起固定CO2的能力增强
【分析】光合作用分为光反应阶段和暗反应阶段:
1、光反应阶段(场所是叶绿体的类囊体膜上):水的光解产生[H]与氧气,以及ATP的形成;
2、光合作用的暗反应阶段(场所是叶绿体的基质中):CO2被C5固定形成C3,C3在光反应提供的ATP和[H]的作用下还原生成糖类等有机物。
【详解】(1)结合图示可知,丙酮酸转化为PEP的过程伴随着ATP的水解,故该过程属于吸能反应;黑藻细胞可以在细胞质基质中利用低浓度的CO2固定为C4,在叶绿体基质中利用高浓度的CO2与C5生成C3;C3的还原过程需要光反应产生的NADPH和ATP提供能量。
(2)研究发现黑藻经低浓度CO2处理后,PEPC与Rubisco的活性比值由0.47上升到4.17,结合题图可知,经低浓度CO2处理后,PEPC的活性提高,改变了黑藻固定CO2的途径,有利于黑藻细胞在低浓度CO2条件下增强固定CO2的能力,以提高光合作用强度;黑藻具有这种生理特性是长期进化的结果。
(3)“探究在低浓度CO2处理下黑藻固定CO2途径改变的分子机制”,分析实验结果图示可知,在低浓度CO2处理下,PEPC1基因表达的相对含量稍有下降,而PEPC2基因表达的相对含量明显增加,推测是由于低浓度CO2处理诱导PEPC2基因表达增强,使PEPC2基因的表达相对含量增加,导致PEPC活性提高,引起固定CO2的能力增强。
19.(1) 抑癌基因 P基因的表达量减少
(2) 用不含药物的培养液培养HG2 处理时间和药物A的浓度
(3) 3 对照组>1μmo/L药物A组>10μmo/L药物A组>5μmo/L药物A组
【分析】1、癌细胞是指受到致癌因子的作用,细胞中遗传物质发生变化,变成不受机体控制的、连续进行分裂的恶性增殖细胞。
2、细胞癌变的原因包括外因和内因,外因是各种致癌因子,内因是原癌基因和抑癌基因发生基因突变。
3、癌细胞的特征:能够无限增殖;形态结构发生显著改变;细胞表面发生变化,细胞膜的糖蛋白等物质减少。
【详解】(1)P基因的启动子被高度甲基化导致P基因不能表达,最终形成了肝癌细胞,说明P基因是抑癌基因,所以正常肝细胞转变为HG2细胞是P基因的启动子被高度甲基化导致P基因不能表达而导致的。
(2)为了排除其他因素的干扰,对照组应该用不含药物的培养液培养HG2。据表可知,药物A的浓度为5μmo/L、处理时间为3天时,细胞凋亡率最高,即作用效果与处理时间和药物A的浓度有关。
(3)据表中每组的数据可知,第3天的细胞凋亡率最高,则处理时间为3天的细胞进行检测最合适,对比同一天的实验数据可知,药物A的浓度为1μmo/L时凋亡率最高,对照组凋亡率最低,凋亡率与细胞P基因启动子区域甲基化程度越高则P基因的表达量越低,则细胞P基因启动子区域甲基化水平为:对照组>1μmo/L药物A组>10μmo/L药物A组>5μmo/L药物A组。
20.(1) 显性 常 裂翅:非裂翅=1:2
(2) 自由组合 直翅黑檀体∶直翅灰体∶卷翅灰体∶卷翅黑檀体=1∶1∶1∶1
(3) 实验思路一:选用乙和丙品系(黑檀体与裂翅)果蝇杂交得到F1,选择F1中裂翅雌雄个体相互交配得F2,观察并统计F2的表型及比例。
实验思路二:选用乙品系(黑檀体与裂翅)果蝇杂交得到F1,选择F1中裂翅个体与乙品系(黑檀体)果蝇杂交得到F2,观察并统计F2的表型及比例。
预期结果一:灰体裂翅:灰体非裂翅:黑檀体裂翅:黑檀体非裂翅=6:3:2:1;
预期结果二:灰体裂翅:灰体非裂翅:黑檀体裂翅:黑檀体非裂翅=1:1:1:1
【分析】基因的自由组合定律的实质是:位于非同源染色体上的非等位基因的分离或组合是互不干扰的;在减数分裂过程中,同源染色体上的等位基因彼此分离的同时非同源染色体上的非等位基因自由组合。
【详解】(1)裂翅果蝇相互交配,子代为裂翅:非裂翅=2:1,说明裂翅显性纯合致死,裂翅为显性性状,且与性别无关,所以基因位于常染色体上。裂翅个体都是杂合子,设基因型为Aa,裂翅果蝇相互交配的子代为Aa:aa=2:1,与野生型进行杂交,则子代裂翅比例为1/3,非裂翅比例为2/3,所以子代裂翅:非裂翅=1:2。
(2)卷翅相关基因位于2号染色体、黑檀体相关基因位于3号染色体,则卷翅性状与黑檀体性状的遗传遵循基因的自由组合定律。设卷翅基因为BB,黑檀体基因为cc,则表中甲基因型为BBCC表现型为卷翅灰体,乙基因型为bbcc表现型为直翅黑檀体,甲乙杂交F1为BbCc表现型为卷翅灰体,BbCc与bbcc杂交,F2的表现型及比例为直翅黑檀体∶直翅灰体∶卷翅灰体∶卷翅黑檀体=1∶1∶1∶1。
(3)为探究控制裂翅性状的基因是否在3号染色体上,则可选择具有3号染色体上的相关性状的个体进行杂交,观察后代是否符合自由组合定律即可。实验思路如下:乙与丙杂交获得F1,F1裂翅雌雄个体随机交配获得F2,统计F2的表现型及比例。若F2非裂翅灰体:非裂翅黑檀体:裂翅灰体:裂翅黑檀体=3:1:6:2,则说明裂翅性状与黑檀体性状符合自由组合定律,控制裂翅性状的基因不在3号染色体上。
也选用乙品系(黑檀体与裂翅)果蝇杂交得到F1,选择F1中裂翅个体与乙品系(黑檀体)果蝇杂交得到F2,观察并统计F2的表型及比例。预期结果:灰体裂翅:灰体非裂翅:黑檀体裂翅:黑檀体非裂翅=1:1:1:1。
21.(1) 天敌 样方法 K/2
(2) 次生演替/演替 水平
(3)减少叶片相互遮挡,有利于光合作用的进行
(4)种植多种多样的植物,为不同的鸟类提食物和供栖息空间
【分析】群落演替:随着时间的推移,一个群落被另一个群落代替的过程。群落演替包括初生演替和次生演替。①初生演替:是指一个从来没有被植物覆盖的地面,或者是原来存在过植被,但是被彻底消灭了的地方发生的演替。②次生演替:原来有的植被虽然已经不存在,但是原来有的土壤基本保留,甚至还保留有植物的种子和其他繁殖体的地方发生的演替。
【详解】(1)影响生物数量的生物因素应该是食物、天敌。对虫卵和活动力弱的动物可用样方法进行调查;防治害虫的最佳时间是在种群数量相对较少的时候防治,即害虫的最佳时间在K/2之前。
(2)用开挖沟渠的泥土堆积成垛基,具有一定的土壤条件,则在垛基上进行的演替属于次生演替。水平方向上由于光照强度地形明暗湿度等因素的影响,不同地段上分布着不同的生物种群称为水平结构,所以垛基果林包含深水塘、浅滩、草地和果树区,这体现了群落的水平结构。
(3)当果林枝叶密度过大时,管理人员会对果林进行适度疏伐,剪去部分枝叶,此操作可以减少叶片相互遮挡,有利于光合作用的进行,减少呼吸消耗。
(4)由于植物可以为动物提供食物和栖息空间,所以可通过种植多种多样的植物,为不同的鸟类提食物和供栖息空间。
2023届山西省大同市一中等2校高三一模理综生物试题(含答案): 这是一份2023届山西省大同市一中等2校高三一模理综生物试题(含答案),共8页。试卷主要包含了单选题,读图填空题,填空题等内容,欢迎下载使用。
2023届广东省深圳市等3地高三一模生物试题(含解析): 这是一份2023届广东省深圳市等3地高三一模生物试题(含解析),共22页。试卷主要包含了单选题,综合题,实验题等内容,欢迎下载使用。
2022届浙江省杭州市等3地温州第二高级中学等2校高三一模试题 生物 PDF版含解析: 这是一份2022届浙江省杭州市等3地温州第二高级中学等2校高三一模试题 生物 PDF版含解析,共12页。

