课时质量评价22生物的进化---2024版高考生物一轮总复习
展开二十二 生物的进化
(建议用时:40分钟)
一、选择题:每小题给出的四个选项中只有一个符合题目要求。
1.达尔文以丰富的事实为依据,论证了生物是不断进化的,并对生物进化的原因提出了合理解释;但由于当时科学发展水平的限制,其理论并不完善,而现代生物进化理论极大地丰富和发展了达尔文的自然选择学说。下列有关生物进化的理解错误的是( )
A.生物适应性状的形成是由于具有有利变异的个体更容易生存并留下后代
B.自然选择学说指出可遗传变异是生物进化的原材料,包括突变和基因重组
C.现代生物进化理论在种群和分子水平对达尔文自然选择学说进行了补充与完善
D.隔离是新物种形成的必要条件,并且新物种能很好地利用和适应环境
2.某课外兴趣小组的同学探究阿莫西林对细菌的选择作用,首先取少量含细菌的培养液均匀涂抹在平板上,并将平板均等地分为四个区,然后在1号区放1张不含阿莫西林的圆形纸片,2、3、4号区放等大的含有阿莫西林的圆形纸片。在37 ℃的恒温箱中培养12~16 h(第一代),观察并测量抑菌圈的直径。从抑菌圈边缘的菌落上挑取菌体,接种到液体培养基中培养,然后取菌液重复上述操作,获得第二代、第三代,并记录每代抑菌圈的直径。下列相关叙述错误的是( )
A.耐药菌的出现是基因突变的结果
B.每代都需计算2、3、4区抑菌圈的平均值
C.培养过程中细菌的耐药性基因频率发生定向改变
D.培养过程中抑菌圈越小,说明细菌的耐药性越弱
3.(2023·湖北武汉模拟)下图中①②③④表示渐变式形成新物种的4个环节,⑤~⑩是种群内不同变异个体。下列说法正确的是( )
A.①是地理隔离,它能直接导致甲、乙种群的基因频率发生改变
B.②是突变和基因重组,为自然选择提供材料,也可能随机改变基因频率
C.③是自然选择,直接选择基因型定向改变基因频率
D.据此推测:骤变式形成新物种不需要生殖隔离
4.(2022·山东聊城一模)第五届中国(淄博)金鱼大赛会展上有24个组别上千尾金鱼参赛,传统鱼种和金鱼新贵纷纷亮相,争奇斗艳。金鱼是野生鲫鱼经长期人工选育而成,是中国古代劳动人民智慧的结晶。自然状态下金鱼能与野生鲫鱼杂交产生可育后代。下列叙述错误的是( )
A.人工选择使鲫鱼发生变异,产生多种形态
B.人类的喜好决定金鱼基因频率的定向改变
C.不同品种的金鱼之间的差异体现了遗传的多样性
D.金鱼种群产生的性状分化可能与基因突变和基因重组有关
5.(2021·北京卷)研究者拟通过有性杂交的方法将簇毛麦(2n=14)的优良性状导入普通小麦(2n=42)中。用簇毛麦花粉给数以千计的小麦小花授粉,10天后只发现两个杂种幼胚,将其离体培养,产生愈伤组织,进而获得含28条染色体的大量杂种植株。以下表述错误的是( )
A.簇毛麦与小麦之间存在生殖隔离
B.培养过程中幼胚细胞经过脱分化和再分化
C.杂种植株减数分裂时染色体能正常联会
D.杂种植株的染色体加倍后能产生可育植株
6.(2022·山东济南模拟)2022年北京冬奥会吉祥物“冰墩墩”,大熊猫是其设计原型。大熊猫最初是食肉动物,经过进化,其99%的食物都来源于竹子。现在一个较大的熊猫种群中雌雄数量相等,且雌雄之间可以自由交配,若该种群中B的基因频率为60%,b的基因频率为40%,则下列有关说法正确的是( )
A.大熊猫种群中全部个体所含有的B、b基因,叫作该种群的基因库
B.大熊猫由以肉为食进化为以竹子为食的实质是种群基因型频率的定向改变
C.若该对等位基因位于常染色体上,则显性个体中出现杂合雌熊猫概率约为28.6%
D.若该对等位基因只位于X染色体上,则XbXb、XbY的基因型频率分别为16%、40%
7.(2021·广东卷)孔雀鱼雄鱼的鱼身具有艳丽的斑点,斑点数量多的雄鱼有更多机会繁殖后代,但也容易受到天敌的捕食。关于种群中雄鱼的平均斑点数量,下列推测错误的是( )
A.缺少天敌,斑点数量可能会增多
B.引入天敌,斑点数量可能会减少
C.天敌存在与否决定斑点数量相关基因的变异方向
D.自然环境中,斑点数量增减对雄鱼既有利也有弊
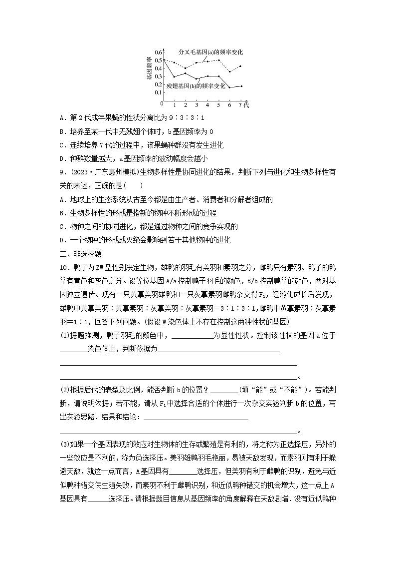
8.某研究小组为研究自然选择的作用,进行了如下实验:将直毛长翅果蝇(AABB)与分叉毛残翅果蝇(aabb)杂交,a与b基因是自由组合的,杂交后代作为第0代放置在塑料箱中,个体间自由交配。装有食物的培养瓶悬挂在箱盖上,使残翅个体难以进入。连续培养7代,检测每一代a、b的基因频率,结果如图所示。下列相关叙述正确的是( )
A.第2代成年果蝇的性状分离比为9∶3∶3∶1
B.培养至某一代中无残翅个体时,b基因频率为0
C.连续培养7代的过程中,该果蝇种群没有发生进化
D.种群数量越大,a基因频率的波动幅度会越小
9.(2023·广东惠州模拟)生物多样性是协同进化的结果,判断下列与进化和生物多样性有关的表述,正确的是( )
A.地球上的生态系统从古至今都是由生产者、消费者和分解者组成的
B.生物多样性的形成是指新的物种不断形成的过程
C.物种之间的协同进化,都是通过物种之间的竞争实现的
D.一个物种的形成或灭绝会影响到若干其他物种的进化
二、非选择题
10.鸭子为ZW型性别决定生物,雄鸭的羽毛有美羽和素羽之分,雌鸭只有素羽。鸭子的鸭掌有黄色和灰色之分。设等位基因A/a控制鸭子羽毛的颜色,B/b控制鸭掌的颜色,两对基因独立遗传。现有一只黄掌美羽雄鸭和一只灰掌素羽雌鸭杂交得F1,经孵化成长后发现,雄鸭中黄掌美羽∶黄掌素羽∶灰掌美羽∶灰掌素羽=3∶1∶3∶1,雌鸭中黄掌素羽∶灰掌素羽=1∶1,回答下列问题。(假设W染色体上不存在控制这两种性状的基因)
(1)据题推测,鸭子羽毛的颜色中,____________为显性性状。控制该性状的基因a位于________染色体上,判断依据为___________________________________
____________________________________________________________________
____________________________________________________________________。
(2)根据后代的表型及比例,能否判断b的位置?________(填“能”或“不能”)。若能判断,请说明依据;若不能,请从F1中选择合适的个体进行一次杂交实验判断b的位置,写出实验思路、结果和结论:______________________________
____________________________________________________________________。
(3)如果一个基因表现的效应对生物体的生存或繁殖是有利的,将之称为正选择压,另外的一些效应是不利的,称为负选择压。美羽雄鸭羽毛艳丽,易被天敌发现,而素羽则有利于躲避天敌,就这一点而言,A基因具有________选择压,但美羽有利于雌鸭的识别,避免与近似鸭种错交使生殖失败,而素羽不利于雌鸭识别,和近似鸭种错交的机会增大,这一点上A基因具有______选择压。请根据题目信息从基因频率的角度解释在天敌剧增、没有近似鸭种的情况下aa个体占比增加的原因:______________________________________________________
____________________________________________________________________。
11.野生稻(2n=24)是水稻改良的重要种质资源,科研人员培育出少量水稻纯合突变体,其6号染色体上非糯性基因Wx突变为糯性基因wx,8号染色体上冷敏型基因g突变为耐冷型基因G。科研人员用部分该种纯合突变体做了以下实验:
组合
F1表型
F2表型及个体数
211
150
69
50
野生型×突变体
耐冷型非糯性
耐冷型非糯性
冷敏型非糯性
耐冷型糯性
冷敏型糯性
(1)利用DNA测序技术检测发现,wx基因与Wx基因序列长度相同,均为557个碱基对(bp),但其内部出现了限制酶NlaⅢ的识别位点,该基因突变最可能是由于基因中碱基对发生__________导致。用限制酶NlaⅢ处理F2不同植株的DNA片段,获得电泳结果如下图所示,分析可知下列哪一植株的检测结果与F1植株的相同:__________(填植株编号)。
(2)F2群体中耐冷型植株与冷敏型植株的数量比是7∶5,不符合典型的孟德尔遗传比例,为此科研人员提出以下两种推测:
推测一:F1产生的雌配子育性正常,而带有G基因的花粉成活率很低。
推测二:F1产生的花粉育性正常,而带有G基因的雌配子成活率很低。
请设计杂交实验检验上述两种推测,并写出支持上述推测的子代性状及数量比。
①实验方案:_________________________________________________________
____________________________________________________________________。
②子代性状及数量比:________________________________________________
____________________________________________________________________
____________________________________________________________________。
(3) 研究发现,某水稻种群中基因型为SkSk的耐盐个体占10%,基因型为sksk的盐敏个体占50%,科研人员对该水稻种群进行盐胁迫处理,淘汰掉其中的盐敏个体,让其自由交配,则子一代所有个体中,基因型为SkSk的个体占__________,此时种群中sk的基因频率为____________。
二十二 生物的进化
1.B 解析:种群中出现不同的变异性状后,具有有利变异的个体生存和留下后代的机会多,久而久之就形成了适应特定环境的新性状,A正确;达尔文的自然选择学说认为,可遗传的变异是生物进化的原材料,但由于受到当时科学发展水平的限制,对于遗传和变异的本质,达尔文还不能做出科学的解释,B错误;随着生物科学的发展,对遗传变异的研究已经从性状水平深入基因水平,关于自然选择的作用等问题的研究,也已经从以生物个体为单位发展到以种群为基本单位,这样形成了以自然选择学说为核心的现代生物进化理论,C正确;隔离是物种形成的必要条件,物种形成本身意味着生物类型的增加,同时也意味着生物能以新的方式利用和适应环境,D正确。
2.D 解析:细菌耐药性状的出现是发生了可遗传的变异,而细菌可遗传的变异的来源是基因突变,A正确;本实验需要测定2、3、4号区抑菌圈的直径,所以每代都需计算2、3、4区抑菌圈的平均值,B正确;由于在培养过程中,都加入了阿莫西林,所以具有抗性的个体就存活下来,不具有抗性的被淘汰,耐药性基因频率发生定向改变,C正确;培养过程中抑菌圈越大,说明细菌的抗药能力越弱,抑菌圈越小,说明其抗药能力越强,D错误。
3.B 解析:由题图分析可知,①表示地理隔离,是由地理屏障引起的,将同一种生物彼此隔开,阻碍了种群间个体交配,从而使基因交流受阻,不能直接导致种群基因频率发生改变,A错误;由题图分析可知,②表示可遗传的变异,产生进化的原材料,从而为自然选择提供材料,而可遗传的变异的结果是使种群基因频率发生了改变,B正确;由题图分析可知,③表示自然选择,其直接对象是生物的表型,间接对象是相关的基因型,根本对象是与表型相对应的基因,在其作用下,种群的基因频率会发生定向改变,导致生物朝着一定的方向进化,所以自然选择不能直接选择基因型,C错误;骤变式是在很短时间内即可形成,如自然界中多倍体的形成,而生殖隔离是新物种出现的标志,即骤变式形成新物种,会出现生殖隔离,D错误。
4.A 解析:生物的变异是不定向的,人工选择可决定鲫鱼进化的方向,不能诱导鲫鱼发生变异,A错误;人类的喜好作为人工选择的因素决定金鱼基因频率的定向改变,B正确;不同品种的金鱼之间的差异是生物多样性在基因的多样性方面的体现,C正确;基因突变和基因重组为生物的变异提供了丰富的原材料,据此可知,金鱼种群产生的性状分化可能与基因突变和基因重组有关,D正确。
5.C 解析:簇毛麦与小麦的后代在减数分裂时染色体联会紊乱,不可育,故二者之间存在生殖隔离,A正确;幼胚细胞经过脱分化形成愈伤组织,愈伤组织经过再分化形成胚状体或丛芽,从而得到完整植株,B正确;杂种植株细胞内由于没有同源染色体,故减数分裂时染色体无法正常联会,C错误;杂种植株的染色体加倍后能获得可育植株,D正确。
6.C 解析:大熊猫种群中全部个体所含有的B、b基因,是该种群的基因库中很少的一部分,A错误;生物进化的实质是基因频率发生定向改变的过程,大熊猫由以肉为食进化为以竹子为食的实质也是种群基因频率的定向改变,B错误;若该对等位基因位于常染色体上,Bb=2×60%×40%=48%,BB=60%×60%=36%,则Bb∶BB=4∶3,则显性个体中出现杂合雌熊猫概率约为(4/7)×(1/2)≈28.6%,C正确;若该对等位基因只位于X染色体上,在雌性个体中,XbXb频率为40%×40%=16%,在雄性个体中,XbY频率为40%,而雌雄数量相等,所以该种群中XbXb、XbY的基因型频率分别为8%、20%,D错误。
7.C 解析:雄鱼的斑点数量多,易受天敌的捕食,缺少天敌时,其斑点数量可能会增多,引入天敌后,其斑点数量可能会减少,A、B正确;在天敌存在之前,孔雀鱼雄鱼就存在斑点数量相关基因的不同变异,天敌的存在与否只是对其变异进行了选择,C错误;由题干信息分析可知,斑点数量增减对雄鱼既有利也有弊,D正确。
8.D 解析:已知a和b基因是自由组合的,那么这两对基因分别位于两对常染色体上,遵循分离定律和自由组合定律,亲本杂交的第一代表型均为直毛长翅,第二代性状分离比为9∶3∶3∶1。题中杂交后代作为第0代,故第1代性状分离比为9∶3∶3∶1,且残翅个体会被淘汰,所占残翅比例会下降,第2代同样不满足9∶3∶3∶1的性状分离比,A错误;培养至某1代中无残翅个体时,仍有可能存在基因型为Bb的个体,b基因频率不为0,B错误;生物进化的实质是基因频率的改变,连续培养7代的过程中基因频率发生了改变,故发生了进化,C错误;由题意可知,只将残翅个体淘汰,对a基因无影响,该等位基因比例始终为1∶1,种群数量越大,得到的结果与理论比例越接近,基因频率的波动幅度越小,D正确。
9.D 解析:地球上的生态系统最初没有消费者,A错误;生物多样性包括遗传多样性、物种多样性、生态系统多样性,B错误;物种之间的协同进化都是通过物种之间以及生物与无机环境的生存斗争实现的,C错误;一个物种的形成或灭绝会影响到若干其他物种的进化,D正确。
10.解析:(1)分析杂交结果,F1雄鸭中美羽∶素羽=3∶1,可知鸭子羽毛的颜色中,美羽为显性性状。若控制羽色的基因在Z染色体上,则亲代美羽雄性(ZAZA或ZAZa)与素羽雌性(ZaW)杂交,后代雄性全为美羽或美羽∶素羽=1∶1,该比例与题干中后代雄性中美羽∶素羽=3∶1不相符,故控制羽色的基因位于常染色体上;或若控制羽色的基因在常染色体上,则亲代美羽雄性(Aa)与素羽(Aa)雌性杂交,后代雄性美羽∶素羽=3∶1,该比例与题干中后代雄性的表型和比例相符。可知控制该性状的基因a位于常染色体上。(2)根据后代的表型及比例,由于雌雄鸭中黄掌∶灰掌皆为1∶1,故不能判断b的位置,根据伴性遗传规律可知,可从F1中选取黄掌雌鸭与灰掌雄鸭杂交,观察后代雌雄鸭中的鸭掌颜色。若控制掌色的基因位于Z染色体上,亲本黄掌雄鸭的基因型为ZBZb,灰掌雌鸭的基因型为ZbW,F1中的黄掌雌鸭的基因型为ZBW,灰掌雌鸭的基因型为ZbW,灰掌雄鸭的基因型为ZbZb,黄掌雄鸭的基因型ZBZb,所以F1中黄掌雌鸭(ZBW)与灰掌雄鸭(ZbZb)杂交,后代雌鸭全为灰掌(ZbW)、雄鸭全为黄掌(ZBZb),与性别有关。若控制掌色的基因位于常染色体上,亲本黄掌雄鸭和灰掌雌鸭的基因型为Bb和bb(或bb和Bb),F1中的黄掌雌鸭与灰掌雄鸭的基因型也为Bb和bb(或bb和Bb),杂交后代雌雄鸭中黄掌∶灰掌皆为1∶1,与性别无关。(3)如果一个基因表现的效应对生物体的生存或繁殖是有利的,将之称为正选择压,另外的一些效应是不利的,称为负选择压。美羽雄鸭羽毛艳丽,易被天敌发现,而素羽则有利于躲避天敌,就这一点而言,且已知美羽为显性性状,A基因具有负选择压,但美羽有利于雌鸭的识别,避免与近似鸭种错交使生殖失败,而素羽不利于雌鸭识别,和近似鸭种错交的机会增大,这一点上A基因具有正选择压。根据以上分析可知,天敌剧增,美羽为不利性状,A的负选择压加大;没有近似鸭种,A的正选择压减小,导致A基因频率下降,a基因频率升高,从而使得aa个体的数量增加。
答案:(1)美羽 常 若控制羽色的基因在Z染色体上,则亲代美羽雄性与素羽雌性杂交,后代雄性全为美羽或美羽∶素羽=1∶1,该比例与题干中后代雄性中美羽∶素羽=3∶1不相符,故控制羽色的基因位于常染色体上[或若控制羽色的基因在常染色体上,则亲代美羽雄性(Aa)与素羽(Aa)雌性杂交,后代雄性美羽∶素羽=3∶1,该比例与题干中后代雄性的表型和比例相符,若在Z染色体上则不相符] (2)不能 选取后代中的黄掌雌鸭与灰掌雄鸭杂交,观察后代雌雄鸭中的鸭掌颜色。若后代雌鸭全为灰掌、雄鸭全为黄掌,则控制掌色的基因位于Z染色体上;若后代雌雄鸭中黄掌∶灰掌皆为1∶1,则控制掌色的基因位于常染色体上 (3)负 正 天敌剧增,A的负选择压加大;没有近似鸭种,A的正选择压减小,A基因频率下降,a基因频率升高,从而使得aa个体的数量增加
11.解析:(1)由于wx基因与Wx基因序列长度相同,且均为557个碱基对(bp),但其内部出现了限制酶NlaⅢ的识别位点,说明该基因突变最可能是由于碱基对替换导致。分析电泳图可知,用限制酶NlaⅢ处理F2不同植株的DNA片段,发现7、8植株的基因既含557个碱基对(Wx基因),又含能被限制酶NlaⅢ识别并剪切(wx基因),与F1植株的相同。(2)为了检验上述两种推测是否正确可通过正反交实验判断,即分别将突变型与野生型杂交所得的F1植株与野生型植株进行正反交实验,观察并统计子代性状及数量比。若推测一成立,即F1产生的雌配子育性正常,而带有G基因的花粉成活率很低,雌配子G∶g=1∶1,要使F2冷敏型植株gg占5/12,故g雄配子要占5/12÷1/2=5/6,即雄配子G∶g=1∶5。则如果F1植株Gg做母本,野生型gg做父本,F2耐冷型∶冷敏型=1∶1;反交实验中,F1植株Gg做父本,野生型gg做母本,F2耐冷型∶冷敏型=1∶5。同理,若推测二成立,F1产生的花粉育性正常,而带有G基因的雌配子成活率很低,即F1产生的雄配子G∶g=1∶1,雌配子G∶g=1∶5。则如果F1植株Gg做母本,野生型gg做父本,F2耐冷型∶冷敏型=1∶5;反交实验中,F1植株Gg做父本,野生型gg做母本,F2耐冷型∶冷敏型=1∶1。(3)某水稻种群中基因型为SkSk的耐盐个体占10%,基因型为sksk的盐敏个体占50%,则Sksk的耐盐个体占40%,淘汰掉其中的盐敏个体,SkSk∶Sksk=1∶4,Sk配子占3/5,sk配子占2/5,自由交配后子一代所有个体中,基因型为SkSk的个体占3/5×3/5×100%=36%,Sksk的个体占2×3/5×2/5×100%=48%,sksk的个体占2/5×2/5×100%=16%,此时种群中sk的基因频率为16%+1/2×48%=40%。
答案:(1)替换 7、8 (2)①分别将突变型与野生型杂交所得的F1植株与野生型植株进行正反交实验,观察并统计子代性状及数量比 ②若F1植株做母本,耐冷型∶冷敏型=1∶1;反交实验中,耐冷型∶冷敏型=1∶5,则推测一成立。若将F1植株做母本,耐冷型∶冷敏型=1∶5;反交实验中,耐冷型∶冷敏型=1∶1,则推测二成立 (3)36% 40%
2024届高考生物一轮总复习课时验收评价三十一生物的进化: 这是一份2024届高考生物一轮总复习课时验收评价三十一生物的进化,共5页。
课时质量评价19基因的表达---2024版高考生物一轮总复习: 这是一份课时质量评价19基因的表达---2024版高考生物一轮总复习,共7页。试卷主要包含了选择题,非选择题等内容,欢迎下载使用。
2024届高考生物一轮复习22生物的进化课时质量评价+参考答案: 这是一份2024届高考生物一轮复习22生物的进化课时质量评价+参考答案,文件包含2024届高考生物一轮复习22生物的进化课时质量评价docx、2024届高考生物一轮复习22生物的进化课时质量评价参考答案docx等2份试卷配套教学资源,其中试卷共11页, 欢迎下载使用。

