河南省许昌市襄城县2022-2023学年七年级下学期期末生物试题(含答案)
展开2022—2023学年第二学期期末教学质量检测
七年级生物学
一、选择题(本题共20小题,每小题2分,共40分)
1.小莉进入青春期后,脸上长了很多青春痘,经医生检查发现她体内的性激素分泌失调,这与图中哪个器官的功能有关( )
A.甲 B.乙 C.丙 D.丁
2.某些药品说明书特别注明“孕妇禁用”这是因为药品成分会通过某种结构进入胎儿体内,该结构是( )
A.卵巢 B.输卵管 C.胎盘 D.子宫内膜
3.在一次手术中,医生从病人的消化道中取出一些流质的内容物,经检验得知,内含大量的氨基酸、甘油、脂肪酸等物质。你认为这些内容物最可能来自( )
A.胃 B.小肠 C.肝脏 D.大肠
4.2019年,我国塑料吸管产量近3万吨,约460亿根。这些吸管降解的时间长达数百年,故“大米吸管”等可食用替代品快速发展。“大米吸管”主要成分在消化道中被分解的部位是( )
A.口腔和胃 B.口腔和小肠 C.胃和小肠 D.小肠和大肠
5.2022年2月1日,中国航天员翟志刚、王亚平、叶光富首次在中国空间站过春节,带了水饺等特色的“年夜饭”。下列对航天员生理活动的分析,正确的是( )
A.食物中的糖类、脂肪、蛋白质、维生素四类营养物质均能为生命活动提供能量
B.只要补充含钙的无机盐,就可以解决航天员在太空中太久骨骼密度降低的问题
C.水饺皮的主要营养成分在小肠内开始消化,最终被分解为葡萄糖
D.水、无机盐、维生素可以不经过消化直接被小肠和大肠吸收
6.如图是淀粉、脂肪和蛋白质在消化道中被消化的曲线图和人体泌尿系统有关结构及生理活动示意图。据图分析下列观点正确的是( )
A.当血液流经D时,营养物质增加,静脉血变成动脉血
B.X代表物质的最终消化产物可以经过①过滤到肾小囊
C.正常情况下,b中浓度低于a中浓度的物质是尿素
D.若某人的尿液中含有蛋白质,发生病变的部位一定是③
7.当阻塞物阻塞咽喉时,救护者可按照如图所示方法施救,被救者体内发生的变化是( )
A.膈顶部上升,肺内气压变小
B.膈顶部下降,肺内气压变大
C.胸腔容积扩大,肺内气压变小
D.胸腔容积缩小,肺内气压变大
8.溺水猛于虎。襄城县教育体育局持续深入开始预防未成年人溺亡宣传和专项治理工作。人溺水后易因窒息而死亡,溺水后所影响的呼吸环节是( )
A.气体在血液中的运输 B.肺泡与血液之间的气体交换
C.肺与外界的气体交换 D.血液与组织细胞之间的气体交换
9.小明脸上长了些青春痘,他觉得很苦恼,忍不住经常用手挤挖,结果造成了感染,破裂后流出一些白色液体,这些液体主要是( )
A.病菌和受损红细胞 B.病菌和死亡的白细胞
C.病菌和死亡的血小板 D.血浆、血细胞和病菌
10.中医常通过“切脉”来推知体内各器官的健康状况;病人在医院打吊瓶时,针头插入手臂上的一条“青筋”。“切脉”的“脉”和“青筋”分别是指( )
A.动脉和神经 B.动脉和静脉 C.静脉和动脉 D.神经和静脉
11.下图是人体血液循环示意图。甲、乙表示血管,A表示器官,箭头表示血流方向。若血液经过A后,血液中氧气含量增加,则甲血管连接心脏的腔是( )
A.左心室 B.左心房 C.右心室 D.右心房
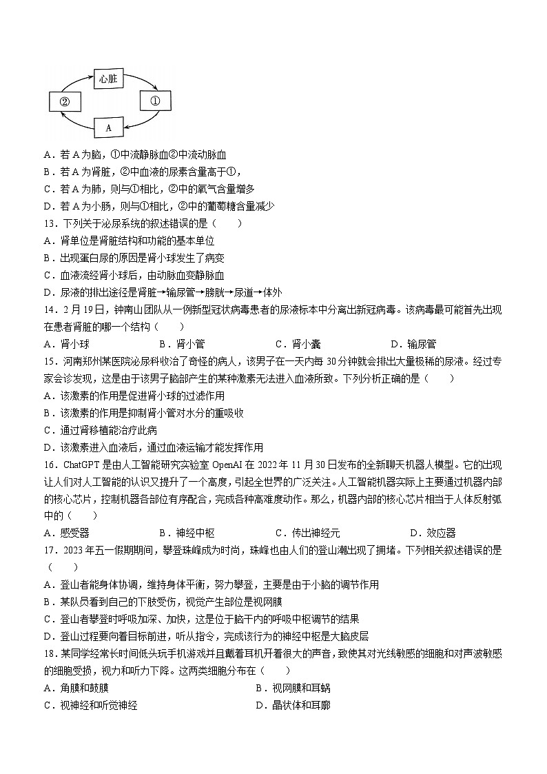
12.如图是某同学构建的一个生物学模型。①②表示血管,A表示人体器官,箭头表示血流方向。下列相关说法正确的是( )
A.若A为脑,①中流静脉血②中流动脉血
B.若A为肾脏,②中血液的尿素含量高于①,
C.若A为肺,则与①相比,②中的氧气含量增多
D.若A为小肠,则与①相比,②中的葡萄糖含量减少
13.下列关于泌尿系统的叙述错误的是( )
A.肾单位是肾脏结构和功能的基本单位
B.出现蛋白尿的原因是肾小球发生了病变
C.血液流经肾小球后,由动脉血变静脉血
D.尿液的排出途径是肾脏→输尿管→膀胱→尿道→体外
14.2月19日,钟南山团队从一例新型冠状病毒患者的尿液标本中分离出新冠病毒。该病毒最可能首先出现在患者肾脏的哪一个结构( )
A.肾小球 B.肾小管 C.肾小囊 D.输尿管
15.河南郑州某医院泌尿科收治了奇怪的病人,该男子在一天内每30分钟就会排出大量极稀的尿液。经过专家会诊发现,这是由于该男子脑部产生的某种激素无法进入血液所致。下列分析正确的是( )
A.该激素的作用是促进肾小球的过滤作用
B.该激素的作用是抑制肾小管对水分的重吸收
C.通过肾移植能治疗此病
D.该激素进入血液后,通过血液运输才能发挥作用
16.ChatGPT是由人工智能研究实验室OpenAI在2022年11月30日发布的全新聊天机器人模型。它的出现让人们对人工智能的认识又提升了一个高度,引起全世界的广泛关注。人工智能机器实际上主要通过机器内部的核心芯片,控制机器各部位有序配合,完成各种高难度动作。那么,机器内部的核心芯片相当于人体反射弧中的( )
A.感受器 B.神经中枢 C.传出神经元 D.效应器
17.2023年五一假期期间,攀登珠峰成为时尚,珠峰也由人们的登山潮出现了拥堵。下列相关叙述错误的是( )
A.登山者能身体协调,维持身体平衡,努力攀登,主要是由于小脑的调节作用
B.某队员看到自己的下肢受伤,视觉产生部位是视网膜
C.登山者攀登时呼吸加深、加快,这是位于脑干内的呼吸中枢调节的结果
D.登山过程要向着目标前进,听从指令,完成该行为的神经中枢是大脑皮层
18.某同学经常长时间低头玩手机游戏并且戴着耳机开着很大的声音,致使其对光线敏感的细胞和对声波敏感的细胞受损,视力和听力下降。这两类细胞分布在( )
A.角膜和鼓膜 B.视网膜和耳蜗
C.视神经和听觉神经 D.晶状体和耳廓
19.国家出台“双减”政策减少了青少年学生的课外学习时间,保证了学生的睡眠和休息时间,对其身高增长会有很大帮助,有利于青少年健康成长。这是因为人在睡眠状态时分泌量会增加的激素是( )
A.生长激素 B.胰岛素 C.性激素 D.甲状腺激素
20.习近平总书记在党的十九大报告中指出,加快生态文明体制改革,建设美最直接效丽中国。生态环境关乎民族未来及百姓福祉。下列做法有利于保护生态环境的是( )
A.分类处理垃圾 B.加大农药施用量 C.燃放烟花爆竹 D.常使用一次性餐具
二、非选择题(本题共5小题,每空2分,共60分)
21.(每空2分,共12分)PM2.5是指大气中直径小于或等于2.5微米的颗粒物,也称为可入肺颗粒物,PM2.5被认为是造成雾霾天气的“元凶”。研究表明,PM2.5不易被阻挡,被吸入人体后通过肺泡直接进入循环系统,危害人体健康。PM2.5可以由硫和氮的氧化物转化而成,这些气体污染物的来源于人类对化石燃料(煤、石油等)和垃圾的燃烧,及汽车尾气的排放等。下图是人体内气体交换过程和呼吸过程中肺内气压变化的示意图。请据图回答下列问题:
(1)甲图中A处表示肺与外界的气体交换,进行①时,膈肌处于___________状态,胸廓容积会扩大,此时肺内气压小于外界气压,如乙图中___________段变化。
(2)甲图中B处表示肺与血液的气体交换,④表示某气体从肺泡进入血液,需要经过___________层细胞,完成B过程是通过气体扩散实现的。
(3)甲图中C处表示的是血液与组织细胞的气体交换,为细胞的生命活动提供了氧气,血液流经C处时,血液变为___________血。
(4)冬天上课,关闭门窗较长时间后,同学们会出现打“呵欠”、脸发红发烫的现象,主要原因是教室空气中___________(填⑤或⑥)较多。
(5)请你针对PM2.5的来源,提出两点减少大气中PM2.5的建议_________________________________。
22.(每空2分,共10分)入冬以来,随着气温下降,呼吸道传染病流行开来:支原体感染、大叶性肺炎……各地医院输液室出现人满为患的现象。
(1)关关最近出现咳嗽、乏力等症状,经诊断为肺炎,医生建议注射抗生素,输液时护士用一个橡皮管在他手背针刺部位上方(近心端)15厘米处捆扎起来。此时,针刺入的血管是图1中的___________(填序号和名称)。
(2)检验科医生镜检关关的人血涂片(图3)时,看到的数量最多的血细胞是b,体积最大的血细胞是c,这两种血细胞在结构上的区别是___________。
(3)关关心脏四个腔室中,___________(填序号和名称)的壁最厚,为体循环提供足够的动力,体现了生物学___________的特点。
(4)在关关体内,流静脉血的血管有___________。(用图2中的数字表示)
23.(每空2分,共14分)下图为肾的内部结构示意图,下表中的液体样品A、B、C分别取自于图示结构的不同部位,经过化验得到表中数据(单位:克/100毫升),请分析图表回答:
样品成分
A
B
C
水
90
98
96
大分子蛋白质
8
0
0
葡萄糖
0.1
0.1
0
无机盐
0.72
0.72
1.1
尿素
0.03
0.03
1.8
(1)图中肾单位由___________(填序号)等部分组成。
(2)图中④是一个血管球,与此连接的血管③内流动的血液是___________血。图中⑥内的血液与①内的血液成分相比,尿素含量___________(“增加”或“减少”),人体细胞产生的尿素等废物,除通过泌尿系统排出体外,也能由皮肤通过___________(填结构)排出体外。
(3)分析上表,液体样品B来自肾单位的___________(填序号和名称)。通过比较发现,液体样品B中不含大分子蛋白质,这是肾小球和肾小囊内壁滤过的结果。
(4)分析上表,液体样品C应该是___________,某人的体检报告显示该液体中出现了葡萄糖,在排除其他因素后,医生推测病变的部位可能是肾单位中的___________(填序号和名称)。
24.(每空2分,共14分)如图一表示人开车经过红绿灯路口时,完成的停车反射过程示意图,如图二表示眼球结构示意图,如图三表示人脑结构示意图,请据图回答。
(1)从反射形成的过程看,图一所示反射应属于___________反射。
(2)“红灯停,绿灯行”是人尽皆知的交通规则,人之所以能够看清远处和近处的红绿灯,主要是由于图二中___________(填序号和名称)的调节,感光细胞位于___________上,而视觉形成于大脑皮层的___________。
(3)如果某人是近视眼,看不清远处的红绿灯,那么此人需要配戴___________镜加以矫正。
(4)据有关部门调查显示,大约50%~60%的交通事故与酒后驾驶有关,因此,我国近几年不断地加大对“酒驾”处罚力度。“醉酒”者常常出现呼吸急促、心跳加速等现象,这主要是酒精麻痹了图三中的___________(填代号)造成的。
(5)过量饮酒有害于神经系统的健康,而科学用脑、有助于神经系统的健康,并能延缓神经系统的衰老。关于科学用脑,结合你自己的情况,提出你的合理化建议:______________________(提1条建议即可)。
25.(每空2分,共10分)生长激素能促进生长发育,生长激素类药物的说明书上标明的用法为注射,口服是否有效?某学习小组就这一问题利用小白鼠进行了探究。如表是他们的实验过程,请分析回答:
组别
实验对象
实验方法
测量并记录
1
15只体长、体重相同的小白鼠,平均分为三组
饲喂普通食物
小白鼠体长和体重
2
饲喂等量添加了生长激素的普通食物
3
饲喂等量普通食物并注射生长激素
(1)表中1号组和3号组形成一组对照实验,变量是___________,增设2号组是为了探究___________。
(2)一段时间后,比较各组小白鼠的体长和体重的平均值:
①如果第3组的数值最大,第1组和第2组的数值都明显较小且基本相等,则该实验的结论是___________。
②如果第2组和第3组的数值都明显较大且基本相等,第1组的数值最小,则该实验的结论是___________。
(3)生长激素是一种蛋白质。如果口服无效的话,原因是生长激素会被消化分解成___________而失效。
2022—2023学年第二学期期末教学质量检测
七年级生物学参考答案
一、选择题(本题共20小题,每小题2分,共40分)
1——5 DCBBD 6——10 BDCBB 11——15 CCCAB 16——20 BBBAA
二、非选择题(共5小题,60分)
21.(每空2分,共12分)
(1)收缩、ab;
(2)2(或两);
(3)静脉;
(4)⑥;
(5)保护环境,植树造林或保护环境,减少大气污染物排放等(从保护环境的角度即可,要求表达清晰,意思完整);
22.(每空2分,共10分)
(1)b静脉(或b静脉血管);
(2)成熟的红细胞无细胞核(或白细胞有细胞核);
(3)7左心室、结构与功能相适应;
(4)2、3、9;
23.(每空2分,共14分)
(1)②④⑤;
(2)动脉血、减少、汗腺;
(3)②肾小囊;
(4)尿液、⑤肾小管;
24.(每空2分,共14分)
(1)条件(复杂);
(2)3晶状体、视网膜、视觉中枢;
(3)凹透;
(4)C;
(5)a:善于用脑,注意劳逸结合,动静交替,还要变换脑力活动的内容(如复习功课时,可以把文理科交替复习)b:勤于用脑,注意遇事多想多问,先想后问,这样能使神经系统充分发挥作用,使人的思维更敏捷,记忆更深刻。(意思相符,表达完整即可给分)
25.(每空2分,共10分)
(1)生长激素;口服生长激素是否有效;
(2)①生长激素口服无效;(或其他意思相同的表达);
②生长激素口服有效;(或其他意思相同的表达);
(3)氨基酸;
2022-2023学年河南省许昌市襄城县八年级(上)期末生物试卷(含详细答案解析): 这是一份2022-2023学年河南省许昌市襄城县八年级(上)期末生物试卷(含详细答案解析),共19页。试卷主要包含了选择题,简答题,实验探究题等内容,欢迎下载使用。
河南省许昌市襄城县2023-2024学年七年级上学期期中生物试题: 这是一份河南省许昌市襄城县2023-2024学年七年级上学期期中生物试题,共7页。
河南省许昌市2022-2023学年七年级下学期期末生物试题(含答案): 这是一份河南省许昌市2022-2023学年七年级下学期期末生物试题(含答案),共7页。试卷主要包含了护士给病人输液时等内容,欢迎下载使用。

