高考生物真题分项汇编(全国通用)五年(2019-2023)专题06 有丝分裂和减数分裂
展开专题06 有丝分裂和减数分裂
考点1 有丝分裂
〖2023年高考真题〗
1、(2023·浙江·统考高考真题)阅读下列材料,回答下列问题。
纺锤丝由微管构成,微管由微管蛋白组成。有丝分裂过程中,染色体的移动依赖于微管的组装和解聚。紫杉醇可与微管结合,使微管稳定不解聚,阻止染色体移动,从而抑制细胞分裂。
(1).微管蛋白是构成细胞骨架的重要成分之一,组成微管蛋白的基本单位是( )
A.氨基酸 B.核苷酸 C.脂肪酸 D.葡萄糖
(2).培养癌细胞时加入一定量的紫杉醇,下列过程受影响最大的是( )
A.染色质复制 B.染色质凝缩为染色体
C.染色体向两极移动 D.染色体解聚为染色质
【答案】(1)A (2)C
【详解】(1).微管蛋白是蛋白质,构成微管蛋白的基本单位是氨基酸,氨基酸经过脱水缩合构成蛋白质,故选A。
(2).紫杉醇可与微管结合,使微管稳定不解聚,阻止染色体移动,从而抑制细胞分裂,但不影响染色体的复制、凝缩、解聚过程,影响最大的是染色体向两极移动,故选C。
2.(2023·浙江·统考高考真题)为筛选观察有丝分裂的合适材料,某研究小组选用不同植物的根尖,制作并观察根尖细胞的临时装片。下列关于选材依据的叙述,不合理的是( )
A.选用易获取且易大量生根的材料
B.选用染色体数目少易观察的材料
C.选用解离时间短分散性好的材料
D.选用分裂间期细胞占比高的材料
【答案】D
【解析】根尖分生区的细胞分裂能力较强,故观察有丝分裂时选用易获取且易大量生根的材料,A正确;选用染色体数目少易观察的材料有利于观察有丝分裂每一个时期的特点,B正确;选用解离时间短分散性好的材料,更利于观察细胞的染色体变化,C正确;细胞周期中,分裂间期比分裂期占比更大,应该选用分裂间期细胞占比低的材料观察有丝分裂,D错误。
3.(2023·广东·统考高考真题)下列叙述中,能支持将线粒体用于生物进化研究的是( )
A.线粒体基因遗传时遵循孟德尔定律
B.线粒体DNA复制时可能发生突变
C.线粒体存在于各地质年代生物细胞中
D.线粒体通过有丝分裂的方式进行增殖
【答案】B
【详解】A、孟德尔遗传定律适用于真核生物核基因的遗传,线粒体基因属于质基因,A错误;
B、线粒体DNA复制时可能发生突变,为生物进化提供原材料,B正确;
C、地球上最早的生物是细菌,属于原核生物,没有线粒体,C错误;
D、有丝分裂是真核细胞的分裂方式,线粒体不能通过有丝分裂的方式增殖,D错误。
故选B。
4.(2023·湖北·统考高考真题)快速分裂的癌细胞内会积累较高浓度的乳酸。研究发现,乳酸与锌离子结合可以抑制蛋白甲的活性,甲活性下降导致蛋白乙的SUMO化修饰加强,进而加快有丝分裂后期的进程。下列叙述正确的是( )
A.乳酸可以促进DNA的复制
B.较高浓度乳酸可以抑制细胞的有丝分裂
C.癌细胞通过无氧呼吸在线粒体中产生大量乳酸
D.敲除蛋白甲基因可升高细胞内蛋白乙的SUMO化水平
【答案】D
【解析】根据题目信息可知乳酸与锌离子结合可以抑制蛋白甲的活性,甲活性下降导致蛋白乙的SUMO化修饰加强,进而加快有丝分裂后期的进程,乳酸不能促进DNA复制,能促进有丝分裂后期,A错误;乳酸能促进有丝分裂后期,进而促进分裂,B错误;无氧呼吸发生在细胞质基质,不发生在线粒体,C错误;根据题目信息,甲活性下降导致蛋白乙的SUMO化修饰加强,故敲除蛋白甲基因可升高细胞内蛋白乙的SUMO化水平,D正确。
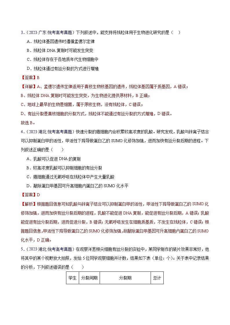
5.(2023·湖北·统考高考真题)在观察洋葱根尖细胞有丝分裂的实验中,某同学制作的装片效果非常好,他将其中的某个视野放大拍照,发给5位同学观察细胞并计数,结果如下表(单位:个)。关于表中记录结果的分析,下列叙述错误的是( )
学生
分裂间期
分裂期
总计
前期
中期
后期
末期
甲
5
6
3
2
6
22
乙
5
6
3
3
5
22
丙
5
6
3
2
6
22
丁
7
6
3
2
5
23
戊
7
7
3
2
6
25
A.丙、丁计数的差异是由于有丝分裂是一个连续过程,某些细胞所处时期易混淆
B.五位同学记录的中期细胞数一致,原因是中期染色体排列在细胞中央,易区分
C.五位同学记录的间期细胞数不多,原因是取用的材料处于旺盛的分裂阶段
D.戊统计的细胞数量较多,可能是该同学的细胞计数规则与其他同学不同
【答案】C
【解析】丙和丁差别在于分裂间期和末期的数量不同,在区分两个时期时丙和丁同学判断结果不同,分裂时期发生混淆,A正确;有丝分裂中期,染色体整齐排列在细胞中央,易区分,故五位同学记录的中期细胞数一致,B正确;取用的材料处于旺盛的分裂阶段时,观察结果仍应是绝大多数细胞处于分裂间期,只有少数细胞处于分裂期。五位同学记录的间期细胞数不多,可能原因是该同学是将其中的某个视野放大拍照进行记录的,在该区域处于分裂间期的细胞比例相对较低,故五位同学记录的间期细胞数不多,C错误;戊统计的细胞数量较多,可能与该同学的细胞计数规则有关,戊的细胞计数规则可能与其他同学不同,D正确。
6.(2023·湖北·统考高考真题)快速分裂的癌细胞内会积累较高浓度的乳酸。研究发现,乳酸与锌离子结合可以抑制蛋白甲的活性,甲活性下降导致蛋白乙的SUMO化修饰加强,进而加快有丝分裂后期的进程。下列叙述正确的是( )
A.乳酸可以促进DN A的复制
B.较高浓度乳酸可以抑制细胞的有丝分裂
C.癌细胞通过无氧呼吸在线粒体中产生大量乳酸
D.敲除蛋白甲基因可升高细胞内蛋白乙的SUMO化水平
【答案】D
【分析】癌细胞主要进行无氧呼吸,无氧呼吸发生于细胞质基质,无氧呼吸的第一阶段葡萄糖分解成丙酮酸,第二阶段丙酮酸转化成乳酸。
【详解】A、根据题目信息可知乳酸与锌离子结合可以抑制蛋白甲的活性,甲活性下降导致蛋白乙的SUMO化修饰加强,进而加快有丝分裂后期的进程,乳酸不能促进DNA复制,能促进有丝分裂后期,A错误;
B、乳酸能促进有丝分裂后期,进而促进分裂,B错误;
C、无氧呼吸发生在细胞质基质,不发生在线粒体,C错误;
D、根据题目信息,甲活性下降导致蛋白乙的SUMO化修饰加强,故敲除蛋白甲基因可升高细胞内蛋白乙的SUMO化水平,D正确。
故选D。
7.(2023·山西·统考高考真题)植物的生长发育受多种因素调控。回答下列问题。
(1)细胞增殖是植物生长发育的基础。细胞增殖具有周期性,细胞周期中的分裂间期为分裂期进行物质准备,物质准备过程主要包括___________。
(2)植物细胞分裂是由生长素和细胞分裂素协同作用完成的。在促进细胞分裂方面,生长素的主要作用是__________,细胞分裂素的主要作用是__________。
(3)给黑暗中生长的幼苗照光后幼苗的形态出现明显变化,在这一过程中感受光信号的受体有__________(答出1点即可),除了光,调节植物生长发育的环境因素还有__________(答出2点即可)。
【答案】(1)DNA分子复制和有关蛋白质的合成
(2)促进细胞核的分裂 促进细胞质的分裂
(3)光敏色素 温度、重力
【详解】(1)细胞周期中的分裂间期为分裂期进行物质准备,物质准备过程主要包括DNA分子复制和有关蛋白质的合成。
(2)在促进细胞分裂方面,生长素的主要作用是促进细胞核的分裂,而细胞分裂素主要表现在促进细胞质的分裂,二者协调促进细胞分裂的完成,表现出协同作用。
(3)植物能对光作出反应,是因为其具有能接受光信号的分子,给黑暗中生长的幼苗照光后幼苗的形态出现明显变化,在这一过程中感受光信号的受体有光敏色素,光敏色素接受光照后,结构发生改变,该信息传导到细胞核,进而调控基因的表达,表现出生物学效应;除了光,温度(如植物代谢会随温度不同而有旺盛和缓慢之分)、重力等环境因素也会参与调节植物的生长发育。
〖2022年高考真题〗
8.(2022·福建·统考高考真题)下列关于黑藻生命活动的叙述,错误的是( )
A.叶片细胞吸水时,细胞液的渗透压降低 B.光合作用时,在类囊体薄膜上合成ATP
C.有氧呼吸时,在细胞质基质中产生CO2 D.细胞分裂时,会发生核膜的消失和重建
【答案】C
【解析】黑藻有大液泡,当叶片细胞吸水时,水分进入细胞内导致细胞液的渗透压降低,A正确;黑藻是真核细胞,有叶绿体,进行光合作用时,类囊体薄膜上的色素将光能转变为ATP中的化学能,合成ATP,B正确;有氧呼吸时,在线粒体基质发生的第二阶段能产生CO2,C错误;真核细胞进行有丝分裂时,会周期性的发生核膜的消失(前期)和重建(末期),D正确。
9.(2022·天津·高考真题)用荧光标记技术显示细胞中心体和DNA,获得有丝分裂某时期荧光图。有关叙述正确的是( )
A.中心体复制和染色体加倍均发生在图示时期
B.图中两处DNA荧光标记区域均无同源染色体
C.图中细胞分裂方向由中心体位置确定
D.秋水仙素可促使细胞进入图示分裂时期
【答案】C
【解析】该图为有丝分裂某时期荧光图,中心体的复制发生在间期,有丝分裂过程中染色体加倍发生在后期,A错误;由于该图为有丝分裂某时期荧光图,在有丝分裂过程没有同源染色体联会,但是存在同源染色体,B错误;中心体的位置决定了染色体移动的方向,将分裂开的子染色体拉向两极,从而决定细胞分裂的方向,C正确;秋水仙素能够抑制纺锤体的形成,而纺锤体的形成是在分裂期,D错误。
10.(2022·江苏·统考高考真题)培养获得二倍体和四倍体洋葱根尖后,分别制作有丝分裂装片,镜检、观察。下图为二倍体根尖细胞的照片。下列相关叙述错误的是( )
A.两种根尖都要用有分生区的区段进行制片
B.装片中单层细胞区比多层细胞区更易找到理想的分裂期细胞
C.在低倍镜下比高倍镜下能更快找到各种分裂期细胞
D.四倍体中期细胞中的染色体数与①的相等,是②的4倍,③的2倍
【答案】D
【解析】根尖分生区进行有丝分裂,所以观察有丝分裂两种根尖都要用有分生区的区段进行制片,A正确;
多层细胞相互遮挡不容易观察细胞,所以装片中单层细胞区比多层细胞区更易找到理想的分裂期细胞,B正确;低倍镜下,细胞放大倍数小,观察的细胞数目多,高倍镜下放大倍数大,观察细胞数目少,所以在低倍镜下比高倍镜下能更快找到各种分裂期细胞,C正确;四倍体中期细胞中的染色体数是4N,图中①处于二倍体根尖细胞有丝分裂后期,染色体数目加倍,染色体数目为4N,②处于二倍体根尖细胞有丝分裂间期,染色体数目为2N,③处于二倍体根尖细胞有丝分裂前期,染色体数目为2N,所以四倍体中期细胞中的染色体数与①的相等,是②的2倍,③的2倍,D错误。
11.(2022·北京·统考高考真题)实验操作顺序直接影响实验结果。表中实验操作顺序有误的是( )
选项
高中生物学实验内容
操作步骤
A
检测生物组织中的蛋白质
向待测样液中先加双缩脲试剂A液,再加B液
B
观察细胞质流动
先用低倍镜找到特定区域的黑藻叶肉细胞,再换高倍镜观察
C
探究温度对酶活性的影响
室温下将淀粉溶液与淀粉酶溶液混匀后,在设定温度下保温
D
观察根尖分生区组织细胞的有丝分裂
将解离后的根尖用清水漂洗后,再用甲紫溶液染色
A.A B.B C.C D.D
【答案】C
【解析】在鉴定蛋白质时要先加2ml双缩脲试剂A液,再向试管中加入3-4滴双缩脲试剂B,A正确;
在观察细胞质流动的实验中应该先用低倍镜找到黑藻叶肉细胞,然后再换用高倍镜观察,B正确;探究温度对酶活性的影响时,应将淀粉溶液与淀粉酶溶液分别在设定温度下保温一段时间,待淀粉溶液与淀粉酶溶液都达到设定温度后再混合,C错误;观察根尖分生区组织细胞的有丝分裂时,将解离后的根尖用清水漂洗除去解离液后,再用碱性染料甲紫溶液染色,D正确。
12.(2022·湖南·高考真题)洋葱根尖细胞染色体数为8对,细胞周期约12小时。观察洋葱根尖细胞有丝分裂,拍摄照片如图所示。下列分析正确的是( )
A.a为分裂后期细胞,同源染色体发生分离
B.b为分裂中期细胞,含染色体16条,核DNA分子32个
C.根据图中中期细胞数的比例,可计算出洋葱根尖细胞分裂中期时长
D.根尖培养过程中用DNA合成抑制剂处理,分裂间期细胞所占比例降低
【答案】B
【解析】图示细胞为洋葱根尖细胞的分裂图,有丝分裂过程中无同源染色体的分离现象,A错误;b细胞着丝点整齐排列在赤道板上,细胞处于有丝分裂中期,且洋葱根尖细胞染色体数为8对(16条),有丝分裂中期染色体数目与体细胞相同,但核DNA分子加倍,故b细胞含染色体16条,核DNA分子32个,B正确;
各期细胞数目所占比例与其分裂周期所占时间成正相关,故已知细胞周期时间,根据各时期细胞数目所占比例可计算各时期的时间,但应统计多个视野中的比例,图中只有一个视野,无法准确推算,C错误;间期时的S期进行DNA分子复制,若根尖培养过程中用DNA合成抑制剂处理,细胞停滞在间期,故分裂间期细胞所占比例升高,D错误。
13.(2022·浙江·高考真题)用同位素示踪法检测小鼠杂交瘤细胞是否处于细胞周期的S期,放射性同位素最适合标记在( )
A.胞嘧啶 B.胸腺嘧啶 C.腺嘌呤 D.鸟嘌呤
【答案】B
【解析】细胞周期的分裂间期中S期是DNA复制期,主要是遗传物质的复制,该过程需要4种游离的脱氧核苷酸作为原料,与RNA相比,DNA特有的碱基是胸腺嘧啶,故用放射性同位素标记的胸腺嘧啶最适合检测小鼠杂交瘤细胞是否处于细胞周期的S期,B正确。
14.(2022·广东·高考真题)用洋葱根尖制作临时装片以观察细胞有丝分裂,如图为光学显微镜下观察到的视野。下列实验操作正确的是( )
A.根尖解离后立即用甲紫溶液染色,以防解离过度
B.根尖染色后置于载玻片上捣碎,加上盖玻片后镜检
C.找到分生区细胞后换高倍镜并使用细准焦螺旋调焦
D.向右下方移动装片可将分裂中期细胞移至视野中央
【答案】C
【解析】根尖解离后需要先漂洗,洗去解离液后再进行染色,A错误;将已经染色的根尖置于载玻片上,加一滴清水后 ,用镊子将根尖弄碎,盖上盖玻片后再加一个载玻片,需要用拇指轻轻按压载玻片,使细胞分散开,再进行观察,B错误;在低倍镜下找到分生区细胞(呈正方形,排列紧密)后,再换用高倍镜进行观察,此时为使视野清晰,需要用细准焦螺旋进行调焦,C正确;分裂中期的染色体着丝点整齐排列在赤道板上,据图可知,图示中期细胞位于左上方,故需要向左上方移动装片将分裂中期的细胞移至视野中央,D错误。
15.(2022·浙江·统考高考真题)某多细胞动物具有多种细胞周期蛋白(cyclin)和多种细胞周期蛋白依赖性激酶(CDK),两者可组成多种有活性的CDK-cyclin复合体,细胞周期各阶段间的转换分别受特定的CDK-cyclin复合体调控。细胞周期如图所示,下列叙述错误的是( )
A.同一生物个体中不同类型细胞的细胞周期时间长短有差异
B.细胞周期各阶段的有序转换受不同的CDK-cyclin复合体调控
C.抑制某种CDK-cyclin复合体的活性可使细胞周期停滞在特定阶段
D.一个细胞周期中,调控不同阶段的CDK-cyclin复合体会同步发生周期性变化
【答案】D
【解析】同一生物个体中不同类型细胞的细胞周期的持续时间一般不同,A正确;根据题意“细胞周期各阶段间的转换分别受特定的CDK-cyclin复合体调控”,可知细胞周期各阶段的有序转换受不同的CDK-cyclin复合体调控,B正确;由于细胞周期各阶段间的转换分别受特定的CDK-cyclin复合体调控。因此抑制某种CDK-cyclin复合体的活性可使对应阶段的转换受抑制,从而使细胞周期停滞在特定阶段,C正确;由于一个细胞周期中,不同阶段的变化不是同步的,因此调控不同阶段的CDK-cyclin复合体不会同步发生周期性变化,D错误。
〖2021年高考真题〗
16.(2021·海南·高考真题)真核细胞有丝分裂过程中核膜解体和重构过程如图所示。下列有关叙述错误的是( )
A.Ⅰ时期,核膜解体后形成的小泡可参与新核膜重构
B.Ⅰ→Ⅱ过程中,核膜围绕染色体重新组装
C.Ⅲ时期,核膜组装完毕,可进入下一个细胞周期
D.组装完毕后的核膜允许蛋白质等物质自由进出核孔
【答案】D
【解析】真核细胞有丝分裂前期会发生核膜解体,即图中的Ⅰ时期,核膜解体后形成的小泡可参与新核膜重构,A正确;根据图形可知:Ⅰ→Ⅱ过程中,核膜围绕染色体的变化重新组装,B正确;真核细胞有丝分裂末期核膜会重新合成,即对应图中的Ⅲ时期,重新合成的核膜为下一次细胞分裂做准备,C正确;核膜上的核孔可以允许蛋白质等大分子物质进出细胞核,但核孔具有选择性,大分子物质不能自由进出核孔,D错误。
17.(2021·辽宁·统考高考真题)下列有关中学生物学实验中观察指标的描述,正确的是( )
选项
实验名称
观察指标
A
探究植物细胞的吸水和失水
细胞壁的位置变化
B
绿叶中色素的提取和分离
滤纸条上色素带的颜色、次序和宽窄
C
探究酵母菌细胞呼吸的方式
酵母菌培养液的浑浊程度
D
观察根尖分生组织细胞有丝分裂
纺锤丝牵引染色体的运动
A.A B.B C.C D.D
【答案】B
【解析】在植物细胞质壁分离和复原的实验中,细胞壁伸缩性很小,位置基本不变,主要是以原生质层的位置做观察指标,A错误;绿叶中色素的提取和分离,观察指标是滤纸条上色素带的颜色、次序和宽窄,B正确;探究酵母菌细胞呼吸的方式,观察指标是培养液的滤液能否使重铬酸钾转变成灰绿色,C错误;观察根尖分生组织细胞有丝分裂,细胞在解离的时候已经死亡,看不到纺锤丝牵引染色体的运动,D错误。
〖2020年高考真题〗
18.(2020年山东省高考生物试卷(新高考)·5)CDK1是推动细胞由分裂间期进入分裂期的关键蛋白。在DNA复制开始后,CDK1发生磷酸化导致其活性被抑制,当细胞中的DNA复制完成且物质准备充分后,磷酸化的CDK1发生去磷酸化而被激活,使细胞进入分裂期。大麦黄矮病毒( BYDV )的M蛋白通过影响细胞中CDK1的磷酸化水平而使农作物患病。正常细胞和感染BYDV的细胞中CDK1的磷酸化水平变化如图所示。下列说法错误的是( )
A.正常细胞中DNA复制未完成时,磷酸化的CDK1的去磷酸化过程受到抑制
B.正常细胞中磷酸化的CDK1发生去磷酸化后,染色质螺旋化形成染色体
C.感染BYDV的细胞中,M蛋白通过促进CDK1的磷酸化而影响细胞周期
D.M蛋白发挥作用后,感染BYDV的细胞被阻滞在分裂间期
【答案】C
【分析】分析题图可知,在正常细胞中,DNA复制开始后,CDK1磷酸化水平升高,当细胞中DNA复制完成后,CDK1的磷酸化水平降低,使细胞进入分裂期,从而完成正常的细胞周期。感染BYDV的细胞中,间期DNA复制时,CDK1磷酸化水平升高后则不再降低,使细胞不能进入分裂期而停留在间期,不能完成正常的细胞周期。由此可推测M蛋白可能是通过抑制CDK1的去磷酸化过程而影响细胞周期的。
【详解】A、由分析可知,正常细胞中DNA复制未完成时,磷酸化的CDK1去磷酸化过程受到抑制,使其磷酸化水平较高,A正确;
B、正常细胞中,磷酸化的CDK1发生去磷酸化后,会使细胞进入分裂期,在分裂期的前期染色质会螺旋化形成染色体,B正确;
C、由分析可知,感染BYDV的细胞中,M蛋白可能是通过抑制CDK1的去磷酸化过程而影响细胞周期的,C错误;
D、由分析可知,M蛋白发挥作用后,感染BYDV的细胞不能进入分裂期而停留在分裂间期,D正确。
故选C。
19.(2020年浙江省高考生物试卷(7月选考)·8)高等动物胚胎干细胞分裂过程中,发生在同一时期的是( )
A.核糖体的增生和环沟的形成
B.染色体的出现和纺锤体的出现
C.染色单体的形成和着丝粒的分裂
D.中心体的复制和染色体组数的加倍
【答案】B
【分析】高等动物胚胎干细胞的分裂方式为有丝分裂,整个细胞周期包括分裂间期和有丝分裂的前期、中期、后期、末期,根据有丝分裂各个时期的物质变化分析选项进行判断。
【详解】A、核糖体的增生发生在分裂间期的G1期,环沟的形成发生在有丝分裂末期,A错误;
B、染色体和纺锤体的出现均发生在有丝分裂前期,B正确;
C、染色单体的形成在分裂间期,着丝粒的分裂在有丝分裂后期,C错误;
D、中心体的复制在分裂间期的G2期,染色体组的加倍发生在有丝分裂后期着丝粒分裂后,D错误。
故选B。
20.(2020年天津高考生物试卷)完整的核糖体由大、小两个亚基组成。下图为真核细胞核糖体大、小亚基的合成、装配及运输过程示意图,相关叙述正确的是( )
A.上图所示过程可发生在有丝分裂中期
B.细胞的遗传信息主要储存于rDNA中
C.核仁是合成rRNA和核糖体蛋白的场所
D.核糖体亚基在细胞核中装配完成后由核孔运出
【答案】D
【分析】图中显示出了核糖体的合成过程,位于核仁中的rDNA经过转录形成了rRNA前体物质,核糖体蛋白从核孔进入细胞核后,和rRNA前体结合,一部分生成了核糖体小亚基,另一部分和核仁外DNA转录形成的5S rRNA结合生成核糖体大亚基,都从核孔进入细胞质。
【详解】A、有丝分裂中核膜、核仁已经在前期解体,该过程不可能发生在有丝分裂中期,A错误;
B、rDNA上的信息主要与核糖体合成有关,不是细胞的遗传信息的主要储存载体,B错误;
C、从图中看出核仁是合成rRNA的场所,而核糖体蛋白的合成场所在核糖体,C错误;
D、从图中看出,细胞核装配好核糖体亚基后从核孔中运出,D正确。
故选D。
21.(2020年江苏省高考生物试卷·22)有研究者采用荧光染色法制片,在显微镜下观察拟南芥(2n=10)花药减数分裂细胞中染色体形态、位置和数目,以下为镜检时拍摄的4幅图片。下列叙述正确的是( )
A.图甲、丙中细胞处于减数第一次分裂时期
B.图甲细胞中同源染色体已彼此分离
C.图乙细胞中5个四分体排列在赤道板附近
D.图中细胞按照减数分裂时期排列的先后顺序为甲→乙→丙→丁
【答案】CD
【分析】分析题图可知,由于拟南芥的染色体数为2n=10,故知其细胞内含有5对同源染色体,则甲表示同源染色体正在联会,处于减数第一次分裂前期;乙中四分体排列在赤道板附近,处于减数第一次分裂中期;丙图中染色体移向细胞两极,且每一极均有5条染色体,处于减数第二次分裂后期;丁图形成了四部分,且每部分含有5条染色体,说明形成了4个配子。
【详解】A、由分析可知,图丙处于减数第二次分裂时期,A错误;
B、图甲细胞中染色体正在联会,B错误;
C、图乙细胞中5个四分体排列在赤道板附近,C正确;
D、由分析可知,图中细胞的分裂顺序为甲→乙→丙→丁,D正确。
故选CD。
22.(2020年江苏省高考生物试卷·29)细胞周期可分为分裂间期和分裂期(M期),根据DNA合成情况,分裂间期又分为G1期、S期和G2期。为了保证细胞周期的正常运转,细胞自身存在着一系列监控系统(检验点),对细胞周期的过程是否发生异常加以检测,部分检验点如图所示。只有当相应的过程正常完成,细胞周期才能进入下一个阶段运行。请据图回答下列问题:
(1)与G1期细胞相比,G2期细胞中染色体及核DNA数量的变化是__________。
(2)细胞有丝分裂的重要意义在于通过__________,保持亲子代细胞之间的遗传稳定性。图中检验点1、2和3的作用在于检验DNA分子是否__________(填序号:①损伤和修复、②完成复制);检验发生分离的染色体是否正确到达细胞两极,从而决定胞质是否分裂的检验点是__________。
(3)细胞癌变与细胞周期调控异常有关,癌细胞的主要特征是_________。有些癌症采用放射性治疗效果较好,放疗前用药物使癌细胞同步化,治疗效果会更好。诱导细胞同步化的方法主要有两种:DNA合成阻断法、分裂中期阻断法。前者可用药物特异性抑制DNA合成,主要激活检验点__________,将癌细胞阻滞在S期;后者可用秋水仙碱抑制__________的形成,主要激活检验点__________,使癌细胞停滞于中期。
【答案】(1)染色体数不变,核DNA数加倍
(2)染色体正确复制和平均分配 ①② 检验点5
(3)细胞无限增殖 2 纺锤体 4
【分析】本题主要考查细胞周期中间期的染色体及DNA的变化,分裂期的规律及癌细胞的特征。分裂间期包括G1期、S期和G2期, 细胞进入G1期后,各种与DNA复制有关的酶在G1期明显增加,线粒体、叶绿体、核糖体都增多了,内质网扩大,高尔基体、溶酶体等的数目都增加了,动物细胞的2个中心粒也彼此分离并开始复制;S期主要完成DNA的复制和组蛋白合成; 在G2期,中心粒完成复制而形成两对中心粒,微管蛋白以及一些与细胞分裂有关的物质也在此时期大量合成。细胞周期中的检验点有五个,检验点1主要检验DNA是否损伤,细胞外环境是否适宜,细胞体积是否足够大;检验点2主要检查DNA复制是否完成;检验点3主要是检验DNA是否损伤,细胞体积是否足够大;检验点4主要检验纺锤体组装完成,着丝点是否正确连接到纺锤体上;检验点5主要检验发生分离的染色体是否正确到达细胞两极。癌细胞的主要特征有细胞无限增值,细胞表面糖蛋白减少,失去接触抑制。
【详解】(1)G2期细胞已完成DNA复制和组蛋白合成,其每条染色体含有两条染色单体,每个染色单体含有一个DNA,染色体数目不变,DNA加倍;
(2)细胞有丝分裂的重要意义在于通过间期的染色体正确复制和分裂期的平均分配,保证亲子代细胞的遗传物质保持一致;保持遗传的稳定性。图中检验点1、2和3依次处在间期的G1-S、S、G2-M,其主要作用在于检验DNA分子是否损伤和修复,DNA是否完成复制;检验点5主要检验发生分离的染色体是否正确到达细胞两极,从而决定胞质是否分裂;
(3)癌细胞的主要特征是细胞无限增殖,细胞表面糖蛋白减少,失去接触抑制;DNA合成阻断法是用药物特异性抑制癌细胞的DNA合成,主要激活检验点2,将癌细胞阻断在S期;分裂中期阻断法可用秋水仙素碱抑制纺锤体的形成,染色体不能移向两极,故主要激活检验点4,使癌细胞停滞于中期。
〖2019年高考真题〗
23.(2019北京卷·1)玉米根尖纵切片经碱性染料染色,用普通光学显微镜观察到的分生区图像如下。
对此图像的观察与分析,错误的是
A.先用低倍镜再换高倍镜观察符合操作规范
B.可观察到箭头所指细胞的细胞核和细胞壁
C.在图像中可观察到处于分裂期前期的细胞
D.细胞不同结构成分与该染料结合能力不同
【答案】B
【解析】用普通光学显微镜观察根尖分生区的装片,要先用低倍镜观察,再用高倍镜观察,A正确;图中箭头所指的细胞处于有丝分裂后期,姐妹染色单体分开,染色体数目加倍,此时观察不到细胞核,因为,细胞核在有丝分裂前期逐渐消失,B错误;有丝分裂前期染色质缩短变粗,成为染色体,核仁逐渐解体,核膜逐渐消失,从细胞的两极发出纺锤丝,形成一个梭形的纺锤体,染色体散乱地分布在纺锤体中央,据以上特点,可以在图像中观察到处于分裂期前期的细胞,C正确;碱性染料易于与染色体结合,而不易与其他结构成分结合,D正确;因此,本题答案选B。
24.(2019江苏卷·7)下列关于观察植物细胞有丝分裂实验的叙述,正确的是
A.只有从新生的根尖上取材,才能观察到有丝分裂
B.解离时间要尽量长,以确保根尖组织细胞充分分离
C.滴加清水、弄碎根尖以及压片都有利于细胞的分散
D.临时装片镜检时,视野中最多的是处于分裂中期的细胞
【答案】C
【解析】从生长旺盛的部位取材,包括茎尖、形成层、根尖等部分,均可以观察到有丝分裂,A错误;解离时间一般在3~5 min,时间过长,细胞过于酥软,不利于漂洗且染色体易被破环,因此解离的时间不宜过长,B错误;在观察有丝分裂的实验中滴加清水,主要目的是为了更容易将盖玻片盖上,盖好盖玻片后实验材料会充盈在水环境中,处于比较舒展状态,便于使用显微镜观察其结构,弄碎根尖、压片可使细胞分离开,因此三者都有利于细胞的分散,C正确;由于细胞分裂间期的时间最长,因此临时装片镜检时,视野中最多的是处于有丝分裂间期的细胞,D错误。
25.(2019浙江4月选考·14)同一个体的神经细胞与巨噬细胞的功能不同。下列关于这两种细胞的叙述,错误的是
A.不会脱分化到受精卵的状态
B.细胞核中的染色体数目相同
C.功能不同是由于发生了细胞分化
D.功能差异是在减数分裂过程中形成的
【答案】D
【解析】神经细胞和巨噬细胞均为动物细胞,而动物细胞目前无法完成脱分化的过程,故不会脱分化到受精卵状态,A选项正确;同一个体中的神经细胞和巨噬细胞拥有完全相同的遗传物质,只是由于选择性表达的部分不同而形成了不同结构和功能的细胞,所以它们的染色体数相同,B选项正确;功能不同是由于细胞中的遗传物质发生了选择性表达,即分化,C选项正确;功能的差异是由于基因的选择性表达,即在转录的过程中形成的,且神经细胞和巨噬细胞不会进行减数分裂,D选项错误。故错误的选项选择D。
26.(2019浙江4月选考·18)在“制作并观察植物细胞有丝分裂的临时装片”活动中,观察到不同分裂时期的细胞如图所示:
下列叙述错误的是
A.装片制作过程中需用清水漂洗已解离的根尖便于染色
B.观察过程中先用低倍镜找到分生区细胞再换用高倍镜
C.图甲细胞所处时期发生DNA复制及相关蛋白质的合成
D.图丙细胞中的染色体数目比图乙细胞中的增加了一倍
【答案】C
【解析】分析题图可得,甲图为植物有丝分裂前期的细胞,乙图为植物有丝分裂中期的细胞,丙图为植物有丝分裂后期的细胞,丁图为植物有丝分裂末期的细胞。装片在制作时需要先用盐酸解离,而因为染色用的染色剂为碱性,因此在染色前需要用清水漂洗以防止解离液和染色剂中和导致染色效果降低,A选项正确;观察过程需要从低倍镜开始,找到分生区细胞后再换高倍镜观察,B选项正确;图甲为有丝分裂前期的细胞,正在处于核膜消失,形成染色体的阶段,已经完成了染色体的复制和相关蛋白质的合成,C选项错误;图乙为有丝分裂中期的细胞,染色体数与普通体细胞相等,丙图为有丝分裂后期的细胞,由于着丝粒断裂,使染色体暂时加倍,故图丙细胞中的染色体数目比图乙细胞中的增加了一倍,D选项正确。故错误的选项选择C。
考点2 减数分裂与受精作用
〖2023年高考真题〗
1.(2023·山东·高考真题)减数分裂Ⅱ时,姐妹染色单体可分别将自身两端粘在一起,着丝粒分开后,2个环状染色体互锁在一起,如图所示。2个环状染色体随机交换一部分染色体片段后分开,分别进入2个子细胞,交换的部分大小可不相等,位置随机。某卵原细胞的基因组成为Ee,其减数分裂可形成4个子细胞。不考虑其他突变和基因被破坏的情况,关于该卵原细胞所形成子细胞的基因组成,下列说法正确的是( )
A.卵细胞基因组成最多有5种可能
B.若卵细胞为Ee,则第二极体可能为EE或ee
C.若卵细胞为E且第一极体不含E,则第二极体最多有4种可能
D.若卵细胞不含E、e且一个第二极体为E,则第一极体最多有3种可能
【答案】C
【详解】A、正常情况下,卵细胞的基因型可能为E或e,减数分裂Ⅱ时,姐妹染色单体上的基因为EE或ee,着丝粒(点)分开后,2个环状染色体互锁在一起,2个环状染色体随机交换一部分染色体片段后分开,卵细胞的基因型可能为EE、ee、__(表示没有相应的基因),若减数第一次分裂时同源染色体中的非姐妹染色单体发生互换,卵细胞的基因组成还可以是Ee,卵细胞基因组成最多有6种可能,A错误;
B、不考虑其他突变和基因被破坏的情况,若卵细胞为Ee,则减数第一次分裂时同源染色体中的非姐妹染色单体发生互换,次级卵母细胞产生的第二极体基因型为__,第一极体产生的第二极体可能为E、e或Ee和__,B错误;
C、卵细胞为E,且第一极体不含E,说明未发生互换,次级卵母细胞产生的第二极体,为E,另外两个极体为e或ee、__,C正确;
D、若卵细胞不含E、e且一个第二极体为E,若不发生交换,则第一极体为EE,若发生交换,则第1极体只能是Ee,综合以上,第一极体为Ee和EE两种,D错误。
故选C。
2.(2023·北京·统考高考真题)武昌鱼(2n=48)与长江白鱼(2n=48)经人工杂交可得到具有生殖能力的子代。显微观察子代精巢中的细胞,一般不能观察到的是( )
A.含有24条染色体的细胞 B.染色体两两配对的细胞
C.染色体移到两极的细胞 D.含有48个四分体的细胞
【答案】D
【详解】A、精原细胞通过减数分裂形成精子,则精子中含有24条染色体,A不符合题意;
B、精原细胞在减数第一次分裂前期将发生染色体两两配对,即联会,B不符合题意;
C、精原细胞在减数第一次分裂后期同源染色体分开并移向两极,在减数第二次分裂后期姐妹染色单体分开并移到两极,C不符合题意;
D、精原细胞在减数第一次分裂前期,能观察到含有24个四分体的细胞,D符合题意。
故选D。
3.(2023·湖南·统考高考真题)某X染色体显性遗传病由SHOX基因突变所致,某家系中一男性患者与一正常女性婚配后,生育了一个患该病的男孩。究其原因,不可能的是( )
A.父亲的初级精母细胞在减数分裂I四分体时期,X和Y染色体片段交换
B.父亲的次级精母细胞在减数分裂Ⅱ后期,性染色体未分离
C.母亲的卵细胞形成过程中,SHOX基因发生了突变
D.该男孩在胚胎发育早期,有丝分裂时SHOX基因发生了突变
【答案】B
【详解】A、假设X染色体上的显性致病基因为A,非致病基因为a,若父亲的初级精母细胞在减数分裂I四分体时期,X染色体上含显性致病基因的片段和Y染色体片段互换,导致Y染色体上有显性致病基因,从而生出基因型为XaYA的患病男孩,A不符合题意;
B、若父亲的次级精母细胞在减数分裂Ⅱ后期是姐妹染色单体未分离,则会形成基因型为XAXA或YY的精子,从而生出基因型为XaYY的不患病男孩,B符合题意;
C、因为基因突变是不定向的,母亲的卵细胞形成时SHOX基因可能已经突变成显性致病基因,从而生出基因型为XAY的患病男孩,C不符合题意;
D、若SHOX基因突变成显性致病基因发生在男孩胚胎发育早期,也可能导致致该男孩出现XAY的基因型,D不符合题意。
故选B。
4.(2023·浙江·统考高考真题)某动物(2n=4)的基因型为AaXBY,其精巢中两个细胞的染色体组成和基因分布如图所示,其中一个细胞处于有丝分裂某时期。下列叙述错误的是( )
A.甲细胞处于有丝分裂中期、乙细胞处于减数第二次分裂后期
B.甲细胞中每个染色体组的DNA分子数与乙细胞的相同
C.若甲细胞正常完成分裂则能形成两种基因型的子细胞
D.形成乙细胞过程中发生了基因重组和染色体变异
【答案】B
【分析】分析题图:图甲细胞含有同源染色体,且着丝粒整齐的排列在赤道板上,处于有丝分裂的中期;图乙细胞不含有同源染色体,且着丝粒分裂,处于减数第二次分裂后期。
【详解】A、甲细胞含有同源染色体,且着丝粒整齐的排列在赤道板上,为有丝分裂中期,乙细胞不含有同源染色体,着丝粒分裂,为减数第二次分裂的后期,A正确;
B、甲细胞含有2个染色体组,每个染色体组含有4个DNA分子,乙细胞含有2个染色体组,每个染色体组含有2个DNA分子 ,B错误;
C、甲细胞分裂后产生AAXBY或AaXBY两种基因型的子细胞,C正确;
D、形成乙细胞的过程中发生了A基因所在的常染色体和Y染色体的组合,发生了基因重组,同时a基因所在的染色体片段转移到了Y染色体上,发生了染色体结构的变异,D正确。
故选B。
5.(2023·浙江·统考高考真题)某基因型为AaXDY的二倍体雄性动物(2n=8),1个初级精母细胞的染色体发生片段交换,引起1个A和1个a发生互换。该初级精母细胞进行减数分裂过程中,某两个时期的染色体数目与核DNA分子数如图所示。
下列叙述正确的是( )
A.甲时期细胞中可能出现同源染色体两两配对的现象
B.乙时期细胞中含有1条X染色体和1条Y染色体
C.甲、乙两时期细胞中的染色单体数均为8个
D.该初级精母细胞完成减数分裂产生的4个精细胞的基因型均不相同
【答案】D
【分析】1、分析题图:图甲中染色体数目与核DNA分子数比为1:2,但染色体数为4,所以图甲表示次级精母细胞的前期和中期细胞;图乙中染色体数目与核DNA分子数比为1:1,可表示间期或次级精母细胞的后期。
2、同源染色体,着丝点分裂,染色体移向细胞两极,处于减数第二次分裂后期,为次级精母细胞。
【详解】A、表示次级精母细胞的前期和中期细胞,则甲时期细胞中不可能出现同源染色体两两配对的现象,A错误;
B、若图表示减数分裂Ⅱ后期,则乙时期细胞中含有2条X染色体或2条Y染色体,B错误;
C、图乙中染色体数目与核DNA分子数比为1:1,无染色单体数,C错误;
D、因为初级精母细胞的染色体发生片段交换,引起1个A和1个a发生互换,产生了AXD 、 aXD、AY、aY4种基因型的精细胞,D正确。
故选D。
6.(2023·山东·高考真题)单个精子的DNA提取技术可解决人类遗传学研究中因家系规模小而难以收集足够数据的问题。为研究4对等位基因在染色体上的相对位置关系,以某志愿者的若干精子为材料,用以上4对等位基因的引物,以单个精子的DNA为模板进行PCR后,检测产物中的相关基因,检测结果如表所示。已知表中该志愿者12个精子的基因组成种类和比例与该志愿者理论上产生的配子的基因组成种类和比例相同;本研究中不存在致死现象,所有个体的染色体均正常,各种配子活力相同。
等位基因
A
a
B
b
D
d
E
e
单
个
精
子
编
号
1
+
+
+
2
+
+
+
+
3
+
+
+
4
+
+
+
+
5
+
+
+
6
+
+
+
+
7
+
+
+
8
+
+
+
+
9
+
+
+
10
+
+
+
+
11
+
+
+
12
+
+
+
+
注“+”表示有;空白表示无
(1)表中等位基因A、a和B、b的遗传_______(填“遵循”或“不遵循”)自由组合定律,依据是_____。据表分析,________(填“能”或“不能”)排除等位基因A、a位于X、Y染色体同源区段上。
(2)已知人类个体中,同源染色体的非姐妹染色单体之间互换而形成的重组型配子的比例小于非重组型配子的比例。某遗传病受等位基因B、b和D、d控制,且只要有1个显性基因就不患该病。该志愿者与某女性婚配,预期生一个正常孩子的概率为17/18,据此画出该女性的这2对等位基因在染色体上的相对位置关系图:_________。(注:用“”形式表示,其中横线表示染色体,圆点表示基因在染色体上的位置)。
(3)本研究中,另有一个精子的检测结果是:基因A、a,B、b和D、d都能检测到。已知在该精子形成过程中,未发生非姐妹染色单体互换和染色体结构变异。从配子形成过程分析,导致该精子中同时含有上述6个基因的原因是__________。
(4)据表推断,该志愿者的基因e位于__________染色体上。现有男、女志愿者的精子和卵细胞各一个可供选用,请用本研究的实验方法及基因E和e的引物,设计实验探究你的推断。
①应选用的配子为:___________;②实验过程:略;③预期结果及结论:_______。
【答案】(1)不遵循 结合表中信息可以看出,基因型为aB∶Ab=1∶1,因而可推测,等位基因A、a和B、b位于一对同源染色体上。 能
(2)
(3)形成该精子的减数第一次分裂后期这三对等位基因所在的染色体没有正常分离而是进入到同一个次级精母细胞中,此后该次级精母细胞进行正常的减数第二次分裂导致的
(4)X或Y 卵细胞 若检测的卵细胞中有E或e基因,则可得出基因Ee位于X染色体上;若检测的卵细胞中无E或e基因,则可得出基因Ee位于Y染色体上
【详解】(1) 题中显示,表中该志愿者12个精子的基因组成种类和比例与该志愿者理论上产生的配子的基因组成种类和比例相同,结合表中信息可以看出,基因型为aB∶Ab=1∶1,因而可推测,等位基因A、a和B、b位于一对同源染色体上,因而其遗传“不遵循”自由组合定律。表中显示含有e的配子和不含e的配子的比例表现为1∶1,因而可推测e基因位于X或Y染色体上,根据表中精子类型和比例可以看出,A、a与E、e这两对等位基因表现为自由组合,因而能排除等位基因A、a位于X、Y染色体同源区段上。
(2)统计结果显示,该志愿者关于B、b和D、d的配子比例为Bd∶bD∶BD∶bd=2∶2∶1∶1,某遗传病受等位基因B、b和D、d控制,且只要有1个显性基因就不患该病。该志愿者与某女性婚配,预期生一个正常孩子的概率为17/18,即生出患病孩子bbdd的概率为1/18=1/6×1/3,说明该女性产生bd的卵细胞的比例为1/3,则BD配子比例也为1/3,二者共占2/3,均属于非重组型配子,说明该女性体内的相关基因处于连锁关系,即应该为B和D连锁,b和d连锁,据此画出该女性的这2对等位基因在染色体上的相对位置关系图如下:
(3)根据表中的精子种类和比例可知,等位基因型A/a,B/b和D/d为连锁关系,而异常精子的形成过程中,未发生非姐妹染色单体互换和染色体结构变异。则从配子形成过程分析,导致该精子中同时含有上述6个基因的原因是形成该精子的减数分裂中,减数第一次分裂后期这三对等位基因所在的染色体没有正常分离而是进入到同一个次级精母细胞中,此后该次级精母细胞进行正常的减数第二次分裂导致的。
(4)根据题(1)分析,该志愿者的基因e位于X或Y染色体上。现有男、女志愿者的精子和卵细胞各一个可供选用,由于要用本研究的实验方法,且选用男性的精子无法确定等位基因位于X染色体还是Y染色体,因此应该选择女志愿者的卵细胞进行实验。用E和e的引物,以卵细胞的DNA为模板进行PCR后,检测产物中的相关基因。③若检测的卵细胞中有E或e基因,则可得出基因E/e位于X染色体上;若检测的卵细胞中无E或e基因,则可得出基因E/e位于Y染色体上。
〖2022年高考真题〗
7.(2022·重庆·统考高考真题)人卵细胞形成过程如图所示。在辅助生殖时对极体进行遗传筛查,可降低后代患遗传病的概率。一对夫妻因妻子高龄且是血友病a基因携带者(XAXa),需进行遗传筛查。不考虑基因突变,下列推断正确的是( )
A.若第二极体的染色体数目为22,则卵细胞染色体数目一定是24
B.若第一极体的染色体数目为23,则卵细胞染色体数目一定是23
C.若减数分裂正常,且第二极体X染色体有1个a基因,则所生男孩一定患病
D.若减数分裂正常,且第一极体X染色体有2个A基因,则所生男孩一定患病
【答案】D
【解析】若在初级卵母细胞进行减数第一次分裂后期时,某对同源染色体没有分离,第一极体有24条染色体,次级卵母细胞有22条染色体,则会出现第二极体和卵细胞的染色体数目都为22,A错误;人类的染色体2N=46,若第一极体的染色体数目为23,则次级卵母细胞染色体数目一定是23,如果次级卵母细胞在减数第二次分裂出现姐妹染色单体不分离、移向细胞同一极,则卵细胞染色体数目可能为22或24,B错误;
若减数分裂正常,由于之前的交叉互换有可能使同一条染色体上的姐妹染色单体携带等位基因,故第二极体X染色体有1个a基因,卵细胞中也可能是XA基因,则所生男孩可能不患病,C错误;若减数分裂正常,且第一极体X染色体有2个A基因,不考虑基因突变,则次级卵母细胞中有两个a基因,卵细胞中也会携带a基因,则所生男孩一定患病,D正确。
8.(2022·北京·统考高考真题)蜜蜂的雌蜂(蜂王和工蜂)为二倍体,由受精卵发育而来;雄蜂是单倍体,由未受精卵发育而来。由此不能得出( )
A.雄蜂体细胞中无同源染色体
B.雄蜂精子中染色体数目是其体细胞的一半
C.蜂王减数分裂时非同源染色体自由组合
D.蜜蜂的性别决定方式与果蝇不同
【答案】B
【解析】雄蜂是由未受精的卵细胞直接发育成的,是单倍体,因此雄蜂体细胞中无同源染色体,A正确;
雄蜂精子中染色体数目与其体细胞的中染色体数目相同,B错误;蜂王是由受精卵经过分裂、分化产生的,其体细胞中存在同源染色体,在减数分裂过程中会发生非同源染色体自由组合,C正确;蜜蜂的性别决定方式与果蝇不同,蜜蜂的性别与染色体数目有关,而果蝇的性别决定与性染色体有关,D正确。
9.(2022·湖北·统考高考真题)为了分析某21三体综合征患儿的病因,对该患儿及其父母的21号染色体上的A基因(A1~A4)进行PCR扩增,经凝胶电泳后,结果如图所示。关于该患儿致病的原因叙述错误的是( )
A.考虑同源染色体交叉互换,可能是卵原细胞减数第一次分裂21号染色体分离异常
B.考虑同源染色体交叉互换,可能是卵原细胞减数第二次分裂21号染色体分离异常
C.不考虑同源染色体交叉互换,可能是卵原细胞减数第一次分裂21号染色体分离异常
D.不考虑同源染色体交叉互换,可能是卵原细胞减数第二次分裂21号染色体分离异常
【答案】D
【解析】如果发生交叉互换,卵原细胞减数第一次分裂21号染色体分离异常,A2、A3所在的染色体可进入同一个卵细胞,A正确;考虑同源染色体交叉互换,卵原细胞减数第二次分裂21号染色体分离异常,A2、A3所在的染色体可进入同一个卵细胞,B正确;不考虑同源染色体交叉互换,可能是卵原细胞减数第一次分裂21号染色体分离异常,C正确。不考虑同源染色体交叉互换,患儿含有三个不同的等位基因,不可能是卵原细胞减数第二次分裂21号染色体分离异常,D错误。
10.(2022·山东·高考真题)减数分裂Ⅰ时,若同源染色体异常联会,则异常联会的同源染色体可进入1个或2个子细胞;减数分裂Ⅱ时,若有同源染色体则同源染色体分离而姐妹染色单体不分离,若无同源染色体则姐妹染色单体分离。异常联会不影响配子的存活、受精和其他染色体的行为。基因型为Aa的多个精原细胞在减数分裂Ⅰ时,仅A、a所在的同源染色体异常联会且非姐妹染色单体发生交换。上述精原细胞形成的精子与基因型为Aa的卵原细胞正常减数分裂形成的卵细胞结合形成受精卵。已知A、a位于常染色体上,不考虑其他突变,上述精子和受精卵的基因组成种类最多分别为( )
A.6;9 B.6;12 C.4;7 D.5;9
【答案】A
【解析】基因型为Aa的多个精原细胞在减数分裂Ⅰ时,仅A、a所在的同源染色体异常联会且非姐妹染色单体发生交换。(1)若A、a所在的染色体片段发生交换,则A、a位于姐妹染色单体上,①异常联会的同源染色体进入1个子细胞,则子细胞基因组成为AAaa或不含A、a,经减数第二次分裂,同源染色体分离而姐妹染色单体不分离,可形成基因型为Aa和不含A、a的精子;②异常联会的同源染色体进入2个子细胞,则子细胞基因组成为Aa,经减数第二次分裂,可形成基因型为A或a的精子;(2)若A、a所在的染色体片段未发生交换,③异常联会的同源染色体进入1个子细胞,则子细胞基因组成为AAaa或不含A、a,经减数第二次分裂,同源染色体分离而姐妹染色单体不分离,可形成基因型为AA、aa和不含A、a的精子;④异常联会的同源染色体进入2个子细胞,则子细胞基因组成为AA或aa,经减数第二次分裂,可形成基因型为A或a的精子;综上所述,精子的基因组成包括AA、aa、Aa、A、a和不含A或a,共6种,与基因组成为A或a的卵细胞结合,通过棋盘法可知,受精卵的基因组成包括AAA、AAa、Aaa、aaa、AA、Aa、aa、A、a,共9种。
11.(2022·浙江·高考真题)某哺乳动物卵原细胞形成卵细胞的过程中,某时期的细胞如图所示,其中①~④表示染色体,a~h表示染色单体。下列叙述正确的是( )
A.图示细胞为次级卵母细胞,所处时期为前期Ⅱ
B.①与②的分离发生在后期Ⅰ,③与④的分离发生在后期Ⅱ
C.该细胞的染色体数与核DNA分子数均为卵细胞的2倍
D.a和e同时进入一个卵细胞的概率为1/16
【答案】D
【解析】根据形成四分体可知,该时期处于前期Ⅰ,为初级卵母细胞,A错误;①与②为同源染色体,③与④为同源染色体,同源染色体的分离均发生在后期Ⅰ,B错误;该细胞的染色体数为4,核DNA分子数为8,减数分裂产生的卵细胞的染色体数为2,核DNA分子数为2,C错误;a和e进入同一个次级卵母细胞的概率为1/2×1/2=1/4,由次级卵母细胞进入同一个卵细胞的概率为1/2×1/2=1/4,因此a和e进入同一个卵细胞的概率为1/4×1/4=1/16,D正确。
12.(2022·全国·统考高考真题)有丝分裂和减数分裂是哺乳动物细胞分裂的两种形式。某动物的基因型是Aa,若该动物的某细胞在四分体时期一条染色单体上的A和另一条染色单体上的a发生了互换,则通常情况下姐妹染色单体分离导致等位基因A和a进入不同细胞的时期是( )
A.有丝分裂的后期 B.有丝分裂的末期
C.减数第一次分裂 D.减数第二次分裂
【答案】D
【解析】有丝分裂过程中不会发生同源染色体联会形成四分体的过程,也不会发生交叉互换,不会发生姐妹染色单体分离导致等位基因A和a进入不同细胞的现象,A、B错误;根据题意,某动物基因型是Aa,经过间期复制,初级性母细胞中有AAaa四个基因,该动物的某细胞在四分体时期发生交叉互换,涉及A和a的交换,交换后两条同源染色体的姐妹染色单体上均分别具有A和a基因,减数第一次分裂时,同源染色体分开,两组Aa彼此分开进入次级性母细胞,至此减数第一次分裂完成,所以不会发生姐妹染色单体分离导致等位基因A和a的现象;而在减数第二次分裂时,姐妹染色单体分离,导致其上的等位基因A和a分开进入两个子细胞,C错误,D正确。
13.(2022·浙江·统考高考真题)在“减数分裂模型的制作研究”活动中,先制作4个蓝色(2个5cm、2个8cm)和4个红色(2个5cm,2个8cm)的橡皮泥条,再结合细铁丝等材料模拟减数分裂过程,下列叙述错误的是( )
A.将2个5cm蓝色橡皮泥条扎在一起,模拟1个已经复制的染色体
B.将4个8cm橡皮泥条按同颜色扎在一起再并排,模拟1对同源染色体的配对
C.模拟减数分裂后期I时,细胞同极的橡皮泥条颜色要不同
D.模拟减数分裂后期II时,细胞一极的橡皮泥条数要与另一极的相同
【答案】C
【解析】一条染色体上的两条染色单体是经过复制而来,大小一样,故将2个5cm蓝色橡皮泥条扎在一起,模拟1个已经复制的染色体,A正确;同源染色体一般大小相同,一条来自母方,一条来自父方(用不同颜色表示),故将4个8cm橡皮泥条按同颜色扎在一起再并排,模拟1对同源染色体的配对,B正确;减数分裂后期I时,同源染色体分离,非同源染色体自由组合,细胞同极的橡皮泥条颜色可能相同,可能不同,C错误;减数分裂后期II时,染色体着丝粒分裂,姐妹染色单体分离,均分到细胞两级,故模拟减数分裂后期II时,细胞一极的橡皮泥条数要与另一极的相同,D正确。
〖2021年高考真题〗
14.(2021·福建·统考高考真题)有同学用下列示意图表示某两栖类动物(基因型为AaBb)卵巢正常的细胞分裂可能产生的细胞,其中正确的是( )
A. B.
C. D.
【答案】A
【解析】图示细胞着丝点分裂,细胞中无同源染色体,且细胞质不均等分裂,可次级卵母细胞的表示减数第二次分裂后期,A正确;图示细胞中含有同源染色体,细胞质不均等分裂,应处于减数第一次分裂后期,此时应发生同源染色体分离,与图示a和B、A和b分离不符,B错误;图示细胞处于减数第一次分裂后期,卵细胞形成过程在减数第一次分裂后期应不均等分裂,与题图不符,C错误;图示细胞着丝点分裂,且细胞中含有同源染色体,细胞质不均等分裂,在卵巢正常的细胞分裂不可能产生,D错误。
15.(2021·辽宁·统考高考真题)基因型为AaBb的雄性果蝇,体内一个精原细胞进行有丝分裂时,一对同源染色体在染色体复制后彼此配对,非姐妹染色单体进行了交换,结果如右图所示。该精原细胞此次有丝分裂产生的子细胞,均进入减数分裂,若此过程中未发生任何变异,则减数第一次分裂产生的子细胞中,基因组成为AAbb的细胞所占的比例是( )
A.1/2 B.1/4 C.1/8 D.1/16
【答案】B
【解析】该精原细胞有丝分裂产生的两个子细胞的基因型分别是AaBB和Aabb或AaBb(A和B在同一条染色体上)或AaBb(A和b在同一条染色体上),进行减数分裂的子细胞中只有Aabb和AaBb(A和b在同一条染色体上)精原细胞减数第一次分裂才能产生AAbb的细胞,则概率为1/2×1/2=1/4,B正确,ACD错误。
16.(2021·重庆·高考真题)人的一个卵原细胞在减数第一次分裂时,有一对同源染色体没有分开而进入次级卵母细胞,最终形成染色体数目异常的卵细胞个数为( )
A.1 B.2 C.3 D.4
【答案】A
【解析】一个卵原细胞在减数第一次分裂时,有一对同源染色体没有分开而进入次级卵母细胞,所形成的次级卵母细胞中多了一条染色体,(第一)极体中少了一条染色体。次级卵母细胞完成减数第二次分裂,产生一个卵细胞和一个(第二)极体,细胞中多了一条染色体。故最终形成染色体数目异常的卵细胞个数为1个,A正确。
17.(2021·江苏·高考真题)A和a,B和b为一对同源染色体上的两对等位基因。有关有丝分裂和减数分裂叙述正确的是( )
A.多细胞生物体内都同时进行这两种形式的细胞分裂
B.减数分裂的两次细胞分裂前都要进行染色质DNA的复制
C.有丝分裂的2个子细胞中都含有Aa,减数分裂I的2个子细胞中也可能都含有Aa
D.有丝分裂的子细胞都是AaBb,减数分裂形成AB、Ab、aB、ab型4个子细胞
【答案】C
【解析】生物体内有些特殊的细胞如生殖器官中的细胞既能进行有丝分裂又能进行减数分裂,但体细胞只进行有丝分裂,A错误;减数分裂只在第一次分裂前进行染色质DNA的复制,B错误;有丝分裂得到的子细胞染色体组成与亲代相同,得到的2个子细胞中都含有Aa;减数分裂Ⅰ若发生交叉互换,则得到的2个子细胞中也可能都含有Aa,C正确;有丝分裂得到的子细胞染色体组成与亲代相同,都形成AaBb型2个子细胞;因A和a,B和b为一对同源染色体上的两对等位基因,若不考虑交叉互换,则减数分裂能得到两种类型(AB、ab或Ab、aB)的子细胞,D错误。
18.(2021·天津·统考高考真题)下图为某二倍体昆虫精巢中一个异常精原细胞的部分染色体组成示意图。若该细胞可以正常分裂,下列哪种情况不可能出现( )
A. B.
C. D.
【答案】D
【解析】若该细胞进行正常的有丝分裂,则后期会出现如图A所示的情况,A不符合题意;该图为异常精原细胞进行减数第二次分裂后期时可能出现的情况,B不符合题意;该图为异常精原细胞进行减数第二次分裂后期时可能出现的情况,C不符合题意;正常分裂时,形态较小的那对同源染色体应该在减数第一次分裂后期分离,该图所示的减数第二次分裂后期不会出现其同源染色体,D符合题意。
19.(2021·浙江·统考高考真题)某高等动物的一个细胞减数分裂过程如图所示,其中①~⑥表示细胞,基因未发生突变。下列叙述错误的是 ( )
A.⑥的形成过程中发生了染色体畸变
B.若④的基因型是 AbY,则⑤是abY
C.②与③中均可能发生等位基因分离
D.①为4 个染色体组的初级精母细胞
【答案】D
【解析】⑥是由③次级精母细胞经过减数第二次分裂形成的,已知的一个精细胞染色体数目异常,有两条X染色体,说明③次级精母细胞在第二次分裂后期X染色单体分离后移向同一极,则⑥中应该缺少一条X染色体,故形成过程中发生了染色体畸变(染色体数目变异),A正确;④和⑤是由②次级精母细胞经过减数第二次分裂形成的,若④的基因型是AbY,对比精原细胞中的染色体上的基因组成,应在减数第一次分裂发生过交叉互换,即产生了同时含有Ab基因和ab基因的两条姐妹染色单体的染色体的次级精母细胞,即②次级精母细胞的基因型AabbYY,分裂后产生的两个子细胞基因型分别为AbY和abY,故⑤的基因组成是abY,B正确;根据B选项的分析可知,减数第一次分裂过程中发生过交叉互换,②次级精母细胞的基因型AabbYY,③次级精母细胞的基因型为AaBBXX,故②与③中姐妹染色单体上均含有等位基因,故在减数第二次分裂时可能发生等位基因分离,C正确;由分析可知,精原细胞的基因型为AaBbXY,含有2个染色体组,①为经过减数第一次分裂间期染色体复制后的初级精母细胞,染色体数目不变,因此①含有2个染色体组,D错误。
20.(2021·浙江·统考高考真题)现建立“动物精原细胞(2n=4)有丝分裂和减数分裂过程”模型。1个精原细胞(假定DNA中的P元素都为32P,其它分子不含32P)在不含32P的培养液中正常培养,分裂为2个子细胞,其中1个子细胞发育为细胞①。细胞①和②的染色体组成如图所示,H(h)、R(r)是其中的两对基因,细胞②和③处于相同的分裂时期。下列叙述正确的是( )
A.细胞①形成过程中没有发生基因重组
B.细胞②中最多有两条染色体含有32P
C.细胞②和细胞③中含有32P的染色体数相等
D.细胞④~⑦中含32P的核DNA分子数可能分别是2、1、1、1
【答案】D
【解析】图中细胞①处于减数第一次分裂前期,分析细胞①中基因组成可知,发生了交叉互换,即发生了基因重组,A错误;根据DNA分子半保留复制,1个精原细胞(DNA中的P元素都为32P),在不含32P的培养液中正常培养,经过一次有丝分裂产生的子细胞中每条染色体中的DNA分子一条链含32P和另一链不含32P。该子细胞经过减数第一次分裂前的间期复制,形成的细胞①中每条染色体,只有一条单体的DNA分子一条链含有含32P(共4条染色单体含有32P),细胞①形成细胞②会发生同源染色体分离,正常情况下,细胞②有两条染色体含有32P(分布在非同源染色体上,),但根据图可知,H所在的染色体发生过交叉互换,很有可能H和h所在染色体都含有32P,因此细胞②中最多有3条染色体含有32P,B错误;根据B项分析可知,正常情况下,细胞②和③中各有两条染色体含有32P(分布在非同源染色体上),但由于细胞①中发生了H和h的互换,而发生互换的染色单体上不确定是否含有32P,故细胞②和细胞③中含有32P的染色体数可能相等也可能不相等,C错误;如果细胞②的H和R所在染色体含有32P,且细胞②中h所在染色体含有32P,则r在染色体不含有32P,因此形成的细胞④含有32P的核DNA分子数为2个,形成的细胞⑤含有32P的核DNA分子数为1个,由于细胞③的基因型为Hhrr(h为互换的片段),h所在的染色体与其中一个r所在染色体含有32P(H和另一个r所在染色体不含32P),如果含有32P的2条染色体不在同一极,则形成的细胞⑥和⑦都含32P的核DNA分子数为1个,D正确。
〖2020年高考真题〗
21.(2020年浙江省高考生物试卷(7月选考)·21)若某二倍体高等动物(2n=4)的基因型为DdEe,其1个精原细胞(DNA被32P全部标记)在培养液中培养一段时间,分裂过程中形成的其中1个细胞如图所示,图中细胞有2条染色体DNA含有32P。下列叙述错误的是( )
A.形成图中细胞的过程中发生了基因突变
B.该精原细胞至多形成4种基因型的4个精细胞
C.图中细胞为处于减数第二次分裂后期的次级精母细胞
D.该精原细胞形成图中细胞的过程中至少经历了两次胞质分裂
【答案】B
【详解】A、图示细胞中,分别移向两极的由姐妹染色单体分开形成的两条子染色体上同一位置的基因分别为d和D,且除该基因外染色体形态无其他差异,可推测形成该细胞的过程发生了基因突变,A正确;
B、该精原细胞至多形成3种基因型的4个精细胞,B错误;
C、由分析可知,图中细胞为处于减数第二次分裂后期的次级精母细胞,C正确;
D、由于图中细胞只有2条染色体DNA含有32P,说明该精原细胞至少经过2次DNA复制,则至少经历了一次有丝分裂的胞质分裂和减数第一次分裂的胞质分裂,才形成图示细胞,D正确。
故选B。
〖2019年高考真题〗
22.(2019江苏卷·11)下图为初级精母细胞减数分裂时的一对同源染色体示意图,图中1~8表示基因。不考虑突变的情况下,下列叙述正确的是
A.1与2、3、4互为等位基因,与6、7、8互为非等位基因
B.同一个体的精原细胞有丝分裂前期也应含有基因1~8
C.1与3都在减数第一次分裂分离,1与2都在减数第二次分裂分离
D.1分别与6、7、8组合都能形成重组型的配子
【答案】B
【解析】由图可知,图中含有2条同源染色体,1与2、5与6、3与4、7与8相互之间为相同基因,1与3或4可能是等位基因,5与7或8可能是等位基因。1与2是相同基因,1与3或4是等位基因,1与6、7、8互为非等位基因,A错误;精原细胞有丝分裂前期与其进行减数分裂时形成的初级精母细胞含有的染色体的数目和基因种类、数目均相同,故均含有基因1~8,B正确;若不考虑交叉互换,1与3会在减数第一次分裂的后期随同源染色体的分离而分离,1与2会在减数第二次分裂的后期随姐妹染色单体的分离而分离,若考虑交叉互换,则1与2可能会在减数第一次分裂的后期分离,1与3可能在减数第二次分裂的后期分离,C错误;5与6是相同的基因,1与6不属于重组配子,D错误。故选B。
专题08 有丝分裂和减数分裂- 十年(2014-2023)高考生物真题分项汇编(全国通用): 这是一份专题08 有丝分裂和减数分裂- 十年(2014-2023)高考生物真题分项汇编(全国通用),文件包含专题08有丝分裂和减数分裂原卷版docx、专题08有丝分裂和减数分裂解析版docx等2份试卷配套教学资源,其中试卷共72页, 欢迎下载使用。
高考生物真题分项汇编(全国通用)五年(2019-2023)专题04 酶和ATP: 这是一份高考生物真题分项汇编(全国通用)五年(2019-2023)专题04 酶和ATP,文件包含高考生物真题分项汇编全国通用五年2019-2023专题04酶和ATP解析版docx、高考生物真题分项汇编全国通用五年2019-2023专题04酶和ATP原卷版docx等2份试卷配套教学资源,其中试卷共24页, 欢迎下载使用。
高考生物真题分项汇编 三年(2021-2023)(全国通用)专题04+有丝分裂和减数分裂: 这是一份高考生物真题分项汇编 三年(2021-2023)(全国通用)专题04+有丝分裂和减数分裂,文件包含专题04有丝分裂和减数分裂解析版docx、专题04有丝分裂和减数分裂原卷版docx等2份试卷配套教学资源,其中试卷共31页, 欢迎下载使用。

