高考生物真题分项汇编 三年(2021-2023)(全国通用)专题07+分离定律和自由组合定律
展开专题07 分离定律和自由组合定律
命题点1 分离定律的实质和应用
1.(2023·海南·高考真题)某作物的雄性育性与细胞质基因(P、H)和细胞核基因(D、d)相关。现有该作物的4个纯合品种:①(P)dd(雄性不育)、②(H)dd(雄性可育)、③(H)DD(雄性可育)、④(P)DD(雄性可育),科研人员利用上述品种进行杂交实验,成功获得生产上可利用的杂交种。下列有关叙述错误的是( )
A.①和②杂交,产生的后代雄性不育
B.②③④自交后代均为雄性可育,且基因型不变
C.①和③杂交获得生产上可利用的杂交种,其自交后代出现性状分离,故需年年制种
D.①和③杂交后代作父本,②和③杂交后代作母本,二者杂交后代雄性可育和不育的比例为3∶1
2.(2022·浙江·高考真题)番茄的紫茎对绿茎为完全显性。欲判断一株紫茎番茄是否为纯合子,下列方法不可行的是( )
A.让该紫茎番茄自交 B.与绿茎番茄杂交 C.与纯合紫茎番茄杂交 D.与杂合紫茎番茄杂交
3.(2022·浙江·统考高考真题)孟德尔杂交试验成功的重要因素之一是选择了严格自花受粉的豌豆作为材料。自然条件下豌豆大多数是纯合子,主要原因是( )
A.杂合子豌豆的繁殖能力低 B.豌豆的基因突变具有可逆性
C.豌豆的性状大多数是隐性性状 D.豌豆连续自交,杂合子比例逐渐减小
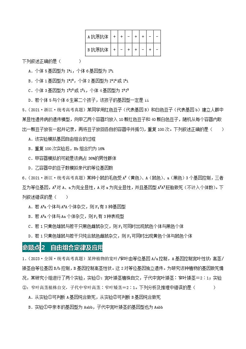
4.(2021·湖北·统考高考真题)人类的ABO血型是由常染色体上的基因IA、IB和i三者之间互为等位基因决定的。IA基因产物使得红细胞表面带有A抗原,IB基因产物使得红细胞表面带有B抗原。IAIB基因型个体红细胞表面有A抗原和B抗原,ii基型个体红细胞表面无A抗原和B抗原。现有一个家系的系谱图(如图),对家系中各成员的血型进行检测,结果如表,其中“+”表示阳性反应,“-”表示阴性反应。
个体
1
2
3
4
5
6
7
A抗原抗体
+
+
-
+
+
-
-
B抗原抗体
+
-
+
+
-
+
-
下列叙述正确的是( )
A.个体5基因型为IAi,个体6基因型为IBi
B.个体1基因型为IAIB,个体2基因型为IAIA或IAi
C.个体3基因型为IBIB或IBi,个体4基因型为IAIB
D.若个体5与个体6生第二个孩子,该孩子的基因型一定是ii
5.(2021·浙江·统考高考真题)某同学用红色豆子(代表基因B)和白色豆子(代表基因b)建立人群中某显性遗传病的遗传模型,向甲乙两个容器均放入10颗红色豆子和40颗白色豆子,随机从每个容器内取出一颗豆子放在一起并记录,再将豆子放回各自的容器中并摇匀,重复100次。下列叙述正确的是( )
A.该实验模拟基因自由组合的过程
B.重复100次实验后,Bb组合约为16%
C.甲容器模拟的可能是该病占36%的男性群体
D.乙容器中的豆子数模拟亲代的等位基因数
6.(2021·浙江·统考高考真题)某种小鼠的毛色受AY(黄色)、A(鼠色)、a(黑色)3个基因控制,三者互为等位基因,AY对A、a为完全显性,A对a为完全显性,并且基因型AYAY胚胎致死(不计入个体数)。下列叙述错误的是( )
A.若AYa个体与AYA个体杂交,则F1有3种基因型
B.若AYa个体与Aa个体杂交,则F1有3种表现型
C.若1只黄色雄鼠与若干只黑色雌鼠杂交,则F1可同时出现鼠色个体与黑色个体
D.若1只黄色雄鼠与若干只纯合鼠色雌鼠杂交,则F1可同时出现黄色个体与鼠色个体
命题点2 自由组合定律及应用
1.(2023·全国·统考高考真题)某种植物的宽叶/窄叶由等位基因A/a控制,A基因控制宽叶性状:高茎/矮茎由等位基因B/b控制,B基因控制高茎性状。这2对等位基因独立遗传。为研究该种植物的基因致死情况,某研究小组进行了两个实验,实验①:宽叶矮茎植株自交,子代中宽叶矮茎∶窄叶矮茎=2∶1;实验②:窄叶高茎植株自交,子代中窄叶高茎∶窄叶矮茎=2∶1。下列分析及推理中错误的是( )
A.从实验①可判断A基因纯合致死,从实验②可判断B基因纯合致死
B.实验①中亲本的基因型为Aabb,子代中宽叶矮茎的基因型也为Aabb
C.若发现该种植物中的某个植株表现为宽叶高茎,则其基因型为AaBb
D.将宽叶高茎植株进行自交,所获得子代植株中纯合子所占比例为1/4
2.(2023·山西·统考高考真题)某研究小组从野生型高秆(显性)玉米中获得了2个矮秆突变体,为了研究这2个突变体的基因型,该小组让这2个矮秆突变体(亲本)杂交得F1,F1自交得F2,发现F2中表型及其比例是高秆:矮秆:极矮秆=9:6:1。若用A、B表示显性基因,则下列相关推测错误的是( )
A.亲本的基因型为aaBB和AAbb,F1的基因型为AaBb
B.F2矮秆的基因型有aaBB、AAbb、aaBb、Aabb,共4种
C.基因型是AABB的个体为高秆,基因型是aabb的个体为极矮秆
D.F2矮秆中纯合子所占比例为1/2,F2高秆中纯合子所占比例为1/16
3.(2021·重庆·高考真题)家蚕性别决定方式为ZW型。Z染色体上的等位基因D、d分别控制正常蚕、油蚕性状,常染色体上的等位基因E、e分别控制黄茧、白茧性状。现有EeZDW×EeZdZd的杂交组合,其F1中白茧、油蚕雌性个体所占比例为( )
A.1/2 B.1/4 C.1/8 D.1/16
4.(2022·全国·高考真题)某种自花传粉植物的等位基因A/a和B/b位于非同源染色体上。A/a控制花粉育性,含A的花粉可育;含a的花粉50%可育、50%不育。B/b控制花色,红花对白花为显性。若基因型为AaBb的亲本进行自交,则下列叙述错误的是( )
A.子一代中红花植株数是白花植株数的3倍
B.子一代中基因型为aabb的个体所占比例是1/12
C.亲本产生的可育雄配子数是不育雄配子数的3倍
D.亲本产生的含B的可育雄配子数与含b的可育雄配子数相等
5.(2021·湖北·统考高考真题)甲、乙、丙分别代表三个不同的纯合白色籽粒玉米品种,甲分别与乙、丙杂交产生F1,F1自交产生F2,结果如表。
组别
杂交组合
F1
F2
1
甲×乙
红色籽粒
901红色籽粒,699白色籽粒
2
甲×丙
红色籽粒
630红色籽粒,490白色籽粒
根据结果,下列叙述错误的是( )
A.若乙与丙杂交,F1全部为红色籽粒,则F2玉米籽粒性状比为9红色:7白色
B.若乙与丙杂交,F1全部为红色籽粒,则玉米籽粒颜色可由三对基因控制
C.组1中的F1与甲杂交所产生玉米籽粒性状比为3红色:1白色
D.组2中的F1与丙杂交所产生玉米籽粒性状比为1红色:1白色
6.(2021·浙江·统考高考真题)某玉米植株产生的配子种类及比例为 YR∶ Yr∶yR∶yr=1∶1∶1∶1。若该个体自交,其F1中基因型为YyRR个体所占的比例为( )
A.1/16 B.1/8 C.1/4 D.1/2
7.(2021·全国·高考真题)某种二倍体植物的n个不同性状由n对独立遗传的基因控制(杂合子表现显性性状)。已知植株A的n对基因均杂合。理论上,下列说法错误的是( )
A.植株A的测交子代会出现2n种不同表现型的个体
B.n越大,植株A测交子代中不同表现型个体数目彼此之间的差异越大
C.植株A测交子代中n对基因均杂合的个体数和纯合子的个体数相等
D.n≥2时,植株A的测交子代中杂合子的个体数多于纯合子的个体数
8.(2021·河北·统考高考真题)我国科学家利用栽培稻(H)与野生稻(D)为亲本,通过杂交育种方法并辅以分子检测技术,选育出了L12和L7两个水稻新品系。L12的12号染色体上带有D的染色体片段(含有耐缺氮基因TD),L7的7号染色体上带有D的染色体片段(含有基因SD),两个品系的其他染色体均来自于H(图1)。H的12号和7号染色体相应片段上分别含有基因TH和SH。现将两个品系分别与H杂交,利用分子检测技术对实验一亲本及部分F2的TD/TH基因进行检测,对实验二亲本及部分F2的SD/SH基因进行检测,检测结果以带型表示(图2)。
回答下列问题:
(1)为建立水稻基因组数据库,科学家完成了水稻__________条染色体的DNA测序。
(2)实验一F2中基因型TDTD对应的是带型__________。理论上,F2中产生带型Ⅰ、Ⅱ和Ⅲ的个体数量比为__________。
(3)实验二F2中产生带型α、β和γ的个体数量分别为12、120和108,表明F2群体的基因型比例偏离__________定律。进一步研究发现,F1的雌配子均正常,但部分花粉无活性。已知只有一种基因型的花粉异常,推测无活性的花粉带有__________(填“SD”或“SH”)基因。
(4)以L7和L12为材料,选育同时带有来自D的7号和12号染色体片段的纯合品系X(图3)。主要实验步骤包括:①________________________________________;②对最终获得的所有植株进行分子检测,同时具有带型__________的植株即为目的植株。
(5)利用X和H杂交得到F1,若F1产生的无活性花粉所占比例与实验二结果相同,雌配子均有活性,则F2中与X基因型相同的个体所占比例为__________。
9.(2022·江苏·统考高考真题)大蜡螟是一种重要的实验用尾虫,为了研究大蜡螟幼虫体色遗传规律。科研人员用深黄、灰黑、白黄3种体色的品系进行了系列实验,正交实验数据如下表(反交实验结果与正交一致)。请回答下列问题。
表1深黄色与灰黑色品系杂交实验结果
杂交组合
子代体色
深黄
灰黑
深黄(P)♀×灰黑(P)♂
2113
0
深黄(F1)♀×深黄(F1)♂
1526
498
深黄(F1)♂×深黄(P)♀
2314
0
深黄(F1)♀×灰黑(P)♂
1056
1128
(1)由表1可推断大蜡螟幼虫的深黄体色遗传属于__________________染色体上__________________性遗传。
(2)深黄、灰黑、白黄基因分别用Y、G、W表示,表1中深黄的亲本和F1个体基因型分别是__________________,表2、表3中F1基因型分别是__________________。群体中Y、G、W三个基因位于一对同源染色体。
(3)若从表2中选取黄色(YW)雌、雄个体各50只和表3中选取黄色(GW)雌、雄个体各50只,进行随机杂交,后代中黄色个体占比理论上为__________________。
表2深黄色与白黄色品系杂交实验结果
杂交组合
子代体色
深黄
黄
白黄
深黄(P)♀×白黄(P)♂
0
2357
0
黄(F1)♀×黄(F1)♂
514
1104
568
黄(F1)♂×深黄(P)♀
1327
1293
0
黄(F1)♀×白黄(P)♂
0
917
864
表3灰黑色与白黄色品系杂交实验结果
杂交组合
子代体色
灰黑
黄
白黄
灰黑(P)♀×白黄(P)♂
0
1237
0
黄(F1)♀×黄(F1)♂
754
1467
812
黄(F1)♂×灰黑(P)♀
754
1342
0
黄(F1)♀×白黄(P)♂
0
1124
1217
(4)若表1、表2、表3中深黄(YY♀、YG♀♂)和黄色(YW♀♂、GW♀♂)个体随机杂交,后代会出现__________________种表现型和__________________种基因型。
(5)若表1中两亲本的另一对同源染色体上存在纯合致死基因S和D(两者不发生交换重组),基因排列方式为__________________,推测F1互交产生的F2深黄与灰黑的比例为__________________;在同样的条件下,子代的数量理论上是表1中的__________________。
10.(2022·全国·高考真题)玉米是我国重要的粮食作物。玉米通常是雌雄同株异花植物(顶端长雄花序,叶腋长雌花序),但也有的是雌雄异株植物。玉米的性别受两对独立遗传的等位基因控制,雌花花序由显性基因B控制,雄花花序由显性基因T控制,基因型bbtt个体为雌株。现有甲(雌雄同株)、乙(雌株)、丙(雌株)、丁(雄株)4种纯合体玉米植株。回答下列问题。
(1)若以甲为母本、丁为父本进行杂交育种,需进行人工传粉,具体做法是_____________。
(2)乙和丁杂交,F1全部表现为雌雄同株;F1自交,F2中雌株所占比例为_____________,F2中雄株的基因型是_____________;在F2的雌株中,与丙基因型相同的植株所占比例是_____________。
(3)已知玉米籽粒的糯和非糯是由1对等位基因控制的相对性状。为了确定这对相对性状的显隐性,某研究人员将糯玉米纯合体与非糯玉米纯合体(两种玉米均为雌雄同株)间行种植进行实验,果穗成熟后依据果穗上籽粒的性状,可判断糯与非糯的显隐性。若糯是显性,则实验结果是_____________;若非糯是显性,则实验结果是_____________。
11.(2021·山东·统考高考真题)番茄是雌雄同花植物,可自花受粉也可异花受粉。M、m 基因位于 2号染色体上,基因型为 mm 的植株只产生可育雌配子,表现为小花、雄性不育。基因型为 MM、Mm 的植株表现为大花、可育。R、r 基因位于 5 号染色体上,基因型为 RR、Rr、rr 的植株表现型分别为:正常成熟红果、晚熟红果、晚熟黄果。细菌中的 H 基因控制某种酶的合成,导入 H 基因的转基因番茄植株中,H 基因只在雄配子中表达,喷施萘乙酰胺(NAM)后含 H 基因的雄配子死亡。不考虑基因突变和交叉互换。
(1)基因型为 Mm 的植株连续自交两代,F2 中雄性不育植株所占的比例为____________。雄性不育植株与野生型植株杂交所得可育晚熟红果杂交种的基因型为________,以该杂交种为亲本连续种植,若每代均随机受粉,则 F2 中可育晚熟红果植株所占比例为____________。
(2)已知 H 基因在每条染色体上最多插入 1 个且不影响其他基因。将 H 基因导入基因型为 Mm 的细胞并获得转基因植株甲和乙,植株甲和乙分别与雄性不育植株杂交,在形成配子时喷施 NAM,F1 均表现为雄性不育。若植株甲和乙的体细胞中含 1 个或多个 H 基因,则以上所得 F1 的体细胞中含有________个 H 基因。若植株甲的体细胞中仅含 1个 H 基因,则 H 基因插入了________所在的染色体上。若植株乙的体细胞中含 n 个 H 基因,则 H 基因在染色体上的分布必须满足的条件是________,植株乙与雄性不育植株杂交,若不喷施 NAM,则子一代中不含 H 基因的雄性不育植株所占比例为____________。
(3)若植株甲的细胞中仅含一个 H 基因,在不喷施 NAM 的情况下,利用植株甲及非转基因植株通过一次杂交即可选育出与植株甲基因型相同的植株。请写出选育方案______________。
12.(2021·湖南·统考高考真题)油菜是我国重要的油料作物,油菜株高适当的降低对抗倒伏及机械化收割均有重要意义。某研究小组利用纯种高秆甘蓝型油菜Z,通过诱变培育出一个纯种半矮秆突变体S。为了阐明半矮秆突变体S是由几对基因控制、显隐性等遗传机制,研究人员进行了相关试验,如图所示。
回答下列问题:
(1)根据F2表现型及数据分析,油菜半矮秆突变体S的遗传机制是______,杂交组合①的F1产生各种类型的配子比例相等,自交时雌雄配子有______种结合方式,且每种结合方式机率相等。F1产生各种类型配子比例相等的细胞遗传学基础是______。
(2)将杂交组合①的F2所有高轩植株自交,分别统计单株自交后代的表现型及比例,分为三种类型,全为高轩的记为F3-Ⅰ,高秆与半矮秆比例和杂交组合①、②的F2基本一致的记为F3-Ⅱ,高秆与半矮秆比例和杂交组合③的F2基本一致的记为F3-Ⅲ。产生F3-Ⅰ、F3-Ⅱ、F3-Ⅲ的高秆植株数量比为______。产生F3-Ⅲ的高秆植株基因型为______(用A、a;B、b;C、c……表示基因)。用产生F3-Ⅲ的高秆植株进行相互杂交试验,能否验证自由组合定律?______。
13.(2021·全国·统考高考真题)植物的性状有的由1对基因控制,有的由多对基因控制。一种二倍体甜瓜的叶形有缺刻叶和全缘叶,果皮有齿皮和网皮。为了研究叶形和果皮这两个性状的遗传特点,某小组用基因型不同的甲乙丙丁4种甜瓜种子进行实验,其中甲和丙种植后均表现为缺刻叶网皮。杂交实验及结果见下表(实验②中F1自交得F2)。
实验
亲本
F1
F2
①
甲×乙
1/4缺刻叶齿皮,1/4缺刻叶网皮
1/4全缘叶齿皮,1/4全缘叶网皮
/
②
丙×丁
缺刻叶齿皮
9/16缺刻叶齿皮,3/16缺刻叶网皮
3/16全缘叶齿皮,1/16全缘叶网皮
回答下列问题:
(1)根据实验①可判断这2对相对性状的遗传均符合分离定律,判断的依据是_____。根据实验②,可判断这2对相对性状中的显性性状是__________。
(2)甲乙丙丁中属于杂合体的是__________。
(3)实验②的F2中纯合体所占的比例为__________。
(4)假如实验②的F2中缺刻叶齿皮∶缺刻叶网皮∶全缘叶齿皮∶全缘叶网皮不是9∶3∶3∶1,而是45∶15∶3∶1,则叶形和果皮这两个性状中由1对等位基因控制的是__________,判断的依据是__________。
14.(2021·海南·高考真题)科研人员用一种甜瓜(2n)的纯合亲本进行杂交得到F1,F1经自交得到F2,结果如下表。
性状
控制基因及其所在染色体
母本
父本
F1
F2
果皮底色
A/a,4号染色体
黄绿色
黄色
黄绿色
黄绿色:黄色≈3:1
果肉颜色
B/b,9号染色体
白色
橘红色
橘红色
橘红色:白色≈3:1
果皮覆纹
E/e,4号染色体
F/f,2号染色体
无覆纹
无覆纹
有覆纹
有覆纹:无覆纹≈9:7
已知A、E基因同在一条染色体上,a、e基因同在另一条染色体上,当E和F同时存在时果皮才表现出有覆纹性状。不考虑交叉互换、染色体变异、基因突变等情况,回答下列问题。
(1)果肉颜色的显性性状是____________。
(2)F1的基因型为____________,F1产生的配子类型有____________种。
(3)F2的表现型有____________种,F2中黄绿色有覆纹果皮、黄绿色无覆纹果皮、黄色无覆纹果皮的植株数量比是____________,F2中黄色无覆纹果皮橘红色果肉的植株中杂合子所占比例是____________。
高考生物真题分项汇编 三年(2021-2023)(全国通用)专题18+发酵工程: 这是一份高考生物真题分项汇编 三年(2021-2023)(全国通用)专题18+发酵工程,文件包含专题18发酵工程解析版docx、专题18发酵工程原卷版docx等2份试卷配套教学资源,其中试卷共27页, 欢迎下载使用。
高考生物真题分项汇编 三年(2021-2023)(全国通用)专题16+种群和群落: 这是一份高考生物真题分项汇编 三年(2021-2023)(全国通用)专题16+种群和群落,文件包含专题16种群和群落解析版docx、专题16种群和群落原卷版docx等2份试卷配套教学资源,其中试卷共36页, 欢迎下载使用。
高考生物真题分项汇编 三年(2021-2023)(全国通用)专题13+体液调节: 这是一份高考生物真题分项汇编 三年(2021-2023)(全国通用)专题13+体液调节,文件包含专题13体液调节解析版docx、专题13体液调节原卷版docx等2份试卷配套教学资源,其中试卷共26页, 欢迎下载使用。

