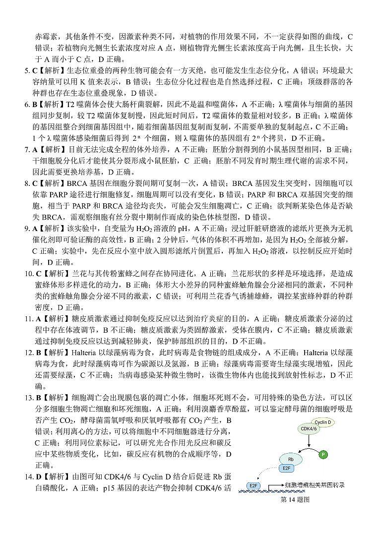
浙江省名校协作体2023-2024学年高三上学期开学适应性考试 生物答案和解析
展开浙江省名校协作体2023-2024学年高三下学期开学适应性考试生物试题: 这是一份浙江省名校协作体2023-2024学年高三下学期开学适应性考试生物试题,共11页。试卷主要包含了考试结束后,只需上交答题卷,最大乳酸稳态等内容,欢迎下载使用。
2023-2024学年浙江省名校协作体高三上学期开学适应性考试生物PDF版含答案: 这是一份2023-2024学年浙江省名校协作体高三上学期开学适应性考试生物PDF版含答案,文件包含浙江省名校协作体2023-2024学年高三上学期开学适应性考试生物pdf、浙江省名校协作体2023-2024学年高三上学期开学适应性考试生物答案和解析pdf等2份试卷配套教学资源,其中试卷共14页, 欢迎下载使用。
浙江省名校协作体2023-2024学年高三上学期开学联考生物试题: 这是一份浙江省名校协作体2023-2024学年高三上学期开学联考生物试题,共10页。

