2023重庆市巴蜀中学高一下学期期末生物试题含解析
展开高2025届高一(下)期末考试生物试卷
一、选择题(本大题共20题,每题仅有一个正确答案)
1. 下列有关细胞的组分、结构与功能叙述正确的是( )
A. 细胞中的各种细胞器是随机漂浮于细胞质中的
B. 植物脂肪大多含有饱和脂肪酸,在室温时呈液态
C. 细胞膜外表面与蛋白质结合形成糖蛋白的糖类分子叫作糖被
D. 分泌蛋白的合成起始于粗面内质网上的核糖体
【答案】C
【解析】
【分析】植物脂肪大多含有不饱和脂肪酸,而动物脂肪大多含有饱和脂肪酸,其中饱和脂肪酸的熔点较高,容易凝固。
【详解】A、细胞中各种细胞器并非是随机漂浮于细胞质中的,它们是由细胞骨架支撑着,协调配合完成相应的生理活动,A错误;
B、植物脂肪大多含有不饱和脂肪酸,在室温时呈液态,B错误;
C、细胞膜的外表面还有糖类分子,它和蛋白质分子结合形成糖蛋白,或与脂质结合形成糖脂,这些糖类分子叫作糖被,C正确;
D、分泌蛋白的合成起始于细胞质基质中游离的核糖体,D错误。
故选C。
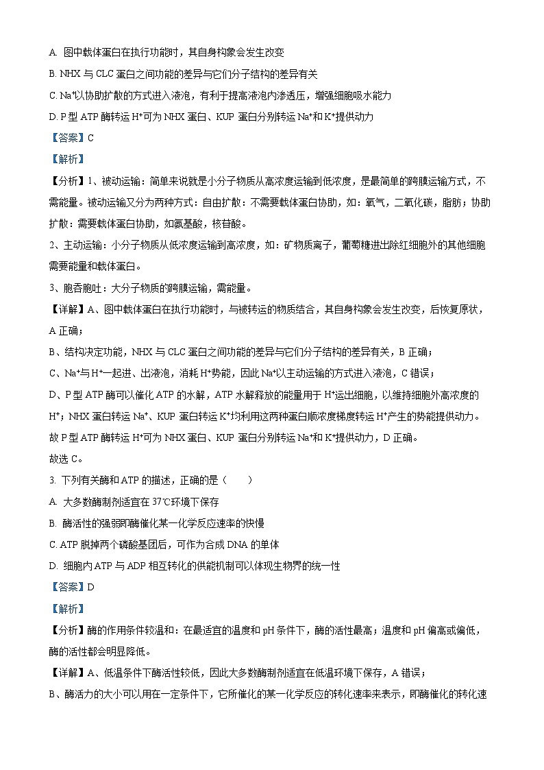
2. 盐胁迫环境下,过多的Na+积累在细胞内,会造成Na+/K+的比例失衡,从而导致细胞内部分酶失活,影响蛋白质的合成。植物根部细胞对此形成了应对策略,部分生理过程如图。下列叙述错误的是( )
A. 图中载体蛋白在执行功能时,其自身构象会发生改变
B. NHX与CLC蛋白之间功能的差异与它们分子结构的差异有关
C. Na+以协助扩散的方式进入液泡,有利于提高液泡内渗透压,增强细胞吸水能力
D. P型ATP酶转运H+可为NHX蛋白、KUP蛋白分别转运Na+和K+提供动力
【答案】C
【解析】
【分析】1、被动运输:简单来说就是小分子物质从高浓度运输到低浓度,是最简单的跨膜运输方式,不需能量。被动运输又分为两种方式:自由扩散:不需要载体蛋白协助,如:氧气,二氧化碳,脂肪;协助扩散:需要载体蛋白协助,如氨基酸,核苷酸。
2、主动运输:小分子物质从低浓度运输到高浓度,如:矿物质离子,葡萄糖进出除红细胞外的其他细胞需要能量和载体蛋白。
3、胞吞胞吐:大分子物质的跨膜运输,需能量。
【详解】A、图中载体蛋白在执行功能时,与被转运的物质结合,其自身构象会发生改变,后恢复原状,A正确;
B、结构决定功能,NHX与CLC蛋白之间功能的差异与它们分子结构的差异有关,B正确;
C、Na+与H+一起进、出液泡,消耗H+势能,因此Na+以主动运输的方式进入液泡,C错误;
D、P型ATP酶可以催化ATP的水解,ATP水解释放的能量用于H+运出细胞,以维持细胞外高浓度的H+;NHX蛋白转运Na+、KUP蛋白转运K+均利用这两种蛋白顺浓度梯度转运H+产生的势能提供动力。故P型ATP酶转运H+可为NHX蛋白、KUP蛋白分别转运Na+和K+提供动力,D正确。
故选C。
3. 下列有关酶和ATP的描述,正确的是( )
A. 大多数酶制剂适宜在37℃环境下保存
B. 酶活性的强弱即酶催化某一化学反应速率的快慢
C. ATP脱掉两个磷酸基团后,可作为合成DNA的单体
D. 细胞内ATP与ADP相互转化的供能机制可以体现生物界的统一性
【答案】D
【解析】
【分析】酶的作用条件较温和:在最适宜的温度和pH条件下,酶的活性最高;温度和pH偏高或偏低,酶的活性都会明显降低。
【详解】A、低温条件下酶活性较低,因此大多数酶制剂适宜在低温环境下保存,A错误;
B、酶活力的大小可以用在一定条件下,它所催化的某一化学反应的转化速率来表示,即酶催化的转化速率越快,酶的活力就越高,反之,速率越慢,酶的活力就越低,B错误;
C、ATP脱掉两个磷酸基团后是腺嘌呤核糖核苷酸,可作为合成RNA的单体,C错误;
D、细胞中绝大多数的需要能量的生命活动都由ATP直接功能,细胞内ATP与ADP相互转化的能量供应机制是生物界的共性,D正确。
故选D
4. 铁死亡的本质为含铁量增多引发膜脂质过氧化物大量积累,脂质过氧化物进一步分解为醛和活性氧等活性衍生物,这些衍生物破坏了胞内蛋白、脂质及核酸等生物大分子,表现为线粒体膜密度增加,线粒体嵴变少甚至消失,细胞体积变小但核体积正常且无核浓缩现象,并最终导致细胞死亡。下列说法错误的是( )
A. 细胞内脂质过氧化物的积累可能会损伤生物膜系统的功能
B. 铁死亡是一种铁依赖性的,不同于细胞凋亡的死亡方式
C. 在形态学特征上,铁死亡细胞的细胞核与衰老细胞的不同
D. 铁死亡的细胞体积变小,氨基酸等物质运输能力变强
【答案】D
【解析】
【分析】细胞凋亡是由基因决定的细胞程序死亡的过程。细胞凋亡是生物体正常发育的基础、能维持组织细胞数目的相对稳定、是机体的一种自我保护机制,在成熟的生物体内,细胞的自然更新、被病原体感染的细胞的清除,是通过细胞凋亡完成的。
【详解】A、脂质是构成生物膜系统的重要组成成分,细胞内脂质过氧化物的积累可能会损伤生物膜系统的功能,从而影响细胞的生命活动,导致细胞死亡,A正确;
B、细胞凋亡是指由基因控制的细胞自主的程序性死亡,铁死亡是由活性氧等衍生物破坏生物大分子引起的细胞死亡,所以铁死亡不属于细胞凋亡,B正确;
C、在形态学特征上,铁死亡细胞的细胞核体积正常且无核浓缩现象,衰老细胞的细胞核体积增大、染色质收缩,C正确;
D、铁死亡的细胞体积变小,但线粒体峭变少甚至消失,细胞能量供应降低,氨基酸等物质运输能力变弱,D错误。
故选D。
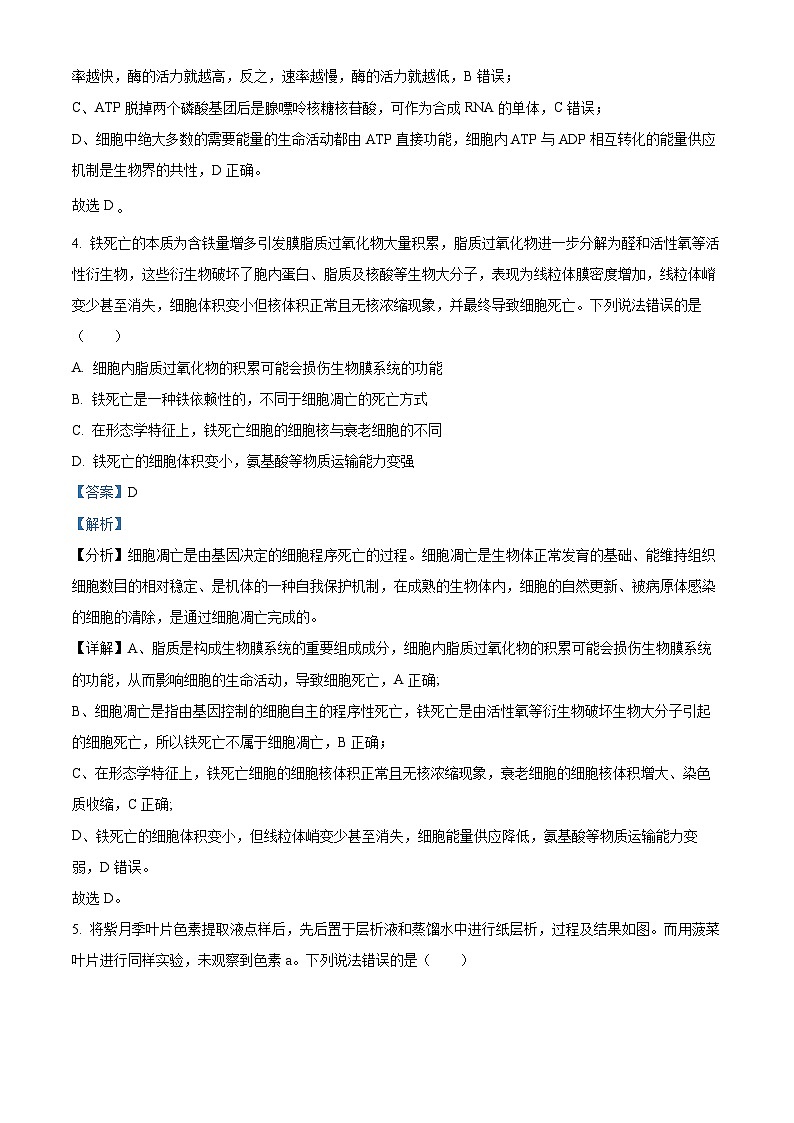
5. 将紫月季叶片色素提取液点样后,先后置于层析液和蒸馏水中进行纸层析,过程及结果如图。而用菠菜叶片进行同样实验,未观察到色素a。下列说法错误的是( )
A. 色素b呈现黄绿色,色素e呈现橙黄色
B. 色素b、c、d、e难溶于蒸馏水,色素a最可能存在于液泡中
C. 若层析后未出现色素斑点,可能是分离色素时点样点触及层析液或蒸馏水
D. 待测植物种类不同,层析后,色素b、c、d、e在滤纸上的排列顺序不同
【答案】D
【解析】
【分析】叶绿体色素的提取和分离实验:
(1)提取色素原理:色素能溶解在酒精或丙酮等有机溶剂中,所以可用无水酒精等提取色素;
(2)分离色素原理:各色素随层析液在滤纸上扩散速度不同,从而分离色素.溶解度大,扩散速度快;溶解度小,扩散速度慢;
(3)各物质作用:无水乙醇或丙酮:提取色素;层析液:分离色素;二氧化硅:使研磨得充分;碳酸钙:防止研磨中色素被破坏;
(4)结果:滤纸条从上到下依次是:胡萝卜素(最窄)、叶黄素、叶绿素a(最宽)、叶绿素b(第2宽),色素带的宽窄与色素含量相关。
【详解】A、据图可知,色素b距离点样点最近,是叶绿素b,颜色是黄绿色;色素e距离点样点最远,表示胡萝卜素,颜色是橙黄色,A正确;
B、色素b、c、d、e表示叶绿体中的色素,均难溶于蒸馏水;色素a存在于紫月季叶片中而不存在于菠菜叶片中,最可能是存在于液泡中能够呈现紫色的色素,B正确;
C、若层析后未出现色素斑点,可能是分离色素时点样点触及层析液或蒸馏水,导致色素溶解在层析液或蒸馏水中,C正确;
D、分离色素的原理是不同色素在层析液中的溶解度不同,与植物种类无关,即待测植物种类不同,层析后,色素b、c、d、e在滤纸上的排列顺序相同,D错误。
故选D。
6. 在光照强度等条件适宜的情况下,测定了某幼苗在不同温度下的CO2吸收速率:在黑暗条件下,测定了该幼苗在不同温度下的CO2释放速率。实验结果如表所示。下列叙述错误的是( )
温度/℃
15
20
25
30
35
40
45
50
55
CO2吸收速率
(µmolCO2·dm-2·h-1)
1.0
2.0
5.0
4.0
4.0
0.0
-4.0
-3.0
-2.0
CO2释放速率
(µmolCO2·dm-2·h-1)
1.0
1.5
2.0
3.5
4.0
5.0
4.5
3.0
2.0
A. 每天光照12小时,25℃该幼苗积累的有机物最多
B. 该幼苗的呼吸作用和光合作用相比,对高温比较敏感的是光合作用
C. 光照条件下,40℃时该幼苗叶肉细胞的光合速率等于呼吸速率
D. 该幼苗净光合速率下降的原因可能是温度过高导致与光合作用有关的酶结构改变
【答案】C
【解析】
【分析】表中的CO2吸收速率可代表净光合速率,在黑暗条件下的CO2释放速率可代表呼吸速率,而净光合速率=真正光合速率-呼吸速率。
【详解】A、在光照下的CO2吸收速率可代表净光合速率,若每天光照12小时,25℃该幼苗积累的有机物最多,因为该温度下12×(CO2吸收速率-CO2释放速率)的值最大,A正确;
B、表中CO2吸收速率表示净光合速率,CO2释放速率表示呼吸速率,光合速率=净光合速率+呼吸速率=CO2吸收速率+CO2释放速率。经计算可知,该幼苗达到最大光合速率的温度为35℃,低于该幼苗达到最大呼吸速率的温度(40℃),说明该幼苗的呼吸作用和光合作用相比,对高温比较敏感的是光合作用,B正确;
C、光照条件下,40℃时该幼苗的CO2吸收速率为0,说明此时幼苗的光合作用速率等于呼吸作用速率,幼苗的非绿色部分不进行光合作用,所以40℃时该幼苗叶肉细胞的光合速率大于呼吸速率,C错误;
D、过高的温度会使与光合作用有关的酶结构改变,从而使与光合作用有关的酶活性下降,进而导致幼苗净光合速率下降,D正确。
故选C。
7. 用红色、黄色两种橡皮泥和白纸建构细胞分裂模型(2对同源染色体),以下说法错误的是( )
A. 用不同颜色表示一对同源染色体中的两条染色体来源不同
B. 若模拟有丝分裂,则间期复制之后含有4条黄色染色单体
C. 若模拟减数分裂,MⅡ的纺锤体应与MⅠ的纺锤体平行
D. 模拟减数分裂Ⅰ后期时,细胞同极的橡皮泥条颜色不一定相同
【答案】C
【解析】
【分析】减数分裂是进行有性生殖的生物在产生成熟生殖细胞时,进行的染色体数目减半的细胞分裂。在减数分裂过程中染色体只复制,而细胞分裂。减数分裂的结果是,成熟生殖细胞中的染色体数目比原始生殖细胞的。
【详解】A、在模拟减数分裂实验中,用不同颜色的橡皮泥制成的长度相同的染色体,可以表示一对同源染色体中的两条染色体来源不同,A正确;
B、如果模拟有丝分裂,细胞复制之后有2条黄色染色体,每条染色体有2条姐妹单体,故含有4条黄色染色单体,B正确;
C、若模拟减数分裂,MⅡ两个纺锤体应以纺锤体的每一极为中心,且与第一个纺锤体垂直,C错误;
D、减数分裂I后期时,同源染色体分离,非同源染色体自由组合,细胞同极的橡皮泥条颜色可能相同,也可能不同,D正确。
故选C。
8. 下列关于人体生殖细胞减数分裂的叙述,正确的是( )
A. 一个精原细胞经减数分裂得到4个精细胞,一个卵原细胞经减数分裂得到1个子细胞
B. 减数分裂Ⅱ后期,着丝粒在纺锤丝的牵引下一分为二
C. 一个四分体包含2条染色体,4条染色单体,8个DNA分子
D. 一个基因型为AaBb的精原细胞减数分裂后可能得到4种精细胞
【答案】D
【解析】
【分析】减数分裂是有性生殖的生物产生生殖细胞时,从原始生殖细胞发展到成熟生殖细胞的过程。这个过程中DNA复制一次,细胞分裂两次,产生的生殖细胞中染色体数目是本物种体细胞中染色体数目的一半。
【详解】A、一个精原细胞经减数分裂得到4个精细胞,一个卵原细胞经减数分裂得到4个子细胞,其中有3个为第二极体,有1个为卵细胞,A错误;
B、减数分裂Ⅱ后期,着丝粒分裂不需要纺锤丝的牵引,B错误;
C、四分体是同源染色体配对形成的结构,一个四分体包含2条染色体,4条染色单体,4个DNA分子,C错误;
D、若发生互换,一个基因型为AaBb的精原细胞减数分裂后可能得到4种精细胞,分别为AB、Ab、aB、ab,D正确。
故选D。
9. 孟德尔创新的运用“假说—演绎法”揭示了遗传定律。下列关于该研究的叙述,错误的是( )
A. 提出问题是建立在纯合亲本杂交和F1自交的遗传实验基础上的
B. “生物性状是由遗传因子决定的,遗传因子不相融合”属于假说的内容
C. “测交实验后代中,高茎植株与矮茎植株的数量比接近1:1”是演绎推理的内容
D. 运用“假说—演绎法”验证的实验结果不一定总与预期相符
【答案】C
【解析】
【分析】孟德尔发现遗传定律用了假说—演绎法,其基本步骤:提出问题→作出假说→演绎推理→实验验证→得出结论。①提出问题(在纯合亲本杂交和F1自交两组豌豆遗传实验基础上提出问题);②做出假设(生物的性状是由细胞中的遗传因子决定的;体细胞中的遗传因子成对存在;配子中的遗传因子成单存在;受精时雌雄配子随机结合);③演绎推理(如果这个假说是正确的,这样F1会产生两种数量相等的配子,这样测交后代应该会产生两种数量相等的类型);④实验验证(测交实验验证,结果确实产生了两种数量相等的类型);⑤得出结论(就是分离定律)。
【详解】A、孟德尔进行豌豆杂交实验,进行了豌豆纯合亲本杂交和F1自交遗传实验,在此基础上提出问题,A正确;
B、生物的性状是由遗传因子决定的,这些遗传因子就像独立的颗粒,不相融合,这属于假说内容,B正确;
C、“测交实验得到的后代中,高茎与矮茎植株的数量比接近1:1”是测交实验的实验结果,C错误;
D、运用假说-演绎法验证的实验结果不一定总与预期相符,也有可能相反,故可用于验证假说正确与否,D正确。
故选C。
10. 两个不透明的布袋,甲袋中装入200粒黑色围棋,乙袋中混合装入白色、黑色围棋各100粒。每次从甲、乙袋中各摸出一粒棋子组合并记录数据。以下相关说法错误的是( )
A. 两个布袋内棋子的数量可以不相等
B. 从每个布袋抓取围棋子并统计后,围棋子必须放回
C. 该实验可用于对分离现象解释的验证
D. 该实验可以用来解释杂合子自交出现性状分离的现象
【答案】D
【解析】
【分析】分离定律的实质:在生物的体细胞中,控制同一性状的遗传因子成对存在,不相融合;在形成配子时,成对的遗传因子发生分离,分离后的遗传因子分别进入不同的配子中,随配子遗传给后代。
【详解】A、两个布袋分别模拟两个亲本,其内棋子的数量可以不相等,A正确;
B、从每个布袋抓取围棋子并统计后,围棋子必须放回,否则影响概率统计,B正确;
C、黑、白棋分别模拟等位基因,该实验模拟测交,可用于对分离现象解释的验证,C正确;
D、甲袋中装入200粒黑色围棋,只能模拟纯合子,因此该实验不可以用来解释杂合子自交出现性状分离的现象,D错误。
故选D。
11. 下列有关染色体及相关遗传现象描述正确的是( )
A. 生物都含有常染色体和性染色体
B. 非同源染色体自由组合,并不能使所有非等位基因自由组合
C. X、Y染色体虽然大小不同,但其上的基因都会发生等位基因的分离
D. 男性患病机会多于女性的隐性遗传病,致病基因一定是在X染色体上
【答案】B
【解析】
【分析】性别决定:雌雄异体的生物决定性别的方式,叫性别决定。生物性别决定的方式多种多样,生物常见的性别决定方式是XY型或ZW型。位于性染色体的基因在遗传过程中总是与性别相关联,叫伴性遗传。
【详解】A、雌雄同体的生物体细胞中没有性染色体和常染色体之分,如豌豆,A错误;
B、非同源染色体自由组合,使非同源染色体上的非等位基因也自由组合,但同源染色体上的非等位基因不能自由组合,B正确;
C、X、Y染色体上有同源区段和非同源区段,非同源区段上的基因没有等位基因,不会发生分离,C错误;
D、在人群中男性患病机会多于女性的隐性遗传病,则最可能是伴X隐性遗传病,也可能常染色体上,受其他因素影响导致男性患病机会多于女性的,D错误。
故选B。
12. 控制某种植物叶形、叶色和能否抗霜霉病3个性状的基因分别用A/a、B/b、D/d表示,分别位于3对同源染色体上。以板叶紫叶抗病与花叶绿叶感病作为亲本杂交,F1均为板叶紫叶抗病,下列分析错误的是( )
A. 板叶对花叶、紫叶对绿叶、抗病对感病为显性
B. 亲本中板叶紫叶抗病与花叶绿叶感病均为纯合子
C. F1自交,子代基因型有27种,表现型8种
D. F1测交,子代基因型和表现型种数不同
【答案】D
【解析】
【分析】根据题意分析,控制某种植物叶形、叶色和能否抗霜霉病3种相对性状的基因分别用A/a、B/b、D/d表示,且位于3对同源染色体上,说明三对等位基因的遗传符合基因的自由组合定律。
【详解】AB、板叶紫叶抗病和花叶绿叶感病杂交,F1表现为板叶紫叶抗病,则板叶对花叶为显性,紫叶对绿叶为显性,抗病对感病为显性,亲本板叶紫叶抗病的基因型为AABBDD,花叶绿叶感病的基因型为aabbdd,亲本均为纯合子,AB正确;
C、亲本基因型为AABBDD×aabbdd,F1基因型为AaBbDd,自采用逐对分析计算,产生子代的基因型有3×3×3=27种,表现型2×2×2=8种,C正确;
D、F1(AaBbDd)测交,采用逐对分析计算:Aa×aa→1Aa:1aa;Bb×bb→1Bb:1bb;Cc×cc→1Cc:1cc;测交子代的基因型为2×2×2=8种;子代的表现型为2×2×2=8种,子代基因型和表现型种数相同,D错误。
故选D。
13. 果蝇的灰体对黄体是显性性状,由X染色体上的1对等位基因(用A/a表示)控制;长翅对残翅是显性性状,由常染色体上的1对等位基因(用B/b表示)控制。某科研小组用纯合黄体残翅雌果蝇与纯合灰体长翅雄果蝇杂交得到F1,F1相互交配得F2,下列分析错误的是( )
A. A/a和B/b两对基因遵循基因的自由组合定律
B. F1中的雄果蝇全为黄体长翅,雌果蝇全为灰体长翅
C. F2中灰体长翅:灰体残翅:黄体长翅:黄体残翅=3:1:3:1
D. F2黄体长翅雌果蝇中纯合子占1/4
【答案】D
【解析】
【分析】果蝇的灰体对黄体是显性性状,位于X染色体上;长翅对残翅是显性,基因位于常染色体上,若用黄体残翅雌果蝇(XaXabb) 与灰体长翅雄果蝇(XAYBB) 作为亲本杂交得到F1,F1的基因型为XAXaBb、XaYBb,F1相互交配得F2。
【详解】A、A/a位于X染色体上,B/b位于常染色体上,A/a和B/b两对基因遵循基因的自由组合定律,A正确;
B、果蝇的灰体对黄体是显性性状,位于X染色体上;长翅对残翅是显性,基因位于常染色体上,若用黄体残翅雌果蝇(XaXabb) 与灰体长翅雄果蝇(XAYBB) 作为亲本杂交得到F1,F1的基因型为XAXaBb、XaYBb,F1中的雄果蝇全为黄体长翅,雌果蝇全为灰体长翅,B正确;
C、分析每对基因的遗传,可知F2中长翅:残翅=(1BB+2Bb):(1bb)=3:1,灰体:黄体=(1XAXa+1XAY)):(1XaXa+1XaY)=1:1,故灰体长翅:灰体残翅:黄体长翅:黄体残翅=(1/2×3/4):(1/2×1/4):(1/2×3/4):(1/2×1/4)=3:1:3:1,C正确;
D、F2中黄体长翅雌蝇(XaXaB_)出现的概率为1/4×3/4=3/16,纯合的黄体长翅雌果蝇(XaXaBB)的概率为1/4×1/4=1/16,F2黄体长翅雌果蝇中纯合子占1/16÷3/16=1/3,D错误。
故选D。
14. 鸡(2n=78)的性别决定方式属于ZW型,芦花羽和非芦花羽是由等位基因B/b控制的一对相对性状。现有芦花羽雄鸡与纯合芦花雌鸡杂交,F1中雄鸡都为芦花羽,雌鸡中芦花羽:非芦花羽=1:1.下列相关叙述不合理的是( )
A. 芦花羽对非芦花羽为显性
B. 可以根据羽毛外观判断F1的性别
C. B/b基因一定只位于Z染色体上
D. 测定鸡的基因组序列需要选取40条染色体
【答案】B
【解析】
【分析】鸡属于ZW型性别决定生物,雌性为ZW,雄性为ZZ,据此分析作答。
【详解】AC、分析题意,有芦花羽雄鸡(ZZ)与纯合芦花雌鸡(ZW)杂交,F1中雄鸡都为芦花羽,雌鸡中芦花羽:非芦花羽=1:1,性状与性别相关联,基因位于Z染色体上,说明亲代的雄鸡是杂合子ZBZb,表现为芦花,则芦花是显性性状,AC正确;
B、由于F1中的雌雄个体中都有芦花鸡,故不能根据羽毛外观判断F1的性别,B错误;
D、鸡属于ZW型性别决定生物,其中有38对常染色体,一对性染色体,进行基因组测序时需要测定的染色体数目=38条常染色体+Z+W,共40条染色体,D正确。
故选B。
15. 赫尔希和蔡斯的噬菌体侵染大肠杆菌实验证实了DNA是遗传物质,其中A组为利用35S标记噬菌体的实验组,B组为利用32P标记噬菌体的实验组。下列关于该实验的叙述正确的是( )
A. 该实验也可以用14C和18O分别标记噬菌体的蛋白质和DNA
B. A组保温时间过长或过短,都会影响上清液的放射性
C. B组上清液放射性较高,是因为搅拌不充分导致的
D. B组中含32p或不含32P标记的新噬菌体均获得了亲代的遗传信息
【答案】D
【解析】
【分析】1952年,赫尔希和蔡斯以T2噬菌体为实验材料,利用放射性同位素标记的新技术,完成了对证明DNA是遗传物质的更具说服力的实验,即T2噬菌体侵染大肠杆菌的实验,其实验步骤是:分别用35S或32P标记噬菌体→噬菌体与大肠杆菌混合培养→噬菌体侵染未被标记的细菌→在搅拌器中搅拌,然后离心,检测上清液和沉淀物中的放射性物质;该实验证明DNA是遗传物质。
【详解】A、由于蛋白质和DNA都含有C和O,因此用14C和18O分别标记噬菌体蛋白质和DNA不能区分蛋白质和DNA,A错误;
B、A组标记的是噬菌体的外壳,保温时间过长会使沉淀中的细菌中的噬菌体(无放射性)将细菌裂解,时间过短,噬菌体还未侵染细菌,两者结果都是只有上清液中有放射性,B错误;
C、B组上清液放射性较高,是因为培养时间过长,沉淀中的细菌裂解导致的,而搅拌不充分,不会使得上清液有放射性,C错误;
D、B组中含32P或不含32P标记的新噬菌体获得了亲代噬菌体的遗传物质,均获得了亲代的遗传信息,D正确。
故选D。
16. 某双链DNA分子共有m个碱基对,其中腺嘌呤有n个,下列关于该DNA的结构和复制的叙述,不正确的是( )
A. DNA分子具有特异性的原因是碱基对有特定的排列顺序
B. DNA分子中相邻两个碱基通过氢键连接
C. DNA复制需要DNA聚合酶和解旋酶等共同参与
D. DNA复制三次共需要7(m-n)个胞嘧啶脱氧核苷酸
【答案】B
【解析】
【分析】1、DNA分子双螺旋结构的主要特点:DNA分子是由两条链组成的,这两条链按反向平行方式盘旋成双螺旋结构。DNA分子中的脱氧核糖和磷酸交替连接,排列在外侧,构成基本骨架。两条链上的碱基通过氢键连接成碱基对,并且碱基配对有一定的规律:腺嘌呤一定与胸腺嘧啶配对,鸟嘌呤一定与胞嘧啶配对,碱基之间这种一一对应的关系,叫做碱基互补配对原则。
2、A和T之间形成两个氢键,而C和G之间形成三个氢键,所以C和G的含量越多,DNA分子结构越稳定。
【详解】A、每个DNA分子的碱基对都有其特定的排列顺序,这就是DNA分子的特异性,A正确;
B、DNA分子中的一条链上的相邻碱基通过脱氧核糖-磷酸-脱氧核糖连接,两条链之间的碱基通过氢键连接,B错误;
C、DNA分子复制过程需要DNA聚合酶和解旋酶参与,解旋酶解螺旋,DNA聚合酶催化形成磷酸二酯键,C正确;
D、某双链DNA分子共有m个碱基对,其中腺嘌呤有n个,则胞嘧啶含有m-n个,DNA分子复制三次,增加了7个DNA,则需要7(m-n)个胞嘧啶脱氧核苷酸,D正确。
故选B。
17. 1958年,美国生物学家梅塞尔森和斯塔尔将DNA双链都被15N标记的亲代大肠杆菌转移到含14N的培养液中培养两代,分别收集亲代、子一代和子二代大肠杆菌并提取DNA,对提取的DNA进行离心,其结果如图所示。下列说法错误的是( )
A. 该实验运用了放射性同位素标记技术和密度梯度离心技术
B. 由亲代和子一代的离心结果可排除全保留复制
C. 由实验结果可以证明DNA为半保留复制
D. 子二代含14N的DNA分子有4个
【答案】A
【解析】
【分析】密度梯度离心即用一定的介质在离心管内形成一连续或不连续的密度梯度,将细胞混悬液或匀浆置于介质的顶部,通过重力或离心力场的作用使细胞分层、分离。要分析DNA的复制方式究竟是半保留的还是全保留的,就要区分亲代与子代的DNA。如果DNA进行半保留复制,子二代DNA分子的分布有两条DNA带,一条带是中带,即一条链被15N标记,另一条链含14N的子代双链DNA(15N/14N-DNA);另一条带是轻带,即两条链都含14N的子代双链DNA(14N/14N-DNA)。如果DNA进行全保留复制,子二代DNA分子的分布有两条DNA带,一条带是重带,即两条链都被15N标记的子代双链DNA(15N/15N-DNA),另一条带是轻带(14N/14N-DNA)。
【详解】A、15N没有放射性,因此该实验运用了同位素标记技术和密度梯度离心技术,A错误;
B、由亲代和子一代的离心结果可排除全保留复制,若是全保留复制,则应得到两条带,分别为重带和轻带,B正确;
C、子一代只有一条带,可排除全保留复制,子二代出现两条带,可排除弥散复制,由实验结果可以证明DNA为半保留复制,C正确;
D、由于半保留复制,子二代含14N的DNA分子有4个,分别为2个15N/14N-DNA,2个14N/14N-DNA,D正确。
故选A。
18. 胚乳是由精子与母本产生两个极核融合后发育而成,每个极核的基因组成均与卵细胞一致。玉米籽粒胚乳的颜色有黄色、紫色和杂色,受一对等位基因R/r控制,科研人员进行了如下实验:
杂交组合
F1胚乳的颜色
一
紫色RR(♀)×黄色rr(♂)
紫色
二
紫色RR(♂)×黄色rr(♀)
杂色
三
紫色Rr(♀)×黄色rr(♂)
紫色:黄色=1:1
下列分析不合理的是( )
A. 杂交组合一、二称为正反交实验
B. R/r在遗传时遵循孟德尔的遗传定律
C. 杂交组合二中F1胚乳的基因型为Rr
D. 胚乳的颜色可能与胚乳中R基因的来源有关
【答案】C
【解析】
【分析】分离定律的实质:在生物的体细胞中,控制同一性状的遗传因子成对存在,不相融合;在形成配子时,成对的遗传因子发生分离,分离后的遗传因子分别进入不同的配子中,随配子遗传给后代。
【详解】A、杂交组合一、二父本与母本表型互换,称为正反交实验,A正确;
B、R/r在遗传时遵循孟德尔的分离定律,B正确;
C、胚乳是由精子与母本产生的两个极核融合后发育而成,杂交组合二中F1胚乳的基因型为Rrr,表型为杂色,C错误;
D、组合一的F1为RRr,为紫色,组合二的F1为Rrr,为杂色,胚乳的颜色可能与胚乳中R基因的来源有关,D正确。
故选C。
19. 下图表示由一对等位基因A/a控制的某种遗传病,据图分析不合理的是( )
A. 若控制该病的基因位于常染色体上,Ⅱ2、Ⅱ5、Ⅱ7的基因型一定相同
B. 若控制该病的基因位于常染色体上,则Ⅱ1和Ⅱ2的子女均正常
C. 若控制该病的基因位于性染色体上,其遗传方式与抗维生素D佝偻病相同
D. 若控制该病的基因位于性染色体上,Ⅲ7与正常男性结婚,生一患病男孩的概率为1/4
【答案】B
【解析】
【分析】(1)单基因遗传病包括常染色体显性遗传病(如并指)、常染色体隐性遗传病(如白化病)、伴X 染色体隐性遗传病(如血友病、色盲)、伴X染色体显性遗传病(如抗维生素D佝偻病);(2)多基因遗传病是由多对等位基因异常引起的,如青少年型糖尿病;(3)染色体异常遗传病包括染色体结构异常遗传病(如猫叫综合征)和染色体数目异常遗传病(如21三体综合征)。
【详解】A、若控制该病的基因位于常染色体上,无论是隐性病还是显性病,Ⅱ2、Ⅱ5、Ⅱ7的基因型一定相同,A不符合题意;
B、若控制该病的基因位于常染色体上,若为显性病,则Ⅱ1和Ⅱ2的基因型都为aa,它们的子女均正常;若为隐性病,则Ⅱ2的基因型为Aa,但Ⅱ1的基因型无法确定,若Ⅱ1的基因型为Aa,则它们的子女可能会出现患病的,B符合题意;
C、若控制该病的基因位于性染色体上,由于II3的父亲不患病,则该病不是伴X隐性遗传病,而是伴X显性遗传病,故其遗传方式与抗维生素D佝偻病相同,C不符合题意;
D、若控制该病的基因位于性染色体上,Ⅲ7(基因型为XAXa)与正常男性(基因型为XaY)结婚,即XAXa×XaY→XAXa、XaXa、XAY、XaY,生一患病男孩的概率为1/4,D不符合题意。
故选B。
20. 水稻雄性育性由等位基因A/a控制,A对a完全显性,B基因会抑制不育基因的表达,反转为可育。某科研小组进行了下列相关实验:取甲(雄蕊异常,雌蕊正常,表现为雄性不育)、乙(可育)两个品种的水稻进行相关实验,实验过程和结果如下表所示。下列推断不合理的是( )
P
F1
F1个体自交单株收获,种植并统计F2表型
甲与乙杂交
全部可育
一半全部可育
另一半可育株:雄性不育株=13:3
A. 雄性不育株一定不含B基因
B. 甲一定为杂合子,乙一定为纯合子
C. F2所有可育株中能稳定遗传的占11/29
D. 若F1随机传粉,子代雄性不育株占7/64
【答案】C
【解析】
【分析】据题意可知,可育的基因型为A_B_、aaB_、aabb,雄性不育的基因型是A_bb,甲的基因型是Aabb、乙的基因型是aaBB,F1的基因型为1/2AaBb、1/2aaBb。
【详解】AB、根据题干信息和表格信息分析,结果②显示一半F1个体自交得到F2代中,雄性可育株∶雄性不育株=13∶3,是9∶3∶3∶1的变式,说明该性状受两对等位基因控制,遵循自由组合定律,且这部分子一代的基因型是AaBb。由于B基因会抑制不育基因的表达,反转为可育,说明雄性不育株一定不含B基因,进而确定控制雄性不育的基因为A,可育的基因型为A_B_、aaB_、aabb,雄性不育的基因型是A_bb;F2出现两种情况,说明F1的基因型有两种且各占1/2,可确定甲的基因型是Aabb、乙的基因型是aaBB,即甲一定为杂合子,乙一定为纯合子,AB正确;
C、甲基因型是Aabb、乙的基因型是aaBB,F1的基因型为1/2AaBb、1/2aaBb,其中aaBb自交,后代全是雄性可育,且均能稳定遗传;AaBb自交后代可育株中个体的基因型为1AABB、2AABb、2AaBB、4AaBb、1aaBB、2aaBb、1aabb,其中2AABb和4AaBb自交后代会发生性状分离,其他均能稳定遗传,F2中可育植株有1/2+1/2×13/16=29/32,F2可稳定遗传植株所的比例为1/2+1/2×(1/16+2/16+1/16+2/16+1/16)=23/32,所以F2中的可育株中,能稳定遗传的个体所占的比例为23/32÷29/32=23/29,C错误;
D、F1的基因型为1/2AaBb、1/2aaBb,产生的配子为AB:Ab:aB:ab=1:1:3:3,若F1随机传粉,子代雄性不育株(A_bb)占1/8×18+1/8×3/8+3/8×1/8=7/64,D正确。
故选C。
二、非选择题(本大题共5题)
21. 图甲为某高等生物细胞结构局部示意图,图中①~⑩代表细胞中的不同结构,图乙表示分泌蛋白合成、加工和分泌的过程,a、b、c表示三种细胞器。请据图作答:
(1)图甲是______(“光学”或“电子”)显微镜下的结构图,为______(填“动物”或“植物)细胞,判断的依据是______。
(2)为了获取甲细胞中的各种细胞器,一般先采用______法破坏细胞膜获取匀浆,再采用______法可分离得到这些细胞器。
(3)研究人员在探索乙图细胞器的功能时,将3H标记的亮氨酸作为培养液的成分之一培养胰腺腺泡细胞,以研究分泌蛋白的合成和运输过程。若原料中只有亮氨酸氨基部位的H被标记时,______(填“能”或“不能”)达到追踪蛋白质的目的,原因是______。
【答案】(1) ①. 电子 ②. 动物 ③. 没有细胞壁,有中心体
(2) ①. 吸水涨破 ②. 差速离心
(3) ①. 能 ②. 氨基酸的氨基含有两个氢(-NH2),亮氨酸脱水缩合形成肽键时,氨基中被标记的3H只有部分参与H2O的形成,氨基上其余的氢仍然带有放射性,因此蛋白质有放射性能被追踪
【解析】
【分析】分泌蛋白最初是在内质网上的核糖体中由氨基酸形成肽链,肽链进入内质网进行加工,形成有一定空间结构的蛋白质。内质网可以“出芽”,也就是鼓出由膜形成的囊泡,包裹着要运输的蛋白质,离开内质网,到达高尔基体,与高尔基体膜融合,囊泡膜成为高尔基体膜的一部分,高尔基体还能对蛋白质做进一步的加工,然后形成包裹着蛋白质的囊泡。囊泡移动到细胞膜与细胞膜融合,将蛋白质分泌到细胞外。
【小问1详解】
图甲能看到细胞内的各种细胞器等结构,是在电子显微镜下观察到的亚显微结构。图甲细胞没有细胞壁,有中心体,则表示动物细胞。
【小问2详解】
利用动物细胞吸水涨破的方法破坏细胞膜,然后采用差速离心法分离不同大小的细胞器。
【小问3详解】
用含3H标记的亮氨酸(R基为-C4H9)的培养液培养胰腺腺泡细胞,一段时间后,可在内质网中检测到放射性,氨基酸的氨基含有两个氢(-NH2),亮氨酸脱水缩合形成肽键时,氨基中被标记的3H只有部分参与H2O的形成,氨基上其余的氢仍然带有放射性,因此蛋白质有放射性能被追踪。
22. 菠菜细胞线粒体内膜上发生的质子转运和ATP合成过程如图1所示:叶肉细胞光合作用的光合磷酸化过程如图2所示,①~⑤表示过程,⑥~⑧表示结构。据图回答下列问题。
(1)①②③⑤过程都表示H+的跨膜运输,其中属于被动运输过程是______。图2中使类囊体膜两侧H+浓度差增加的过程除了水分解产生H+外还有______(用数字回答)。
(2)光系统Ⅱ(PSⅡ)是位于类囊体膜中的一种光合作用单位,P680则是PSⅡ的光反应中心色素,其主要吸收波长为680nm的光。据图2推测水的光解发生在______(填“⑥”、“⑦”或“⑧”),该结构上发生的反应称为______阶段,其所需的原料有______。
(3)据图2判断该叶肉细胞产生的O2被自身有氧呼吸利用至少要穿过______层生物膜。
【答案】(1) ①. ②⑤ ②. ④⑤
(2) ①. ⑦ ②. 光反应 ③. 水、ADP、Pi、NADP+
(3)#5##五#
【解析】
【分析】光合作用,通常是指绿色植物(包括藻类)吸收光能,把二氧化碳和水合成有机物,同时释放氧气的过程。光合作用分为光反应阶段和暗反应阶段。光反应阶段的特征是在光驱动下生成氧气、ATP和NADPH的过程。暗反应阶段是利用光反应生成NADPH和ATP使气体二氧化碳还原为糖。由于这阶段基本上不直接依赖于光,而只是依赖于NADPH和ATP的提供,故称为暗反应阶段。
【小问1详解】
①过程消耗能量,为主动运输,②将H+势能转变为ATP的化学能,②为协助扩散,③消耗高能电子的电能,为主动运输,⑤将H+势能转变为ATP的化学能,⑤为协助扩散,被动运输包括协助扩散和扩散,故属于被动运输过程是②⑤;H+与NADP+生成NADPH(④),使叶绿体基质中的H+减少,H+从类囊体腔运进叶绿体基质(⑤),使得叶绿体基质中的H+增多,都使类囊体膜两侧H+浓度差增加。
【小问2详解】
结合图2可知,水光解发生在⑦类囊体膜;类囊体膜是光反应阶段的场所;光反应阶段需要水,进行水的光解,产生H+、e-、O2,需要ADP、Pi进行ATP的合成,需要NADP+,与H+、e-反应生成NADPH,因此光反应所需的原料有水、ADP、Pi、NADP+。
【小问3详解】
该叶肉细胞产生的O2在类囊体腔中,跨过类囊体膜1层膜,穿过叶绿体2层膜,进入线粒体内膜,跨2层膜,因此一共要穿过5层生物膜。
23. 研究发现,细胞周期蛋白B3(Cyclin B3)缺失小鼠体型和生理状态都比较正常,具有完整的卵泡和睾丸发育状况,但自然交配后雌性小鼠不能产生后代,而雄性小鼠的发育和繁殖能力均正常。为进一步揭示Cyclin B3的功能,研究者对正常雌鼠(2n=40)与Cyclin B3缺失雌鼠卵细胞形成过程中的关键时期进行了对比,如图所示。据图回答下列问题。
(1)雌鼠的卵细胞是卵原细胞经减数分裂形成的,卵原细胞减数分裂Ⅰ的间期为减数分裂Ⅰ、Ⅱ所做的物质准备是______。卵细胞核遗传物质减半的原因是______。
(2)由图分析可知,Cyclin B3缺失的卵母细胞形成了正常的纺锤体,但未排出第一极体,表明Cyclin B3缺失的卵母细胞被阻滞于______。推测细胞周期蛋白B3可以______分离。
(3)研究发现,Cyclin B3缺失的卵母细胞在受精后可以绕过减数分裂Ⅰ后期而进行减数分裂Ⅱ,发生______分离,在排出第二极体后会发育为早期胚胎。早期胚胎发育阶段,胚胎细胞通过______方式增殖,染色体数最多有______条,但所有胚胎在着床后会死亡。
【答案】(1) ①. DNA分子复制和有关蛋白质合成 ②. 减数分裂过程中DNA复制一次,细胞连续分裂两次
(2) ①. MⅠ中期(减数第一次分裂中期) ②. 促进同源染色体的分离
(3) ①. 姐妹染色单体 ②. 有丝分裂 ③. 120
【解析】
【分析】分析题图:与正常小鼠相比,Cyclin B3缺失小鼠的同源染色体不能分离,减数第二次分裂过程不能正常进行。
【小问1详解】
卵原细胞减数分裂Ⅰ的间期是物质准备期,为减数分裂Ⅰ、Ⅱ所做的物质准备是DNA分子复制和有关蛋白质合成;由于减数分裂过程中DNA复制一次,细胞连续分裂两次,故最终得到的卵细胞核遗传物质减半。
【小问2详解】
由图1可知,与正常小鼠相比,CyclinB3缺失小鼠的同源染色体不能分离,减数第二次分裂过程不能正常进行,细胞停滞在MⅠ中期(减数第一次分裂中期),由此可推测CyclinB3的功能是促进同源染色体的分离。
【小问3详解】
结合题意可知,Cyclin B3缺失的卵母细胞在受精后可以绕过减数分裂Ⅰ后期而进行减数分裂Ⅱ,则发生姐妹染色单体分离,在排出第二极体后会发育为早期胚;胚胎细胞增殖的方式是有丝分裂;老鼠有20对染色体,由于卵母细胞同源染色体未分离,则形成的卵细胞染色体数目为40,与正常的精子染色体20条结合后,受精卵中的染色体数目是60条,在有丝分裂后期染色体数目最多,有120条,但所有胚胎在着床后会死亡。
24. 果蝇是经典遗传学研究的“明星生物”,摩尔根曾因果蝇的遗传学研究而获得诺贝尔奖。已知果蝇中长翅和残翅是一对相对性状(显性基因用G表示,隐性基因用g表示);直毛和分叉毛是另一对相对性状(显性基因用F表示,隐性基因用f表示),两对基因均不在XY染色体的同源区段。现利用两对纯种果蝇进行了如下杂交实验,结果如下表所示。
子代表现型
组合一
长翅分叉毛♂×残翅直毛♀
组合二
长翅分叉毛♀×残翅直毛♂
雌性
雄性
雌性
雄性
F1
长翅直毛
302
299
350
0
长翅分叉毛
0
0
0
351
(1)科学家常选择果蝇作遗传学研究材料的优点是______。(至少答两项)
(2)直毛和分叉毛这对相对性状中,显性性状是______,判断依据是______。
(3)控制直毛和分叉毛的基因位于______染色体上,G/g、F/f这两对基因______(“是”或“否”)遵循基因的自由组合定律,其判断依据是______。
(4)让组合二F1中的雌雄个体相互交配,理论上F2中雄蝇有______种基因型,雄蝇中长翅分叉毛果蝇所占比例为______。
【答案】(1)易饲养、繁殖快、染色体数目少、有多对易于区分的相对性状等
(2) ①. 直毛 ②. 组合一中,亲本为分叉毛×直毛,F1均为直毛
(3) ①. X ②. 是 ③. 控制直毛和分叉毛的基因位于X染色体上,而控制长翅和残翅的基因位于常染色体上
(4) ①. 6##六
②. 3/8
【解析】
【分析】自由组合定律的实质是:位于非同源染色体上的非等位基因的分离或组合是互不干扰的;在减数分裂形成配子的过程中,同源染色体上的等位基因彼此分离的同时,非同源染色体上的非等位基因自由组合。
【小问1详解】
果蝇具有易饲养、繁殖快、染色体数目少、有多对易于区分的相对性状等优点,因而常作为遗传学研究材料。
【小问2详解】
组合一中,亲本为分叉毛×直毛,F1均为直毛,说明直毛和分叉毛这对相对性状中,显性性状是直毛。
【小问3详解】
组合一和组合二为正反交实验,实验结果不同,且雌性也有直毛,说明控制直毛和分叉毛的基因位于X染色体上。 组合一F1中,长翅雌:长翅雄≈1:1,组合二F1中,长翅雌:长翅雄也是≈1:1,说明控制长翅和残翅的基因位于常染色体上,因此G/g、F/f这两对基因是遵循基因的自由组合定律。
【小问4详解】
结合题干和表格数据可知,组合二的亲本为GGXfXf×ggXFY,则F1为GgXFXf、GgXfY,让组合二F1中的雌雄个体相互交配,即GgXFXf×GgXfY,故理论上F2中雄蝇有3×2=6种基因型,雄蝇中长翅分叉毛果蝇(基因型为G_XfY)所占比例为3/4×1/4×2=3/8。
25. 图甲表示某种真核生物部分DNA片段的结构,图乙表示该DNA复制过程的部分示意图,真核生物DNA复制有多个复制起点。据图回答下列问题:
(1)DNA分子的基本骨架是由______(用文字描述)构成的。图甲中④全称为______。
(2)某兴趣小组拟用不同形状的卡片(代表构成DNA的不同小分子)、白纸条(模拟氢键、磷酸二酯键等连接键,一张白纸条代表一根连接键)、图钉(用于固定卡片与白纸条间的连接处)等制作该DNA片段的模型。若该DNA片段有40个碱基对,其中腺嘌呤有24个,现各个脱氧核苷酸已用图钉固定好,则剩下的部分共需要______颗图钉。该DNA片段进行第4次复制,需要原料鸟嘌呤脱氧核苷酸______个。
(3)图乙中DNA每个复制起点在一次细胞分裂过程中使用______次,推测多复制起点的意义是______。
(4)1958年,梅塞尔森和斯塔尔以大肠杆菌为材料,在含有15NH4Cl的培养液中让其繁殖多代,最终证明了DNA半保留复制的方式。某同学提出可用噬菌体代替大肠杆菌进行上述实验,因为噬菌体结构更简单,但遭到其他同学的反对,请你说出反对的理由:______。
【答案】(1) ①. 磷酸和脱氧核糖交替排列 ②. 胞嘧啶脱氧核苷酸
(2) ①. 174 ②. 128
(3) ①. 1 ②. 可以在多个起点进行复制,提高了DNA复制的效率
(4)噬菌体是病毒,无细胞结构,在培养液中无法独立生活和繁殖
【解析】
【分析】 分析甲图:①为磷酸,②为脱氧核糖,③为胞嘧啶,④为胞嘧啶脱氧核苷酸,⑤⑥⑦⑧为含氮碱基,⑨为氢键。
分析乙图:乙图表示DNA分子复制过程,且是多起点复制。
【小问1详解】
DNA的基本骨架由①磷酸和②脱氧核糖交替排列构成,排列在DNA分子的外侧。图甲中①为磷酸,②为脱氧核糖,③为胞嘧啶,因此④为胞嘧啶脱氧核苷酸。
【小问2详解】
该DNA分子中腺嘌呤有24个,可构成24对A-T碱基对,共有40个碱基对,则C-G碱基对由40-24=16对,A-T之间2个氢键,C-G之间有3个氢键,DNA是双链,一个DNA单链中含有40个脱氧核苷酸,所需磷酸二酯键39个,因此现各个脱氧核苷酸已用图钉固定好,则剩下的部分共需要24×2+16×3+39×2=174颗图钉。该DNA片段进行第4次复制,需要原料鸟嘌呤脱氧核苷酸2n-1×m=24-1×16=128个。
【小问3详解】
每次细胞分裂DNA只复制一次,故DNA每个复制起点只使用一次,多个起点一起复制,加快DNA复制,故多复制起点的意义是可以在多个起点进行复制,提高了DNA复制的效率。
【小问4详解】
重庆市巴蜀中学2023-2024学年高一1月期末生物试题(Word版附解析): 这是一份重庆市巴蜀中学2023-2024学年高一1月期末生物试题(Word版附解析),共23页。
2022-2023学年重庆市巴蜀中学高一下学期期中生物试题含答案: 这是一份2022-2023学年重庆市巴蜀中学高一下学期期中生物试题含答案,共31页。
重庆市巴蜀中学2022-2023学年高一生物下学期5月期中试题(Word版附解析): 这是一份重庆市巴蜀中学2022-2023学年高一生物下学期5月期中试题(Word版附解析),共26页。

