福建省漳州市2022-2023学年八年级下学期期末道德与法治试卷(含答案)
展开2022-2023学年福建省漳州市八年级(上)期末道德与法治试卷(B卷)(含详细答案解析): 这是一份2022-2023学年福建省漳州市八年级(上)期末道德与法治试卷(B卷)(含详细答案解析),共18页。试卷主要包含了单项选择题,辨析题,分析说明题,综合探究题等内容,欢迎下载使用。
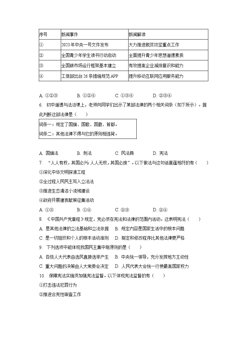
2022-2023学年福建省漳州市八年级(下)期末道德与法治试卷(B卷)(含答案解析): 这是一份2022-2023学年福建省漳州市八年级(下)期末道德与法治试卷(B卷)(含答案解析),共16页。试卷主要包含了如图时事共同反映的主题是,保障宪法实施须加强宪法监督等内容,欢迎下载使用。
2022-2023学年福建省漳州市八年级(上)期末道德与法治试卷(B卷)(含解析): 这是一份2022-2023学年福建省漳州市八年级(上)期末道德与法治试卷(B卷)(含解析),共21页。试卷主要包含了单项选择题,辨析题,分析说明题,综合探究题等内容,欢迎下载使用。

