精品解析:江西省鹰潭市余江区2022-2023学年八年级下学期期中生物试题(解析版)
展开2022-2023学年第二学期
八年级生物期末作业题
说明:
1.本作业共2大题,25小题,满分50分。与地理同场进行,两科时间合计100分钟。
2.本作业分为作业和答题,答案写在答题纸上,不得在作业题上作答。
一、单项选择题(本大题共20小题,每小题1分,共20分)
1. 患过麻疹的人,体内能产生一种抵抗麻疹病毒的蛋白质,这种蛋白质和麻疹病毒分别属于
A 抗原和抗体 B. 抗体和抗原 C. 抗原和抗原 D. 抗体和抗体
【答案】B
【解析】
【详解】麻疹病毒进入人体后,会刺激淋巴细胞产生一种特殊蛋白质,叫做抗体,麻疹病毒是抗原,抗体能够消灭对应的抗原。
2. 下列关于生殖和发育的说法错误的是( )
A. 植物无性生殖产生的后代具有保持亲本的遗传性和繁育速度快的特点
B. 真菌用孢子繁殖新个体,属于有性生殖
C. 蝉的发育属于不完全变态发育,蝉蜕是蝉的外骨骼
D. 鸟卵的孵化时间与其大小有关,通常鸟卵越大孵化时间越长
【答案】B
【解析】
【分析】有性生殖是指经过两性生殖细胞(例如精子和卵细胞)的结合成为受精卵,再由受精卵发育成为新的个体的生殖方式。
无性生殖的关键在于没有两性生殖细胞的结合,由母体直接产生新个体的方式,如嫁接、扦插、压条、克隆、组织培养等。
【详解】A.无性生殖指不经过两性生殖细胞的结合,由亲本直接产生子代的生殖方式。优点是繁殖速度快,有利于亲本性状的保持,缺点是因为子代和母代遗传特性毕竟无变化,变异性降低,适应环境变化的能力便降低。在生产实践中,常用扦插、嫁接、分根、组织培养等无性繁殖的方式繁殖植物最主要的原因是保持亲代的优良性状,A不符合题意。
B.大部分真菌主要依靠产生孢子进行繁殖。孢子在温度、湿度等条件适宜的情况下能够长成新的个体,这样的繁殖方式叫做孢子生殖,属于无性生殖,B符合题意。
C.蝉和蝗虫的发育方式相同,它们的发育历了卵、若虫、成虫三个阶段,属于不完全变态发育。蝉体表有外骨骼,发育过程中外骨骼不能随着身体的生长而生长,因此有蜕皮现象,蝉蜕是蝉的外骨骼,C不符合题意。
D.“二十一天的鸡、二十八天的鸭、一个月小鹅才出壳”,从中可以看出:一般来说,鸟的体型的越大,产生的鸟卵越大,其孵化时间越长;鸟的体型越小,产生的鸟卵越小,孵化期越短,D不符合题意。
故选B。
3. 下列有关免疫的说法不正确的是( )
A. 能抵抗抗体的侵入,防止疾病的产生
B. 能监视、识别和清除体内产生的异常细胞
C. 免疫对人体是有益的,但免疫功能过强会引起过敏反应
D. 吞噬细胞既能参与非特异性免疫,又能参与特异性免疫
【答案】A
【解析】
【分析】免疫是人体的一种生理功能,人体依靠这种功能识别“自己”和“非己”成分,从而破坏和排斥进入人体内的抗原物质,或人体本身所产生的损伤细胞和肿瘤细胞等,以维持人体的健康。
【详解】A.免疫抵抗病原体(抗原)的侵入,防止疾病的产生,而不是抵抗抗体的侵入,A符合题意。
B.免疫有自我稳定功能,免疫能监视、识别和清除体内产生的异常细胞,B不符合题意。
C.如果免疫防御功能的能力过低,人体就会反复发生各种感染;反之这种能力过高,人体又易发生过敏反应,C不符合题意。
D.吞噬细胞既要参与非特异性免疫第二道防线,又要参与特异性免疫,D不符合题意。
故选A。
4. 如图是昆虫个体发育过程模式图,其中B表示蛹期,则表示完全变态发育过程的是
A. D→A→B→C B. B→D→A→C C. A→C→D D. C→D→A→B
【答案】A
【解析】
【分析】(1)昆虫的完全变态发育经过卵、幼虫、蛹和成虫四个时期,幼虫与成虫在形态构造和生活习性上明显不同,差异很大。
(2)不完全变态发育经过卵、若虫、成虫3个时期。幼虫和成虫的形态结构、生活习性相似,只是大小、翅膀有无、生殖器官等发育成度不同。
【详解】图为昆虫个体发育过程模式图,图中如果B表示蛹期,则表示完全变态发育过程的是D受精卵→A幼虫→B蛹→C成虫,A正确。
故选A。
5. 下列生物不进行变态发育的是( )
A. 蝇 B. 蝼蛄 C. 麻雀 D. 娃娃鱼
【答案】C
【解析】
【分析】(1)变态发育:在由受精卵发育成新个体的过程中,幼体与成体的形态结构和生活习性差异很大,这种发育过程称为变态发育。
(2)家蚕的生殖和发育:经过“卵 → 幼虫 → 蛹 → 成虫”四个时期,这样的变态发育称为完全变态,蜜蜂、菜粉蝶、蝇、蚊、蚂蚁等的发育同家蚕。
(3)蝗虫的生殖和发育:经过“卵 → 若虫 → 成虫”三个时期,这样的变态发育称为不完全变态,蟋蟀、蝼蛄、螳螂、蜻蜓、蝉等的发育同蝗虫。
(4)两栖动物的生殖和幼体发育必须在水中进行,幼体需经过变态发育才能上陆地生活。
【详解】结合分析可知,A蝇,进行完全变态发育;B蝼蛄,进行不完全变态发育;D娃娃鱼,属于两栖动物,需经过变态发育过程;而麻雀,属于鸟类,无变态发育过程,故选C。
【点睛】解答此类题目的关键是掌握变态发育的类型和代表动物。
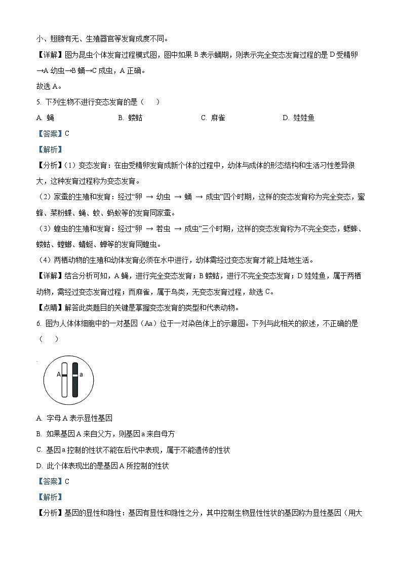
6. 图为人体体细胞中的一对基因(Aa)位于一对染色体上的示意图。下列与此相关的叙述,不正确的是( )
A. 字母A表示显性基因
B. 如果基因A来自父方,则基因a来自母方
C. 基因a控制的性状不能在后代中表现,属于不能遗传的性状
D. 此个体表现出的是基因A所控制的性状
【答案】C
【解析】
【分析】基因的显性和隐性:基因有显性和隐性之分,其中控制生物显性性状的基因称为显性基因(用大写英文字母如A表示),控制生物隐性性状的基因称为隐性基因(用小写英文字母如a表示)。当生物的性状由一对显性基因(如AA)控制时,它表现为显性性状;当生物的性状由一个显性基因和一个隐性基因(如Aa)控制时,它表现为显性性状;当生物的性状由一对隐性基因(如aa)控制时,表现为隐性性状。
【详解】A.控制生物显性性状的基因称为显性基因用大写英文字母表示,字母A表示显性基因,A正确。
B.亲代是通过生殖细胞(精子或卵细胞)把基因传递给子代。在形成精子或卵细胞的细胞分裂过程中,染色体要减少一半,而且不是任意的一半,是每对染色体中的一条分别进入不同的精子或卵细胞中。如果基因A来自父方,则基因a来自母方,B正确。
C.图中所示基因型Aa,基因a控制的性状不能在后代中表现,但是基因a会遗传下去,C错误。
D.基因的显性和隐性:基因有显性和隐性之分,当生物的性状由一个显性基因和一个隐性基因(如Aa)控制时,它表现为显性性状,D正确。
故选C。
7. 豌豆有高茎和矮茎之分,控制高茎的显性基因用A表示,控制矮茎的隐性基因用a表示。基因组成是Aa和aa的豌豆的茎的特征分别是
A. 高茎、高茎 B. 矮茎、矮茎 C. 矮茎、高茎 D. 高茎、矮茎
【答案】D
【解析】
【分析】基因的显性和隐性:
基因有显性和隐性之分,其中控制生物显性性状的基因称为显性基因(用大写英文字母如A表示),控制生物隐性性状的基因称为隐性基因(用小写英文字母如a表示)。当生物的性状由一对显性基因(如AA)控制时,它表现为显性性状;当生物的性状由一个显性基因和一个隐性基因(如Aa)控制时,它表现为显性性状;当生物的性状由一对隐性基因(如aa)控制时,表现为隐性性状。
【详解】基因有显性和隐性之分,其中控制生物显性性状的基因称为显性基因(用大写英文字母如A表示),控制生物隐性性状的基因称为隐性基因(用小写英文字母如a表示)。若控制高茎的显性基因用A表示,控制矮茎的隐性基因用a表示,则基因组成是Aa和aa的豌豆的茎的特征分别是:高茎、矮茎。选:D项。
【点睛】考生需明确基因有显性和隐性之分,分别控制显性性状与隐性性状。
8. 近年来,心血管疾病患者逐年低龄化,引起社会的广泛关注。下列说法正确的是( )
A. 我们只要合理膳食、就不会患心血管疾病
B. 吸烟喝酒不会影响心血管健康
C. 遇到突发心脏病的患者,不需要采取急救措施,直接送医院就医
D. 心血管疾病既受遗传因素影响,也与生活习惯密切相关
【答案】D
【解析】
【分析】影响人们健康的主要疾病已经不再是传染病,而是恶性肿瘤、心脑血管疾病、糖尿病等一些慢性、非传染性疾病,这些疾病也被称为“生活方式病”或“现代文明病”。这些疾病,除了受遗传因素和环境的影响外,还与个人的生活方式有关。
【详解】A.合理膳食,多参加体育锻炼等可预防心血管疾病的发生,但不能完全预防,如先天性心脏病,主要与遗传有关,即使改变饮食、运动等生活方式,也无法预防,A错误。
B.烟草燃烧时会产生多种对人体有害的物质,如尼古丁、焦油和一氧化碳等,这些物质进入人体,不仅能诱发多种呼吸系统疾病,还有可能诱发肺癌。酒中含有酒精,酗酒会导致心脑血管疾病和肝脏疾病,增加患癌症的危险,还会导致骨骼异常,增加骨质疏松症、骨折的发生率。酒后还可能导致违法犯罪等一系列严重的社会问题。酗酒会使脑处于过度兴奋或麻痹状态,引起神经衰弱或智力减退。长期酗酒,会造成酒精中毒。一次饮酒过多,还会导致人的死亡,B错误。
C.遇到突发心脏病患者要迅速拨打“120”,同时采取正确的急救措施进行救助,不能立即搬运送往医院抢救,C错误。
D.人的心血管健康状况除了受遗传因素和环境因素的影响外,还与个人的生活方式有关,D正确。
故选D。
9. 以黑枣为砧木嫁接柿树时,为使接穗成活,应该使接穗与砧木的( )紧密结合
A. 表皮 B. 形成层 C. 木质部 D. 韧皮部
【答案】B
【解析】
【分析】嫁接是指把一个植物体的芽或枝,接在另一个植物体上,使结合在一起的两部分长成一个完整的植物体。
【详解】嫁接时,接上去的芽或枝叫接穗,被接的植物叫砧木,嫁接时应当使接穗和砧木的形成层紧密结合,以确保成活,因为形成层具有很强的分裂能力,能不断分裂产生新细胞,使得接穗和砧木长在一起,易于成活。可见B符合题意。
故选B。
【点睛】掌握嫁接的技术,了解形成层的特点,结合题意,就能正确答题。
10. 如图是人的性别决定过程图解,乙的染色体类型及受精卵形成的部位分别是
A. Y,输卵管
B. 22+Y,输卵管
C. 22+Y,子宫
D. X,子宫
【答案】B
【解析】
【分析】(1)人的体细胞内的23对染色体,有一对染色体与人的性别有关,叫做性染色体;男性的性染色体是XY,女性的性染色体是XX。(2)卵细胞与精子在输卵管内相遇形成受精卵,受精卵的形成标志着新生命诞生开始,人体就是由一个受精卵发育来的。
【详解】人的性别遗传过程如图:
从性别遗传图解看出,乙的性染色体类型Y。受精的过程是成熟女性的卵巢一般每个月排出一个卵细胞,当含有精子的精液进入阴道后,精子缓慢地通过子宫,在输卵管内与卵细胞相遇。众多的精子中 只有一个能进入卵细胞,与其结合形成受精卵,所以受精卵形成的部位是输卵管,B正确。
【点睛】解答此类题目的关键是理解掌握精卵形成的部位是输卵管,子宫是胚胎发育的场所。
11. 下列有关免疫和传染病的叙述,错误的是( )
A. 进行器官移植时,移植到患者体内的异体器官属于抗原
B. 免疫总是对人体有益,人体的免疫能力越强越好
C. 非特异性免疫对多种病原体都有防御功能
D. 患流行性感冒的病人属于传播疾病的传染源
【答案】B
【解析】
【分析】人体免疫分为两种类型,非特异性免疫和特异性免疫。非特异性免疫,是人生来就有的,对多种病原体都有防御功能。如:人体的第一、二道防线;特异性免疫是后天获得的,只针对某一特定的病原体起作用。如人体的第三道防线。
【详解】A.器官移植时,移植到患者体内异体器官属于抗原,人体的免疫系统,会识别出非己成分,从而产生排斥反应,产生相应的抗体,来杀死或抑制异体器官的组织细胞的成活,A正确。
B.免疫是人体的一种防御功能,人体依靠这种功能识别“自己”“非己”成分,能够破坏和排斥进入体内的抗原物质,清除自身产生的损伤细胞和肿瘤细胞,维持人体内部环境的平衡和稳定。当防御的功能过强时容易出现过敏反应。当人体某些器官损坏,需要移植外界器官时,由于免疫的存在,不容易移植成活,这种情况下,免疫不是有益的,B错误。
C.非特异性免疫不针对某一特定病原体,而是对多种病原体起防御作用,C正确。
D.传染源是指能够散播病原体的人或动物。患流行性感冒的病人属于传播疾病的传染源,D正确。
【点睛】本题考查免疫调节的相关知识,意在考查学生的识记和理解能力,难度不大。
12. 下列有关免疫的说法,错误的是( )
A. 花粉过敏与人体的免疫功能有关
B. 抗体是淋巴细胞受到抗原刺激后才产生的
C. 保卫人体的第二道防线是指呼吸道黏膜的清扫作用
D. 抗原被清除后,体内相应的抗体不会立即消失
【答案】C
【解析】
【分析】免疫是人体的一种防御功能,人体依靠这种功能识别“自己”“非己”成分,能够破坏和排斥进入体内的抗原物质,清除自身产生的损伤细胞核肿瘤细胞,维持人体内部环境的平衡和稳定。非特异性免疫是生来就有的,人人都有,能对多种病原体有免疫作用。包括第一、二道防线。特异性免疫是指第三道防线,产生抗体,消灭抗原,是出生后才有的,只能对特定的病原体有防御作用。是患过这种病或注射过疫苗后获得的。
【详解】花粉过敏是免疫的功能过强形成的,故A正确;引起淋巴细胞产生抗体的抗原物质就是抗原。抗体是指抗原物质侵入人体后,刺激淋巴细胞产生的一种抵抗该抗原物质的特殊蛋白质,可与相应抗原发生特异性结合的免疫球蛋白。因此抗原刺激淋巴细胞产生抗体,抗体与抗原结合,促进了吞噬细胞的吞噬作用,将抗原清除,体内相应的抗体不会立即消失,故B、D正确;体液中的杀菌物质和吞噬细胞组成人体的第二道防线,呼吸道纤毛对病原体的清扫作用属于第一道防线,故C错误。故选C。
【点睛】解答此类题目的关键是理解免疫的功能。
13. 乙肝疫苗的接种需在一定时期内间隔注射三次,其目的是
A. 使机体积累更多数量的疫苗 B. 使机体产生的淋巴细胞种类和数量减少
C. 使机体产生更多数量的抗体 D. 使机体产生更强的非特异性免疫
【答案】C
【解析】
【分析】接种疫苗后,机体会产生记忆细胞,也分泌抗体;记忆细胞的特点:寿命长,对抗原十分敏感,能“记住”入侵的抗原。如果有同样的抗原再次刺激机体时,记忆细胞会快速增殖分化,产生大量新的效应B细胞和新的记忆细胞,效应B细胞进而产生抗体消灭抗原,这就是二次免疫反应。
【详解】接种乙肝疫苗之所以要间隔注射三次,目就是激发机体二次免疫反应的机制,使使机体产生更多数量的抗体和淋巴细胞。
故选C。
【点睛】本题考查免疫调节相关知识,意在考查考生对知识点的理解掌握程度。
14. 唾液中的溶菌酶具有杀菌作用,与此免疫属于同种类型的是( )
A. 接种麻疹疫苗预防麻疹 B. 皮肤黏膜的某些附属物阻挡和清除异物
C. 某些人吃鱼、虾后引起过敏 D. 器官移植引起的免疫排斥反应
【答案】B
【解析】
【分析】人体有三道防线:第一道防线是皮肤、黏膜及分泌物(唾液、胃液),阻挡杀死病原体,清除异物,属于非特异性免疫,第二道防线是体液中的杀菌物质和吞噬细胞,溶解、吞噬和消灭病菌,属于非特异性免疫,第三道防线是免疫器官和免疫细胞,产生抗体,消灭病原体,属于特异性免疫。
【详解】ACD.接种麻疹疫苗预防麻疹 ,某些人吃鱼、虾后引起过敏,器官移植引起的免疫排斥反应,都属于特异性免疫,ACD不符合题意。
B.结合分析可知,皮肤黏膜的某些附属物阻挡和清除异物,与唾液中的溶菌酶一样都属于非特异性免疫,B符合题意。
故选B。
15. 购买非处方药(OTC)时,下列选项中不需要关注的是( )
A. 用法用量 B. 有效期 C. 适应症 D. 包装精美程度
【答案】D
【解析】
【分析】药品主要包括非处方药和处方药,非处方药是不需要医师处方、即可自行判断、购买和使用的药品,简称OTC。
【详解】《中华人民共和国药品管理法》中规定:药品的标签应当包含药品通用名称、适应症或者功能主治、规格、用法用量、生产日期、产品批号、有效期、生产企业等内容。通过药品使用说明书,我们能了解药品的适应症、用法用量、是否过期等信息,这是我们安全用药的基本要求,无论是处方药还是非处方药,在使用之前,都应该仔细阅读使用说明书,了解药物的主要成分、适应症、用法与用量、药品规格、注意事项、生产日期和有效期等,以确保用药安全,不需要关注包装是否精美,故D符合题意。
故选D
【点睛】处方药的使用要遵医嘱,非处方药的使用要认真阅读说明书,按说明书服用。
16. 如果一个人的右臂动脉断裂,紧急抢救时应采取的措施是( )
A. 包扎近手端的已断静脉 B. 包扎近心端的已断静脉
C. 包扎近手端的已断动脉 D. 包扎近心端的已断动脉
【答案】D
【解析】
【分析】三种血管的出血特点和止血方法:
【详解】由题意知,一个人的右臂动脉断裂,动脉是把血液从心脏送往全身各处,血液流动方向是心脏→动脉。所以右臂动脉破裂出血,应包扎近心端的已断动脉。
故选D。
17. 儿童青少年心理健康的核心是( )
A. 心情愉快 B. 搞好个人卫生
C. 多参加社会活动 D. 加强体育锻炼
【答案】A
【解析】
【分析】心情愉快是儿童青少年心理健康的核心,当情绪不好时,有意识地转移话题,或者做点别的事情,如听音乐、看电视、打球、下棋、外出跑步等,来分散自己的注意力,该方法使情绪得到缓解,心情可以愉快。
【详解】心情愉快是儿童青少年心理健康的核心,良好的情绪和适度的情绪反应,表示青少年的身心处于积极的健康状态,但是,在日常生活中,遇到不顺心的事,每个人都会或多或少地出现一些情绪问题,如紧张、生气、烦恼等,当出现这些问题时,可以试着用适当方法来调节自己的情绪,A符合题意。
故选A。
18. 下列关于评价健康的说法中,正确的是( )
A. 肌肉发达,运动能力强,是健康的标志
B. 没病没灾,是健康的标志
C. 食欲好,吃得多,睡得好是健康的标志
D. 在身体、心理方面和社会适应能力方面都处于良好的状态是健康的标志
【答案】D
【解析】
【分析】健康是指一种身体上、心理上和社会适应方面的良好状态,而不仅仅是没有疾病和不虚弱。
【详解】传统的健康观是“无病即健康”,现代人的健康观是整体健康,世界卫生组织认为,健康是指一种身体上、心理上和社会适应方面的良好状态,而不仅仅是没有疾病和不虚弱。近年来,世界卫生组织又把道德修养也纳入了健康的范畴。可见D符合题意。
【点睛】这部分知识在考试中时有出现,要注意掌握。
19. 以下关于生活方式的说法,正确的是
A. 酗酒造成的酒精中毒,只会影响人的神经系统,对其他脏器没有影响
B. 油炸食品好吃,可以多吃
C. 高蛋白食品营养丰富,吃的越多越好
D. 不吸烟,远离毒品
【答案】D
【解析】
【分析】健康的生活方式不仅有利于预防各种疾病,而且有利于提高人们的健康水平,提高生活质量。值得注意的是,尽管大多数慢性疾病是在成年期发生的,但许多与之有关的不良生活方式却是在儿童和青少年时期形成的。
【详解】A、酗酒造成的酒精中毒,不仅影响人的神经系统,持续饮酒过量会加重肝脏和心脏的负担,导致脂肪肝等症状,长期酗酒对人体的危害非常大,过量的酒精能使脂肪沉淀到血管壁上,使得管腔变窄, 继而使血压升高,加速人体动脉硬化的过程,从而使脂肪肝以及冠心病等心血管疾病的发病率增高, A错误。
B、油炸食品十分可口,但经研究发现,油炸食品中含有多种对人体有害的物质,丙烯酰胺就是其中一种,B错误。
C、尽管蛋白质本身也参与供能,但是多余的蛋白质作为“燃料”给燃烧掉了,并且会产生酸性物质,导致身体更加疲劳,因此并不是高蛋白食品营养丰富,吃的越多越好, C错误。
D、吸烟、吸毒首先危害呼吸系统的呼吸道的黏膜,然后侵入肺泡,再通过循环系统继而侵害其它的系统。吸食毒品也是这样,吸毒时产生的有毒物质首先损伤呼吸道黏膜, D正确。
20. 当你心情不好时,下列哪种做法不当是( )
A. 到花园中散散步,转移注意力 B. 向知心朋友诉说
C. 把积压在内心的烦恼在课堂上宣泄出来,和老师相抵触 D. 找个理由,自我安慰
【答案】C
【解析】
【分析】心情愉快是儿童青少年心理健康的核心,调节自己的情绪可概括为:一、转移注意力;二、宣泄;三、自我安慰,据此答题。
【详解】心情愉快是儿童青少年心理健康的核心。良好的情绪和适度的情绪反应,表示青少年的身心处于积极的健康状态。但是,在日常生活中,遇到不顺心的事,每个人都会或多或少地出现一些情绪问题,如紧张、生气、烦恼等。当出现这些问题时,我们可以试着用以下三种方法来调节自己的情绪。方法一:当情绪不好时,有意识地转移话题,或者做点别的事情,如听音乐、看电视、打球、下棋、外出跑步等,来分散自己的注意力,这样可以使情绪得到缓解。方法二:把自己心中的烦恼向亲人或知心的朋友诉说甚至大哭一场,把积压在内心的烦恼宣泄出来,这样也会有利于身心健康。但是,要注意宣泄的对象、地点和场合;方法也要适当,避免伤害别人。方法三:当你想得到一件东西,或者想做某件事而未能成功时,为了减少内心的失望,可以找一个适当的理由来安慰自己,这样可以帮助你在挫折面前接受现实,保持较为乐观的态度,不要把烦恼在课堂上宣泄,和老师做好沟通,综上所述可以知选项C符合题意。
故选C。
【点睛】知道调节自己的情绪的适当方式即能正确答题。
二、综合题(本大题共5小题,每空1分,共30分)
21. 日常生活中可能会遇到触电、溺水、煤气中毒等意外伤害,一旦发生心搏骤停,必须立即进行心肺复苏术。请回答:(横线上填写文字,方括号内填写编号)
(1)由于急救技术专业性较强,当发生意外时首先应该拨打_____急救电话,然后在有把握的情况下实施现场急救。
(2)图1的操作是为了_______,这是现场心肺复苏成功的关键一步。
(3)图2是触摸颈动脉______的情况,判断有无心跳。
(4)图3中胸外按压的正确部位是[__]。目的是将________内的血液输送到全身组织器官。
(5)图4是胸外按压的正确姿势,按压是要注意双臂__________。
【答案】(1)120 (2)使呼吸道畅通
(3)脉搏 (4) ①. ② ②. 心脏
(5)绷直垂直
【解析】
【分析】1.心肺复苏的步骤为胸外按压、打开患者气道、人工呼吸。胸外按压部位在两乳头连线中点,胸骨中下1/3交界处,用手掌根部紧贴病人胸部,两手重叠,五指相扣,手指翘起,肘关节伸直,用上身重量垂直下压30次。然后开放气道,清理口鼻分泌物,随即进行人工呼吸。按压与人工通气比例为30:2,持续进行5个周期,约2分钟。
2.常用急救电话:110匪警,119火警,120急救中心,122道路交通事故报警。
【小问1详解】
当人出现意外事故时,我们首先应拨打“120”急救电话,然后在有把握的情况下实施现场急救。
【小问2详解】
呼吸道包括鼻、咽、喉、气管、支气管,呼吸道是气体进出肺部的通道。做人工呼吸前,应该检查呼吸道内是否有污物、异物,防止其阻塞呼吸道,影响人工呼吸的效果可见,图1的操作是为了使呼吸道畅通,这是现场心肺复苏成功的关键一步。
【小问3详解】
心脏收缩和舒张时引起动脉发生弹性扩张和弹性回缩,就形成了脉搏,故脉搏是指动脉的搏动,通常用桡动脉处的脉搏来感知本人的心率。图2是触摸颈动脉脉搏的情况,可以据此判断人有无心跳。
【小问4详解】
胸外按压部位在两乳头连线中点,胸骨中下1/3交界处。可见,图3中胸外按压的正确部位是[②]。通过按压,可以将心脏内的血液输送到全身组织器官。
【小问5详解】
结合分析和题图可知,图4是胸外按压的正确姿势,按压是要注意双臂绷直垂直。
22. 请分析下列资料,回答相关问题。
资料一:近年来,越来越多的人喜欢养狗、猫等宠物,这为狂犬病的传播带来隐患,我市狂犬病发病率呈逐年上升趋势。狂犬病患者一旦发病几乎全部死亡。专家提醒:如被宠物咬伤,应在24小时内注射狂犬疫苗。
资料二:几年前曾经肆虐的甲流,因为甲流疫苗的广泛使用而得到了有效遏制,而没有接种过甲流疫苗的人则往往容易患病。
资料三:古人云:“是药三分毒。”但在我国,滥用抗生素的现象却非常普遍,有的人把它当作感冒等疾病的“万灵丹”。据不完全统计,我国每年约有8万人直接或间接死于滥用抗生素。
(1)从免疫的角度来看,被宠物咬伤后注射的狂犬疫苗属于 ______ ,通过接种疫苗获得免疫力,属于 ______ 免疫。
(2)甲流具有传染性和流行性的特点,从传染病流行的基本环节来看,没有接种甲流疫苗的人属于 ______ 。学校为防止甲流大面积流行,采取了定期消毒、开窗通风等措施,这在传染病的预防措施上属于 ______ 。
(3)甲流流行时,使用抗生素治疗效果不显著,主要是因为抗生素的作用对象是细菌、真菌等微生物,而甲流的病原体是病毒,病毒结构简单,一般由 ______ 组成。
(4)抗生素类药属于处方药。为确保药安全,无论是处方药还是非处方药,在用药前都应关注 ______ 上的各项信息。
【答案】 ①. 抗原 ②. 特异性 ③. 易感人群 ④. 切断传播途径 ⑤. 蛋白质外壳和内部遗传物质 ⑥. 使用说明
【解析】
【分析】
1.传染病能流行,必须同时具备这三点。①传染源:能够散播病原体的人或动物;②传播途径:病原体离开传染源到达健康人所经过的途径,如空气传播、饮食传播、生物媒介传播等;③易感人群:对某些传染病缺乏免疫力而容易感染该病的人群。
2.传染病的预防措施:①控制传染源:如隔离患者、封锁疫区、给生病的人打针吃药、让生病的人在家休养、对携带病原体的动物进行焚毁、掩埋处理等;②切断传播途径:如喷洒消毒液、自来水消毒、杀灭蚊虫、搞好个人卫生、流感流行时带口罩出门等;③保护易感人群:如注射疫苗、加强体育锻炼、远离疫区等。
【详解】(1)接种的疫苗是由病原体制成的,只不过经过处理之后,其毒性减少或失去了活性,但依然是病原体,进入人体后能刺激淋巴细胞产生相应的抗体,增强抵抗力,从而避免传染病的感染。因此,“从免疫的角度来看”,被宠物咬伤后注射的狂犬疫苗属于抗原。接种疫苗可以刺激机体产生抗体,抗体具有特异性,因此“通过接种疫苗获得免疫力”,属于特异性免疫。
(2)结合分析可知:“甲流具有传染性和流行性的特点,从传染病流行的基本环节来看”,没有接种甲流疫苗的人对甲流感缺乏免疫力,因此属于易感人群。“学校为防止甲流大面积流行,采取了定期消毒、开窗通风等措施”,这在传染病的预防措施上属于切断传播途径。
(3)细菌和真菌可以引起多种疾病,但有些真菌却可以产生杀死或抑制某些致病细菌的物质,这些物质称为抗生素。“甲流流行时,使用抗生素治疗效果不显著,主要是因为抗生素的作用对象是细菌、真菌等微生物,而甲流的病原体是病毒”,“病毒结构简单”,一般由蛋白质外壳和内部遗传物质组成。
(4)仔细阅读药品说明书,了解药物的名称、主要成分、作用与用途(功能与主治)、不良反应(副作用)、注意事项、用法与用量、制剂与规格以及生产日期和有效期等,以确保用药安全。所以,在用药前都应关注药品使用说明上的各项信息。
【点睛】正确识记并理解免疫、传染病及用药安全是解题的关键。
23. 如图为长颈鹿的长颈形成过程示意图,请据图分析回答:
(1)从图中可以看出,古代的长颈鹿的前肢和颈,有的长,有的短,这说明生物具有___________的特性,而这种特性一般是___________,它为生物的进化提供了原始的选择材料。
(2)这种在生存斗争中,适者生存、不适者被淘汰的过程叫___________。长颈鹿的进化过程就是自然选择的典型实例。
(3)达尔文提出的自然选择学说较为科学地解释了___________的原因,其主要内容包括过度繁殖、___________、遗传变异和___________。
【答案】(1) ①. 变异 ②. 可以遗传的
(2)自然选择 (3) ①. 生物进化 ②. 生存斗争 ③. 适者生存
【解析】
【分析】达尔文认为:古代的长颈鹿存在着颈长和颈短、四肢长和四肢短的变异,这些变异是可以遗传的,四肢和颈长的能够吃到高处的树叶,就容易生存下去,并且繁殖后代;四肢和颈短的个体,吃不到高处的树叶,当环境改变食物缺少时,就会因吃不到足够的树叶而导致营养不良,体质虚弱,本身活下来的可能性很小,留下后代的就会就更小,经过许多代以后,四肢和颈短的长颈鹿就被淘汰了,这样,长颈鹿一代代的进化下去,就成了今天我们看到的长颈鹿。
【小问1详解】
从图中可以看出,古代的长颈鹿的前肢和颈,有的长,有的短,这是生物的变异现象,因此出现以上个体差异的原因是长颈鹿的祖先产了变异。这些变异是可以遗传的。
【小问2详解】
达尔文认为,在激烈的生存斗争中,具有有利变异的个体,容易在生存斗争中获胜而生存下去。反之,具有不利变异的个体,则容易在生存斗争中失败而死亡。这就是说在自然界中的生物,经过激烈的生存斗争,适应者生存下来,不适应者被淘汰掉的过程叫做自然选择。
【小问3详解】
自然界中的生物,通过激烈的生存斗争,适应者生存下来,不适应者被淘汰掉,这就是自然选择;达尔文的自然选择学说较为科学地解释了生物进化的原因。其主要内容有四点:过度繁殖,生存斗争(也叫生存竞争),遗传和变异,适者生存。
24. 如图是某市某农场发展的生态农业体系部分结构模式图。生态农业能够合理地利用自然资源,使农民增收增产,又可以保护农业环境,防止农村环境污染。请分析回答。
(1)要构成一个完整的生态系统,图中还应该添加的部分是 _____。
(2)流入该生态系统的总能量是 _____,在此生态系统中共包括 _____条食物链。
(3)下列能正确表示生活在农田中的昆虫和青蛙的数量关系的是_____(填字母)。
A. B. C.
(4)如果该农业生态系统的土壤和水被某种不易分解的有毒物质污染,一段时间后,体内有毒物质积累最多的生物应该是 _____,可见环境保护特别重要。
(5)该生态系统中人的作用非常关键,一旦人的作用消失,占优势地位的农作物将会被杂草和其他植物所取代,这说明该生态系统的 _____能力较小。
【答案】(1)非生物部分
(2) ①. 农作物(通过光合作用)固定的太阳能 ②. 2 (3)B
(4)人 (5)自动调节
【解析】
【分析】(1)一个完整的生态系统包括生物部分和非生物部分,非生物部分包括阳光、空气、水、温度等,生物部分由生产者(植物)、消费者(动物)和分解者(细菌、真菌)组成。
(2)能量在沿着食物链流动的过程中是逐级递减的,一般只有10%﹣20%的能量能够流入下一个营养级。
(3)食物链反映的是生产者与消费者之间吃与被吃的关系,所以食物链中不应该出现分解者和非生物部分。食物链的正确写法是:生产者→初级消费者→次级消费者…注意起始点是生产者。
(4)生态系统具有一定的自动调节能力,但这种自动调节能力有一定限度,如果外界干扰超过了这个限度,生态系统就会遭到破坏。
【小问1详解】
图中,农作物是绿色植物属于生产者,家禽、家畜等动物必须直接或间接以草为食属于消费者,沼气池中的微生物和食用菌属于分解者。因此要构成一个完整的生态系统,图中还应该添加的部分是非生物部分。
【小问2详解】
流入该生态系统的总能量是农作物(通过光合作用)固定的太阳能;在此生态系统中共包含2条食物链,即农作物→家禽→人;农作物→人。
【小问3详解】
A图中表示两种群呈现出“同生共死”的同步性变化,属于互利共生关系;B图中两种群呈现出“先增加者先减少,后增加者后减少”的非同步性变化,属于捕食关系;C图中两种群呈现出“你死我活”的同步性变化,属于竞争关系。生活在农田中的蛇和蟾蜍是捕食关系,因此它们的数量关系的是图B中呈现的。
【小问4详解】
生态系统中的物质和能量就是沿着食物链和食物网流动的,在食物链中,营养级别越高的生物,体内积累的有毒物质就越多,因为环境中有些污染物(如重金属、化学农药等)具有化学性质稳定、不易分解的特点,会在生物体内积累而不易排出,因此由(2)可知此生态系统营养级别越高的生物是人,体内有毒物质积累最多,
【小问5详解】
该生态系统中人的作用非常关键,“这一作用一旦消失,该生态系统很快就会变化,占优势地位的农作物将会被杂草所取代”,说明该生态系统的自我调节能力较小。
25. 如图为五种生物的结构示意图,请分析回答:
(1)从结构上看:甲、乙、丙、丁四种生物的相同点都是由细胞构成的;且甲、乙两种生物都是由_____通过不断的分裂、分化发育来的.丁生物较甲、乙、丙三种生物的不同之处是_______________,戊生物较甲、乙、丙、丁四种生物的不同之处是_______________________________。
(2)从生殖方式上看:甲、乙两种生物的生殖方式是有性生殖,丙、丁两种生物的生殖方式是_____,戊的繁殖过程必须在_____内完成。
(3)从生物体的结构层次上看:甲生物与乙生物的不同之处是甲有_____,而乙没有;而丙只是由一个细胞构成的生物体。
【答案】 ①. 细胞 ②. 无成形的细胞核 ③. 无细胞结构 ④. 分裂生殖 ⑤. 其它生物的活细胞内 ⑥. 系统
【解析】
【分析】此题主要考查的是生物的分类,可结合生物的主要特征来识图、分析、解答。如图,甲是人体,乙是植物体,丙是草履虫,丁是细菌,戊是病毒。
【详解】(1)戊病毒,无细胞结构,只有蛋白质的外壳和内部的遗传物质,因此除病毒外,甲、乙、丙、丁等生物结构和功能的基本单位都是细胞。且动植物体都是由细胞通过不断的分裂、分化发育来的,其中丁细菌细胞无成形的细胞核,只有DNA的集中区。
(2)从生殖方式上看:甲人、乙植物等两种生物的生殖方式是有性生殖(有两性生殖细胞的结合),丙草履虫、丁细菌两种生物的生殖方式是分裂生殖,戊病毒的繁殖过程必须在其它生物的活细胞内内完成。
(3)从生物体的结构层次上看:甲人体的结构层次是细胞→组织→器官→系统→人体,植物的结构层次是细胞→组织→器官→植物体,可见二者的不同之处是甲有系统,而乙没有;而丙草履虫只是由一个细胞构成的生物体,属于单细胞动物。
【点睛】解答此题的关键是熟练掌握相关的基础知识,并结合题意,灵活解答本题。
2022-2023学年江西省鹰潭市余江县七年级(上)期末生物试卷(含答案解析): 这是一份2022-2023学年江西省鹰潭市余江县七年级(上)期末生物试卷(含答案解析),共16页。试卷主要包含了选择题,简答题等内容,欢迎下载使用。
2022-2023学年江西省鹰潭市余江区八年级(下)期末生物试卷(含答案解析): 这是一份2022-2023学年江西省鹰潭市余江区八年级(下)期末生物试卷(含答案解析),共17页。试卷主要包含了下列有关免疫的说法不正确的是,下列生物不进行变态发育的是,如图为人体体细胞中的一对基因等内容,欢迎下载使用。
2022-2023学年江西省鹰潭市余江县七年级(上)期末生物试卷(含解析): 这是一份2022-2023学年江西省鹰潭市余江县七年级(上)期末生物试卷(含解析),共17页。试卷主要包含了选择题,简答题等内容,欢迎下载使用。

