_2021年山东省潍坊市中考生物真题及答案
展开2021年山东省潍坊市中考生物真题及答案
一、第Ⅰ卷(选择题共40分)说明:本卷共4页,共20道题,每题2分,共40分。每题只有一个最佳答案。选出正确答案后,用2B铅笔将答题卡上相应的字母代号(A、B、C、D)涂黑,如需改动,须先用橡皮擦干净,再改涂其他答案。
1.科学探究是人们获取科学知识、认识世界的重要途径。下列有关“探究脉博与运动的关系”实验的说法,正确的是( C )
A.该实验不需要设计对照实验
B.该实验运用的方法有观察法、实验法和调查法
C.该实验应以运动状态作为变量进行探究
D.若你的实验结果与其他同学不同,应坚持你的实验结果
2.显微镜能帮助人们观察到肉眼无法看到的细微结构。下列实验需要借助显微镜完成的是( A )
A.探究草履虫对刺激的反应
B.观察黑根霉的形态和颜色
C.比较不同果蔬中维生素C的含量
D.探究酒精对水蚤心率的影响
3.海带、葫芦藓和肾蕨是三种常见的绿色植物,对它们特征和功能的描述,错误的是( B )
A.海带为多细胞个体,没有根、茎、叶的分化
B.葫芦藓有输导组织,能运输水分和无机盐
C.肾蕨有真正的根、茎、叶,适应陆地生活的能力较强
D.海带、葫芦藓和肾蕨都是依靠孢子进行繁殖
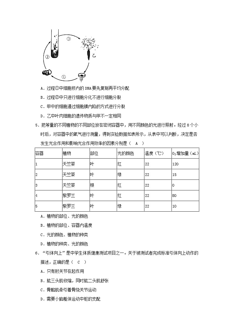
4.如图为胡萝卜的植物组织培养示意图,有关叙述正确的是( A )
A.过程①中细胞核内的DNA要先复制再平均分配
B.过程②中只进行细胞分化不进行细胞分裂
C.甲中的细胞通过细胞膜内陷的方式进行分裂
D.乙中叶肉细胞的遗传物质与甲不一定相同
5.把等量的不同植物的不同部位放在密闭容器中,用不同颜色的光进行照射。经过8个小时后,对容器中的氧气进行测量,得到实验数据如表所示,从表中可以判断,决定是否发生光合作用和影响光合作用效率的因素分别是( A )
容器
植物
部位
光的颜色
温度(℃)
O2增加量(mL)
1
天竺葵
叶
红
22
120
2
天竺葵
叶
绿
22
15
3
天竺葵
根
红
22
0
4
紫罗兰
叶
红
22
80
5
紫罗兰
叶
绿
22
10
A.植物的部位、光的颜色
B.植物的部位、容器内温度
C.光的颜色、植物的种类
D.植物的种类、光的颜色
6.“引体向上”是中学生体质健康测试项目之一。关于被测试者完成标准引体向上动作的描述,正确的是( C )
A.只有肘关节在起作用
B.肱三头肌收缩,同时肱二头肌舒张
C.骨骼肌牵引着骨绕关节运动
D.需要小脑躯体运动中枢的支配
7.“关关雎鸠,在河之洲”是《诗经》中对繁殖季节雎鸠鸣叫场景的描述。下列叙述错误的是( B )
A.在繁殖季节,雎鸠的鸣叫属于求偶行为
B.从获得的途径判断,雎鸠的鸣叫是学习行为
C.求偶、交配和产卵是雎鸠必不可少的繁殖行为
D.雎鸠的鸣叫行为根本上受遗传因素决定
8.如图显示了不同年龄组男性和女性收缩压平均值的变化情况,相关说法错误的是( C )
A.人的收缩压一般会随着年龄增长而增大
B.20~29岁,男女之间收缩压的平均值差距较大
C.同年龄组每个男性的收缩压一定会高于女性
D.将来在某个年龄组男性和女性收缩压可能会一样高
9.长时间沉迷于手机游戏和网络聊天,会造成低度近视。下列对近视成因及预防的表述,错误的是( C )
A.近视的原因是由于眼球中的晶状体曲度过大造成的
B.近视的结果导致远处物体所形成的物像落在了视网膜的前方
C.可以尝试配戴合适度数的凸透镜加以矫正
D.要注意用眼卫生,长时间用眼后应向远处眺望几分钟
10.为有效控制新冠疫情,我国正在有条不紊地进行新冠疫苗的接种工作。在使用灭活病毒生产的疫苗时,一般需要间隔4~8周接种两针。下列有关说法正确的是( B )
A.接种新冠疫苗后能有效预防各种病毒
B.接种新冠疫苗是预防新冠病毒最有效的方法
C.接种新冠疫苗的目的是有效切断传播途径
D.接种第二针疫苗的目的是避免接种的第一针无效
11.某生物兴趣小组在研究温度对两种酶的影响后,数据处理结果如图所示。下列关于温度对酶影响的说法,正确的是( D )
A.两种酶在0℃时都会失去作用
B.两种酶的最适合温度范围是相同的
C.两种酶都随着温度升高而一直加快反应速度
D.据图可推测每种生物体内酶的作用都有最适合温度
12.观察发现,牵牛花早晨为红色,太阳出来后颜色逐渐加深,中午呈紫色。针对这一现象,某同学在提出问题、作出假设的基础上设计了如下探究实验:①早上,将牵牛花分为A和B两组;②A组放在阳光下,B组进行遮光处理,其他实验条件相同且适宜;③中午,观察记录实验现象:A组为紫色,B组为红色。对该实验的分析正确的是( B )
A.该同学提出的问题可能为“花瓣颜色变化与光照有关”
B.实验前,A、B两组牵牛花要保证长势相同且均为红花
C.该实验的变量为光照时间,对照组为A组
D.实验结论是“光照时间能够影响牵牛花花瓣的颜色”
13.在生产实践中,人们常利用顶端优势的原理,提高果树和作物的产量以及花卉的观赏价值。下列不是利用顶端优势原理的是( D )
A.果农每年对桃树进行修剪,使其多结果
B.农民适时给棉花打顶,使棉花多开花
C.园艺师适时修剪景观树木,使树形圆润丰满
D.花农适当摘除部分叶片,使扦插的月季枝条更易成活
14.现代生物技术对生物的生殖方式和培育有巨大推动价值。下列技术的应用属于有性生殖的是( C )
A.克隆高产奶牛 B.培育转基因抗虫棉
C.培育试管婴儿 D.培育人工种子
15.酿酒是利用酵母菌在有氧条件下快速繁殖和无氧条件下产生酒精的特点,主要经过加料→接种(酵母菌)→通气培养→密封发酵等阶段。从接种后到密封前这一阶段酵母菌数量的变化曲线应为( C )
A. B.
C. D.
16.自然界中各种动物都能以特定的方式生殖、发育,延续种族。下列有关叙述错误的是( A )
A.蚜虫的幼虫和成虫食性差别很大,这对于幼虫的成活是有利的
B.青蛙的幼体用鳃呼吸,决定了幼体的发育必须在水中进行
C.家燕能产具有坚硬外壳的卵,使胚胎在相对稳定的环境中发育
D.人类的胎生可使胚胎得到有效保护,哺乳利于婴儿的健康发育
17.为探究不同环境因素对大脑皮层的影响,将生理状态相同的小鼠分成甲、乙两组,甲组小鼠饲养于复杂环境中,乙组小鼠饲养于简单环境中。3个月后,甲组小鼠的大脑皮层比乙组的厚,并且大脑皮层神经元树突上细刺状突起数量多(细刺状突起是神经元间建立联系的部位)。下列说法错误的是( C )
A.复杂环境能促进大脑皮层的生长
B.获取信息越多树突上细刺状突起越多
C.简单环境有利于建立神经元之间的联系
D.复杂环境能增强小鼠大脑皮层的调节能力
18.科学家赫尔希和蔡斯做了经典的噬菌体侵染大肠杆菌实验,证明了DNA是噬菌体的遗传物质,如图为该实验部分步骤示意图。对此实验有关叙述错误的是( D )
A.选用噬菌体做实验材料的原因之一是其结构简单
B.噬菌体必须寄生在大肠杆菌的活细胞内才能增殖
C.侵染细菌时,噬菌体只将DNA注入大肠杆菌中
D.噬菌体外壳蛋白是由大肠杆菌的DNA控制形成的
19.家鼠的灰毛和黑毛是一对相对性状,控制这一相对性状的基因用S、s表示。让一只雌鼠(M)与一只雄鼠(N)交配,得到一窝共4个子代。下列分析合理的是( D )
A.若子代全为灰毛,则灰毛为显性性状
B.若子代全为黑毛,则M、N的基因组成中一定有一个是ss
C.若子代中灰毛:黑毛=3:1,则M、N的基因组成一定都是Ss
D.若子代中灰毛:黑毛=1:1,则M、N的基因组成中一定有一个是Ss
20.如图是生物学家记录的某海岛上中地雀鸟喙宽度年平均尺寸的变化曲线。其中1977年和2001年发生了2次旱灾,2005年以大型种子为食具有大鸟喙的大地雀入侵。下列说法错误的是( A )
A.1977年的旱灾诱发了中地雀的变异
B.干旱环境中具有较大鸟喙的中地雀更加适应环境
C.中地雀与大地雀之间存在竞争关系
D.2005年以后中地雀很可能主要以小种子为食
二、第Ⅱ卷(非选择题共60分)说明:本卷共4页,共5道题。需用黑色签字笔在答题卡上相应区域内作答,超出答题区域或书写在本试卷上无效。
21.(13分)花生是我省重要的油料作物。种植过程中要经过泡种、起垄和播种等环节,生长过程要进行科学的田间管理,简要的培育过程如图。
(1)花生果实中通常有2~4粒种子,是因为雌蕊的子房中通常含有 多个胚珠 ;花生油主要来自于种子的 子叶 。
(2)花生进行泡种和浅播处理是为了保证萌发过程中 一定的水分、充足的空气 的供应,浸泡后种子会出现发热现象,这是由于 呼吸作用 造成的。
(3)根吸收的水分和无机盐需经 导管 运输到花生的叶中被利用。花生种植时一般不需要施加氮肥,原因是 植物根中有根瘤菌 。为促进花生幼苗发育和开花,应适当追加含 磷 的无机盐。
(4)花生的叶片正面颜色比背面深是因为 靠近正面的叶肉细胞排列紧密,含叶绿体多 。起垄播种能保证后期“正其行,通其风”,主要是考虑到环境中 二氧化碳 对光合作用的影响。
(5)研究人员以花生为实验材料,分别进行了三组不同实验处理:甲组提供大气二氧化碳浓度;乙组提供大气二氧化碳浓度倍增环境;丙组先在大气二氧化碳浓度倍增环境中培养60天,测量前7天转入大气二氧化碳浓度。整个过程其他条件均适宜,67天后测量,结果如图2。
乙组光合作用速率比甲组高说明 二氧化碳浓度能促进光合作用的效率 ;丙组光合作用速率比甲组低说明 丙组长期处于高浓度二氧化碳环境而降低了酶的活性,当恢复大气二氧化碳浓度后,已降低的酶活性未能恢复,从而失去了高浓度二氧化碳的优势 。
22.(13分)在心脏的推动下,血液不停地在血管里流动,为组织细胞提供营养物质和氧气,同时运走二氧化碳等代谢废物,保证生命活动的正常进行。如图为人体消化、呼吸、循环、泌尿系统功能联系示意图(①﹣⑥表示生理过程)。
(1)在人体的结构层次中,血液属于 组织 。人体脏器内含有丰富的毛细血管,毛细血管的结构特点有利于 物质交换 。
(2)吸气时,①②所示的肺泡与血液之间的气体交换是 肺泡中的氧气进入血液,血液中的二氧化碳进入肺泡 ,氧气最终在组织细胞内的 线粒体 中被利用。④过程是人体最主要的吸收途径,主要原因是 小肠是消化和吸收的主要场所 。
(3)当血液流经汗腺时,血液中的 水、无机盐、尿素 等物质进入汗腺,形成汗液;原尿是通过⑤经滤过作用形成的,健康成人每昼夜形成原尿与尿液的比例约为100:1,产生这一结果的原因是 肾小管的重吸收作用 。
(4)在肝细胞内,氨基酸能够被彻底分解成二氧化碳、水和尿素等物质。请完善二氧化碳排出体外的途径:肝细胞→肝静脉→ 下腔静脉→右心房→右心室→肺动脉→肺泡外毛细血管网 →肺泡→体外。
(5)将馒头在口中慢慢咀嚼会感觉到甜味,这是淀粉经历了 化学性 消化的结果。为探究“牙齿的咀嚼”可能影响唾液对淀粉的消化作用,现提供馒头、小刀、新鲜唾液、碘液和试管等必要的材料器具,请补充完善实验步骤。
步骤1:将馒头切成大小相同的两块,再分别用小刀切成大小不同的两组颗粒;
步骤2: 分别向两只试管中滴加2毫升唾液,充分震荡 ;
步骤3:将两只试管同时放入37℃的温水中5~10分钟;
步骤4: 冷却后滴加2滴碘液,观察实验现象 。
23.(11分)人体依靠神经系统、内分泌系统和免疫系统的协同作用维持身体内部的稳定,如图是其协同作用机制及其部分生理结构示意图。
(1)与激素调节相比,神经调节通常作用 迅速 (填“迅速”或“缓慢”)。如果针刺后病人手能动但没有感觉,说明图中 ① (填数字)位点被阻断。
(2)人体的呼吸中枢位于 脑干 中,人在打呵欠时,肋间肌和膈肌的变化过程是 舒张 。
(3)当你在寒风中瑟瑟发抖时,甲状腺细胞会分泌激素甲直接进入 腺体内的毛细血管 ,经血液循环运输到体内各处细胞以维持体温的恒定,甲发挥作用的原理是 促进新陈代谢 。
(4)酿脓链球菌表面存在与人体心脏瓣膜上结构十分相似的一种物质,人体感染这种病菌后 免疫系统 会分泌出物质乙使细菌失去致病性;当病菌被消灭后,发现心脏膜也受到了损伤,最可能的原因是 免疫系统将自身物质当做外来异物进行攻击 。
(5)研究发现,人在恐惧等情况下肾上腺激素分泌会增多,表现出警觉性提高等特征,这说明神经调节和激素调节之间的联系是 人体的生命活动主要受神经系统的调节,但也受激素调节的影响 。
24.(12分)自然界中,昆虫与人类的关系非常密切,蝗虫是农林害虫,蜜蜂能采蜜,家蚕能吐丝,果蝇可作为性状遗传的常用材料等。图1是蝗虫的发育过程,图2是雌雄果蝇体细胞染色体示意图。
(1)图1中蝗虫的发育过程为 不完全变态 ,蜕皮现象发生在图1的 C (填字母)过程中。
(2)蜜蜂的行为具有一定的社会性,主要体现在 有组织、有分工 ,蜜蜂发现新的蜜源后可通过舞蹈与同伴进行 交流 。
(3)家蚕是由我国古代劳动人民用野蚕驯化而来,驯化实质上是 条件反射形成 的过程。家蚕的性别决定方式为ZW型,即雌性个体是异型ZW,雄性个体是同型ZZ。正常自然种群中雌雄家蚕的数量基本相等,原因是 雌性家蚕产生的生殖细胞中Z型和W型数量几乎相等 。
(4)作为性状遗传的常用材料,果蝇与豌豆相比最突出优点是 繁殖快,易饲养,饲养容器体积小 。若要测定果蝇的基因组序列,只需测定图2中的5条即可,它们分别是 三对常染色体中的各一条染色体,和两条性染色体 。
(5)果蝇的灰身和黑身是一对相对性状(基因分别用B、b表示),实验人员将若干只灰身雌果蝇与黑身雄果蝇放入培养瓶中让其随机交配,当发现有幼虫出现时,放飞亲代果蝇,一段时间后统计子代果蝇中灰身与黑身的比例为3:1。请分析出现该比例的原因 亲代灰身雌果蝇的基因型为BB,黑伸雄果蝇的基因型为bb,产生的子一代基因型均为Bb,子一代自由交配产生的子二代中,BB:Bb:bb=1:2:1,故灰身:黑身=3:1。
25.(11分)湿地生态系统被称为“地球之肾”,保护湿地的生物多样性显得尤为重要,白浪河湿地公园是近年潍坊重点打造的湿地生态系统。如图为某生物兴趣小组调查该生态系统后构建的食物网。
(1)水生植物通过 光合作用 把太阳能转化为化学能,然后通过不同的食物链传递给各级消费者。鲇鱼在该食物网中处于第 二、三 营养级。
(2)鲫鱼适应水生生活的特征,除身体呈梭形、体表有鳞片外,还有 用鳃呼吸 等。鹭、野鸭的呼吸方式为双重呼吸,该呼吸方式的优点是 增加了气体交换的效率 。
(3)在分析水生植物→草鱼→野鸭食物链时,测得一年中流经野鸭的能量为20千焦,流经草鱼的能量为1000千焦,有同学认为这不符合能量流动10%~20%的传递效率。请陈述你否定该观点的理由 不正确,因为草鱼体内的能量不仅仅流入野鸭体内,而有部分的能量流入鹭,野鸭体内的能量也不仅仅来自于草鱼,还来自于鲫鱼和鲶鱼 。
(4)该湿地在某个时期由于污染物排放导致环境遭到破坏,说明生态系统的自我调节能力 是有一定限度的 。现经人工修复后成为我市优质的休闲、旅游资源,这体现了生物多样性的 直接 价值。
(5)为保证对水质的净化能力长期稳定,科研人员引入了3种对水质均有净化效果的植物,分别是多年生的挺水植物香蒲、一年生的浮水植物菱、多年生的沉水植物金鱼藻。请结合这3种植物的特点,分析该引入方案的优点 改变了该生态系统的营养结构,是之变得更加复杂,自动调节能力更强 。
2023年山东省潍坊市中考生物真题(含解析): 这是一份2023年山东省潍坊市中考生物真题(含解析),共25页。试卷主要包含了单选题,实验探究题,综合题,资料分析题等内容,欢迎下载使用。
2023年山东省潍坊市中考生物真题: 这是一份2023年山东省潍坊市中考生物真题,共14页。
2021年山东省潍坊市中考生物真题及答案: 这是一份2021年山东省潍坊市中考生物真题及答案,共12页。试卷主要包含了第一卷〔选择题共40分〕说明,第二卷〔非选择题共60分〕说明等内容,欢迎下载使用。

