山东省德州市陵城区2022-2023学年八年级下期末历史试卷(含答案)
展开山东省德州市陵城区2023-2024学年八年级上学期期末历史试题: 这是一份山东省德州市陵城区2023-2024学年八年级上学期期末历史试题,共17页。试卷主要包含了选择题,材料题等内容,欢迎下载使用。
山东省德州市陵城区2022-2023学年八年级下学期期末考试历史试题: 这是一份山东省德州市陵城区2022-2023学年八年级下学期期末考试历史试题,共5页。
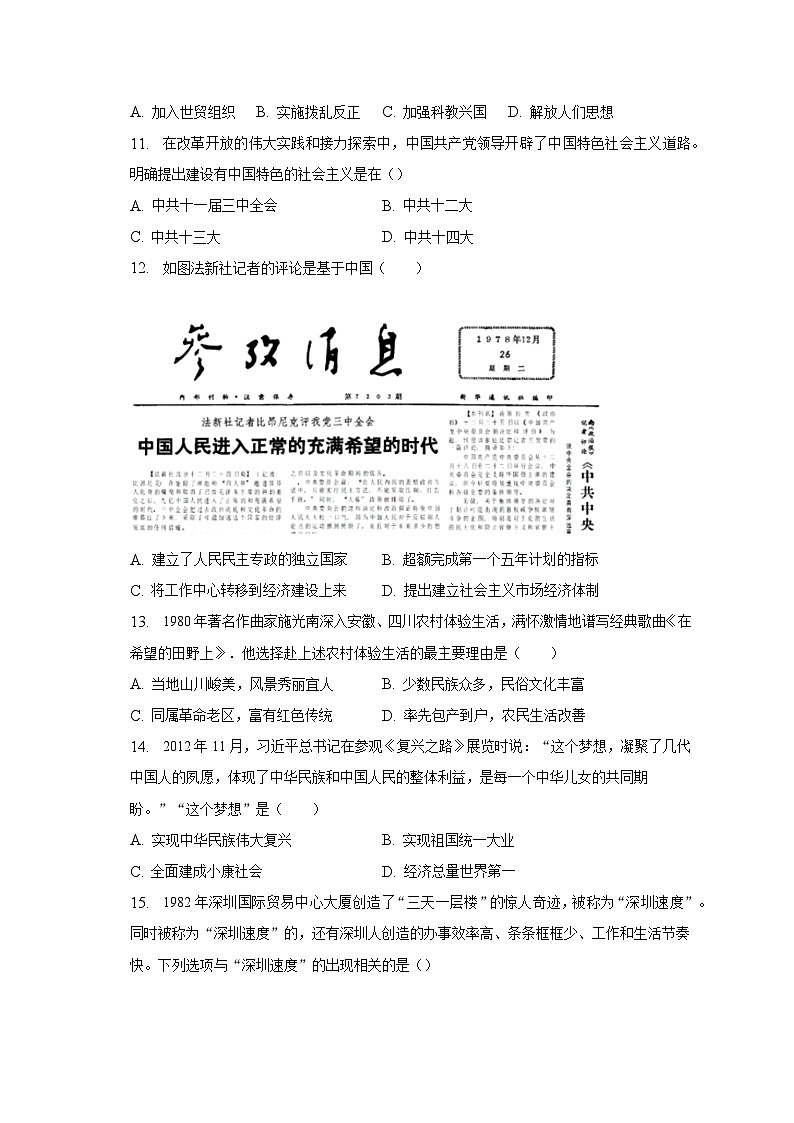
2022-2023学年山东省德州市陵城区八年级(下)期末历史试卷(含解析): 这是一份2022-2023学年山东省德州市陵城区八年级(下)期末历史试卷(含解析),共20页。试卷主要包含了单选题,材料解析题等内容,欢迎下载使用。

