2024届高考地理一轮总复习第一部分自然地理第二章宇宙中的地球课时跟踪练6地球公转及其地理意义
展开课时跟踪练6
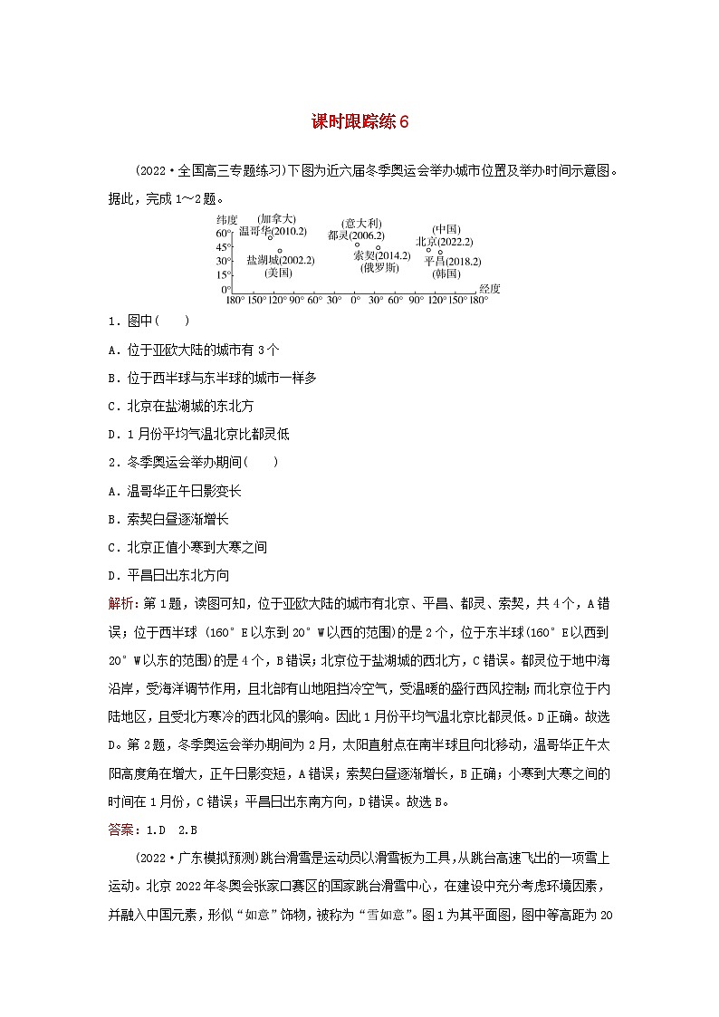
(2022·全国高三专题练习)下图为近六届冬季奥运会举办城市位置及举办时间示意图。据此,完成1~2题。

1.图中( )
A.位于亚欧大陆的城市有3个
B.位于西半球与东半球的城市一样多
C.北京在盐湖城的东北方
D.1月份平均气温北京比都灵低
2.冬季奥运会举办期间( )
A.温哥华正午日影变长
B.索契白昼逐渐增长
C.北京正值小寒到大寒之间
D.平昌日出东北方向
解析:第1题,读图可知,位于亚欧大陆的城市有北京、平昌、都灵、索契,共4个,A错误;位于西半球 (160°E以东到20°W以西的范围)的是2个,位于东半球(160°E以西到20°W以东的范围)的是4个,B错误;北京位于盐湖城的西北方,C错误。都灵位于地中海沿岸,受海洋调节作用,且北部有山地阻挡冷空气,受温暖的盛行西风控制;而北京位于内陆地区,且受北方寒冷的西北风的影响。因此1月份平均气温北京比都灵低。D正确。故选D。第2题,冬季奥运会举办期间为2月,太阳直射点在南半球且向北移动,温哥华正午太阳高度角在增大,正午日影变短,A错误;索契白昼逐渐增长,B正确;小寒到大寒之间的时间在1月份,C错误;平昌日出东南方向,D错误。故选B。
答案:1.D 2.B
(2022·广东模拟预测)跳台滑雪是运动员以滑雪板为工具,从跳台高速飞出的一项雪上运动。北京2022年冬奥会张家口赛区的国家跳台滑雪中心,在建设中充分考虑环境因素,并融入中国元素,形似“如意”饰物,被称为“雪如意”。图1为其平面图,图中等高距为20米;图2为其景观图。据此,完成3~5题。


3.“雪如意”大跳台与停止区的最大高差约为( )
A.96 m B.136 m
C.236 m D.336 m
4.国家跳台滑雪中心选址在山坡间的凹地中,主要考虑( )
A.减小风力 B.赛场排水
C.增大高差 D.保护植被
5.某运动员2月5日16:00正进行跳台滑雪比赛,此刻太阳位于该运动员的( )
A.正前方 B.正后方
C.右后方 D.左前方
解析:第3题,据图可知,大跳台与停止区相差了6条等高线,等高距为20米,可以通过高差公式(n-1)d≤ΔH<(n+1)d,计算得出两者最大高差为大于等于100 m,小于140 m,故选B。第4题,注意该题是从小尺度分析地理事物的选址问题。山坡间的凹地较两侧低,结合图片中的方向与等高线信息,这样的选址可以减少偏北的冬季风影响,故A正确;凹地不利于排水,B错误;山坡与山麓高差大,凹地对高差非主要考量,C错误;凹地也有植被覆盖,D错误。故选A。第5题,此时太阳直射点位于南半球,16:00时的太阳方位应位于南偏西,根据指向标的指示方向,可知大跳台朝向东南,此时太阳应该位于运动员右后方,故选C。
答案:3.B 4.A 5.C
(2022·广东佛山一模)美国最北端的城市巴罗(71°25′N,156°20′W)位于北冰洋之滨。3月6日,一位北京驴友在巴罗旅行日记中写道:“此刻落日染红了远处的天空和海洋冰面……这里的风会时刻提醒着你,这里是北极圈内的地盘,即使是中午的阳光,存在感也很低。”据此,完成6~7题。
6. 该驴友写这篇日记时,当地( )
A.昼长夜短 B.地方时6时日出
C.日影最短 D.日落方位为西南
7.日记中“即使是中午的阳光,存在感也很低”的地理解释是( )
A.大气稀薄,对地面的保温作用弱
B.白昼时间短,阳光照射时间不足
C.正午太阳高度较低,太阳辐射弱
D.受极地东风影响大,气候较寒冷
解析:第6题,3月6日,太阳直射南半球,该地日出东南,日落西南,昼短夜长,地方时6:00以后日出,D正确,A、B错误。该地位于北极圈以北地区,存在极夜现象,该日太阳虽直射南半球但靠近春分日,该日日影不可能最短,C错误。故选D。第7题,该地纬度高,正午太阳高度较低,单位面积获得的太阳辐射少,太阳辐射弱,C正确。该地位于北冰洋之滨,海拔较低,大气并不稀薄,A错误。该日太阳直射南半球,该地昼短夜长,白昼时间相对较短,日照时间不足,但题干突出强调“中午时刻阳光的存在感低”,B项与题干信息关系不大,排除B。同理,该地受极地东风影响大,气候寒冷,也没有直接解释中午阳光的存在感低,相比而言,C项更为合理,排除D。故选C。
答案:6.D 7.C
(2022·广东深圳一模)驾驶雪地摩托进行“追光之旅”是俄罗斯基洛夫斯克郊区的经典户外项目。“追光之旅”分为序幕段(基洛夫斯克市—冰泉)、冲刺段(冰泉—彼得雷利乌斯山口)、舒缓段(彼得雷利乌斯山口—基洛夫斯克市)。2月 1日“追光之旅”在当地日出时发团,恰好日落时回到基洛夫斯克市,历时 5小时。下图示意“追光之旅”路线。据此,完成8~10题。

8.2月 1日“追光之旅”可以观察到( )
①序幕段时太阳多位于右后方 ②舒缓段时太阳多位右后方 ③太阳最高时位于天顶附近 ④全程太阳在地平面附近
A.①③ B.①④
C.②③ D.②④
9.该日到达彼得雷利乌斯山口时,观察到太阳刚好位于 M山顶。“追光之旅”舒缓段大约历时( )
A.1.5小时 B.2小时
C.2.5小时 D.4小时
10.“追光之旅”沿途观赏到的自然景观有( )
A.针叶林海 B.湍急河流
C.众多陡崖 D.绚丽极光
解析:第8题,根据题意可知,当地为2月1日,为冬季且昼长为5小时,可知日出东南方向,则序幕段时太阳多位于右后方,故①正确;舒缓段为东西向,此时太阳多位于左侧,故②错误;该地纬度为67.7N,纬度较高,没有直射现象,太阳最高时位于南方,故③错误;该地由于纬度高,日出晚日落早,昼长短且正午太阳高度非常小,全程太阳在地平面附近,故④正确;综上所述,本题应选择①④,答案为B。第9题,结合图形,M山顶位于彼得雷利乌斯山口南侧,此时为正午时刻,回到时为日落,结合昼长为5小时,可知从彼得雷利乌斯山口回到基洛夫斯克市(舒缓段)时刚好为昼长的一半,即用时约2.5小时。综上所述,答案为C。第10题,该地位于67.6N,地处温带大陆性气候区,自然带为亚寒带针叶林带,故A正确;根据图中等高线疏密可知,沿途河流流经地区等高线较为稀疏,河流流速平缓(且此时河流尚未完全解冻,无法看到湍急的河流),故B错误;该线路主要沿着山谷等平缓地带,没有穿过陡崖地带,故C错误;根据材料,“追光之旅”日出时出发日落时回到出发点,全程处于白天,难以看到极光,故D错误;综上所述,答案为A。
答案:8.B 9.C 10.A
(2022·江苏模拟预测)2021年9月13日15点40分,正在太原(37°27′N,111°30′E)附近某地研学的某中学地理研学小组,研学过程中拍摄了瀑布的照片,并发现附近的山上有正在打造的大型山坡集中式光伏发电站。图1为该地等高线图,图2为此时在瀑布附近拍摄的照片。读图,完成11~13题。


11.图中的指向标箭头指向( )
A.
B.![]()
C.
D.![]()
12.此时( )
A.地球逐渐靠近公转轨道的远日点
B.美国纽约地物日影朝向东北方向
C.全球与太原处于同一日期范围小于1/2
D.赤道上昼半球范围是25°W向东至155°E
13.该地大型山坡集中式光伏发电站位于( )
A.甲 B.乙
C.丙 D.丁
解析:第11题,根据材料“2021年9月13日15点40分……拍摄了瀑布的照片”可知,此时太阳应为南偏西,照片面向瀑布拍摄,则瀑布朝向北偏东。读图1,根据等高线凸向与河流流向相反可判断瀑布朝向,结合前边分析,可知图1中方位是上北下南,排除A、C、D,B正确。故选B。第12题,地球运行到公转轨道的远日点时间大约是7月初。根据材料“2021年9月13日15点40分,正在太原(37°27′N,111°30′E)附近某地研学……”可知,此时地球逐渐远离公转轨道的远日点,A错误。根据地方时计算公式,当北京时间15:40时,美国纽约(40°N,74°W)地方时约为2:44,B错误。此时,0:00所在经度为100°W,与太原处于同一日期范围100°W向东到180°,大于1/2,C错误。赤道上始终6:00日出,18:00日落,昼半球范围是25°W向东至155°E,D正确。故选D。第13题,建设大型山坡集中式光伏发电站,要求地形坡度较小,可铺设面积大,同时要保证太阳辐射能的强度大。读图可知,根据等高线分布,综合比较甲、乙、丙、丁四地,甲地位于山地的南坡,太阳辐射能的强度大,等高线稀疏,坡度小,面积广,适宜大面积集中铺设太阳能发电设备,A正确。乙地位于山脊,坡度大,且两侧紧邻山谷,可铺设面积小,B错误。丙地位于山地的阴坡,太阳辐射不足,C错误。丁地位于河谷,空气较为湿润,太阳辐射不足,且受河流影响,无法大面积集中铺设,D错误。故选A。
答案:11.B 12.D 13.A
(2022·辽宁沈阳三模)下图为居住在沈阳的小华家的户型图。据此,完成14~15题。

14.北卧室有阳光照射的时间最可能是( )
A.3月15日6:00 B.6月15日18:00
C.9月15日10:00 D.12月15日14:00
15.客厅阳光照射面积达一年中最大后的一个月内,沈阳( )
A.气温回升 B.日出时间推后
C.昼长变长 D.正午日影变长
解析:第14题,读图可知,北卧室的门与南侧的窗子相距较远,且不在等宽的直线通道上,所以从南侧无法接收到阳光照射;北卧室的窗子朝向正西侧,则当太阳位于北卧室的正西方向附近时,北卧室有阳光照射,则其时刻应为接近日落的时刻,即傍晚时分,故B项正确,6点、10点太阳偏东,14点太阳南偏西的角度较小,A、C、D项错误。故选B。第15题,读图可知,客厅位于正南方向,当客厅阳光照射面积达一年中最大时,正午太阳高度角最小,此时为北半球的冬至日,即12月22日前后,此时太阳直射南回归线,此日后的一个月内,即12月22日至1月22日,太阳直射点位于南半球,且向北移动,此时段北半球为冬季,沈阳受亚洲高压控制,气温降低,A项错误;太阳直射点向北移动,北半球日渐长,日出时间提前,B项错误,C项正确;正午日影变短,D项错误。故选C。
答案:14.B 15.C
(2022·广东模拟预测)第24届冬奥会于2022年2月4日至2022年2月20日在中国北京和张家口举行。冬奥会开幕式于北京时间19:30在国家体育场“鸟巢”举行。如图示意冬奥会期间北半球太阳光照(R为晨昏线)情况。据此,完成第16题。

16.图中a、b、c、d四地能表示北京冬奥会开幕式开始时刻的点是( )
A.a B.b
C.c D.d
解析:冬季奥运会时间为2022年2月4日至2022年2月20日,此时太阳直射南半球,由图可知,北极地区出现极夜现象,晨昏线的上半部分为昏线,昏线与赤道的交点为18时,b点经度与该交点接近,且位于该交点的东边,地方时更晚,而冬奥会开幕北京时间为19:30(18点之后),应该为b点,B正确,A、C、D错误,故选B。
答案:B
最新高考地理一轮复习【讲通练透】 第05讲 地球公转及其地理意义(练透): 这是一份最新高考地理一轮复习【讲通练透】 第05讲 地球公转及其地理意义(练透),文件包含第05讲地球公转及其地理意义练习原卷版docx、第05讲地球公转及其地理意义练习解析版docx等2份试卷配套教学资源,其中试卷共20页, 欢迎下载使用。
2024版新教材高考地理全程一轮总复习第一部分自然地理高考真题专练02第二章宇宙中的地球新人教版: 这是一份2024版新教材高考地理全程一轮总复习第一部分自然地理高考真题专练02第二章宇宙中的地球新人教版,共3页。
2024届高考地理一轮总复习第一部分自然地理第二章宇宙中的地球课时跟踪练5地球自转及其地理意义: 这是一份2024届高考地理一轮总复习第一部分自然地理第二章宇宙中的地球课时跟踪练5地球自转及其地理意义,共8页。试卷主要包含了该航班航线最可能途经,测出图2数据的学校,最可能位于,返回舱着陆时当地的风向最接近等内容,欢迎下载使用。

