2024届高考地理一轮总复习第四部分资源环境与国家安全第十七章资源环境与国家安全课时跟踪练42自然资源与国家安全
展开课时跟踪练42
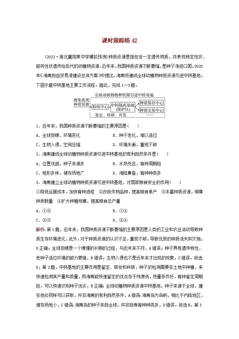
(2022·湖北襄阳某中学模拟预测)种质资源是指包含一定遗传物质,并表现特定性状、能将性状遗传给后代的动植物资源。近年来,我国种质资源不断萎缩,是种子净进口国。2020年《海南自由贸易港建设总体方案》中提出,海南将建成全球动植物种质资源引进中转基地。下图示意中转基地主要工作流程。据此,完成1~3题。
1.近年来,我国种质资源不断萎缩的主要原因是( )
A.全球变暖,环境恶化 B.种子老化,难以适应
C.生物入侵,空间压缩 D.环境失衡,重视不够
2.海南建成全球动植物种质资源引进中转基地的有利自然条件是( )
A.位置优越,种子来源多 B.水热充足,育种周期短
C.地形多样,储存场地广 D.海陆兼备,育种种类多
3.海南建立全球动植物种质资源引进中转基地,对国家粮食安全的作用( )
①降低运营成本,加快育种进程 ②改良作物品种,提高粮食单产 ③丰富种质资源,保障种质数量 ④扩大种植规模,提高粮食总产量
A.①③ B.①④
C.②③ D.②④
解析:第1题,近年来,我国种质资源不断萎缩的主要原因是人类的工业和农业活动导致种质生存环境退化,此外,对于种质资源的认识不足,重视不够,导致优质的种质流失和灭绝,D正确;全球变暖是一个缓慢的长期的过程,与近年来不符,A错误;种子具有遗传特性,老种子适应环境的能力更强,B错误;生物入侵也不是近年来才出现的现象,C错误。故选D。第2题,中转基地的主要作用是鉴定、研发和科研,种子的检测需要在土地中种植,来快速检测其产量和质量,而海南能快速鉴定的优点在于纬度低,热量条件好,育种鉴定周期短,可以快速识别种子优劣,B正确;全球动植物种质资源中转基地,种子来源于全球,建在他处同样可以获取,并非海南的有利自然条件,A错误;海南岛为岛屿,相比于内陆地区,储存场地小,C错误;海南岛的种子来自全球,并非自身育种种类多,D错误。故选B。第3题,从全球选取种子,成本并未降低,扩大种植规模与农业结构调整及相关政策有关,与海南全球动植物种质资源中转站建设关系很小,①④错误;从全球引进优质的种质资源,选取、改良优质高产品种,可提高我国的粮食单产,保障粮食安全,②对;建立全球动植物种质资源引进中转基地,可丰富我国的种质资源,保障我国种质品种数量、质量安全,③对。综上可知,C正确,A、B、D错误。故选C。
答案:1.D 2.B 3.C
(2022·江苏泰州模拟预测)“绿电”即绿色电力,是指通过零二氧化碳排放(或趋近于零二氧化碳排放)的生产过程得到的电力。2022年北京冬奥会首次实现了奥运历史上全部场馆100%绿色电能供应。据此,完成4~6题。
4.北京冬奥会实现全部场馆100%“绿电”,主要得益于( )
A.政策支持 B.技术支撑
C.资源禀赋 D.市场需求
5.北京冬奥会举办期间使用的“绿电”主要是( )
A.水电和风电 B.水电和光电
C.风电和核电 D.风电和光电
6.北京冬奥会使用“绿电”的主要意义( )
①加快能源清洁低碳转型发展 ②改变火电在电力生产结构中的主导地位 ③助力首都实现碳达峰、碳中和④加快构建以新能源为主体的新型电力系统
A.①②③ B.②③④
C.①②④ D.①③④
解析:第4题,技术上针对北京冬奥会设计了跨区域绿电交易机制,为冬奥场馆的“绿电”运行提供保障,因此北京冬奥会实现全部场馆100%“绿电”,主要得益于技术支撑,B正确;政策的支持、丰富的资源条件为可再生能源开发利用提供了良好的基础,但都不是北京冬奥会实现全部场馆100%“绿电”的主要原因,排除A、C;市场对于“绿电”需求较大,但不是本次北京冬奥会实现全部场馆100%“绿电”的原因,D错误;故选B。第5题,北京冬奥会全部场馆使用“绿电”主要是指河北张家口的光伏发电和风力发电通过张北柔性直流电网工程输入北京电网,因此北京冬奥会举办期间使用的“绿电”主要是风电和光电,排除A、B、C,选D。第6题,由材料可知“绿电”是指通过零二氧化碳排放(或趋近于零二氧化碳排放)的生产过程得到的电力,属于清洁能源,北京冬奥会使用“绿电”,可以加快能源清洁低碳转型发展,助力首都实现碳达峰、碳中和;①③④正确,D正确;由于我国目前的国情以及资源状况,本次北京冬奥会使用“绿电”还不能做到改变火电在电力生产结构中的主导地位, ②错误,排除A、B、C;故选D。
答案:4.B 5.D 6.D
(2022·山西某中学三模)2021年9月6日,我国农业农村部印发了《全国高标准农田建设规划(2021—2030年)》。按照《规划》,到2025年我国将累计建成10.75亿亩并改造提升1.05亿亩高标准农田。下表示意我国部分省市自治区2025年将累计建成高标准农田面积规划(单位:万亩)。据此完成7~9题。
省市
自治区
面积
省市
自治区
面积
省市
自治区
面积
省市
自治区
面积
北京
119
上海
184
广西
2 977
西藏
446
天津
438
江苏
4 540
海南
503
甘肃
2 750
辽宁
3 712
福建
1 150
重庆
1 810
青海
458
黑龙江
11 085
内蒙古
5 470
贵州
2 010
新疆
3 874
7.部分已建成的高标准农田需要改造提升,主要的影响因素是( )
A.土壤肥力 B.劳动力
C.自然灾害 D.水资源
8.北京、上海等大城市仍规划保有适量高标准农田的主要目的是( )
A.提高城区绿化水平 B.优化城乡空间格局
C.满足城市蔬菜供应 D.限制城市基建开发
9.与甘肃、黑龙江2025年将累计建成高标准农田面积差异的形成关联性最大的是( )
A.农业生产条件 B.地理位置
C.人口地区分布 D.工业基础
解析:第7题,我国地形复杂,气候类型多样,气象灾害频发,受自然灾害破坏影响,部分已建成的高标准农田不同程度存在工程不配套、设施损毁等问题,影响农业实用成效,需要改造提升,C正确;高标准农田的土壤肥力、水资源条件相对稳定,短时间不会发生太大变化,A、D错误;劳动力对农田质量的影响较小,B错误。所以选C。第8题,根据材料分析可知,通过划定城市周边高标准农田,形成了城市开发的实体边界倒逼城市节约、集约用地,优化城乡空间格局,高标准农田位于城市外围,不属于城区绿化设施,A错误,B正确;北京、上海等大城市人口密集,蔬菜需求量大,满足城市蔬菜供应主要不是依靠本地供应,C错误;划定城市周边高标准农田,能够限制城市无序扩张但城区范围内仍可通过集约用地进行基建开发,D错误。所以选B。第9题,分析可知,2025年将累计建成高标准农田的面积黑龙江省远大于甘肃省,主要是因为黑龙江省以平原为主,水分条件较好,土壤肥沃,耕地面积大,机械化水平高,农业生产条件较好;甘肃省地处黄土高原、青藏高原和内蒙古高原的交汇地带,地形复杂,气候类型多样,气象灾害多发,农业生产条件相对较差,A正确。地理位置、人口分布、工业基础对于农田质量的影响较小,B、C、D错误。所以选A。
答案:7.C 8.B 9.A
(2022·四川成都某中学模拟预测)随着新能源汽车的发展,我国动力电池累计退役总量不断增加。目前,动力电池的回收方式有两种:一是元素回收,用于提取稀缺的钴、镍等重金属资源;二是梯次利用,形成小型电池,用于低速电动车、电动工具、太阳能路灯、储能装置等领域。截至2020年初,我国经营范围含“电池回收”的企业数量约有3 000余家,但符合行业规范条件的只有22家,小作坊占比较大。据此,完成10~12题。
10.电池企业较少使用元素回收的重金属作为原料,其主要原因是( )
A.重金属价格高 B.原材料供应过剩
C.回收工艺复杂 D.回收品运输不便
11.动力电池梯次利用能够( )
A.消除环境污染 B.提高资源综合利用水平
C.增加回收成本 D.实现能源的循环再利用
12.我国符合行业规范条件的回收企业数量较少,其主要影响因素是( )
A.原料 B.市场
C.政策 D.技术
解析:第10题,随着新能源汽车产业的发展,动力电池退役的数量不断增加,而电池中金属纯度一般高于原矿,但动力电池回收成本高,特别是湿法工艺,成本更高,较少使用元素回收的重金属作为原料并不是因为重金属的价格高,C正确,A错误。重金属资源属于稀缺资源,原材料供给并不过剩,B错误。目前电池类的回收品在运输中,并无特殊和专属车辆,电池的体积和重量并不大,运输较为便利, D错误。故选C。第11题,动力电池的梯次利用是指把原本的电池变成小型电池,并不会消除环境污染,“消除”错误,A错误。原本的动力电池是淘汰的,现在把它变成小型电池,属于资源的再次利用,提高了资源的综合利用水平,B正确。梯次利用后的产品可用领域较多,且难度并不大,并未增加回收成本, C错误。梯次利用并不是能源的循环利用,此类重金属资源仍属非可再生资源, D错误。故选B。第12题,我国新能源汽车领域发展较快,动力电池退役比较多,原料较为丰富,A错误。随着我国能源紧张不断加剧,对新能源的电池需求不断增大,市场规模大,B错误。我国政府对新能源产业和电池产业政策扶持较多,C错误。动力电池回收成本高,特别是湿法工艺,相关工艺技术要求较高,使得符合行规的回收企业数量较少,D正确。故选D。
答案:10.C 11.B 12.D
13.(2022·全国模拟预测)阅读图文材料,完成下列各题。
我国风能资源丰富,随着风电装机容量迅速提高,风电已成为我国继煤电、水电之后的第三大电源。但是近年来在全国多个地区出现了“弃风限电”(“弃风限电”是指在风电机组设备状态正常、风况良好的情况下,由于种种原因风电场被迫暂停部分机组发电的现象)的发展困境,甚至一部分学者将风电称为“垃圾电”,而西北地区是“弃风限电”重灾区。与西北地区大规模“弃风限电”相比,从2016年起,我国海上风电建设步入了快速发展期。下图为我国可利用风能等时数线。
(1)指出图中甲、乙、丙、丁四地中风能资源最丰富的地区,并简析其风能资源丰富的原因。
(2)试分析西北地区成为“弃风限电”重灾区的原因。
(3)简析我国大力发展海上风电项目的原因。
解析:第(1)题,读图可知,甲处可利用风能为1 000小时以下,乙在1 000~2 000之间,丙在6 000以上,丁在5 000~6 000之间,丙处最为丰富。丙处位于内蒙古高原地区,距离冬季风源地蒙古-西伯利亚较近,风力强劲,且内蒙古高原地势平坦,风力大且持续时间长,地面平坦且植被以草地为主,阻力小。第(2)题,“弃风限电”是指在风电机组设备状态正常、风况良好的情况下,由于种种原因风电场被迫暂停部分机组发电的现象。该现象产生的原因与市场需求及风力发电的稳定性有关。西北地区经济发展水平较低,工业与人口数量较少,对电能需求量较小;且距离东部发达地区远,从西北地区向东部发达地区长距离输电需修建特高压输电线路,长距离特高压输电线路的建设成本高,周期长,且长距离输电损耗较大;储存风电需修建专门配套的设施,而西北地区相关设施不完备,风电保存能力差。从风力发电的稳定性看,风力受天气变化影响较大,发电量极不稳定,需求与发电高峰不一致,导致弃风限电现象严重。第(3)题,我国大力发展海上风电项目的原因主要从海上风能资源丰富度、市场需求等角度考虑。我国东部沿海地区沿海大陆架相对较浅,延伸距离较长,便于在海洋中修建风力发电设施,同时我国东部主要受季风气候影响显著,受夏季风影响,东南风较多,海上风能资源较为丰富;东部沿海地区经济发达,人口众多,工农业较为发达,同时东部沿海能源相对短缺,大部分依赖于火力发电,对于电能需求量大;我国海上发电主要位于东部沿海地区,而我国电能需求较为紧缺的也是东部沿海地区,海上风电靠近电力需求地,输电线路较短,输电的成本较低;同时,由于增加海上风电项目,可有效的缓解我国东部地区能源短缺的问题,能源问题得以缓解,可进一步促进我国东部地区经济社会的发展,风力发电占消费结构比例提高,有利于提高大气环境质量,所以我国大力发展海上风电项目。
答案:(1)丙地。
原因:丙地位于我国内蒙古高原,靠近冬季风源地,冬季风力大且持续时间长;该地地形平坦,风的阻力较小。
(2)西北地区经济发展水平较低,用电需求量较小;长距离高压输电线路建设周期较长,风电难以输送到东部地区;风电难以保存;风电受风力变化影响,发电量不稳定,发电高峰期和耗电高峰期不重合。
(3)我国东部沿海地区有宽广的大陆架,受夏季风影响,海上风能资源丰富;东南沿海省份经济发达,耗电量大,但能源短缺;海上风电靠近能源消费地,输电成本低;海上风电能有效缓解东部省份的能源短缺问题,推动当地经济发展,改善环境质量。
14.(2022·福建厦门某中学模拟预测)阅读图文材料,完成下列各题。
材料一 2022年1月4日中共中央、国务院发布了关于做好2022年全面推进乡村振兴重点工作的意见指出:“坚持中国人的饭碗任何时候都要牢牢端在自己手中,饭碗主要装中国粮”。下图为中央气象台发布的2022年全国春播期预测图。
材料二 下表为2021年浙江、江苏两省粮食产量相关信息。(数据来源于国家统计局)
行政区
总面积/万平方千米
播种面积/千公顷
总产量/万吨
单位面积产量/
(公斤/公顷)
浙江省
10.55
1 006.7
620.9
6 167.6
江苏省
10.72
5 427.5
3 746.1
6 902.0
(1)推测图中甲、乙两地春播农作物的品种,并简析甲地能与乙地同时进入春播期的原因。
(2)与浙江省相比,江苏省粮食生产的优势自然条件有哪些?
(3)简要说明江苏省在保障国家粮食安全上可以采取的措施。
解析:第(1)题,甲地位于北方地区,主要农作物为小麦,能在春季播种的品种是春小麦;乙地为南方地区,春播农作物品种应是水稻。甲地纬度较乙地高,但与其能同时进入春播期的原因可从自然、人文两方面分析。自然原因主要分析甲地热量条件好的原因,据图可知,甲地地处内陆,属于温带大陆性气候,春季降水少、晴天多,且昼长较乙地长,光照时间长,气温回升快;且甲地地处河谷,为西北季风的背风坡,气流下沉增温,热量条件好。人为原因可从作物品种或耕作技术等方面分析,由于农业技术进步,培育出耐冻抗寒品种,对于热量要求不高,可于春季播种。第(2)题,农业区位因素中,自然条件主要有气候、地形、水源、土壤等条件。由材料二可知,两省总面积相当,但江苏省播种面积远大于浙江省,说明江苏省地势平坦,平原面积比重大,土壤肥沃;平原地形加之季风气候,河网密布,水资源丰富;且沿海滩涂面积大,后备土地资源充足;此外,在自然灾害方面,江苏省地处平原,泥石流、滑坡等地质灾害少,纬度相对较高,夏秋季受台风影响少。第(3)题,保障国家粮食安全主要是保障、提高粮食产量并加大粮食储备。主要措施有:保护耕地面积不受侵占并提升耕地质量,培育优质种子、提高农业生产技术、加强农田管理,以此提高粮食单产;提高粮食生产的机械化水平,以此提高粮食生产效率;在季风气候区,还要加强农业水利建设,防范水旱灾害及病虫害,减少粮食损失;从政府角度可以制定保证粮食生产的政策,支持粮食生产,调动农民种粮积极性;并且完善粮食储备制度,做好粮食储备工作。
答案:(1)甲地:小麦(春小麦);乙地:水稻。原因:①甲地地处西北风的背风坡(焚风的增温效应);地处内陆,晴天多(大陆性气候,降水少),(昼长长)太阳辐射或光照强,(大陆性气候,降水少),气温回升快(热量条件好);②农业技术进步,培育耐冻品种。
(2)①地势平坦,平原面积比重大;②土壤肥沃;③河网密布(河湖众多),水资源丰富;④滩涂面积大,后备土地资源充足;⑤地处平原,泥石流、滑坡等地质灾害少;⑥夏秋季受台风影响少。
(3)①保证粮食耕地面积;(强调耕地面积)②提升耕地质量、培育优质种子、提高农业生产技术、加强农田管理,提高粮食单产;(强调提高单产)③提高粮食生产的机械化水平;(强调机械化水平)④加强农业水利建设,防范水旱灾害,防范病虫害,减少粮食损失;(强调防范灾害)⑤制定保证粮食生产的政策,支持粮食生产,调动农民种粮积极性;(强调政策)⑥完善粮食储备制度,做好粮食储备工作(强调粮食储备)。
备考2024届高考地理一轮复习强化训练第四部分资源环境与国家安全第四章保障国家安全的资源环境战略与行动: 这是一份备考2024届高考地理一轮复习强化训练第四部分资源环境与国家安全第四章保障国家安全的资源环境战略与行动,共3页。
备考2024届高考地理一轮复习强化训练第四部分资源环境与国家安全第三章环境安全与国家安全: 这是一份备考2024届高考地理一轮复习强化训练第四部分资源环境与国家安全第三章环境安全与国家安全,共2页。
备考2024届高考地理一轮复习强化训练第四部分资源环境与国家安全第二章资源安全与国家安全: 这是一份备考2024届高考地理一轮复习强化训练第四部分资源环境与国家安全第二章资源安全与国家安全,共3页。

