- 2024届高考地理一轮总复习第三部分区域发展第十六章区际联系与区域协调发展课时跟踪练39资源跨区域调配 试卷 0 次下载
- 2024届高考地理一轮总复习第三部分区域发展第十六章区际联系与区域协调发展课时跟踪练40产业转移和国际合作 试卷 0 次下载
- 2024届高考地理一轮总复习第三部分区域发展第十四章资源环境与区域发展课时跟踪练33区域发展的自然环境基础 试卷 0 次下载
- 2024届高考地理一轮总复习第三部分区域发展第十四章资源环境与区域发展课时跟踪练34生态脆弱区的综合治理 试卷 0 次下载
- 2024届高考地理一轮总复习第三部分区域发展第十四章资源环境与区域发展课时跟踪练35资源枯竭型城市的转型发展 试卷 0 次下载
2024届高考地理一轮总复习第三部分区域发展第十三章区域与区域发展课时跟踪练32区域与区域发展
展开课时跟踪练32
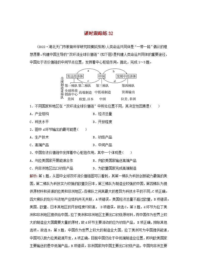
(2022·湖北天门市教育科学研究院模拟预测)人类命运共同体是“一带一路”倡议的理想愿景。构建中国主导的“双环流全球价值链”(如下图)是构建人类命运共同体的重要途径,中国处于该价值链的中间节点位置,发挥着中心枢纽作用。据此,完成1~3题。

1.不同国家和地区在“双环流全球价值链”中所处位置不同,其决定性因素是( )
A.产业结构 B.经济总量
C.科技水平 D.开放程度
2.图中d环节输出的最可能是( )
A.生产技术 B.初级产品
C.高端产品 D.中间产品
3.中国在该价值链中发挥着中心枢纽作用,其中一个体现是( )
A.与拉美国家开展能源合作 B.向欧美国家输送高端产品
C.向非洲地区出口初级产品 D.为欧盟国家完成高端制造
解析:第1题,从图中全球双环流价值链图可以看到,其第一梯队为科技创新能力最强的美国,第二梯队为科技实力较强的欧盟及日本,第三梯队为制造业较强的中国,第四梯队为提供原材料和资源的拉美和非洲地区。各梯队之间其最大的差异为科技水平的不同,C项正确。四大梯队的划分与该地产业结构并无关联,A项错误。美国经济总量不超过欧盟,B项错误。美国、欧盟、日本其地区的开放程度均较高, D项错误。故选C。第2题,d环节为拉丁美洲和非洲地区提供给中国,拉丁美洲和非洲地区主要出口初级原材料,而中国作为世界上较大的制造业大国需要大量的原材,故d环节主要流动的应为初级产品, B项正确,排除其他选项。故选B。第3题,中国作为世界上较大的制造业大国,拉丁美洲可为中国提供能源,中国可以助力拉美能源开发,A项正确。目前中国仍处于中低端制造业位置,即向欧美国家主要输送的是中低端产品,B项错误。非洲国家向中国主要出口初级产品,中国向非洲主要出口的是工业制成品,C项错误。高端制造主要在欧盟及美国地区,并非中国向其输送, D项错误。故选A。
答案:1.C 2.B 3.A
(2022·重庆某中学高三阶段练习)成渝地区双城经济圈位于长江上游,是我国西部地区发展水平最高、发展潜力较大的城镇化区域,是实施长江经济带和“一带一路”倡议的重要组成部分。2021年10月20日,《成渝地区双城经济圈建设规划纲要》对外发布,《纲要》定位重庆主打制造业、金融、交通枢纽,成都侧重区域经济、科技、文化。读“成渝地区双城经济圈示意图”。据此,完成4~6题。

4.成渝地区双城经济圈( )
A.为了特定管理目标而专门划定
B.相对于珠江三角洲城市群层级更高
C.主要按照自然地理特征划分的
D.影响范围有非常明确的边界线
5.与粤港澳地区相比,成渝地区发展的突出优势是( )
①矿产、水力资源丰富 ②水运、陆运交通便捷 ③土地、用工成本低廉 ④人才、科技实力雄厚
A.①② B.①③
C.②③ D.③④
6.《成渝地区双城经济圈建设规划纲要》对重庆、成都的定位主要体现( )
A.突出两地发展层次差异 B.激励成渝两地合理竞争
C.明确划分两地服务范围 D.引导双城区域协作发展
解析:第4题,成渝地区双城经济圈为了特定行政管理目标而划定,A正确。成渝地区双城经济圈相对于珠江三角洲城市群层级并不是更高,B错误。成渝地区双城经济圈主要按照人文地理特征进行划分,C错误。成渝地区双城经济圈其影响范围没有明确的边界线,D错误。故A正确。第5题,与粤港澳地区相比,成渝地区发展的优势有矿产、水力等资源丰富和土地、用工成本低,①③正确。但水陆交通粤港澳地区更加便捷,科技实力也更为雄厚。②④错误。所以B正确,A、C、D错误。故B正确。第6题,《成渝地区双城经济圈建设规划纲要》对外发布,《纲要》定位重庆主打制造业、金融、交通枢纽,成都侧重区域经济、科技、文化。强调其各自的发展方向即服务种类的差异性,减少竞争内耗,引导双城区域协作发展,共同做大做强,所以其对重庆与成都的定位主要体现在引导双城区协作发展,互利互惠,D正确。而突出两地发展城市差异,激励成渝两地合理竞争与明确划分两地服务范围在《纲要》中不是主要定位,A、B、C错误。故D正确。
答案:4.A 5.B 6.D
(2022·湖北高三阶段练习)兰西城市群是指以甘肃省省会兰州市、青海省省会西宁市为中心,主要包括甘肃省定西市和青海省海东市、海北藏族自治州等22个地州市的经济地带,是中国西部重要的跨省区城市群。2022年2月17日,两省政府办公厅联合印发《兰州—西宁城市群发展“十四五”实施方案》。下图示意兰西城市群空间格局。据此,完成7~8题。

7.与京津冀城市群相比,兰西城市群( )
A.城市体系更加健全 B.城市间联系强度大
C.资源型城市占比大 D.中心城市辐射力强
8.为促进城市群一体化发展,兰西城市群在发展初期首先应该( )
A.推进生态治理联防联控 B.加强核心城市辐射作用
C.发展壮大新兴支柱产业 D.推动基础设施互联互通
解析:第7题,京津冀城市群是以首都为核心的世界级城市群,发展水平高,城市体系更加健全,A错误;京津冀城市群城市密集,一体化程度高,城市间联系强度大,B错误;北京、天津等中心城市的辐射带动作用更强,D错误;兰西城市群位于我国西部欠发达地区,产业发展层次低,有色金属等矿产资源丰富,资源型城市占比大,C正确。所以选C。第8题,兰西城市群交通、通信等基础设施建设滞后,骨干路网等级低,城际网络不健全,内通外联能力弱,路网密度低,因此为促进城市群一体化发展,兰西城市群发展初期首先应该推动基础设施互联互通,D正确;推进生态治理联防联控、加强核心城市辐射作用、发展壮大新兴支柱产业,都不是促进城市一体化发展的首要任务,A、B、C错误。所以选D。
答案:7.C 8.D
(2022·北京昌平二模)首钢滑雪大跳台“雪飞天”,是2022年冬奥会北京城区唯一的雪上比赛场馆。其设计灵感,来自跳台竞赛剖面曲线与敦煌“飞天”飘带形象的契合。从高耸的冷却塔到有着优美弧线的滑雪大跳台,这一座座不同历史时期的建筑,不仅在冬奥会期间,也将在赛后,给前来参赛和观光的人们,无声地“讲述”一座城市的“前世今生”,“讲述”时代和岁月的变迁发展。读图,完成9~10题。

9.“雪飞天”设计灵感的原型所在省区简称、地形区及其自然特征匹配的是( )
A.京—华北平原—夏季高温多雨
B.陇—河西走廊—干燥少雨
C.藏—青藏高原—高寒荒漠广布
D.琼—珠江三角洲—热带雨林
10.“雪飞天”落户首钢工业园区( )
A.冬季降雪多,赛事成本低
B.破坏了原有的景观和谐
C.促进该区域产业结构调整
D.有效缓解该区域老龄化
解析:第9题,注意材料信息,其设计灵感,来自跳台竞赛剖面曲线与敦煌“飞天”飘带形象的契合。所以“雪飞天”设计灵感的原型所在省区为甘肃省,简称甘或陇,地处河西走廊,深居内陆,远离海洋,属温带大陆性气候,干燥少雨,B正确,排除A、C、D,故选B。第10题,“雪飞天”落户首钢工业园区,有利于促进服务业的发展,促进区域产业结构转型和调整,C正确;首钢工业园区位于城区,自然积雪量有限,需要人工造雪补雪,赛事成本较高,A错;首钢滑雪大跳台背靠由工业冷却塔改造而成的附属建筑,以石景山、永定河为自然背景,使北京城市老工业遗址文化与奥运文化完美融合,并没有破坏原有景观的和谐,B错;区域位于北京城区,迁入青年人口多,老龄化问题不严重,D错。故选C。
答案:9.B 10.C
(2022·广东高三专题练习)粤港澳大湾区与京津冀、长三角是我国最发达的三大城市群。下图为粤港澳大湾区的范围及区内11座城市之间的物流联系强度示意。据此,完成11~12题。

11.据图可知,在粤港澳大湾区( )
A.广州与东莞之间物流联系最弱
B.珠海没有深圳的辐射范围广
C.惠州与肇庆之间产业互补性强
D.香港是区内的物流中心枢纽
12.影响粤港澳大湾区内城市之间物流联系强度的因素包括( )
①经济水平 ②风俗习惯 ③城市规模 ④开放程度
A.①③ B.①②
C.②③ D.②④
解析:第11题,结合图例可知,广州与东莞之间物流联系强度强,A错误;深圳对区域内所有城市均有物流联系,且物流联系强度较强,珠海对外物流联系城市较少,物流联系强度较弱,珠海没有深圳辐射范围广,B正确;惠州与肇庆主要承接广州和深圳转移出来的产业,产业的相似性较强,互补性弱,C错误;图中显示,香港仅与少数城市有物流联系,不是区内物流中心枢纽,D错误。故选B。第12题,图中显示,广州和深圳在所有城市中物流联系强度最强,而其他小城市之间缺少物流联系强度信息,由此可知,影响粤港澳大湾区城市之间物流联系强度因素,应该包括经济发展水平和城市的规模,①③正确;风俗习惯与物流联系强度关系不大;粤港澳大湾区内都是开放城市,开放程度差异不大,②④错误。综合起来,A正确,B、C、D错误。故选A。
答案:11.B 12.A
13.阅读图文材料,完成下列各题。
材料一 河套平原及周边地区图。

材料二 库布齐是中国第七大沙漠,曾经黄沙漫天,一片荒芜,而今经过近30年治理,沙漠里已出现5 000多平方千米绿洲,生物多样性明显恢复。下面是库布齐沙漠生态治沙模式图和当地生态光伏农业“光伏板上发电,板下种草,板间养羊”景观图。


(1)分析河套平原灌渠纵横的原因。
(2)从自然环境整体性的角度,分析阴山山脉对河套平原成为“塞上米粮川”的作用。
(3)说明生态光伏农业生产方式中光伏板的生态作用。
(4)指出库布齐沙漠生态治沙模式的核心环节并分析该环节产生的效益。
解析:第(1)题,河套平原位于半干旱、半湿润过渡地区,降水少,该地主要发展灌溉农业,天然降水无法满足农作物生长需求。该地离黄河近,取水方便,修建灌渠利于保障农业灌溉用水的稳定。地形平坦,修建灌渠工程量小。所以该地区灌渠纵横。第(2)题,从环境整体性角度看,阴山能够削弱南下的寒潮,减少农作物受冻害威胁。山脉阻挡,利于减缓西部沙漠入侵,保护耕地。阴山阻挡北上暖湿气流,使得气流抬升增加南麓降水补给。山地降水较多,森林植被涵养水源,增加地下水补给。山脉阻挡,改变黄河流向,使流速减慢,泥沙沉积,形成肥沃的冲积平原,成为塞上米粮川。第(3)题,根据材料二,在“光伏板上发电,板下种草,板间养羊”,光伏板的作用是将太阳能转化为电能。对地表起遮阴作用,减少地表水蒸发。能降低风速,有利于板下草本植物生长。第(4)题,根据箭头方向,治理沙漠的措施首先是种植甘草,所以,库布齐沙漠生态治沙模式的核心环节是甘草种植。该环节的生态效益是植被覆盖率增加,利于增强固沙能力,恢复沙地生态。有利于增加土壤肥力,恢复土地生产力。经济效益主要是甘草药用价值高,栽培甘草能够增加经济收入。社会效益是有利于增加就业,带动农民脱贫致富。
答案:(1)该地主要发展灌溉农业,天然降水无法满足农作物生长需求,离黄河近,取水方便,地形平坦易于修建。
(2)削弱南下的寒冷气流,减少农作物受冻害威胁;缓减西部沙漠入侵,保护耕地;阻挡北上暖湿气流,增加南麓降水补给;山地森林涵养水源,增加地下水补给;改变黄河流向,流速减慢,泥沙沉积,形成肥沃的冲积平原。
(3)将太阳能转化为电能;减少地表水蒸发,降低风速,有利于板下草本植物成长,提高地表植被覆盖度;减少风沙灾害。
(4)核心环节:甘草种植。生态效益:增强固沙能力,恢复沙地生态;增加土壤肥力,恢复土地生产力;经济效益:甘草药用价值高,栽培甘草能够增加经济收入;社会效益:增加就业,带动农牧民脱贫致富。
14.(2022·山东师大附中模拟预测)阅读图文材料,完成下列各题。
材料一:国家2035年远景目标纲要提出加快长株潭都市圈建设。2021年湖南省提出推动长株潭三城整体建设国家中心城市,至“十四五”末,区域城镇人口达1 300万,经济总量全国前8。当前该都市圈以全省25%的人口,创造了42%的GDP。
材料二:长株潭三城空间上呈“品”字形,两两距离约30分钟车程,市民生活习惯和心理文化相近,自1984年建设长株潭经济区,1997年实施一体化战略。近年三城在交通、产业、生态保护等方面协同交流,建立了一体化发展联席会议制度。
材料三:总面积约528平方千米(长株潭建城区面积830平方千米)的生态绿心,是长株潭都市圈的重要生态屏障,目前仍保持着较好的生态系统,三城共享一片绿心,全国罕见。

(1)分析长株潭城市圈创建国家中心城市的优势条件。
(2)简述长株潭城市圈协同发展过程中需要克服的困难。
(3)结合材料三和所学知识,说出长株潭绿心地区产业的发展方向。
解析:第(1)题,长株潭三个城市成“品”字形分布,各个城市均有各自发展的产业,所拥有的资源禀赋存在差异,劳动力素质和数量也有差异,城市圈的建设让产业、资源和人口等实现互补;“十四五”期间国家各项政策的出台为该区域城市一体化创造了良好的外部战略机遇;自1984年三城即开始相关的探索和尝试,积累了大量的经验,为深度融合奠定了全方位的基础;城市两两之间30分钟左右的车程,距离短,市民生活习惯和心理文化相近,减少了都市圈在整合时的阻力。第(2)题,长株潭三城未合并为一,目前行政还处于分离阶段,存在管理和协调问题;三城虽有协作,但是城市规划尚未完全统一推进,发展方向不明确;经济发展中三城综合实力有差异,株洲和湘潭城市化水平较低,融合难度大。第(3)题,根据材料可知,生态绿心面积巨大,并且是长株潭都市圈的重要生态屏障,生态系统完好,是三城市民休闲共去的场所,所以绿心的保护性开发是核心。有环境污染的企业应逐步退出并禁止开发,并要严控房地产开发,区域内禁止环境压力大的建设项目,保障生态系统可持续发展。可以适当发展对环境影响较小的生态农业和休闲服务业,推动高新技术产业发展等。
答案:(1)区域城市间位置较近,产业、资源、人口等互补,“抱团”效应显著;国家级战略支持,政策扶持力度大;长株潭一体化融合发展实践多年,具备合作基础;城市之间距离短,市民生活习惯和心理文化相近,减少了都市圈的阻力。
(2)行政分离,存在管理、协同和调度问题;城市规划缺乏延续性和统一性,发展方向不明确;基础设施、产业发展和服务业等存在水平差异,融合难度大。
(3)区域内禁止环境压力大的建设项目;禁止并退出工业项目;严控房地产开发;发展生态农业、旅游休闲业;推动高端现代服务业、创新型产业发展。
2024届高考地理一轮总复习第三部分区域发展第十五章城市产业与区域发展课时跟踪练36城市的辐射功能: 这是一份2024届高考地理一轮总复习第三部分区域发展第十五章城市产业与区域发展课时跟踪练36城市的辐射功能,共10页。试卷主要包含了“集聚阴影区”的出现等内容,欢迎下载使用。
2024届高考地理一轮总复习第三部分区域发展第十四章资源环境与区域发展课时跟踪练35资源枯竭型城市的转型发展: 这是一份2024届高考地理一轮总复习第三部分区域发展第十四章资源环境与区域发展课时跟踪练35资源枯竭型城市的转型发展,共8页。试卷主要包含了D 4,B 7,A 10等内容,欢迎下载使用。
2024届高考地理一轮总复习第三部分区域发展第十四章资源环境与区域发展课时跟踪练33区域发展的自然环境基础: 这是一份2024届高考地理一轮总复习第三部分区域发展第十四章资源环境与区域发展课时跟踪练33区域发展的自然环境基础,共9页。试卷主要包含了地理标志农产品的形成需,浙江省地理标志农产品多分布于,白都村梯田基本特征是,白都村不同耕作地形条件下,“平垸行洪”说明“圩垸”地区等内容,欢迎下载使用。

