2022-2023学年广西壮族河池市都安瑶族自治县四下数学期末质量检测模拟试题含答案
展开这是一份2022-2023学年广西壮族河池市都安瑶族自治县四下数学期末质量检测模拟试题含答案,共5页。试卷主要包含了用心思考,我会选,认真辨析,我会判,仔细观察,我会填,认真细致,我会算,动手操作,我能行,生活问题,我会解等内容,欢迎下载使用。
2022-2023学年广西壮族河池市都安瑶族自治县四下数学期末质量检测模拟试题
(时间:90分钟 分数:100分)
学校_______ 年级_______ 姓名_______
一、用心思考,我会选。(把正确答案序号填在括号里。 每题 2 分, 共 10 分)
1.下面图形中,( )可以通过平移得到。
A.
B.
C.
D.![]()
2.用0、6、5和小数点组成最小的小数是( ).
A.0.56 B.0.65
C.6.05 D.5.06
3.0.81与0.8100两个小数( )
A.大小不同 B.意义相同 C.大小和意义相同 D.大小相同
4.下列判断中,正确的有( )。
①把3.6×5.78中乘数的小数点都去掉,积会比原来扩大1000倍。②65÷10=6……5,如果被除数和除数都扩大3倍,那么商和余数也扩大3倍。③等边三角形是特殊的等腰三角形。④一个正方形池塘的四周栽满了树,已知四个角上都各栽有1棵,数一数每边都栽了6棵。这个池塘四周一共栽了24棵树。⑤零除以任何数都得零。
A.1个 B.2个 C.3个 D.4个
5.3200÷125÷8=3200÷(125×8)运用的运算定律是( )。
A.乘法分配律 B.乘法结合律 C.商不变性质 D.除法的运算性质
二、认真辨析,我会判。(对的打“√ ” , 错的打“×” 。 每题 2 分, 共 10 分)
6.比0.7大且比0.9小的数一定是0.8。(______)
7.八位数一定比七位数大1。(________)
8.三角形的任意一边一定小于其它两边的和._____
9.四年级四个小组参加植树活动,第一天植树36课,第二天植树48棵,第三天植树42棵,(36+48+42)÷4÷3表示平均每个班每天植树多少棵。(________)
10.读数时,不管中间有几个1,都只读一个1. (________)
三、仔细观察,我会填。(每题 2 分, 共14 分)
11.一个等腰三角形的周长是24厘米,底是6厘米,它的一条腰是(____)厘米;如果等腰三角形的一个底角是55°,它的顶角是(____)°。
12.9.974保留一位小数约是_____,保留两位小数约是_____.
13.50粒大米约重2克,照这样计算,一亿粒大米约重(______)吨。
14.用10倍的放大镜看一个三角形,这时三角形的内角和是(________)。
15.地球陆地总面积是149000000平方千米,把这个数改写成用“亿”作单位的数是_____亿平方千米,保留一位小数约是_____亿平方千米.
16.某城市有人口782600人,把横线上的数改写成以“万”,为单位的数是_____万,保留一位小数约是_____万.
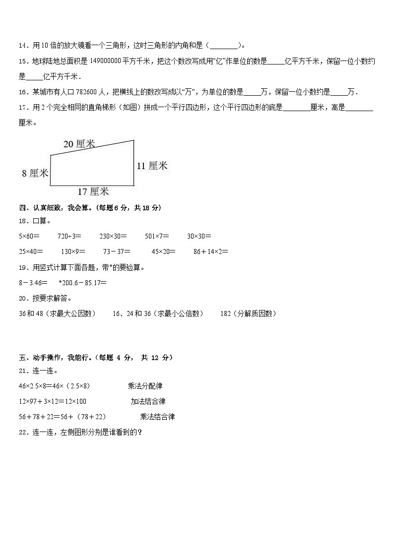
17.用2个完全相同的直角梯形(如图)拼成一个平行四边形,这个平行四边形的底是________厘米,高是________厘米。

四、认真细致,我会算。(每题6分,共18分)
18.口算。
5×60= 720÷3= 230×30= 501×7= 30×30=
25×40= 130×9= 73-37= 45×20= 86+14×2=
19.用竖式计算下面各题,带*的要验算。
8-3.46= *200.6-85.17=
20.按要求解答。
36和48(求最大公因数) 16、24和36(求最小公倍数) 182(分解质因数)
五、动手操作,我能行。(每题 4 分, 共 12 分)
21.连一连。
46×2.5×8=46×(2.5×8) 乘法分配律
12×97+3×12=12×100 加法结合律
56+78+22=56+(78+22) 乘法结合律
22.连一连,左侧图形分别是谁看到的?

23.连一连。(把4个小正方体摆成下面的样子,它右边的图形分别是从什么位置看到的?)

六、生活问题,我会解。(每题 6 分, 共 36 分)
24.饲养员将10只鸡和一些兔子关在一个笼子里,共有28只脚,那么有多少只兔子?
(列方程解答)
25.一个农夫把篮子里鸡蛋的总数的一半多15个卖了出去,现在篮子里还剩32个鸡蛋。原来篮子里有多少个鸡蛋?4%
26.一个三位小数精确到百分位后是5.03,在下面数轴上标出这个三位小数可能的最大数与最小数。
![]()
27.甲、乙两地相距多少千米?

28.小林和他的九位同学去公园游玩,每张门票的价格是12.5元,他们买门票一共需要多少钱?
参考答案
一、用心思考,我会选。(把正确答案序号填在括号里。 每题 2 分, 共 10 分)
1、D
2、A
3、D
4、B
5、D
二、认真辨析,我会判。(对的打“√ ” , 错的打“×” 。 每题 2 分, 共 10 分)
6、×
7、×
8、√
9、√
10、×
三、仔细观察,我会填。(每题 2 分, 共14 分)
11、 9 70
12、10.0 9.97
13、4
14、180°
15、1.49 1.5
16、78.26 78.1
17、19 17
四、认真细致,我会算。(每题6分,共18分)
18、300;240;6900;3507;900
1000;1170;36;900;114
19、4.54;115.43
20、12;144;182=2×7×13;
五、动手操作,我能行。(每题 4 分, 共 12 分)
21、
22、
23、
六、生活问题,我会解。(每题 6 分, 共 36 分)
24、2只
25、94个
26、![]()
27、 (72+58)×3=390(千米)
28、125元
相关试卷
这是一份河池市都安瑶族自治县2022-2023学年数学三下期末质量跟踪监视模拟试题含答案,共6页。试卷主要包含了用心思考,我会选,认真辨析,我会判,仔细观察,我会填,认真细致,我会算,动手操作,我能行,生活问题,我会解等内容,欢迎下载使用。
这是一份2022-2023学年广西壮族河池市都安瑶族自治县数学三下期末学业水平测试模拟试题含答案,共5页。试卷主要包含了用心思考,我会选,认真辨析,我会判,仔细观察,我会填,认真细致,我会算,动手操作,我能行,生活问题,我会解等内容,欢迎下载使用。
这是一份2022-2023学年广西壮族河池市东兰县四下数学期末质量检测模拟试题含答案,共6页。试卷主要包含了我会选,我会判断,我能填,我会计算,动手操作,我能解决下面各题等内容,欢迎下载使用。

