内蒙古包头市第十学2023年高三第二学期月考(三)物理试题
展开
这是一份内蒙古包头市第十学2023年高三第二学期月考(三)物理试题,共14页。
内蒙古包头市第十一中学2023年高三第二学期月考(三)物理试题
注意事项:
1.答卷前,考生务必将自己的姓名、准考证号填写在答题卡上。
2.回答选择题时,选出每小题答案后,用铅笔把答题卡上对应题目的答案标号涂黑,如需改动,用橡皮擦干净后,再选涂其它答案标号。回答非选择题时,将答案写在答题卡上,写在本试卷上无效。
3.考试结束后,将本试卷和答题卡一并交回。
一、单项选择题:本题共6小题,每小题4分,共24分。在每小题给出的四个选项中,只有一项是符合题目要求的。
1、下列说法正确的是( )
A.一定量的理想气体,当气体体积增大时,气体一定对外界做功
B.物体放出热量,其内能一定减少
C.温度高的物体分子平均动能一定大,但内能不一定大,
D.压缩气体需要用力,这是因为气体分子间存在斥力
2、据《世说新语》记载,晋明帝司马昭在回答“汝意谓长安与日孰远”时,一句“举目望日,不见长安”惊愕群臣。我们生活的2020年初的地球,需经8分13秒才能看见太阳的光芒,但我们离长安却隔了将近1111年。距研究者发现,地球与太阳的距离不断缩小,月球却在逐渐远去。下列说法正确的是
A.在2020初,地日距离约为150万千米
B.倘若月球彻底脱离了地球,则它受到地球对它的引力为0
C.与长安城中的人相比,我们的“一个月”在实际上应略长于他们的
D.与长安城中的人相比,我们的“一年”在实际上应略长于他们的
3、下列说法正确的是( )
A.在光电效应中,增加入射光的强度,饱和光电流不变
B.衰变现象说明电子是原子的组成部分
C.两个氘核的聚变反应方程式为
D.处于基态的氢原子吸收光子发生跃迁后动能增加
4、我国第一颗人造地球卫星因可以模拟演奏《东方红》乐曲并让地球上从电波中接收到这段音乐而命名为“东方红一号”。该卫星至今仍沿椭圆轨道绕地球运动。如图所示,设卫星在近地点、远地点的角速度分别为,,在近地点、远地点的速度分别为,,则( )
A. B. C. D.
5、最近,我国为“长征九号”研制的大推力新型火箭发动机联试成功,这标志着我国重型运载火箭的研发取得突破性进展.若某次实验中该发动机向后喷射的气体速度约为3 km/s,产生的推力约为4.8×106 N,则它在1 s时间内喷射的气体质量约为
A.1.6×102 kg B.1.6×103 kg C.1.6×105 kg D.1.6×106 kg
6、如图,质量为m、带电荷量为+2q的金属块a,在绝缘光滑水平台面上以水平初速度v0向右匀速运动,正碰完全相同的不带电的静止金属块b,碰后金属块b从高台上水平飞出,金属块a恰好无初速度下落(金属块a,b均可视为质点)。已知在足够高的光滑高台边缘右边空间中存在水平向左的匀强电场(电场区域足够大)。场强大小E=,碰撞前后两金属块之间的库仑力不计,空气阻力不计。则( )
A.在水平台面上碰后金属块b带电荷量为+2q
B.在水平台面上碰撞后金属块b的速度为
C.第一次碰撞后两金属块不可能发生第二次碰撞
D.碰撞后运动过程中金属块b距高台边缘的最大水平距离
二、多项选择题:本题共4小题,每小题5分,共20分。在每小题给出的四个选项中,有多个选项是符合题目要求的。全部选对的得5分,选对但不全的得3分,有选错的得0分。
7、关于电磁波和机械波,下列说法正确的是
A.电磁波在真空中自由传播时,其传播方向与电场强度、磁感应强度均垂直
B.电磁波在真空中的传播速度与电磁波的频率有关
C.电磁波可以发生衍射现象和偏振现象
D.在真空中波长越短的电磁波周期越大
E.声波从空气传入水中时频率不变,波长改变
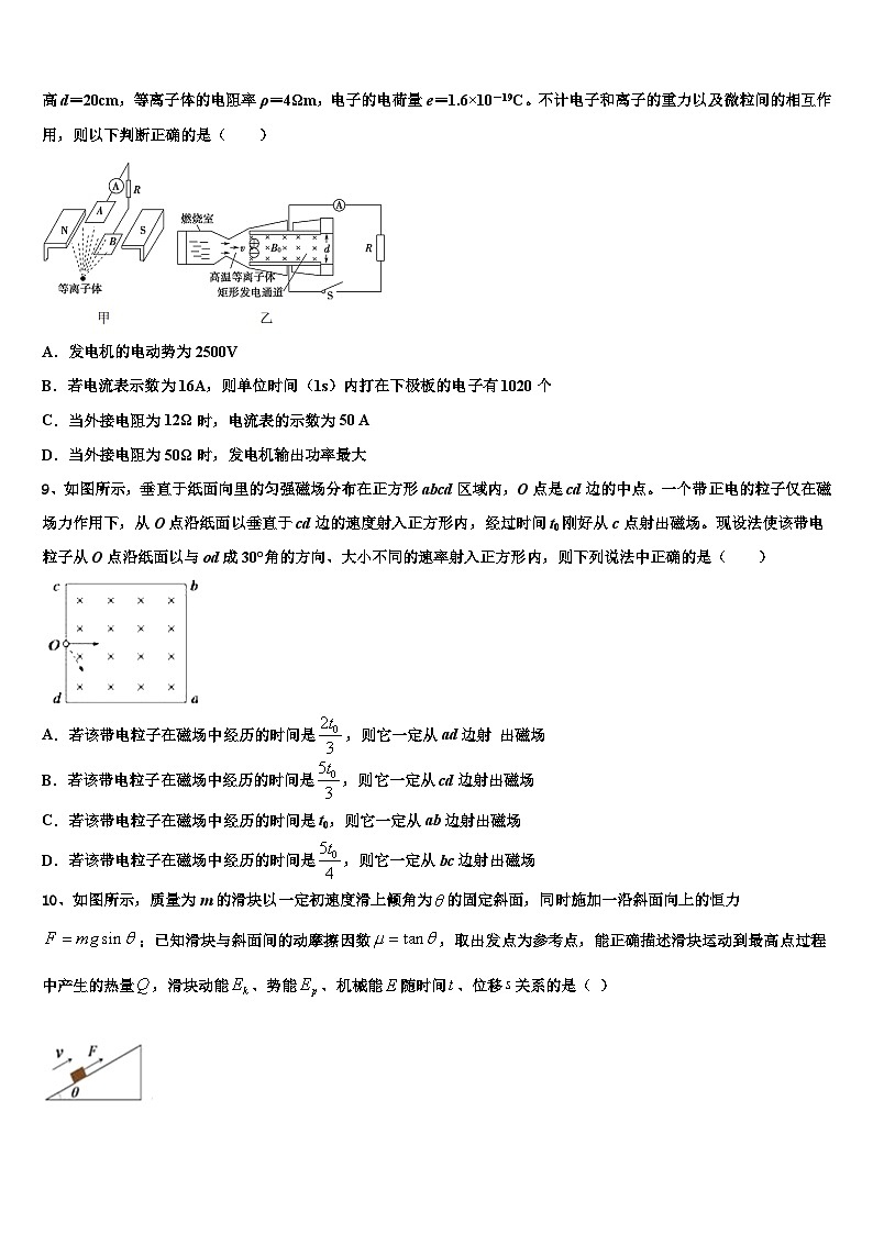
8、目前,世界上正在研究一种新型发电机叫磁流体发电机,立体图如图甲所示,侧视图如图乙所示,其工作原理是:燃烧室在高温下将气体全部电离为电子与正离子,即高温等离子体,高温等离子体经喷管提速后以速度v=1000 m/s 进入矩形发电通道,发电通道有垂直于喷射速度方向的匀强磁场(图乙中垂直纸面向里),磁感应强度大小B0=5T,等离子体在发电通道内发生偏转,这时两金属薄板上就会聚集电荷,形成电势差。已知发电通道长L=50cm,宽h=20cm,高d=20cm,等离子体的电阻率ρ=4Ωm,电子的电荷量e=1.6×10-19C。不计电子和离子的重力以及微粒间的相互作用,则以下判断正确的是( )
A.发电机的电动势为2500V
B.若电流表示数为16A,则单位时间(1s)内打在下极板的电子有1020个
C.当外接电阻为12Ω时,电流表的示数为50 A
D.当外接电阻为50Ω时,发电机输出功率最大
9、如图所示,垂直于纸面向里的匀强磁场分布在正方形abcd区域内,O点是cd边的中点。一个带正电的粒子仅在磁场力作用下,从O点沿纸面以垂直于cd边的速度射入正方形内,经过时间t0刚好从c点射出磁场。现设法使该带电粒子从O点沿纸面以与od成30°角的方向、大小不同的速率射入正方形内,则下列说法中正确的是( )
A.若该带电粒子在磁场中经历的时间是,则它一定从ad边射 出磁场
B.若该带电粒子在磁场中经历的时间是,则它一定从cd边射出磁场
C.若该带电粒子在磁场中经历的时间是t0,则它一定从ab边射出磁场
D.若该带电粒子在磁场中经历的时间是,则它一定从bc边射出磁场
10、如图所示,质量为m的滑块以一定初速度滑上倾角为的固定斜面,同时施加一沿斜面向上的恒力;已知滑块与斜面间的动摩擦因数,取出发点为参考点,能正确描述滑块运动到最高点过程中产生的热量,滑块动能、势能、机械能随时间、位移关系的是( )
A. B.
C. D.
三、实验题:本题共2小题,共18分。把答案写在答题卡中指定的答题处,不要求写出演算过程。
11.(6分)某同学设计出如图甲所示的实验装置来“验证机械能守恒定律”让小铁球从A点自由下落,下落过程中经过A点正下方的光电门B时,光电计时器记录下小球通过光电门的时间t,当地的重力加速度为g。
(1)为了验证机械能守恒定律,除了该实验准备的如下器材:铁架台、夹子、铁质小球,光电门、数字式计时器、游标卡尺(20分度),请问还需要________(选填“天平”、“刻度尺”或“秒表”);
(2)用游标卡尺测量铁球的直径。主尺示数(单位为cm)和游标的位置如图所示,则其直径为________cm;
(3)用游标卡尺测出小球的直径为d,调整AB之间距离h,记录下小球通过光电门B的时间t,多次重复上述过程,作出随h的变化图线如图乙所示。若已知该图线的斜率为k,则当地的重力加速度g的表达式为________。
12.(12分)某研究性学习小组用如图所示的实验装置测量木块与木板间的动摩擦因数。实验室提供的器材有:带定滑轮的长木板、有凹槽的木块、钩码若干、细线和速度传感器等。实验中将部分钩码悬挂在细线下,剩余的全部放在木块的凹槽中,保持长木板水平,利用速度传感器测量木块的速度。
具体做法是:先用刻度尺测量出A、B间的距离L,将木块从A点由静止释放,用速度传感器测出它运动到B点时的速度,然后从木块凹槽中移动钩码逐个悬挂到细线下端,改变悬挂钩码的总质量m,测得相应的速度,由运动学公式计算对应的加速度,作出图象如图所示。回答下列问题:
(1)设加速度大小为,则与及L之间的关系式是__________。
(2)已知当地重力加速度g取,则木块与木板间的动摩擦因数__________(保留2位有效数字);的测量值__________(填“大于”“小于”或“等于”)真实值,其原因是__________(写出一个即可)。
(3)实验中__________(填“需要”或“不需要”)满足悬挂钩码的质量远小于木块和槽中钩码的总质量。
四、计算题:本题共2小题,共26分。把答案写在答题卡中指定的答题处,要求写出必要的文字说明、方程式和演算步骤。
13.(10分) “嫦娥四号”在月球背面软着陆和巡视探测,创造了人类探月的历史。为了实现“嫦娥四号”与地面间的太空通讯,我国于2018年5月发射了中继卫星“鹊桥”,它是运行于地月拉格朗日点的通信卫星,点位于地球和月球连线的延长线上。若某飞行器位于点,可以在几乎不消耗燃料的情况下与月球同步绕地球做匀速圆周运动,如图所示。已知飞行器质量远小于月球质量,地球与月球的中心距离为,点与月球的中心距离为,月球绕地球公转周期为,引力常量为。求:
(1)该飞行器在点的加速度大小。
(2)地球质量与月球质量的比值。
14.(16分)如图所示,棱镜的截面为直角三角形ABC,∠A=,斜边AB=a。棱镜材料的折射率为n=。在此截面所在的平面内,一条光线以的入射角从AC边的中点M左侧射入棱镜。(不考虑光线沿原路返回的情况,已知光速为c)
(1)画出光在棱镜中传播的光路图;
(2)求光在棱镜中传播的时间。
15.(12分)将轻质弹簧竖立在水平地面上在其顶端将一质量为3m的物体由静止释放当弹簧被压到最短时,弹簧压缩量为l。QN是一水平光滑轨道,N端与半径为l的光滑半圆管道相切,管道的直径MN竖直,如图所示。现将该弹簧水平放置,一端固定在Q点,另一端与质量为m的小球P接触但不连接。用外力缓缓推动小球P,将弹簧压缩后放开,P开始沿轨道运动。已知重力加速度为g,半圆管道的管口略大于小球直径。求:
(1)小球P到达M点时对管道的作用力;
(2)小球P离开管道后落回到NQ上的位置与N点间的距离。
参考答案
一、单项选择题:本题共6小题,每小题4分,共24分。在每小题给出的四个选项中,只有一项是符合题目要求的。
1、C
【解析】
A.一定量的理想气体,当气体由于自由扩散而体积增大时,气体对外界不做功,故A错误;
B.物体放出热量,若同时外界对物体做功,物体的内能不一定减少,故B错误;
C.内能取决于物体的温度、体积和物质的量,温度高的物体内能不一定大,但分子平均动能一定大,故C正确;
D.气体之间分子距离很大,分子力近似为零,用力才能压缩气体是由于气体内部压强产生的阻力造成的,并非由于分子之间的斥力造成,故D错误。
故选C。
2、C
【解析】
A.由可得,地日距离约为
故A错误;
B.倘若月球彻底摆脱了地球,由万有引力定律可知,地球对它仍然有引力作用,故B错误;
C.由于月地距离增大,故月球的公转周期变长,故现在的一月应该长于过去,故C正确;
D.由于日地距离不断缩小,故地球的公转周期变短,因此现在的一年应该略短于过去,故D错误;
故选C。
3、C
【解析】
A.根据光子假设,当入射光的强度增加时,单位时间内通过金属表面的光子数增多,单位时间内从金属表面逸出的光电子增多,饱和光电流随之增大,选项A错误;
B.β衰变释放的电子是原子核内的中子转化来的,选项B错误;
C.两个氘核的聚变反应方程式为,选项C正确;
D.处于基态的氢原子吸收光子后向高能级跃迁,轨道半径增大,根据可知,速度随轨道半径的增大而减小,所以动能减小,选项D错误。
故选C。
4、C
【解析】
根据开普勒第二定律可知,从远地点到近地点卫星做加速运动,而近地点到远地点,卫星做减速运动,所以近地点的速度大于远地点的即
根据可知,因为近地点到地心的距离小于远地点到地心的距离,即
则有
故选C。
5、B
【解析】
设该发动机在s时间内,喷射出的气体质量为,根据动量定理,,可知,在1s内喷射出的气体质量,故本题选B.
6、D
【解析】
A.由于金属块与金属块完全相同,根据接触后先中和再平分可知金属块与金属块的电荷量相等,即在水平台面上碰后金属块带电荷量为,故A错误;
B.金属块与金属块碰撞过程系统动量守恒,以向右为正方向,由动量守恒定律得:
解得在水平台面上碰撞后金属块的速度为:
故B错误;
C.碰后金属块在竖直方向做自由落体运动,在水平方向受到电场力和高台边缘对金属块的支持力,处于静止状态;碰后金属块在竖直方向做自由落体运动,在水平方向受到向左电场力,做匀减速直线运动,所以第一次碰撞后两金属块会发生第二次碰撞,故C错误;
D.碰撞后运动过程中金属块在水平方向有:
距高台边缘的最大水平距离:
故D正确。
故选D。
二、多项选择题:本题共4小题,每小题5分,共20分。在每小题给出的四个选项中,有多个选项是符合题目要求的。全部选对的得5分,选对但不全的得3分,有选错的得0分。
7、ACE
【解析】
A.电磁波传播方向与电场方向、磁场方向均垂直,故A正确;
B.电磁波在真空中传播速度不变,与频率无关,故B错误;
C.衍射是一切波都具有的现象,电磁波是横波,只要是横波就能发生偏振现象,故C正确;
D.,周期与波长成正比,故D错误;
E.声波从空气传入水中时频率不变,因为波速变大,由,可知波长边长,故E正确。
故选:ACE。
8、BC
【解析】
A.由等离子体所受的电场力和洛伦兹力平衡得
qvB0=
则得发电机的电动势为
E=B0dv=1000V
故A错误;
B.由电流的定义可知,代入数据解得
n=1020个
故B正确;
C.发电机的内阻为
r=ρ=8Ω
由闭合电路欧姆定律
I==50A
故C正确;
D.当电路中内、外电阻相等时发电机的输出功率最大,此时外电阻为
R=r=8Ω
故D错误。
故选BC。
9、BD
【解析】
由题,带电粒子以垂直于cd边的速度射入正方形内,经过时间t0刚好从c点射出磁场,则知带电粒子的运动周期为
T=2t0
A.当带电粒子的轨迹与ad边相切时,轨迹的圆心角为60°,粒子运动的时间为
在所有从ad边射出的粒子中最长时间为,该带电粒子在磁场中经历的时间是,则它一定不会从ad边射出磁场,故A错误;
B. 若该带电粒子在磁场中经历的时间是
则粒子轨迹的圆心角为
速度的偏向角也为,根据几何知识得知,粒子射出磁场时与磁场边界的夹角为30°,必定从cd射出磁场,故B正确;
C. 若该带电粒子在磁场中经历的时间是
则得到轨迹的圆心角为π,而粒子从ab边射出磁场时最大的偏向角等于
故不一定从ab边射出磁场,故C错误;
D. 若该带电粒子在磁场中经历的时间是
则得到轨迹的圆心角为
则它一定从bc边射出磁场,故D正确。
故选:BD。
10、CD
【解析】
A、滑块向上滑动过程中做匀减速直线运动,,由此可知位移s与时间成二次关系,由Q=fs可知,A错;
B、根据动能定理,克服摩擦力做功等于动能的减小量,图像B应为曲线,B错;
C、物体的位移与高度是线性关系,重力势能Ep=mgh,故Ep-s图象是直线,故C正确;
D、物体运动过程中,拉力和滑动摩擦力平衡,故相当于只有重力做功,故机械能总量不变,故D正确;
三、实验题:本题共2小题,共18分。把答案写在答题卡中指定的答题处,不要求写出演算过程。
11、刻度尺 1.015
【解析】
(1)[1].根据实验原理和题意可知,还需要用刻度尺测量A点到光电门的距离,故选刻度尺;
(2)[2].20分度的游标卡尺,精确度是0.05mm,游标卡尺的主尺读数为1cm,游标尺上第3个刻度和主尺上某一刻度对齐,所以游标读数为,所以最终读数为:.
(3)[3].根据机械能守恒的表达式有
利用小球通过光电门的平均速度来代替瞬时速度有
整理后有
则该直线斜率为
可得
12、 0.34(0.32~0.35均可) 大于滑轮与轴承 细线间有摩擦 不需要
【解析】
(1)[1].根据匀变速直线运动的规律有。
(2)[2].设木块的质量为M,钩码的总质量为,根据牛顿第二定律有
联立解得加速度
由题图可知,当时,,则木块与木板间的动摩擦因数;
[3].因滑轮与轴承、细线间有摩擦,所以测量值大于真实值。
(3)[4].实验中没有采用细线拉力等于重力,所以不需要满足悬挂钩码的总质量远小于木块和槽中钩码的总质量。
四、计算题:本题共2小题,共26分。把答案写在答题卡中指定的答题处,要求写出必要的文字说明、方程式和演算步骤。
13、 (1) ;(2)
【解析】
(1) 该飞行器在点的加速度大小
(2)设飞行器质量为m,地球质量为M1,月球质量为M2,对飞行器有
对于月球来说,飞行器对它的引力远远小于地球对它的引力大小,故略去不计
联立解得
地球质量与月球质量的比值为。
14、 (1);(2)a
【解析】
(1)根据光的折射和反射定律画出光路如图
(2)设入射角为i,折射角为,由折射定律:得
设全反射的临界角为,由,得
由几何关系,所以在D点的入射角等于>,故在D点发生全反射,由几何关系
,
设光在棱镜中传播距离为s,传播时间为t,则
得
由得
15、(1)mg方向竖直向上(2)
【解析】
(1)依题意可知,当弹簧竖直放置,长度被压缩l时,质量为3m的物体的动能为零,其重力势能转化为弹簧的弹性势能。由机械能守恒定律,弹簧的弹性势能为
①
设小球P到达M点时的速度大小为,由能量守恒定律得
②
联立①②式,代入题给数据得
③
在M点,设小球P到达M点时的项对小球的印用力为.
④
代入数据
.
根据牛顿第三定律可知,,方向竖直向上
(2)设P离开M点后,落回到轨道NQ所需的时间为t,由运动学公式得
⑤
P落回到NQ的位置与N点之间的距离为
⑥
联立⑤⑥式得
相关试卷
这是一份内蒙古包头市铁路第一中学2023-2024学年高三上学期第一次月考物理试题(Word版附解析),共17页。试卷主要包含了 在某个恶劣天气中,能见度很低等内容,欢迎下载使用。
这是一份2024届内蒙古包头市铁路第一中学高三上学期第一次月考物理试题 (解析版),共17页。试卷主要包含了 在某个恶劣天气中,能见度很低等内容,欢迎下载使用。
这是一份内蒙古包头市2022-2023学年高三上学期开学调研考试物理试题,共4页。

