辽宁省大连育明高级中学2022-2023学年高三第二次质检物理试题试卷
展开辽宁省大连育明高级中学2022-2023学年高三第二次质检物理试题试卷
注意事项:
1.答题前,考生先将自己的姓名、准考证号码填写清楚,将条形码准确粘贴在条形码区域内。
2.答题时请按要求用笔。
3.请按照题号顺序在答题卡各题目的答题区域内作答,超出答题区域书写的答案无效;在草稿纸、试卷上答题无效。
4.作图可先使用铅笔画出,确定后必须用黑色字迹的签字笔描黑。
5.保持卡面清洁,不要折暴、不要弄破、弄皱,不准使用涂改液、修正带、刮纸刀。
一、单项选择题:本题共6小题,每小题4分,共24分。在每小题给出的四个选项中,只有一项是符合题目要求的。
1、一圆筒内壁粗糙,底端放一个质量为m的物体(可视为质点),该物体与圆筒内壁间的动摩擦因数为,圆筒由静止沿逆时针方向缓慢转动直到物体恰好滑动,此时物体、圆心的连线与竖直方向的夹角为,如图所示,以下说法正确的是( )
A.在缓慢转动过程中物体受到的支持力逐渐增大
B.在缓慢转动过程中物体受到的静摩擦力逐渐减小
C.物体恰好滑动时夹角与的关系为
D.缓慢转动过程中,圆筒对物体的作用力逐渐增大
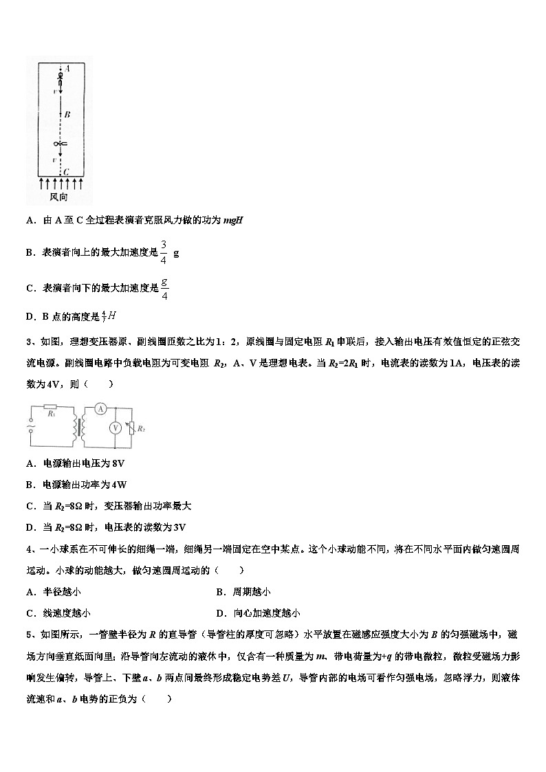
2、在上海世博会上,拉脱维亚馆的风洞飞行表演,令参观者大开眼界若风洞内总的向上的风速风量保持不变,让质量为m的表演者通过调整身姿,可改变所受的向上的风力大小,以获得不同的运动效果,假设人体受风力大小与正对面积成正比,已知水平横躺时受风力面积最大,且人体站立时受风力面积为水平横躺时受风力面积的1/8,风洞内人体可上下移动的空间总高度为H.开始时,若人体与竖直方向成一定角度倾斜时,受风力有效面积是最大值的一半,恰好可以静止或匀速漂移;后来,人从最高点A开始,先以向下的最大加速度匀加速下落,经过某处B后,再以向上的最大加速度匀减速下落,刚好能在最低点C处减速为零,则以下说法正确的有( )
A.由A至C全过程表演者克服风力做的功为mgH
B.表演者向上的最大加速度是 g
C.表演者向下的最大加速度是
D.B点的高度是
3、如图,理想变压器原、副线圈匝数之比为1:2,原线圈与固定电阻R1串联后,接入输出电压有效值恒定的正弦交流电源。副线圈电路中负载电阻为可变电阻 R2,A、V是理想电表。当R2=2R1 时,电流表的读数为1A,电压表的读数为4V,则( )
A.电源输出电压为8V
B.电源输出功率为4W
C.当R2=8Ω时,变压器输出功率最大
D.当R2=8Ω时,电压表的读数为3V
4、一小球系在不可伸长的细绳一端,细绳另一端固定在空中某点。这个小球动能不同,将在不同水平面内做匀速圆周运动。小球的动能越大,做匀速圆周运动的( )
A.半径越小 B.周期越小
C.线速度越小 D.向心加速度越小
5、如图所示,一管壁半径为R的直导管(导管柱的厚度可忽略)水平放置在磁感应强度大小为B的匀强磁场中,磁场方向垂直纸面向里;沿导管向左流动的液休中,仅含有一种质量为m、带电荷量为+q的带电微粒,微粒受磁场力影响发生偏转,导管上、下壁a、b两点间最终形成稳定电势差U,导管内部的电场可看作匀强电场,忽略浮力,则液体流速和a、b电势的正负为( )
A.,a正、b负 B.,a正、b负
C.,a负、b正 D.、a负、b正
6、真空中的可见光与无线电波
A.波长相等 B.频率相等 C.传播速度相等 D.传播能量相等
二、多项选择题:本题共4小题,每小题5分,共20分。在每小题给出的四个选项中,有多个选项是符合题目要求的。全部选对的得5分,选对但不全的得3分,有选错的得0分。
7、在一些电磁现象中会产生一种特殊的电场,其电场线为一个个同心圆,没有起点和终点如图所示,实线为电场线,方向为顺时针,虚线为经过圆心的一条直线.已知该电场线图像中某一点的电场强度大小与方向和静电场的电场线具有相同规律,则
A.A点的电场强度比B点的电场强度大
B.将一点电荷沿直线AB移动,电场力不做功
C.将一点电荷从A点静止释放,点电荷会沿电场线做圆周运动
D.在A点放上一正点电荷,点电荷将受到向左的电场力
8、关于动量冲量和动能,下列说法正确的是( )
A.物体的动量越大,表明它受到的冲量越大 B.物体的动量变化,其动能有可能不变
C.物体受到合外力的冲量作用,则其动能一定变化 D.物体动量变化的方向可能与初动量的方向不在同一直线上
9、如图,两轴心间距离、与水平面间夹角为的传送带,在电动机带动下沿顺时针方向以的速度匀速运行。一质量的货物从传送带底端由静止释放,货物与传送带间的动摩擦因数。已知重力加速度大小为,,。则货物从底端运动至顶端的过程中( )
A.货物增加的机械能为
B.摩擦力对货物做的功为
C.系统因运送货物增加的内能为
D.传送带因运送货物多做的功为
10、某科技小组设计的月球探测器的环月轨道方案如图所示,环月轨道Ⅰ为圆形轨道,环月轨道Ⅱ为椭圆轨道,远月点记为P,近月点记为Q(图中未标出),下列说法正确的是( )
A.探测器在环月轨道Ⅰ上运动的速度比月球的第一宇宙速度小
B.探测器在环月轨道Ⅰ上的运行周期比在环月轨道Ⅱ上的运行周期长
C.探测器在轨道Ⅱ上运行时,远月点的加速度数值比近月点的加速度数值大
D.探测器在环月轨道Ⅰ上运行时的机械能小于在环月轨道Ⅱ上的机械能
三、实验题:本题共2小题,共18分。把答案写在答题卡中指定的答题处,不要求写出演算过程。
11.(6分)在“探究物体质量一定时,加速度与力的关系实验”中,小明同学做了如图甲所示的实验改进,在调节桌面水平后,添加了力传感器来测细线中的拉力。已知当地的重力加速度取。
(1)关于该实验的操作,下列说法正确的是_______。
A.必须用天平测出沙和沙桶的质量
B.一定要保证沙和沙桶的总质量远小于小车的质量
C.应当先释放小车,再接通电源
D.需要改变沙和沙桶的总质量,打出多条纸带
(2)由多次实验得到小车的加速度a与力传感器显示数F的关系如图乙所示,则小车与轨道间的滑动摩擦力________N。
(3)小明同学不断增加沙子质量重复实验,发现小车的加速度最后会趋近于某一数值,从理论上分析可知,该数值应为________m/s2。
12.(12分)小王和小李两位同学分别测量电压表V1的内阻.
(1)先用调好的欧姆表“×1K”挡粗测电压表V1的内阻,测量时欧姆表的黑表笔与电压表的__________(填“+”或“—”)接线柱接触,测量结果如图甲所示,则粗测电压表V1的内阻为___________k.
(2)为了精确测量电压表V1的内阻,小王同学用如图乙所示的电路,闭合开关S1前将滑动变阻器的滑片移到最__________(填“左”或“右”)端,电阻箱接入电路的电阻调到最__________(填“大”或“小”),闭合开关S1,调节滑动变阻器和电阻箱,使两电压表指针的偏转角度都较大,读出电压表V1、V2的示数分别为U1、U2,电阻箱的示数为R0,则被测电压表V1的内阻__________.
(3)小李同学用如图丙所示的电路,闭合开关S1,并将单刀双掷开关S2打到1,调节滑动变阻器的滑片,使电压表V2的指针偏转角度较大,并记录电压表V2的示数为U,再将单刀双掷开关S2打到2,调节电阻箱,使电压表V2的示数仍然为U,此时电阻箱接入电阻的示数如图丁所示,则被测电压表V1的内阻__________.
四、计算题:本题共2小题,共26分。把答案写在答题卡中指定的答题处,要求写出必要的文字说明、方程式和演算步骤。
13.(10分)如图所示,在0xa的区域I内存在垂直于纸面向里的匀强磁场,在xa的区域II内有垂直于纸面向外的匀强磁场,它们的磁感应强度均为B0,磁场边界与x轴交于P点。一质量为m,电荷量为q(q0)的粒子沿x轴从原点O水平射入磁场。当粒子射入速度不大于时,粒子在磁场中运动的时间都相等,不计重力:
(1)求速度v0的大小;
(2)若粒子射入速度的大小为2v0,求粒子两次经过边界到P点距离的比值;(结果可带根号)
(3)若调节区域II磁场的磁感应强度大小为λB0,使粒子以速度nv0(n1)从O点沿x轴射入时,粒子均从O点射出磁场,求n与λ满足的关系。
14.(16分)热等静压设备广泛用于材料加工中.该设备工作时,先在室温下把惰性气体用压缩机压入到一个预抽真空的炉腔中,然后炉腔升温,利用高温高气压环境对放入炉腔中的材料加工处理,改部其性能.一台热等静压设备的炉腔中某次放入固体材料后剩余的容积为0.13 m3,炉腔抽真空后,在室温下用压缩机将10瓶氩气压入到炉腔中.已知每瓶氩气的容积为3.2×10-2 m3,使用前瓶中气体压强为1.5×107 Pa,使用后瓶中剩余气体压强为2.0×106 Pa;室温温度为27 ℃.氩气可视为理想气体.
(1)求压入氩气后炉腔中气体在室温下的压强;
(2)将压入氩气后的炉腔加热到1 227 ℃,求此时炉腔中气体的压强.
15.(12分)国内最长的梅溪湖激光音乐喷泉,采用了世界一流的灯光和音响设备,呈现出震撼人心的万千变化。喷泉的水池里某一射灯发出的一细光束射到水面的入射角a = 37°,从水面上出射时的折射角g = 53°。
(1)求光在水面上发生全反射的临界角;
(2)该射灯(看做点光源)位于水面下h =7m 处,求射灯照亮的水面面积(结果保留两位有效数字)。
参考答案
一、单项选择题:本题共6小题,每小题4分,共24分。在每小题给出的四个选项中,只有一项是符合题目要求的。
1、C
【解析】
AB.对物体受力分析如图所示,正交分解,根据平衡条件列出方程
随着的增大,减小,增大,选项AB错误;
C.当物块恰好滑动时得
选项C正确;
D.缓慢转动过程中,圆筒对物体的作用力与重力等大反向,始终不变,D错误。
故选C。
2、A
【解析】
对A至C全过程应用动能定理mgH-W=0,解得W=mgH,因而A正确;设最大风力为Fm,由于人体受风力大小与正对面积成正比,故人站立时风力为Fm;由于受风力有效面积是最大值的一半时,恰好可以静止或匀速漂移,故可以求得重力G=Fm;人平躺上升时有最大加速度,因而B错误;人站立加速下降时的最大加速度,因而C错误;人平躺减速下降时的加速度大小是a2==g;设下降的最大速度为v,由速度位移公式,加速下降过程位移;减速下降过程位移,故x1:x2=4:3,因而x2=H,选项D错误;故选A.
【点睛】
本题关键将下降过程分为匀加速过程和匀减速过程,求出各个过程的加速度,然后根据运动学公式列式判断.
3、C
【解析】
A.当R2=2R1时,电流表的读数为1A,电压表的读数为4V,所以R2=4Ω,R1=2Ω,理想变压器原、副线圈匝数之比为1:2,根据电压与匝数成正比得原线圈电压是U1=2V,根据电流与匝数成反比得原线圈电流是I1=2A,所以电源输出电压为
U=U1+I1R1=2+2×2=6V
故A错误;
B.电源输出功率为
P=UI1=12W
故B错误;
C.根据欧姆定律得副线圈电流为,所以原线圈电流是,所以
,
变压器输出的功率
所以当R2=8Ω时,变压器输出的功率P2最大,即为,故C正确;
D.当R2=8Ω时,U2=6V,即电压表的读数为6V,故D错误。
故选C。
4、B
【解析】
A.设小球做匀速圆周运动时细绳与竖直方向的夹角为θ,如图所示:
速度为v,细绳长度为L.由牛顿第二定律得:,圆周运动的半径为:r=Lsinθ,小球的动能为:,联立解得:
,
Ek=mgLsinθtanθ,
则知小球的动能越大,θ越大,则做匀速圆周运动的半径越大,故A错误。
B.根据,θ越大,cosθ越小,则周期T越小,故B正确。
C.根据,知线速度越大,故C错误。
D.向心加速度,则向心加速度越大,故D错误。
故选B。
5、C
【解析】
如题图所示液体中带正电微粒流动时,根据左手定则,带电微粒受到向下的洛伦兹力,所以带电微粒向下偏,则a点电势为负,b点电势为正,最终液体中的带电微粒所受的电场力与磁场力和带电微粒所受重力的合力为零,即
解得,故C正确,ABD错误。
故选C。
6、C
【解析】
可见光和无线电波都是电磁波,它们的波长与频率均不相等,则传播能量也不相等,但它们在真空中传播的速度是一样的,都等于光速,故C正确,ABD错误;
故选C。
【点睛】
要解答本题需掌握电磁波的家族,它包括微波、中波、短波、红外线及各种可见光、紫外线,X射线与γ射线等,都属电磁波的范畴,它们的波长与频率均不同,但它们在真空中传播速度相同,从而即可求解。
二、多项选择题:本题共4小题,每小题5分,共20分。在每小题给出的四个选项中,有多个选项是符合题目要求的。全部选对的得5分,选对但不全的得3分,有选错的得0分。
7、BD
【解析】
A.电场线的疏密表示电场强度的强弱,电场线越密,场强越大,则知A点的场强比B点的场强小,故A错误.
B.直线AB与电场线垂直,是一条等势线,将一点电荷沿直线AB移动,电场力不做功,故B正确.
C.点电荷在A点所受的电场力沿电场线的切线方向,将点电荷从A点静止释放后,电场力将使该点电荷离开原电场线,所以点电荷不可能沿电场线做圆周运动,故C错误.
D.A点场强方向沿电场线的切线方向,即向左,则在A点放上一正点电荷,该点电荷所受的电场力也向左,故D正确.
故选BD。
8、BD
【解析】
A.根据动量定理可知,动量的改变量越大,冲量越大,动量和冲量无直接联系,故A错误;
B.匀速圆周运动的速度方向时刻变化,但速度大小不变,所以动量变化,但动能不变,故B正确;
C.匀速圆周运动的合外力的冲量不为零,但动能不变,故C错误;
D.由公式可知,由于动量和动量变化为矢量,遵循平行边形定则,则物体动量变化的方向可能与初动量的方向不在同一直线上,故D正确。
故选BD。
9、AD
【解析】
AB.当货物刚放上传送带时,对货物由牛顿第二定律得
设货物与传送带共速时用时为,则,解得
则这段时间内货物运动的位移
传送带运动的位移
货物从底端运动至顶端的过程中,滑动摩擦力对货物做的功
静摩擦力对货物做的功
故摩擦力对货物做的功
根据功能关系得货物增加的机械能也为,故A正确,B错误;
CD.系统因运送货物增加的内能为
传送带因运送货物多做的功等于系统增加的内能与货物增加的机械能之和
故C错误,D正确。
故选AD。
10、AB
【解析】
A.根据第一宇宙速度的表达式,因探测器在环月轨道Ⅰ上运动的半径大于月球的半径,则在轨道Ⅰ上的运行速度比月球的第一宇宙速度小,选项A正确;
B.根据开普勒第三定律可知,探测器在环月轨道Ⅰ上的运行半径大于在环月轨道Ⅱ上的运行的半长轴,则探测器在环月轨道Ⅰ上的运行周期比在环月轨道Ⅱ上的运行周期长,选项B正确;
C.探测器在轨道Ⅱ上运行时,在远月点受到的月球的引力较小,则在远月点的加速度数值比近月点的加速度数值小,选项C错误;
D.探测器从轨道Ⅰ在P点减速才能进入轨道Ⅱ,可知探测器在环月轨道Ⅰ上运行时的机械能大于在环月轨道Ⅱ上的机械能,选项D错误;
故选AB.
三、实验题:本题共2小题,共18分。把答案写在答题卡中指定的答题处,不要求写出演算过程。
11、D 1.0 5m/s2
【解析】
(1)[1]AB.对小车的拉力是通过力传感器得到的,故无需测量沙和沙桶的质量,也不需要满足沙和沙桶的总质量远小于小车的质量,故AB错误;
C.使用打点计时器,应先接通电源,在释放小车,故C错误;
D.探究物体质量一定时加速度与力的关系,要改变沙和沙桶的总质量,打出多条纸带,故D正确。
故选D。
(2)[2]根据牛顿第二定律可知
图象
时
解得
(3)[3]沙和沙桶的位移为x1,小车的位移为x2,在相同时间t内
两者之间有定滑轮相连,所以位移之间的关系为
则加速度关系为
即小车的加速度是砂和砂桶加速度的。设绳子的拉力为T,根据牛顿第二定律得
化简可得
不断增加沙子质量时,m趋于无穷大,即可判断小车的加速度为
12、(1)+, 9. 0; (2)左, 大, ; (3)8455
【解析】
(1)欧姆表的电流从黑表笔流出,因此黑表笔应与电压表的“+”接线柱相连接,欧姆表的读数为9. 0k.
(2)为保护电路,闭合开关S1前应将滑动变阻器的滑片移到最左端,使输出电压为零,电阻箱接入电路的电阻最大,被测电压表的内阻.
(3)被测电压表的内阻等于电阻箱的接入电路的阻值,即为8455.
四、计算题:本题共2小题,共26分。把答案写在答题卡中指定的答题处,要求写出必要的文字说明、方程式和演算步骤。
13、(1);(2);(3)
【解析】
(1)粒子在磁场中运动时间相同,故转过的圆心角相同,因此粒子速度等于时,在Ⅰ区域内恰好划过半个圆,由
其中可得,
(2)粒子速度变为,则其作圆周运动半径为,粒子的轨迹如图所示
由几何关系可得,,故
故粒子两次经过边界到P点距离的比值为
(3)设粒子在Ⅰ区域半径为,Ⅱ区域半径为,则
粒子要回到O点,则在Ⅱ区域的圆心必须位于x轴,其轨迹如图
故
联立解得
14、(1) (2)
【解析】
(1)设初始时每瓶气体的体积为,压强为;使用后气瓶中剩余气体的压强为,假设体积为,压强为的气体压强变为时,其体积膨胀为,由玻意耳定律得:
被压入进炉腔的气体在室温和条件下的体积为:
设10瓶气体压入完成后炉腔中气体的压强为,体积为,由玻意耳定律得:
联立方程并代入数据得:
(2)设加热前炉腔的温度为,加热后炉腔的温度为,气体压强为,由查理定律得:
联立方程并代入数据得:
15、 (1);(2)28m2
【解析】
(1)水对光的折射率
对应的临界角为C
(2)由空间对称可知,水面被照亮的部分是一圆面。设圆的半径为R,则
R=3m
m2=28m2
2023-2024学年辽宁省大连育明高级中学高二(上)期中考试物理试卷(含解析): 这是一份2023-2024学年辽宁省大连育明高级中学高二(上)期中考试物理试卷(含解析),共18页。试卷主要包含了单选题,多选题,实验题,计算题等内容,欢迎下载使用。
辽宁省大连育明高级中学2021-2022学年高二上学期期中考试物理试题: 这是一份辽宁省大连育明高级中学2021-2022学年高二上学期期中考试物理试题,共4页。
2023-2024学年辽宁省大连育明中学高一(上)期中物理试卷(含解析): 这是一份2023-2024学年辽宁省大连育明中学高一(上)期中物理试卷(含解析),共20页。试卷主要包含了单选题,多选题,实验题等内容,欢迎下载使用。

