2023届黑龙江省哈九中高三4月仿真模拟(六)物理试题试卷
展开2023届黑龙江省哈九中高三4月仿真模拟(六)物理试题试卷
注意事项:
1. 答题前,考生先将自己的姓名、准考证号填写清楚,将条形码准确粘贴在考生信息条形码粘贴区。
2.选择题必须使用2B铅笔填涂;非选择题必须使用0.5毫米黑色字迹的签字笔书写,字体工整、笔迹清楚。
3.请按照题号顺序在各题目的答题区域内作答,超出答题区域书写的答案无效;在草稿纸、试题卷上答题无效。
4.保持卡面清洁,不要折叠,不要弄破、弄皱,不准使用涂改液、修正带、刮纸刀。
一、单项选择题:本题共6小题,每小题4分,共24分。在每小题给出的四个选项中,只有一项是符合题目要求的。
1、北斗卫星导航系统(BDS)是我国自行研制的全球卫星导航系统。如图所示是北斗导航系统中部分卫星的轨道示意图,已知a、b、c三颗卫星均做圆周运动,a是地球同步卫星,则( )
A.卫星a的角速度小于c的角速度
B.卫星a的加速度大于c的加速度
C.卫星a的运行速度大于第一宇宙速度
D.卫星b的周期小于c的周期
2、如图所示,光滑绝缘水平面上有甲、乙两个带电小球,t=0时,甲静止,乙以6m/s的初速度向甲运动。它们仅在静电力的作用下沿同一直线运动(整个运动过程中没有接触),它们运动的v—t图像分别如图(b)中甲、乙两曲线所示。则由图线可知
A.两小球带电的电性一定相反
B.甲、乙两球的质量之比为2∶1
C.t2时刻,乙球的电势能最大
D.在0~t3时间内,甲的动能一直增大,乙的动能一直减小
3、2018年12月8日“嫦娥四号”发射升空,它是探月工程计划中第四颗人造探月卫星.已知万有引力常量为G,月球的半径为R,月球表面的重力加速度为g,嫦娥四号绕月球做圆周运动的轨道半径为r,绕月周期为T.则下列说法中正确的是
A.“嫦娥四号”绕月运行的速度大小为
B.月球的第一宇宙速度大小为
C.嫦娥四号绕行的向心加速度大于月球表面的重力加速度g
D.月球的平均密度为ρ=
4、在光滑水平面上静止着物体A,物体B与一质量不计的弹簧相连并以一定速度与A相碰,如图所示,则弹簧被压缩的过程中
①当弹簧处于最大压缩状态时,两物体速度相等
②只有A、B速度相等时,系统的动量才守恒
③作用过程中,系统的动量总是守恒的
④A、B速度相等时,系统动能最小
下列选项组,完整、正确的一组是( )
A.①② B.①③④ C.①②④ D.③④
5、如图所示,将硬导线中间一段折成不封闭的正方形,每边长为l,它在磁感应强度为B、方向如图所示的匀强磁场中匀速转动,转速为n,导线在a、b两处通过电刷与外电路连接,外电路有额定功率为P的小灯泡并正常发光,电路中除灯泡外,其余部分的电阻不计,灯泡的电阻应为( )
A. B. C. D.
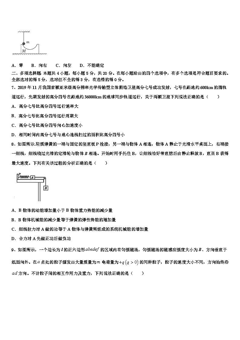
6、如下图所示,光滑半圆槽质量为M,静止在光滑的水平面上,其内表面有一小球被细线吊着恰好位于槽的边缘处.若将线烧断,小球滑到另一边的最高点时,圆槽的速度为 ( )
A.零 B.向右 C.向左 D.不能确定
二、多项选择题:本题共4小题,每小题5分,共20分。在每小题给出的四个选项中,有多个选项是符合题目要求的。全部选对的得5分,选对但不全的得3分,有选错的得0分。
7、2019年11月我国首颗亚米级高分辨率光学传输型立体测绘卫星高分七号成功发射,七号在距地约600km的圆轨道运行,先期发射的高分四号在距地约36000km的地球同步轨道运行,关于两颗卫星下列说法正确的是( )
A.高分七号比高分四号运行速率大
B.高分七号比高分四号运行周期大
C.高分七号比高分四号向心加速度小
D.相同时间内高分七号与地心连线扫过的面积比高分四号小
8、如图所示.轻质弹簧的一端与固定的竖直板P拴接,另一端与物体A相连,物体A静止于光滑水平桌面上,右端接一细线,细线绕过光滑的定滑轮与物体B相连。开始时用手托住B,让细线恰好伸直然后由静止释放B,直至B获得最大速度。下列有关该过程的分析正确的是( )
A.B物体的动能增加量小于B物体重力势能的减少量
B.B物体机械能的减少量等于弹簧的弹性势能的増加量
C.细线拉力对A做的功等于A物体与弹簧所组成的系统机械能的增加量
D.合力对A先做正功后做负功
9、如图所示,一个边长为l的正六边形的区域内有匀强磁场,匀强磁场的磁感应强度大小为B、方向垂直于纸面向外。在点处的粒子源发出大量质量为电荷量为的同种粒子,粒子的速度大小不同,方向始终沿方向。不计粒子间的相互作用力及重力,下列说法正确的是( )
A.速度小于的粒子在磁场中运动的时间一定相同
B.速度大于的粒子一定打在边上
C.经过点的粒子在磁场中运动的时间为
D.垂直打在边上的粒子在磁场中运动的时间为
10、如图所示,斜面倾角为°,小球从斜面顶端P点以初速度水平抛出,刚好落在斜面中点处。现将小球以初速度水平抛出,不计空气阻力,小球下落后均不弹起,,,重力加速度为g,则小球两次在空中运动过程中( )
A.时间之比为1:2
B.时间之比为
C.水平位移之比为1:4
D.当初速度为时,小球在空中离斜面的最远距离为
三、实验题:本题共2小题,共18分。把答案写在答题卡中指定的答题处,不要求写出演算过程。
11.(6分)某实验小组用如图所示的装置通过研究小车的匀变速运动求小车的质量。小车上前后各固定一个挡光条(质量不计),两挡光条间的距离为L,挡光条宽度为d,小车释放时左端挡光条到光电门的距离为x,挂上质量为m的钩码后,释放小车,测得两遮光条的挡光时间分别为t1、t2。
(1)用游标卡尺测量挡光条的宽度,示数如图乙所示,则挡光条的宽度为d=____cm;
(2)本实验进行前需要平衡摩擦力,正确的做法是____;
(3)正确平衡摩擦力后,实验小组进行实验。不断改变左端挡光条到光电门的距离x,记录两遮光条的挡光时间t1、t2,作出图像如图丙所示,图线的纵截距为k,小车加速度为____;小车的质量为____(用题中的字母表示)。
12.(12分)现有一电池,电动势E约为5V,内阻r 约为50Ω,允许通过的最大电流为50mA.为测定该电池的电动势和内阻,某同学利用如图甲所示的电路进行实验.图中R为电阻箱,阻值范围为0~999.9Ω,R.为定值电阻 V 为理想电压表.
(1)可供选用的R.有以下几种规格,本实验应选用的R.的规格为______ (填选项序号字母)
A.15Ω 1.0W B.50Ω 0.01W
C.60Ω 1.0W D.1500Ω 6.0W
(2)按照图甲所示的电路图,在答题卡上将图乙所示的实物连接成实验电路________.
(3)连接好电路,闭合开关S,调节电阻箱的阻值,记录阻值R 和相应的电压表示数U,测得多组实验数据,并作出如图丙所示的1/U-1/R关系图像,则电动势E=____V,内阻r=____Ω.(结果均保留两位有效数字)
四、计算题:本题共2小题,共26分。把答案写在答题卡中指定的答题处,要求写出必要的文字说明、方程式和演算步骤。
13.(10分)如图所示,一根两端开口、粗细均匀且导热性良好的足够长的玻璃管竖直插入足够大的水银槽中并固定,管中有一个质量不计的光滑活塞,活塞下封闭一段长L=85cm的气体,气体的热力学温度T1=300K,现在活塞上缓慢加入细沙,直到活塞下降20cm为止,外界大气压强P0=75cmHg,g=10m/s2。
(i)求活塞下降20cm时,封闭气体的压强;
(ii)保持加入的细沙的质量不变,对封闭气体缓慢加热,求活塞回到原来位置时,封闭气体的热力学温度。
14.(16分)如图(a),一水平面内固定有两根平行的长直金属导轨,导轨间距为L;两根相同的导体棒M、N置于导轨上并与导轨垂直,长度均为L;棒与导轨间的动摩擦因数为µ(最大静摩擦力等于滑动摩擦力);整个装置处于竖直向下的匀强磁场中,磁感应强度大小为B。从t=0时开始,对导体棒M施加一平行于导轨的外力F,F随时间变化的规律如图(b)所示。已知在t0时刻导体棒M的加速度大小为µg时,导体棒N开始运动。运动过程中两棒均与导轨接触良好,重力加速度大小为g,两棒的质量均为m,电阻均为R,导轨的电阻不计。求:
(1)t0时刻导体棒M的速度vM;
(2)0~t0时间内外力F的冲量大小;
(3)0~t0时间内导体棒M与导轨因摩擦产生的内能。
15.(12分)为测量水晶印章的折射率,某同学在水平桌面铺上一张白纸,然后将印章立放在白纸上,用红色激光笔从O点照射该印章的一个侧面,激光所在的竖直平面与印章的右侧面垂直,其正视图如图所示。已知该印章的水平截面是d=3cm的正方形,当光以θ=60°的入射角向右侧面照射时,印章右侧的白纸上出现了两个亮点M和N(M点位于N点的右方),测得两亮点间的距离s=2cm,不考虑光在印章表面的多次反射。
(i)作出光从O点入射至形成M、N两亮点的光路图;
(ii)求水晶印章对红色光的折射率n。
参考答案
一、单项选择题:本题共6小题,每小题4分,共24分。在每小题给出的四个选项中,只有一项是符合题目要求的。
1、A
【解析】
万有引力提供向心力
A.由可知,卫星a的角速度小于c的角速度,选项A正确;
B.由可知,卫星a的加速度小于c的加速度,选项B错误;
C.由可知,卫星a的运行速度小于第一宇宙速度,选项C错误;
D.由可知,卫星b的周期大于c的周期,选项D错误;
故选A。
2、B
【解析】
A.由图可知乙球减速的同时,甲球正向加速,说明两球相互排斥,带有同种电荷,故A错误;
B.两球作用过程动动量守恒
m乙△v乙=m甲△v甲
解得
故B正确;
C.t1时刻,两球共速,距离最近,则乙球的电势能最大,故C错误;
D.在0〜t3时间内,甲的动能一直増大,乙的动能先减小,t2时刻后逐渐增大,故D错误。
故选B。
3、D
【解析】
根据月球表面万有引力等于重力可求月球质量,进而可求月球的平均密度.根据月球对“嫦娥四号”的万有引力提供向心力可求“嫦娥四号”的绕行速度.根据重力提供向心力,可求月球的第一宇宙速度.
【详解】
A.根据万有引力提供向心力,得,又因为月球表面的物体受到的重力等于万有引力,得GM=gR2,所以v=.故A错误;
B.月球的第一宇宙速度为近月卫星的运行速度,所以重力提供向心力mg=,得v=.故B错误;
C. 根据万有引力提供向心力,嫦娥四号绕行的向心加速度,月球表面的重力加速度g=.嫦娥四号绕行的向心加速度小于月球表面的重力加速度.故C错误;
D. 根据万有引力提供向心力,,得月球的质量M=,所以月球的密度ρ=M/V=.故D正确;
故选D
4、B
【解析】
当弹簧接触A后,A做加速运动,B做减速运动,当两物体速度相等时弹簧处于最大压缩状态,则①正确; 当AB相互作用过程中,系统受合外力为零,则系统的动量守恒,则②错误,③正确;A、B速度相等时,弹簧弹性势能最大,此时系统动能最小,则④正确;
A.①②,与结论不相符,选项A错误;
B.①③④,与结论相符,选项B正确;
C.①②④,与结论不相符,选项C错误;
D.③④,与结论不相符,选项D错误;
故选B。
5、B
【解析】
单匝正方形线圈绕垂直于磁场方向的轴匀速转动,将产生正弦式电流,则电动势的最大值Em=Bl2ω=2πnBl2,其有效值E==,计算小灯泡的额定功率P要用其有效值,即P=.
R==,故只有B选项正确.
6、A
【解析】对于系统来说,整体的动量守恒,系统的初动量为零,当小球滑到另一边的最高点时,小球和圆槽具有共同的速度,根据总动量守恒可知,此时的速度都为零,所以圆槽的速度为零,所以A正确,BCD错误.故选A.
二、多项选择题:本题共4小题,每小题5分,共20分。在每小题给出的四个选项中,有多个选项是符合题目要求的。全部选对的得5分,选对但不全的得3分,有选错的得0分。
7、AD
【解析】
A.万有引力提供向心力,由牛顿第二定律得
可得
运行轨道半径越大,运行的速度越小,高分七号比高分四号向心速率大,故A正确;
B.万有引力提供向心力,由牛顿第二定律得
解得
运行轨道半径越大,运行的周期越大,所以高分七号比高分四号运行周期小,故B错误;
C.万有引力提供向心力,由牛顿第二定律得
解得
运行轨道半径越大,运行的加速度越小,所以高分七号比高分四号向心加速度大,故C错误;
D.卫星与地心连线扫过的面积为
相同时间内,运行轨道半径越大,与地心连线扫过的面积越大,相同时间内高分七号与地心连线扫过的面积比高分四号小,故D正确;
故选AD。
8、AC
【解析】
A.由于A、B和弹簧系统机械能守恒,所以B物体重力势能的减少量等于A、B增加的动能以及弹性势能,故A正确;
B.整个系统机械能守恒,所以B物体杋楲能减少量等于A物体与弹簧机械能的增加,故B错误;
C.根据功能关系除重力和弹簧弹力以外的力即绳子的拉力等于A物体与弹簧所组成的系统机械能的增加量,故C正确;
D.由题意由静止释放B,直至B获得最大速度,该过程中A物体的速度一直在增大,所以动能一直在增大。合力一直对A做正功,故D错误。
故选AC。
9、ACD
【解析】
A.根据几何关系,粒子恰好经过点时运动半径
由
可知速度
则速度小于的粒子均从边离开磁场,根据几何关系可知转过的圆心角均为,运动时间均为
为粒子在磁场中的运动周期,A正确;
BC.粒子恰好经过点时运动半径
根据几何关系可知运动时间
速度
则速度大于的粒子一定打在边上,B错误,C正确;
D.粒子垂直打在边上时,如图:
根据几何关系可知圆心角为,运动时间
D正确。
故选ACD。
10、BD
【解析】
AB.设小球的初速度为v0时,落在斜面上时所用时间为t,斜面长度为L。小球落在斜面上时有:
解得:
设落点距斜面顶端距离为S,则有
若两次小球均落在斜面上,落点距斜面顶端距离之比为1:4,则第二次落在距斜面顶端4L处,大于斜面的长度,可知以2v0水平拋出时小球落在水平面上。
两次下落高度之比1:2,根据得:
所以时间之比为,选项A错误,B正确;
C.根据得水平位移之比为:
选项C错误;
D.当小球的速度方向与斜面平行时,小球到斜面的距离最大。即在小球距离斜面最远时,垂直于斜面方向的速度等于0。
建立沿斜面和垂直于斜面的平面直角坐标系,将初速度v0和重力加速度g进行分解,垂直于斜面的最远距离
选项D正确。
故选BD。
三、实验题:本题共2小题,共18分。把答案写在答题卡中指定的答题处,不要求写出演算过程。
11、0.650 去掉钩码,将木板右端垫高,轻推小车,使两挡光片挡光时间相等
【解析】
(1)[1].挡光条的宽度为d=0.6cm+0.05mm×10=0.650cm.
(2)[2].本实验进行前需要平衡摩擦力,正确的做法是去掉钩码,将木板右端垫高,轻推小车,使两挡光片挡光时间相等;
(3)[3][4].两遮光片经过光电门时的速度分别为
则由
可得
即
由题意可知
解得
由牛顿第二定律可得
mg=(M+m)a
解得
12、C 5.0 53
【解析】
(1)定值电阻起保护作用,电动势为5V,允许通过的电流为:50mA;由欧姆定律可得:;需要的保护电阻约为:100-50=50Ω;故电阻数值上BC均可以,但由于B中额定功率太小,所以额定电流过小,故应选择C(60Ω,1.0W);
(2)根据原理图图,连接实物图如图所示:
(3)由闭合电路欧姆定律得,可整理为,根据图象可知,解得E=5.0V;,解得.
【点睛】
题考查测量电动势和内电阻的实验,注意只用电压表和变阻箱测电动势和内电阻的方法叫“伏欧法”,若用图象解时,基本思路是:用学过的物理定律列出表达式,再结合数学整理表达出有关一次函数式的形式,再求出k和b即可.
四、计算题:本题共2小题,共26分。把答案写在答题卡中指定的答题处,要求写出必要的文字说明、方程式和演算步骤。
13、(i);(ii)380K。
【解析】
(i)设活塞下降20cm时,管内外水银面高度差为x,高为x的水银产生的压强为px,则有气体做等温变化:
解得:
x=10cm
(ii)气体做等压变化,有
其中
解得:
T3=380K。
14、 (1);(2);(3)。
【解析】
(1)设t0时刻棒中的感应电流为i0,由法拉第电磁感应定律,回路中的感应电动势
根据闭合电路欧姆定律
导体棒受到的安培力大小为
F安=BLi0
对导体棒N,由平衡条件得
F安=mg
整理得t0时刻导体棒M的速度
;
(2)设t0时刻导体棒M受到的拉力大小为F0,根据牛顿第二定律得
解得
F0=3mg
0t0时间内外力F的冲量大小为
;
(3)设导体棒M开始运动的时刻是t1,此时导体棒M受到拉力大小等于摩擦力
F1=mg
由F—t图像可知
设t1t0时间内的平均电流为I,导体棒M的位移为x。则t1t0时间内的平均电流为
在过程中,根据动量定理,有
整理得
此过程导体棒M与导轨因摩擦产生的内能
。
15、 (i)见解析; (ii)。
【解析】
(i)光路如图所示
(ii)设O1、O2分别为射入印章的光线在后表面的反射点及前表面的折射点,r为折射角,根据反射定律和折射定律可知,射向纸面两光线互相平行。O1、O2两点间的距离为
OO2=stanθ
OO2=2dtanr
解得:
,r = 30°
水晶印章对红色光的折射率n
解得:
陕西省延安市2023年高三高考仿真模拟(六)考试物理试题: 这是一份陕西省延安市2023年高三高考仿真模拟(六)考试物理试题,共15页。
黑龙江省哈三中2023届高三高考全真模拟卷(四五六七)物理试题: 这是一份黑龙江省哈三中2023届高三高考全真模拟卷(四五六七)物理试题,共13页。
2023届北京市十五中高三仿真模拟物理试题试卷: 这是一份2023届北京市十五中高三仿真模拟物理试题试卷,共17页。

